4.5.3 函数模型的应用-【新教材】人教A版(2019)高中数学必修第一册限时作业.doc本文件免费下载 【共11页】

4.5.3 函数模型的应用-【新教材】人教A版(2019)高中数学必修第一册限时作业.doc
4.5.3 函数模型的应用-【新教材】人教A版(2019)高中数学必修第一册限时作业.doc
4.5.3 函数模型的应用-【新教材】人教A版(2019)高中数学必修第一册限时作业.doc
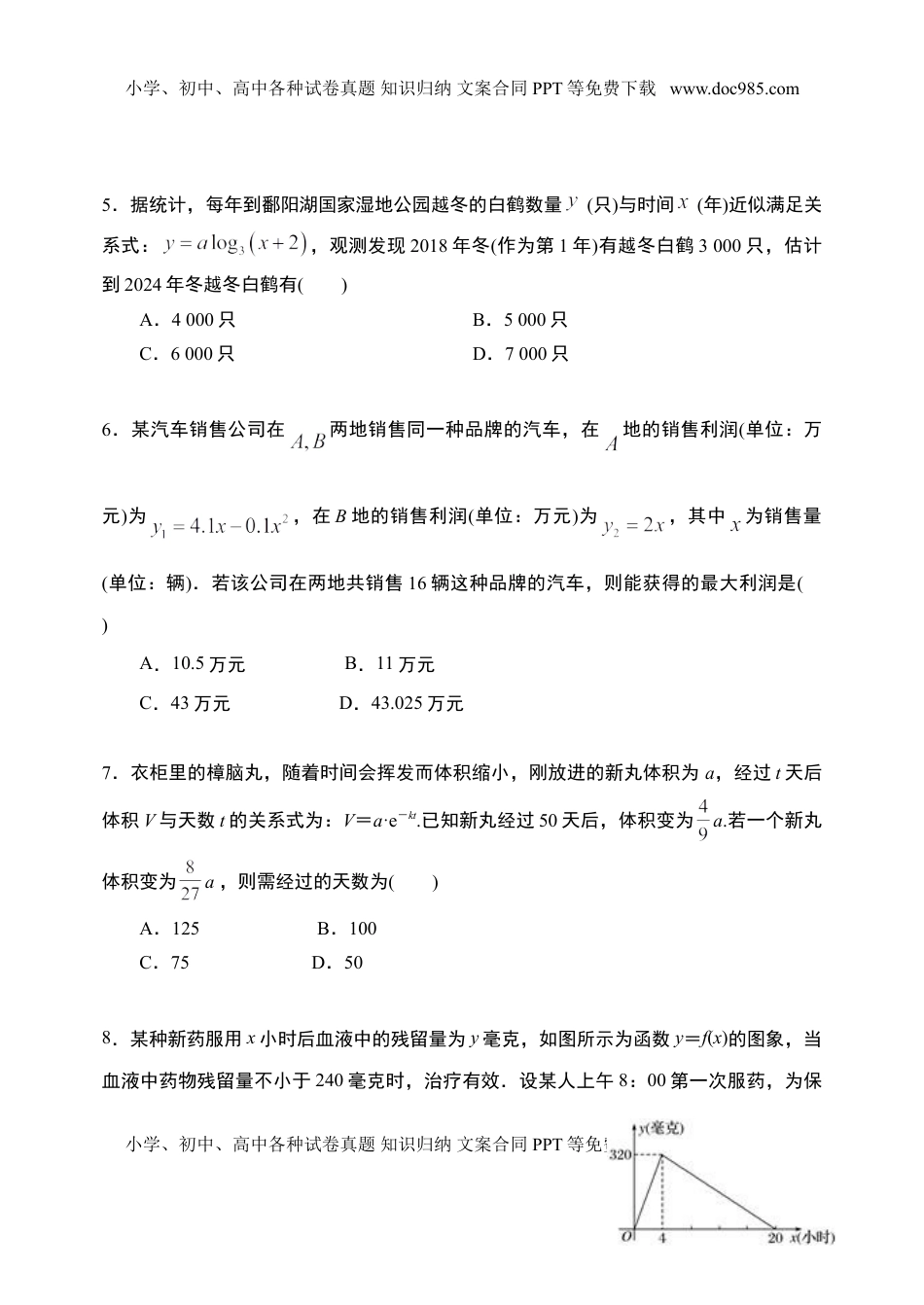
小学、初中、高中各种试卷真题知识归纳文案合同PPT等免费下载www.doc985.com§4.5.3函数模型的应用限时作业一.选择题1.下列函数中,增长速度最快的是()A.B.C.D.2.某学校开展研究性学习活动,一组同学获得了下面的一组试验数据.x1.99345.18y0.991.582.012.353.00现有如下5个模拟函数:①;②;③;④.请从中选择一个模拟函数,使它比较近似地反映这些数据的规律.A.①B.②C.③D.④3.等腰三角形的周长为20cm,底边长ycm是腰长xcm的函数,则此函数的定义域为()A.(0,10)B.(0,5)C.(5,10)D.[5,10)4.某种产品今年的产量是,如果保持的年增长率,那么经过年(),该产品的产量满足()A.B.C.D.小学、初中、高中各种试卷真题知识归纳文案合同PPT等免费下载www.doc985.com小学、初中、高中各种试卷真题知识归纳文案合同PPT等免费下载www.doc985.com5.据统计,每年到鄱阳湖国家湿地公园越冬的白鹤数量(只)与时间(年)近似满足关系式:,观测发现2018年冬(作为第1年)有越冬白鹤3000只,估计到2024年冬越冬白鹤有()A.4000只B.5000只C.6000只D.7000只6.某汽车销售公司在两地销售同一种品牌的汽车,在地的销售利润(单位:万元)为,在B地的销售利润(单位:万元)为,其中为销售量(单位:辆).若该公司在两地共销售16辆这种品牌的汽车,则能获得的最大利润是()A.10.5万元B.11万元C.43万元D.43.025万元7.衣柜里的樟脑丸,随着时间会挥发而体积缩小,刚放进的新丸体积为a,经过t天后体积V与天数t的关系式为:V=a·e-kt.已知新丸经过50天后,体积变为a.若一个新丸体积变为a,则需经过的天数为()A.125B.100C.75D.508.某种新药服用x小时后血液中的残留量为y毫克,如图所示为函数y=f(x)的图象,当血液中药物残留量不小于240毫克时,治疗有效.设某人上午8:00第一次服药,为保小学、初中、高中各种试卷真题知识归纳文案合同PPT等免费下载www.doc985.com小学、初中、高中各种试卷真题知识归纳文案合同PPT等免费下载www.doc985.com证疗效,则第二次服药最迟的时间应为()A.上午10∶00B.中午12∶00C.下午4∶00D.下午6∶00二.填空题9.以下是三个变量y1、y2、y3随变量x变化的函数值表:其中关于x呈指数函数变化的函数是________.10.某地西红柿从2月1日起开始上市,通过市场调查,得到西红柿种植成本(单位:元/())与上市时间(单位:天)的数据如下表:时间(单位:天)60100180种植成本(单位:元/())11684116根据上表数据,从下列函数中选取一个函数描述西红柿种植成本与上市时间的变化小学、初中、高中各种试卷真题知识归纳文案合同PPT等免费下载www.doc985.com小学、初中、高中各种试卷真题知识归纳文案合同PPT等免费下载www.doc985.com关系:,,,.利用你选取的函数,计算西红柿种植成本最低时的上市天数是_______;最低种植成本是______元/().三.解答题11.如图,某单位准备修建一个面积为600平方米的矩形场地(图中ABCD)的围墙,且要求中间用围墙EF隔开,使得ABEF为矩形,EFDC为正方形,设AB=x米,已知围墙(包括EF)的修建费用均为每米800元,设围墙(包括EF)的修建总费用为y元.(1)求出y关于x的函数解析式;(2)当x为何值时,围墙(包括EF)的修建总费用y最小?并求出y的最小值.12.近年来,我国大部分地区遭遇雾霾天气,给人们的健康、交通安全等带来了严重影响.经研究发现工业废气等污染物排放是雾霾形成和持续的重要因素,污染治理刻不容缓.为此,某工厂新购置并安装了先进的废气处理设备,使产生的废气经过过滤后排放,以降低对空气的污染.已知过滤过程中废气的污染物数量(单位:mg/L)与过滤时间(单位:h)间的关系为(,均为非零常数,e为自然对数的底数),其中为时的污染物数量.若经过5h过滤后还剩余90%的污染物.(1)求常数的值;(2)试计算污染物减少到40%至少需要多长时间.(精确到1h,参考数据:小学、初中、高中各种试卷真题知识归纳文案合同PPT等免费下载www.doc985.com小学、初中、高中各种试卷真题知识归纳文案合同PPT等免费下载www.doc985.com,,,,)§4.5.3函数模型的应用限时作业【参考答案】一.选择题1.下列函数中,...

1、当您付费下载文档后,您只拥有了使用权限,并不意味着购买了版权,文档只能用于自身使用,不得用于其他商业用途(如 [转卖]进行直接盈利或[编辑后售卖]进行间接盈利)。
2、本站所有内容均由合作方或网友上传,本站不对文档的完整性、权威性及其观点立场正确性做任何保证或承诺!文档内容仅供研究参考,付费前请自行鉴别。
3、如文档内容存在违规,或者侵犯商业秘密、侵犯著作权等,请点击“违规举报”。

碎片内容

与本文档类似文档
高中数学 选修2 4.3.2等比数列的前n项和公式   (1)   -A基础练(解析版).docx
高中数学 选修2 4.3.2等比数列的前n项和公式 (1) -A基础练(解析版).docx
免费
0下载
高中数学 选修2 5.3.2 函数的极值与最大(小)值 (2)  -A基础练(学生版).docx
高中数学 选修2 5.3.2 函数的极值与最大(小)值 (2) -A基础练(学生版).docx
免费
0下载
高中数学 选修1 【新教材精创】3.1.2 椭圆的简单几何性质(2)-A基础练(学生版).docx
高中数学 选修1 【新教材精创】3.1.2 椭圆的简单几何性质(2)-A基础练(学生版).docx
免费
0下载
湖北省黄冈、黄石、鄂州三市2022-2023学年高二下学期期末联考数学试题(教师版含解析).docx
湖北省黄冈、黄石、鄂州三市2022-2023学年高二下学期期末联考数学试题(教师版含解析).docx
免费
0下载
2023高二数学同步讲义(A版选必一)2.1.2两条直线平行和垂直的判定 2022-2023学年高二数学同步精品讲义(人教A版2019选择性必修第一册)(原卷版).docx
2023高二数学同步讲义(A版选必一)2.1.2两条直线平行和垂直的判定 2022-2023学年高二数学同步精品讲义(人教A版2019选择性必修第一册)(原卷版).docx
免费
7下载
湖南省长沙市长郡中学2022-2023学年高二上学期第二次模块检测数学试题(教师版含解析).docx
湖南省长沙市长郡中学2022-2023学年高二上学期第二次模块检测数学试题(教师版含解析).docx
免费
0下载
浙江名校联盟2022-2023学年高二下学期期中联考数学试题(B卷)(教师版含解析).docx
浙江名校联盟2022-2023学年高二下学期期中联考数学试题(B卷)(教师版含解析).docx
免费
0下载
2023高二数学同步讲义(A版选必一)拓展三:空间向量中动点的设法 -2022-2023学年高二数学同步精品讲义(人教A版2019选择性必修第一册)(解析版).docx
2023高二数学同步讲义(A版选必一)拓展三:空间向量中动点的设法 -2022-2023学年高二数学同步精品讲义(人教A版2019选择性必修第一册)(解析版).docx
免费
17下载
高中数学 选修2 4.3.2 第一课时 等比数列的前n项和(作业)(解析版)-【上好数学课】高二同步备课系列(人教A版2019选择性必修一) .docx
高中数学 选修2 4.3.2 第一课时 等比数列的前n项和(作业)(解析版)-【上好数学课】高二同步备课系列(人教A版2019选择性必修一) .docx
免费
0下载
2023高二数学同步讲义(A版选必二)拓展四:由函数的单调性求参数的7种常见考法(解析版).docx
2023高二数学同步讲义(A版选必二)拓展四:由函数的单调性求参数的7种常见考法(解析版).docx
免费
17下载
必刷卷03-高一数学下学期期中仿真必刷模拟卷(人教A版2019)(原卷版).docx
必刷卷03-高一数学下学期期中仿真必刷模拟卷(人教A版2019)(原卷版).docx
免费
0下载
2023高二数学同步讲义(A版选必一)2.5.2 圆与圆的位置关系 -2022-2023学年高二数学同步精品讲义(人教A版2019选择性必修第一册)(原卷版).docx
2023高二数学同步讲义(A版选必一)2.5.2 圆与圆的位置关系 -2022-2023学年高二数学同步精品讲义(人教A版2019选择性必修第一册)(原卷版).docx
免费
16下载
第四章 指数函数与对数函数 综合培优提升卷-高一上学期数学人教A版(2019)必修第一册.docx
第四章 指数函数与对数函数 综合培优提升卷-高一上学期数学人教A版(2019)必修第一册.docx
免费
0下载
高中数学 选修1 1.4.1 空间向量的应用(一)(精讲)(解析版).docx
高中数学 选修1 1.4.1 空间向量的应用(一)(精讲)(解析版).docx
免费
0下载
高中数学 选修1 高二上学期期末数学试题(原卷版) (1).docx
高中数学 选修1 高二上学期期末数学试题(原卷版) (1).docx
免费
0下载
4.5.3 函数模型的应用-【新教材】人教A版(2019)高中数学必修第一册限时作业.doc
4.5.3 函数模型的应用-【新教材】人教A版(2019)高中数学必修第一册限时作业.doc
免费
0下载
2023高二数学同步讲义(A版选必二)5.3.1 函数的单调性 (原卷版).docx
2023高二数学同步讲义(A版选必二)5.3.1 函数的单调性 (原卷版).docx
免费
27下载
高中数学 选修2 4.3.2 等比数列的前n项和(2)(人教A版选择性必修第二册)(原卷版) .docx
高中数学 选修2 4.3.2 等比数列的前n项和(2)(人教A版选择性必修第二册)(原卷版) .docx
免费
0下载
3.2.1 单调性与最大(小)值(第二课时)-【新教材】人教A版(2019)高中数学必修第一册限时作业.doc
3.2.1 单调性与最大(小)值(第二课时)-【新教材】人教A版(2019)高中数学必修第一册限时作业.doc
免费
0下载
高中数学 选修38.2 一元线性回归模型及其应用(精讲)(解析版) (1).docx
高中数学 选修38.2 一元线性回归模型及其应用(精讲)(解析版) (1).docx
免费
0下载
我的小文库
实名认证
内容提供者

提供高质量免费文档试卷下载,如果满意请告诉您身边的人,如果不满意请告诉我们,您的意见对于我们很重要,是我们不断进步的动力

相关文档

阅读排行

确认删除?
回到顶部
客服号
  • 客服QQ点击这里给我发消息
QQ群
  • QQ群点击这里加入QQ群
提交所需资料详情,我们来帮找资料