高中数学高考数学10大专题技巧--专题十 函数的图象(教师版).docx本文件免费下载 【共12页】

高中数学高考数学10大专题技巧--专题十 函数的图象(教师版).docx
高中数学高考数学10大专题技巧--专题十 函数的图象(教师版).docx
高中数学高考数学10大专题技巧--专题十 函数的图象(教师版).docx
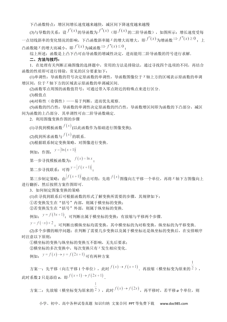
小学、初中、高中各种试卷真题知识归纳文案合同PPT等免费下载www.doc985.com专题十函数的图象一、基础知识1.做草图需要注意的信息点做草图的原则是:速度快且能提供所需要的信息,通过草图能够显示出函数的性质.在作图中草图框架的核心要素是函数的单调性,对于一个陌生的可导函数,可通过对导函数的符号分析得到单调区间,图像形状依赖于函数的凹凸性,可由二阶导数的符号决定(详见“知识点讲解与分析”的第3点),这两部分确定下来,则函数大致轮廓可定,但为了方便数形结合,让图像更好体现函数的性质,有一些信息点也要在图像中通过计算体现出来,下面以常见函数为例,来说明作图时常体现的几个信息点.(1)一次函数:,若直线不与坐标轴平行,通常可利用直线与坐标轴的交点来确定直线.特点:两点确定一条直线.信息点:与坐标轴的交点.(2)二次函数:,其特点在于存在对称轴,故作图时只需做出对称轴一侧的图像,另一侧由对称性可得.函数先减再增,存在极值点——顶点,若与坐标轴相交,则标出交点坐标可使图像更为精确.特点:对称性.信息点:对称轴,极值点,坐标轴交点.(3)反比例函数:,其定义域为,是奇函数,只需做出正版轴图像即可(负半轴依靠对称做出),坐标轴为函数的渐近线.特点:奇函数(图像关于原点中心对称),渐近线.信息点:渐近线.注:(1)所谓渐近线:是指若曲线无限接近一条直线但不相交,则称这条直线为渐近线.渐近线在作图中的作用体现为对曲线变化给予了一些限制,例如在反比例函数中,轴是渐近线,那么当,曲线无限向轴接近,但不相交,则函数在正半轴就不会有轴下方的部分.(2)水平渐近线的判定:需要对函数值进行估计:若(或)时,常数,则称直线为函数的水平渐近线.例如:,当时,,故在轴正方向不存在渐近线.当时,,故在轴负方向存在渐近线.(3)竖直渐近线的判定:首先在处无定义,且当时,(或),那么称为的竖直渐近线例如:在处无定义,当时,,所以为的一条渐近线.综上所述:在作图时以下信息点值得通过计算后体现在图像中:与坐标轴的交点;对称轴与对称中心;极值点;渐近线.例:作出函数的图像.分析:定义域为,且为奇函数,故先考虑正半轴情况.故函数单调递增,,故函数为上凸函数,当时,无水平渐近线,时,,所以轴为的竖直渐近线。零点:,由这些信息可做出正半轴的草图,在根据对称性得到完整图像:小学、初中、高中各种试卷真题知识归纳文案合同PPT等免费下载www.doc985.comxyO2.函数图象变换3.二阶导函数与函数的凹凸性:(1)下凸函数(如图1)与上凸函数(如图2)xy图1f(x1+x22)≤f(x1)+f(x2)2x1+x22x1x2Oxy图2f(x1+x22)≥f(x1)+f(x2)2x1+x22x1x2O(2)上凸函数特点:增区间增长速度越来越慢,减区间下降速度越来越快小学、初中、高中各种试卷真题知识归纳文案合同PPT等免费下载www.doc985.com下凸函数特点:增区间增长速度越来越快,减区间下降速度越来越慢(3)与导数的关系:设的导函数为(即的二阶导函数),如图所示:增长速度受每一点切线斜率的变化情况的影响,下凸函数斜率随的增大而增大,即为增函数;上凸函数随的增大而减小,即为减函数;综上所述:函数是上凸下凸可由导函数的增减性决定,进而能用二阶导函数的符号进行求解.二、方法与技巧:1.在处理有关判断正确图像的选择题中,常用的方法是排除法,通过寻找四个选项的不同,再结合函数的性质即可进行排除,常见的区分要素如下:(1)单调性:导函数的符号决定原函数的单调性,导函数图像位于轴上方的区域表示原函数的单调增区间,位于轴下方的区域表示原函数的单调减区间.(2)函数零点周围的函数值符号:可通过带入零点附近的特殊点来进行区分.(3)极值点(4)对称性(奇偶性)——易于判断,进而优先观察.(5)函数的凹凸性:导函数的单调性决定原函数的凹凸性,导函数增区间即为函数的下凸部分,减区间为函数的上凸部分.其单调性可由二阶导函数确定.2.利用图像变换作图的步骤(1)寻找到模板函数(以此函数作为基础进行图像变换).(2)找到所求函数与的联系.(3)根据联系制定变换策略,对图像进行变换.例如:作图:第一步寻找模板函数为:;第二步寻...

1、当您付费下载文档后,您只拥有了使用权限,并不意味着购买了版权,文档只能用于自身使用,不得用于其他商业用途(如 [转卖]进行直接盈利或[编辑后售卖]进行间接盈利)。
2、本站所有内容均由合作方或网友上传,本站不对文档的完整性、权威性及其观点立场正确性做任何保证或承诺!文档内容仅供研究参考,付费前请自行鉴别。
3、如文档内容存在违规,或者侵犯商业秘密、侵犯著作权等,请点击“违规举报”。

碎片内容

与本文档类似文档
河北省邯郸市九县区2022-2023学年高一下学期期中联考数学试题(解析版).pdf
河北省邯郸市九县区2022-2023学年高一下学期期中联考数学试题(解析版).pdf
免费
15下载
高中2024版考评特训卷·数学·理科【统考版】点点练 6.docx
高中2024版考评特训卷·数学·理科【统考版】点点练 6.docx
免费
1下载
2020四川高考数学(理科)试题及参考答案.doc
2020四川高考数学(理科)试题及参考答案.doc
免费
9下载
2009年上海高考文科数学试题及答案.doc
2009年上海高考文科数学试题及答案.doc
免费
1下载
2018年高考数学试卷(文)(新课标Ⅱ)(解析卷) (3).pdf
2018年高考数学试卷(文)(新课标Ⅱ)(解析卷) (3).pdf
免费
1下载
2013年全国统一高考数学试卷(文科)(新课标ⅰ)往年高考真题.doc
2013年全国统一高考数学试卷(文科)(新课标ⅰ)往年高考真题.doc
免费
1下载
2011年浙江高考理科数学真题及答案.doc
2011年浙江高考理科数学真题及答案.doc
免费
26下载
2024年新高考数学复习资料第02讲  三角恒等变换(练习)(原卷版).docx
2024年新高考数学复习资料第02讲 三角恒等变换(练习)(原卷版).docx
免费
2下载
2022届江苏省南京市江宁高级中学高三下学期适应性考试数学试题(原卷版).docx
2022届江苏省南京市江宁高级中学高三下学期适应性考试数学试题(原卷版).docx
免费
4下载
2009年高考数学试卷(文)(全国卷Ⅱ)(空白卷) (6).pdf
2009年高考数学试卷(文)(全国卷Ⅱ)(空白卷) (6).pdf
免费
1下载
高考数学复习  重难点专题 2-2 三次函数图像与性质【10类题型】(原卷版)-2025届高考数学热点题型归纳与重难点突(新高考专用).docx
高考数学复习 重难点专题 2-2 三次函数图像与性质【10类题型】(原卷版)-2025届高考数学热点题型归纳与重难点突(新高考专用).docx
免费
4下载
2015年高考数学试卷(理)(安徽)(解析卷).pdf
2015年高考数学试卷(理)(安徽)(解析卷).pdf
免费
1下载
2015年全国统一高考数学试卷(理科)(新课标ⅱ)(含解析版).doc
2015年全国统一高考数学试卷(理科)(新课标ⅱ)(含解析版).doc
免费
18下载
2017年高考数学试卷(理)(新课标Ⅰ)(解析卷) (7).pdf
2017年高考数学试卷(理)(新课标Ⅰ)(解析卷) (7).pdf
免费
1下载
2015年高考数学试卷(文)(新课标Ⅱ)(解析卷) (5).pdf
2015年高考数学试卷(文)(新课标Ⅱ)(解析卷) (5).pdf
免费
1下载
2014年北京市高考数学试卷(理科).doc
2014年北京市高考数学试卷(理科).doc
免费
2下载
第02讲 常用逻辑用语(课件)-2024年高考数学一轮复习讲练测(新教材新高考).pptx
第02讲 常用逻辑用语(课件)-2024年高考数学一轮复习讲练测(新教材新高考).pptx
免费
1下载
高中数学·选择性必修·第一册·(RJ-B版)课时作业(word)  课时作业(三) 空间向量的坐标与空间直角坐标系.docx
高中数学·选择性必修·第一册·(RJ-B版)课时作业(word) 课时作业(三) 空间向量的坐标与空间直角坐标系.docx
免费
23下载
2016年高考数学试卷(文)(新课标Ⅰ)(解析卷).doc
2016年高考数学试卷(文)(新课标Ⅰ)(解析卷).doc
免费
1下载
高考数学复习  第12练 函数的图像(精练:基础+重难点)-2025年高考数学一轮复习讲义及高频考点归纳与方法总结(新高考通用)解析版.docx
高考数学复习 第12练 函数的图像(精练:基础+重难点)-2025年高考数学一轮复习讲义及高频考点归纳与方法总结(新高考通用)解析版.docx
免费
1下载

发表评论取消回复

参与评论可获取积分奖励  
我的小文库
实名认证
内容提供者

提供高质量免费文档试卷下载,如果满意请告诉您身边的人,如果不满意请告诉我们,您的意见对于我们很重要,是我们不断进步的动力

阅读排行

确认删除?
回到顶部
客服号
  • 客服QQ点击这里给我发消息
QQ群
  • QQ群点击这里加入QQ群
提交所需资料详情,我们来帮找资料