2025年新高考数学复习资料2025届高中数学一轮复习讲义:第十章第11讲 正态分布(含解析).docx本文件免费下载 【共8页】

2025年新高考数学复习资料2025届高中数学一轮复习讲义:第十章第11讲 正态分布(含解析).docx
2025年新高考数学复习资料2025届高中数学一轮复习讲义:第十章第11讲 正态分布(含解析).docx
2025年新高考数学复习资料2025届高中数学一轮复习讲义:第十章第11讲 正态分布(含解析).docx
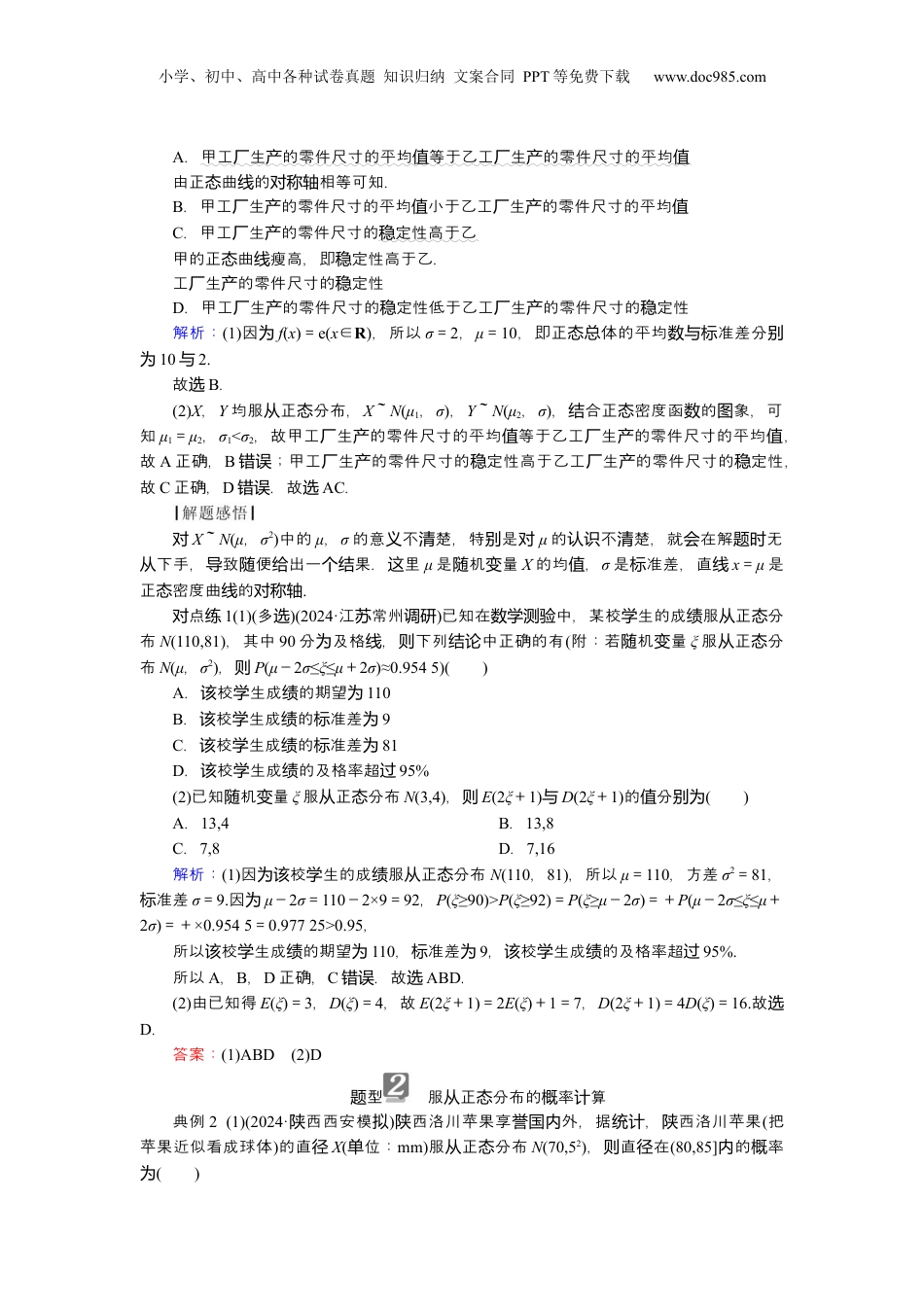
小学、初中、高中各种试卷真题知识归纳文案合同PPT等免费下载www.doc985.com第11正分布讲态要点复习1.了解正分布在生活中的意和作用态实际义.2.了解正分布的定,正态义态曲的特征,求服正分布的机量的率线会从态随变概.3.住正体在常用上的取的记态总区间值率,能在一些的中用.概并简单实际问题应正分布态1.定义若机量随变X的率分布密度函概数为f(x)=e,x∈R,其中μ∈R,σ>0,为参数则称随机量变X服正分布,从态记为X~N(μ,σ2).2.正曲的特点态线(1)曲位于线x上方,轴与x不相交.轴(2)曲是峰的,于直线单它关线x=μ.对称(3)曲在线x=μ到峰处达值.(4)曲线与x之的面轴间积为1.(5)当σ一定,曲的位置由时线μ确定,曲着线随μ的化而沿变x平移.轴(6)当μ一定,曲的形由时线状σ确定,σ越小,曲越“瘦高”,表示机量线随变X的分布越集中;σ越大,曲越“矮胖”,表示机量线随变X的分布越分散.3.正分布的三常用据态个数(1)P(μ-σ≤X≤μ+σ)≈0.6827;(2)P(μ-2σ≤X≤μ+2σ)≈0.9545;(3)P(μ-3σ≤X≤μ+3σ)≈0.9973.常/用/结/论正分布的均方差态值与若X~N(μ,σ2),则E(X)=u,D(X)=σ2.1.判下列是否正确.断结论(1)正分布是型机量而言的.态对连续随变(√)(2)正曲是峰的,其态线单与x成的面是轴围积随参数μ,σ的化而化的.变变()(3)正曲于态线关y,因曲的正密度函是一偶函.轴对称为线对应态数个数()(4)正分布中的态参数μ和σ完全确定了正分布密度函,态数参数μ是正分布的均态值,σ是正分布的准差.态标(√)2.正密度函态数f(x)=e(μ<0)的象是图()解析: f(x)的象的图对称轴为x=μ(μ<0),又正曲位于态线x上方,轴∴由象知只图小学、初中、高中各种试卷真题知识归纳文案合同PPT等免费下载www.doc985.com有A适合.答案:A3.(2021·新高考全Ⅱ卷国)某物理量的量果服正分布测结从态N(10,σ2),下列中结论不正确的是()A.σ越小,物理量在一次量中在该测(9.9,10.1)的率越大概B.物理量在一次量中大于该测10的率概为0.5C.物理量在一次量中小于该测9.99大于与10.01的率相等概D.物理量在一次量中落在该测(9.9,10.2)落在与(10,10.3)的率相等概解析:于对A,σ2据的方差,所以为数σ越小,据在数μ=10附近越集中,所以量测果落在结(9.9,10.1)的率越大,故内概A正确;于对B,由正分布密度曲的性可知,物理量在一次量中大于态线对称该测10的率概为0.5,故B正确;于对C,由正分布密度曲的性可知,物理量在一次量中果大于态线对称该测结10.01的率小于概与9.99的率相等,故概C正确;于对D,因物理量在一次量中果落在为该测结(9.9,10.0)的率落在概与(10.2,10.3)的概率不同,所以在一次量中果落在测结(9.9,10.2)的率落在概与(10,10.3)的率不同,故概D.错误故选D.答案:D4.(2022·新高考全Ⅱ卷国)已知机量随变X服正分布从态N(2,σ2),且P(2<X≤2.5)=0.36,则P(X>2.5)=________.解析:因为X~N(2,σ2),所以P(X>2)=0.5,所以P(X>2.5)=P(X>2)-P(2<X≤2.5)=0.5-0.36=0.14.答案:0.14型题正分布的性态质典例1(1)有一正体,的正密度曲是函设态总它态线数f(x)的象,且图f(x)=·e(x∈R),正体的则这个态总平均准差数与标分是别()利用正密度函:态数f(x)=e.A.10与8B.10与2C.8与10D.2与10(2)(多选)(2024·黑江哈尔模龙滨拟)某市有甲、乙工生同一型的汽零件,两个厂产号车零件的尺寸分别记为X,Y,已知X,Y均服正分布,从态X~N(μ1,σ),Y~N(μ2,σ),其正曲如所示,下列中正确的是态线图则结论()小学、初中、高中各种试卷真题知识归纳文案合同PPT等免费下载www.doc985.comA.甲工生的零件尺寸的平均等于乙工生的零件尺寸的平均厂产值厂产值由正曲的相等可知.态线对称轴B.甲工生的零件尺寸的平均小于乙工生的零件尺寸的平均厂产值厂产值C.甲工生的零件尺寸的厂产定性高于乙稳甲的正曲瘦高,即定性高于乙.态线稳工生的零件尺寸的定性厂产稳D.甲工生的零件尺寸的定性低于乙工生的零件尺寸的定性厂产稳厂产稳解析:(1)因为f(x)=e(x∈R),所以σ=2,μ=10,即正体的平均准差分态总数与标别为10与2.故选B.(2)X,Y均服正分布,从态X...

1、当您付费下载文档后,您只拥有了使用权限,并不意味着购买了版权,文档只能用于自身使用,不得用于其他商业用途(如 [转卖]进行直接盈利或[编辑后售卖]进行间接盈利)。
2、本站所有内容均由合作方或网友上传,本站不对文档的完整性、权威性及其观点立场正确性做任何保证或承诺!文档内容仅供研究参考,付费前请自行鉴别。
3、如文档内容存在违规,或者侵犯商业秘密、侵犯著作权等,请点击“违规举报”。

碎片内容

与本文档类似文档
2013年浙江省高考数学【文】(原卷版).doc
2013年浙江省高考数学【文】(原卷版).doc
免费
29下载
2025年新高考数学复习资料2025届高考数学二轮复习:专题七 空间向量与立体几何(含解析).docx
2025年新高考数学复习资料2025届高考数学二轮复习:专题七 空间向量与立体几何(含解析).docx
免费
0下载
2010年高考真题数学【文】(山东卷)(含解析版).doc
2010年高考真题数学【文】(山东卷)(含解析版).doc
免费
10下载
高中数学高考数学10大专题技巧--专题六 平面向量与三角函数(教师版).docx
高中数学高考数学10大专题技巧--专题六 平面向量与三角函数(教师版).docx
免费
0下载
2020年高考数学试卷(理)(新课标Ⅱ)(空白卷) (7).pdf
2020年高考数学试卷(理)(新课标Ⅱ)(空白卷) (7).pdf
免费
0下载
2025年新高考数学复习资料2024年新高考Ⅰ卷真题知识点平行模拟卷(全解全析)-2025年高考数学一轮复习讲义及高频考点归纳与方法总结(新高考通用).docx
2025年新高考数学复习资料2024年新高考Ⅰ卷真题知识点平行模拟卷(全解全析)-2025年高考数学一轮复习讲义及高频考点归纳与方法总结(新高考通用).docx
免费
0下载
2014年高考数学试卷(理)(江西)(空白卷).pdf
2014年高考数学试卷(理)(江西)(空白卷).pdf
免费
0下载
高中数学高考数学10大专题技巧--专题04 函数的单调性(教师版).docx
高中数学高考数学10大专题技巧--专题04 函数的单调性(教师版).docx
免费
0下载
2017年高考数学真题(文科)(新课标Ⅰ)(解析版).doc
2017年高考数学真题(文科)(新课标Ⅰ)(解析版).doc
免费
13下载
2024年新高考数学复习资料2024年高考数学一轮复习(新高考版) 第4章 §4.4 简单的三角恒等变换.docx
2024年新高考数学复习资料2024年高考数学一轮复习(新高考版) 第4章 §4.4 简单的三角恒等变换.docx
免费
0下载
2024年新高考数学复习资料微考点6-6 圆锥曲线中斜率和积与韦达定理的应用(原卷版).docx
2024年新高考数学复习资料微考点6-6 圆锥曲线中斜率和积与韦达定理的应用(原卷版).docx
免费
0下载
2012年高考数学试卷(文)(湖南)(解析卷).doc
2012年高考数学试卷(文)(湖南)(解析卷).doc
免费
0下载
二轮专项分层特训卷··高三数学·文科解析几何(10).doc
二轮专项分层特训卷··高三数学·文科解析几何(10).doc
免费
28下载
2016年高考数学试卷(文)(新课标Ⅰ)(空白卷) (6).pdf
2016年高考数学试卷(文)(新课标Ⅰ)(空白卷) (6).pdf
免费
0下载
高考数学专题07 事件与概率(古典概率、条件概率、全概率公式、贝叶斯公式)小题综合(学生卷)- 十年(2015-2024)高考真题数学分项汇编(全国通用).docx
高考数学专题07 事件与概率(古典概率、条件概率、全概率公式、贝叶斯公式)小题综合(学生卷)- 十年(2015-2024)高考真题数学分项汇编(全国通用).docx
免费
0下载
高中数学高考数学10大专题技巧--专题18 单变量不含参不等式证明方法之凹凸反转(学生版).docx.doc
高中数学高考数学10大专题技巧--专题18 单变量不含参不等式证明方法之凹凸反转(学生版).docx.doc
免费
0下载
2015年江苏高考数学试题及答案.doc
2015年江苏高考数学试题及答案.doc
免费
13下载
2022·微专题·小练习·数学·理科【统考版】专练18.docx
2022·微专题·小练习·数学·理科【统考版】专练18.docx
免费
13下载
2015年高考数学试卷(文)(北京)(空白卷).doc
2015年高考数学试卷(文)(北京)(空白卷).doc
免费
0下载
2024年新高考数学复习资料大题07 新定义题型(10大题型)(原卷版).docx
2024年新高考数学复习资料大题07 新定义题型(10大题型)(原卷版).docx
免费
0下载
我的小文库
实名认证
内容提供者

提供高质量免费文档试卷下载,如果满意请告诉您身边的人,如果不满意请告诉我们,您的意见对于我们很重要,是我们不断进步的动力

阅读排行

确认删除?
回到顶部
客服号
  • 客服QQ点击这里给我发消息
QQ群
  • QQ群点击这里加入QQ群
提交所需资料详情,我们来帮找资料