2024年新高考数学复习资料2024年高考数学一轮复习(新高考版) 第10章 必刷小题19 计数原理与概率.docx本文件免费下载 【共7页】

2024年新高考数学复习资料2024年高考数学一轮复习(新高考版) 第10章 必刷小题19 计数原理与概率.docx
2024年新高考数学复习资料2024年高考数学一轮复习(新高考版) 第10章 必刷小题19 计数原理与概率.docx
2024年新高考数学复习资料2024年高考数学一轮复习(新高考版) 第10章 必刷小题19 计数原理与概率.docx
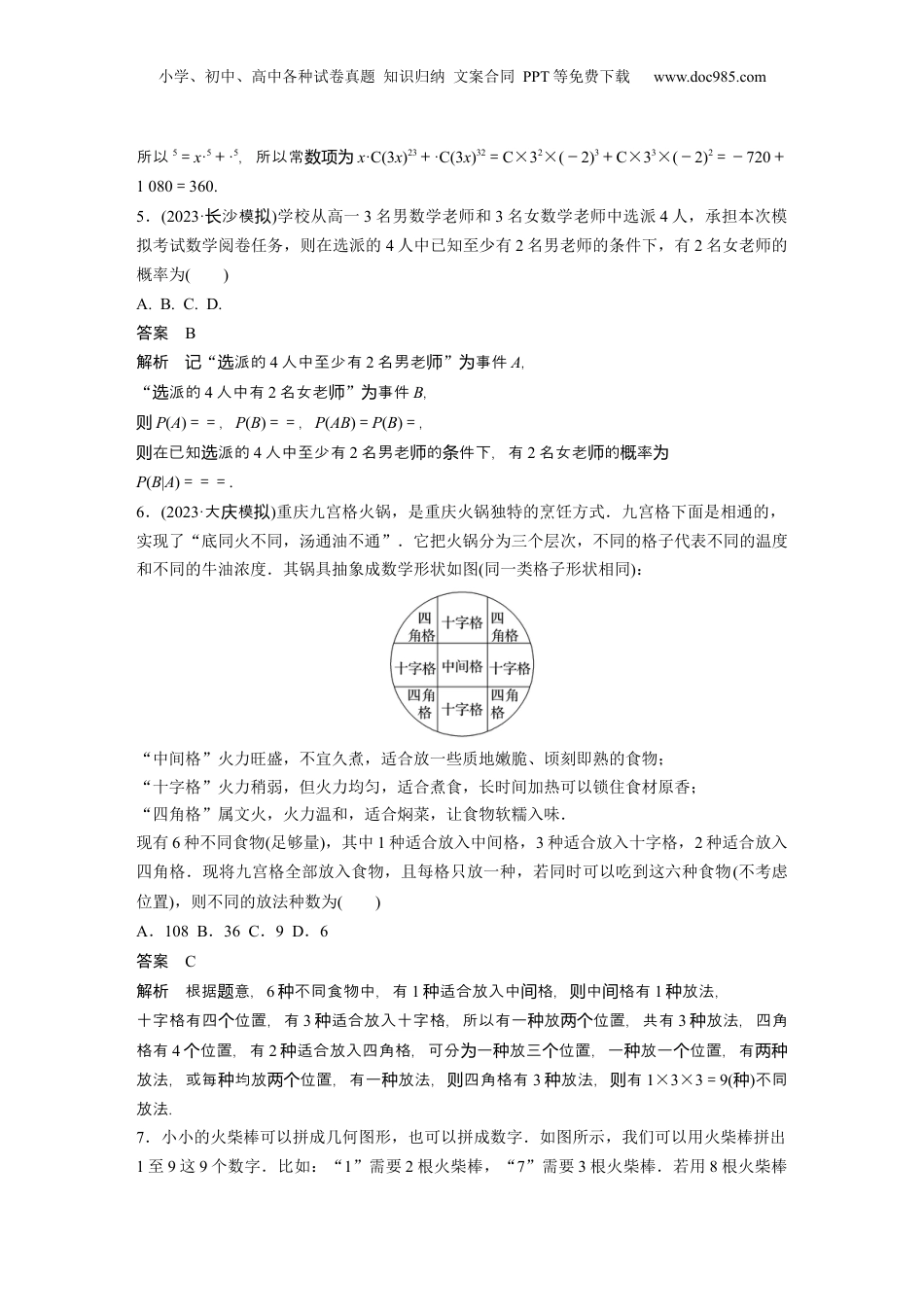
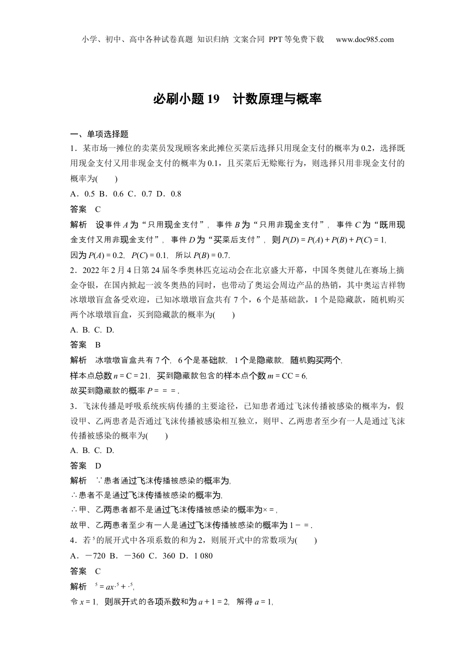
小学、初中、高中各种试卷真题知识归纳文案合同PPT等免费下载www.doc985.com必刷小题19计数原理与概率一、单项选择题1.某市场一摊位的卖菜员发现顾客来此摊位买菜后选择只用现金支付的概率为0.2,选择既用现金支付又用非现金支付的概率为0.1,且买菜后无赊账行为,则选择只用非现金支付的概率为()A.0.5B.0.6C.0.7D.0.8答案C解析事件设A为“只用金支付现”,事件B为“只用非金支付现”,事件C为“用既现金支付又用非金支付现”,事件D为“菜后支付买”,则P(D)=P(A)+P(B)+P(C)=1,因为P(A)=0.2,P(C)=0.1,所以P(B)=0.7.2.2022年2月4日第24届冬季奥林匹克运动会在北京盛大开幕,中国冬奥健儿在赛场上摘金夺银,在国内掀起一波冬奥热的同时,也带动了奥运会周边产品的热销,其中奥运吉祥物冰墩墩盲盒备受欢迎,已知冰墩墩盲盒共有7个,6个是基础款,1个是隐藏款,随机购买两个冰墩墩盲盒,买到隐藏款的概率为()A.B.C.D.答案B解析冰墩墩盲盒共有7,个6是基款,个础1是藏款,机,个隐随购买两个本点样总数n=C=21,到藏款包含的本点买隐样个数m=CC=6,故到藏款的率买隐概P===.3.飞沫传播是呼吸系统疾病传播的主要途径,已知患者通过飞沫传播被感染的概率为,假设甲、乙两患者是否通过飞沫传播被感染相互独立,则甲、乙两患者至少有一人是通过飞沫传播被感染的概率为()A.B.C.D.答案D解析 患者通沫播被感染的率,过飞传概为∴患者不是通沫播被感染的率,过飞传概为∴甲、乙患者都不是通沫播被感染的率两过飞传概为×=,故甲、乙患者至少有一人是通沫播被感染的率两过飞传概为1-=.4.若5的展开式中各项系数的和为2,则展开式中的常数项为()A.-720B.-360C.360D.1080答案C解析5=ax·5+·5,令x=1,展式的各系和则开项数为a+1=2,解得a=1,小学、初中、高中各种试卷真题知识归纳文案合同PPT等免费下载www.doc985.com所以5=x·5+·5,所以常数项为x·C(3x)23+·C(3x)32=C×32×(-2)3+C×33×(-2)2=-720+1080=360.5.(2023·沙模长拟)学校从高一3名男数学老师和3名女数学老师中选派4人,承担本次模拟考试数学阅卷任务,则在选派的4人中已知至少有2名男老师的条件下,有2名女老师的概率为()A.B.C.D.答案B解析记“派的选4人中至少有2名男老师”事件为A,“派的选4人中有2名女老师”事件为B,则P(A)==,P(B)==,P(AB)=P(B)=,在已知派的则选4人中至少有2名男老的件下,有师条2名女老的率师概为P(B|A)===.6.(2023·大模庆拟)重庆九宫格火锅,是重庆火锅独特的烹饪方式.九宫格下面是相通的,实现了“底同火不同,汤通油不通”.它把火锅分为三个层次,不同的格子代表不同的温度和不同的牛油浓度.其锅具抽象成数学形状如图(同一类格子形状相同):“中间格”火力旺盛,不宜久煮,适合放一些质地嫩脆、顷刻即熟的食物;“十字格”火力稍弱,但火力均匀,适合煮食,长时间加热可以锁住食材原香;“四角格”属文火,火力温和,适合焖菜,让食物软糯入味.现有6种不同食物(足够量),其中1种适合放入中间格,3种适合放入十字格,2种适合放入四角格.现将九宫格全部放入食物,且每格只放一种,若同时可以吃到这六种食物(不考虑位置),则不同的放法种数为()A.108B.36C.9D.6答案C解析根据意,题6不同食物中,有种1适合放入中格,中格有种间则间1放法,种十字格有四位置,有个3适合放入十字格,所以有一放位置,共有种种两个3放法,四角种格有4位置,有个2适合放入四角格,可分一放三位置,一放一位置,有种为种个种个两种放法,或每均放位置,有一放法,四角格有种两个种则3放法,有种则1×3×3=9(种)不同放法.7.小小的火柴棒可以拼成几何图形,也可以拼成数字.如图所示,我们可以用火柴棒拼出1至9这9个数字.比如:“1”需要2根火柴棒,“7”需要3根火柴棒.若用8根火柴棒小学、初中、高中各种试卷真题知识归纳文案合同PPT等免费下载www.doc985.com以适当的方式全部放入表格中(没有放入火柴棒的空位表示数字“0”),那么最多可以表示无重复数字的三位数的个数为()A.8B.12C.16D.20答案D解析由意,可以用题2根火柴棒表示字数1;3根火柴...

1、当您付费下载文档后,您只拥有了使用权限,并不意味着购买了版权,文档只能用于自身使用,不得用于其他商业用途(如 [转卖]进行直接盈利或[编辑后售卖]进行间接盈利)。
2、本站所有内容均由合作方或网友上传,本站不对文档的完整性、权威性及其观点立场正确性做任何保证或承诺!文档内容仅供研究参考,付费前请自行鉴别。
3、如文档内容存在违规,或者侵犯商业秘密、侵犯著作权等,请点击“违规举报”。

碎片内容

与本文档类似文档
2025年新高考数学复习资料2025届高中数学一轮复习练习:第四章限时跟踪检测(十九) 利用导数研究恒成立或存在性问题(含解析).docx
2025年新高考数学复习资料2025届高中数学一轮复习练习:第四章限时跟踪检测(十九) 利用导数研究恒成立或存在性问题(含解析).docx
免费
0下载
2024年新高考数学复习资料重难点1-1 基本不等式求最值(8题型+满分技巧+限时检测)(原卷版).docx
2024年新高考数学复习资料重难点1-1 基本不等式求最值(8题型+满分技巧+限时检测)(原卷版).docx
免费
0下载
2024年新高考数学复习资料专题12 数列通项及数列前n项和求法(原卷版).docx
2024年新高考数学复习资料专题12 数列通项及数列前n项和求法(原卷版).docx
免费
0下载
高中数学高考数学10大专题技巧--专题19 数列不等式恒成立与存在性问题小题(教师版).docx
高中数学高考数学10大专题技巧--专题19 数列不等式恒成立与存在性问题小题(教师版).docx
免费
0下载
2018年高考数学试卷(浙江)(解析卷).pdf
2018年高考数学试卷(浙江)(解析卷).pdf
免费
0下载
2023《微专题·小练习》·数学·理科·L-3专练3 命题及其关系、充分条件与必要条件.docx
2023《微专题·小练习》·数学·理科·L-3专练3 命题及其关系、充分条件与必要条件.docx
免费
5下载
高中2023《微专题·小练习》·数学·文科·L-2专练25.docx
高中2023《微专题·小练习》·数学·文科·L-2专练25.docx
免费
0下载
高中数学·选择性必修·第三册·(RJ-B版)课时作业(word)  课时作业(四).docx
高中数学·选择性必修·第三册·(RJ-B版)课时作业(word) 课时作业(四).docx
免费
19下载
1995年上海高考理科数学真题及答案.doc
1995年上海高考理科数学真题及答案.doc
免费
17下载
2015年高考数学试卷(理)(重庆)(解析卷).doc
2015年高考数学试卷(理)(重庆)(解析卷).doc
免费
0下载
2007年上海高考数学试卷(文)(自主命题)(空白卷).doc
2007年上海高考数学试卷(文)(自主命题)(空白卷).doc
免费
0下载
2023《微专题·小练习》·数学·新教材·XL-3专练 51.docx
2023《微专题·小练习》·数学·新教材·XL-3专练 51.docx
免费
9下载
1997年高考数学真题(理科)(陕西自主命题).doc
1997年高考数学真题(理科)(陕西自主命题).doc
免费
25下载
2015年高考数学试卷(理)(湖北)(解析卷).pdf
2015年高考数学试卷(理)(湖北)(解析卷).pdf
免费
0下载
2011年高考数学试卷(江苏)(空白卷).doc
2011年高考数学试卷(江苏)(空白卷).doc
免费
0下载
2025年新高考数学复习资料培优点02指、对、幂的大小比较(3种核心题型+基础保分练+综合提升练+拓展冲刺练)原卷版.docx
2025年新高考数学复习资料培优点02指、对、幂的大小比较(3种核心题型+基础保分练+综合提升练+拓展冲刺练)原卷版.docx
免费
0下载
黄金卷-备战2024年高考数学模拟卷(新高考II卷专用)(考试版).docx
黄金卷-备战2024年高考数学模拟卷(新高考II卷专用)(考试版).docx
免费
1下载
高中数学高考数学10大专题技巧--专题20 单变量含参不等式证明方法之合理消参(学生版).docx.doc
高中数学高考数学10大专题技巧--专题20 单变量含参不等式证明方法之合理消参(学生版).docx.doc
免费
0下载
2010年高考数学试卷(文)(新课标)(空白卷) (1).pdf
2010年高考数学试卷(文)(新课标)(空白卷) (1).pdf
免费
0下载
2024年新高考数学复习资料“8+3+3”小题强化训练(17)(新高考九省联考题型)(解析版).docx
2024年新高考数学复习资料“8+3+3”小题强化训练(17)(新高考九省联考题型)(解析版).docx
免费
0下载
我的小文库
实名认证
内容提供者

提供高质量免费文档试卷下载,如果满意请告诉您身边的人,如果不满意请告诉我们,您的意见对于我们很重要,是我们不断进步的动力

阅读排行

确认删除?
回到顶部
客服号
  • 客服QQ点击这里给我发消息
QQ群
  • QQ群点击这里加入QQ群
提交所需资料详情,我们来帮找资料