2024年高考生物一轮复习讲义(新人教版)第7节 解三角形的应用.doc本文件免费下载 【共15页】

2024年高考生物一轮复习讲义(新人教版)第7节 解三角形的应用.doc
2024年高考生物一轮复习讲义(新人教版)第7节 解三角形的应用.doc
2024年高考生物一轮复习讲义(新人教版)第7节 解三角形的应用.doc
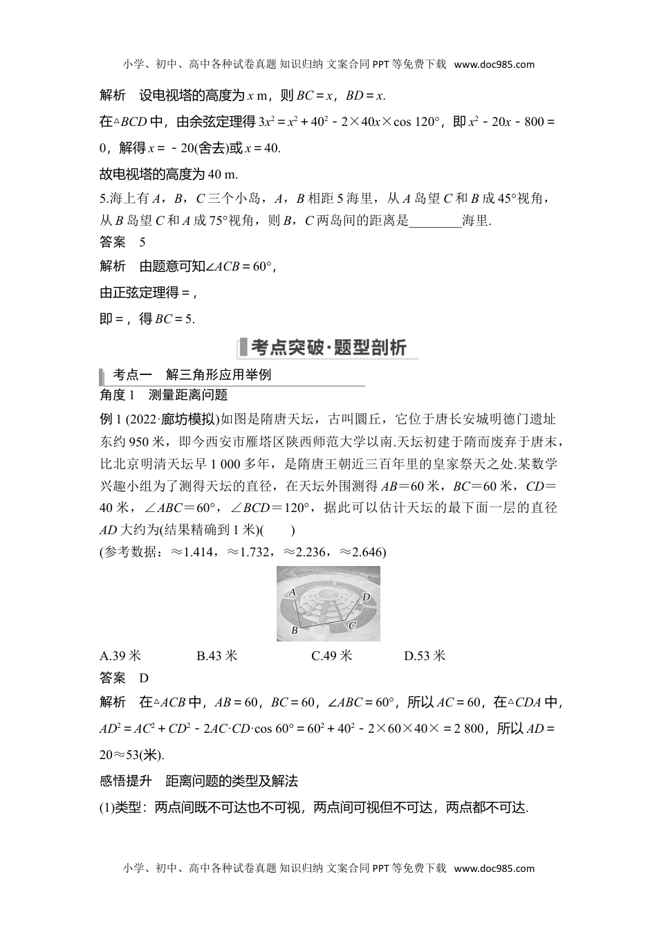
小学、初中、高中各种试卷真题知识归纳文案合同PPT等免费下载www.doc985.com第7节解三角形的应用考试要求能够运用正弦定理、余弦定理等知识和方法解决一些与测量和几何计算有关的实际问题.1.仰角和俯角在同一铅垂平面内的水平视线和目标视线的夹角,目标视线在水平视线上方叫仰角,目标视线在水平视线下方叫俯角(如图1).2.方位角从正北方向起按顺时针转到目标方向线之间的水平夹角叫做方位角.如B点的方位角为α(如图2).3.方向角正北或正南方向线与目标方向线所成的锐角,如南偏东30°,北偏西45°等.4.坡度:坡面与水平面所成的二面角的正切值.1.不要搞错各种角的含义,不要把这些角和三角形内角之间的关系弄混.2.解决与平面几何有关的计算问题关键是找清各量之间的关系,从而应用正、余弦定理求解.1.思考辨析(在括号内打“√”或“×”)(1)东北方向就是北偏东45°的方向.()(2)从A处望B处的仰角为α,从B处望A处的俯角为β,则α,β的关系为α+β=180°.()(3)俯角是铅垂线与视线所成的角,其范围为.()小学、初中、高中各种试卷真题知识归纳文案合同PPT等免费下载www.doc985.com小学、初中、高中各种试卷真题知识归纳文案合同PPT等免费下载www.doc985.com(4)方位角与方向角其实质是一样的,均是确定观察点与目标点之间的位置关系.()答案(1)√(2)×(3)×(4)√解析(2)α=β;(3)俯角是视线与水平线所构成的角.2.如图,两座灯塔A和B与海岸观察站C的距离相等,灯塔A在观察站南偏西40°,灯塔B在观察站南偏东60°,则灯塔A在灯塔B的()A.北偏东10°B.北偏西10°C.南偏东80°D.南偏西80°答案D解析由条件及图可知,A=∠CBA=40°,又∠BCD=60°,所以∠CBD=30°,所以∠DBA=10°,因此灯塔A在灯塔B的南偏西80°.3.如图所示,设A,B两点在河的两岸,一测量者在A所在的同侧河岸边选定一点C,测出AC的距离为50m,∠ACB=45°,∠CAB=105°后,就可以计算出A,B两点的距离为()A.50mB.50mC.25mD.m答案A解析在△ABC中,由正弦定理得=,又∠CBA=180°-45°-105°=30°,∴AB===50(m).4.要测量底部不能到达的电视塔AB的高度,在C点测得塔顶A的仰角45°,在D点测得塔顶A的仰角30°,并测得水平面上的∠BCD=120°,CD=40m,则电视塔的高度为()A.10mB.20mC.20mD.40m答案D小学、初中、高中各种试卷真题知识归纳文案合同PPT等免费下载www.doc985.com小学、初中、高中各种试卷真题知识归纳文案合同PPT等免费下载www.doc985.com解析设电视塔的高度为xm,则BC=x,BD=x.在△BCD中,由余弦定理得3x2=x2+402-2×40x×cos120°,即x2-20x-800=0,解得x=-20(舍去)或x=40.故电视塔的高度为40m.5.海上有A,B,C三个小岛,A,B相距5海里,从A岛望C和B成45°视角,从B岛望C和A成75°视角,则B,C两岛间的距离是________海里.答案5解析由题意可知∠ACB=60°,由正弦定理得=,即=,得BC=5.考点一解三角形应用举例角度1测量距离问题例1(2022·廊坊模拟)如图是隋唐天坛,古叫圜丘,它位于唐长安城明德门遗址东约950米,即今西安市雁塔区陕西师范大学以南.天坛初建于隋而废弃于唐末,比北京明清天坛早1000多年,是隋唐王朝近三百年里的皇家祭天之处.某数学兴趣小组为了测得天坛的直径,在天坛外围测得AB=60米,BC=60米,CD=40米,∠ABC=60°,∠BCD=120°,据此可以估计天坛的最下面一层的直径AD大约为(结果精确到1米)()(参考数据:≈1.414,≈1.732,≈2.236,≈2.646)A.39米B.43米C.49米D.53米答案D解析在△ACB中,AB=60,BC=60,∠ABC=60°,所以AC=60,在△CDA中,AD2=AC2+CD2-2AC·CD·cos60°=602+402-2×60×40×=2800,所以AD=20≈53(米).感悟提升距离问题的类型及解法(1)类型:两点间既不可达也不可视,两点间可视但不可达,两点都不可达.小学、初中、高中各种试卷真题知识归纳文案合同PPT等免费下载www.doc985.com小学、初中、高中各种试卷真题知识归纳文案合同PPT等免费下载www.doc985.com(2)解法:选择合适的辅助测量点,构造三角形,将问题转化为求某个三角形的边长问题,从而利用正、余弦定理求解.角度2测量高度问题例2(2021·全国甲卷)2020年12月8日,...

1、当您付费下载文档后,您只拥有了使用权限,并不意味着购买了版权,文档只能用于自身使用,不得用于其他商业用途(如 [转卖]进行直接盈利或[编辑后售卖]进行间接盈利)。
2、本站所有内容均由合作方或网友上传,本站不对文档的完整性、权威性及其观点立场正确性做任何保证或承诺!文档内容仅供研究参考,付费前请自行鉴别。
3、如文档内容存在违规,或者侵犯商业秘密、侵犯著作权等,请点击“违规举报”。

碎片内容

与本文档类似文档
2023年高考生物真题(湖南自主命题)(原卷版).docx
2023年高考生物真题(湖南自主命题)(原卷版).docx
免费
14下载
2013年高考生物真题(新课标Ⅰ)(解析版).doc
2013年高考生物真题(新课标Ⅰ)(解析版).doc
免费
11下载
2019年高考生物试卷(新课标Ⅱ)(空白卷) (9).docx
2019年高考生物试卷(新课标Ⅱ)(空白卷) (9).docx
免费
0下载
高考生物急救知识手册(2).pdf
高考生物急救知识手册(2).pdf
免费
10下载
【高考生物】备战2024年易错点15  生态系统中的几个“不一定”(原卷版) .docx
【高考生物】备战2024年易错点15 生态系统中的几个“不一定”(原卷版) .docx
免费
0下载
2019年高考真题 生物(山东卷)(含解析版).pdf
2019年高考真题 生物(山东卷)(含解析版).pdf
免费
21下载
精品解析:2022届上海市奉贤区高二二模生物试题(解析版).docx
精品解析:2022届上海市奉贤区高二二模生物试题(解析版).docx
免费
0下载
高考生物复习  第八单元 第46课时 植物生长调节剂的应用及环境因素参与调节植物的生命活动.docx
高考生物复习 第八单元 第46课时 植物生长调节剂的应用及环境因素参与调节植物的生命活动.docx
免费
0下载
2024年高考生物一轮复习讲义(新人教版)第9章 §9.4 列联表与独立性检验.docx
2024年高考生物一轮复习讲义(新人教版)第9章 §9.4 列联表与独立性检验.docx
免费
19下载
高考生物复习  第二单元 第8课时 细胞器之间的协调配合.docx
高考生物复习 第二单元 第8课时 细胞器之间的协调配合.docx
免费
0下载
2024年新高考生物资料  第05讲 细胞的增殖与受精作用(讲义)解析版.docx
2024年新高考生物资料 第05讲 细胞的增殖与受精作用(讲义)解析版.docx
免费
0下载
2019年全国统一高考生物试卷(新课标ⅰ)(含解析版).doc
2019年全国统一高考生物试卷(新课标ⅰ)(含解析版).doc
免费
19下载
【高考生物】备战2024年易错点17  生物工程的“四个”不相等(解析版) .docx
【高考生物】备战2024年易错点17 生物工程的“四个”不相等(解析版) .docx
免费
0下载
2014年福建省高考生物试卷往年高考真题.doc
2014年福建省高考生物试卷往年高考真题.doc
免费
0下载
2021年全国统一高考生物试卷(全国甲卷)(原卷版).doc
2021年全国统一高考生物试卷(全国甲卷)(原卷版).doc
免费
17下载
高考生物复习  (14)生物的进化——2025届高考生物二轮复习易错重难提升学案(含解析).docx
高考生物复习 (14)生物的进化——2025届高考生物二轮复习易错重难提升学案(含解析).docx
免费
0下载
卷1-备战2022年高考生物【名校地市好题必刷】全真模拟卷(山东专用)·第一辑(原卷版).docx
卷1-备战2022年高考生物【名校地市好题必刷】全真模拟卷(山东专用)·第一辑(原卷版).docx
免费
12下载
2014年四川省高考生物试卷往年高考真题.doc
2014年四川省高考生物试卷往年高考真题.doc
免费
0下载
高中2023《微专题·小练习》·生物·新教材·XL-7专练12 被动运输.docx
高中2023《微专题·小练习》·生物·新教材·XL-7专练12 被动运输.docx
免费
0下载
2017年高考生物试卷(新课标Ⅱ)(空白卷) (9).docx
2017年高考生物试卷(新课标Ⅱ)(空白卷) (9).docx
免费
0下载
我的小文库
实名认证
内容提供者

提供高质量免费文档试卷下载,如果满意请告诉您身边的人,如果不满意请告诉我们,您的意见对于我们很重要,是我们不断进步的动力

相关文档

阅读排行

确认删除?
回到顶部
客服号
  • 客服QQ点击这里给我发消息
QQ群
  • QQ群点击这里加入QQ群
提交所需资料详情,我们来帮找资料