2024年高考生物试卷(北京)(解析卷) (4).docx本文件免费下载 【共21页】

2024年高考生物试卷(北京)(解析卷) (4).docx
2024年高考生物试卷(北京)(解析卷) (4).docx
2024年高考生物试卷(北京)(解析卷) (4).docx
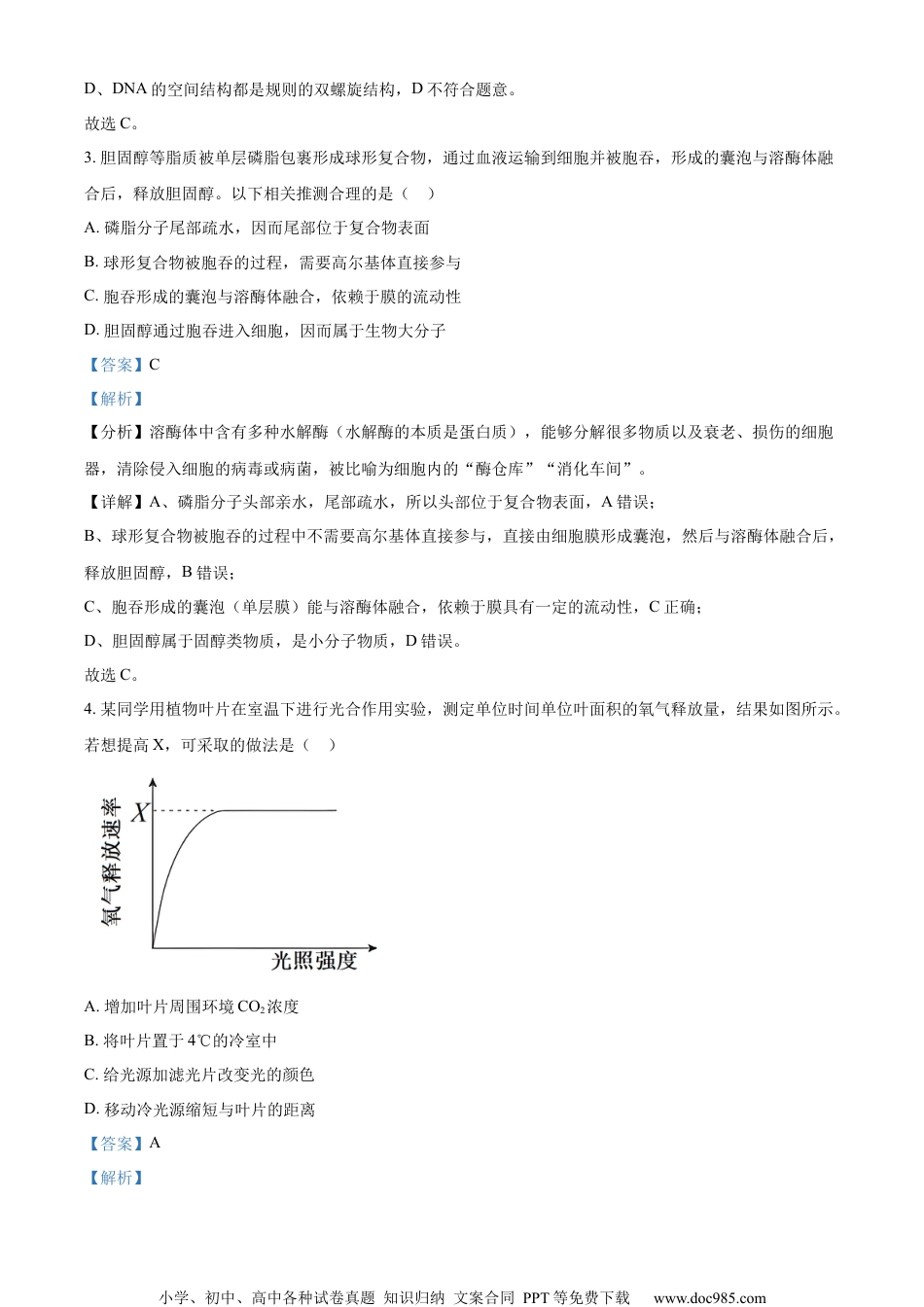
小学、初中、高中各种试卷真题知识归纳文案合同PPT等免费下载www.doc985.com高考真题2024年普通高中学业水平等级性考试(北京卷)生物本试卷满分100分,考试时间90分钟。第一部分本部分共15题,每题2分,共30分。在每题列出的四个选项中,选出最符合题目要求的一项。1.关于大肠杆菌和水绵的共同点,表述正确的是()A.都是真核生物B.能量代谢都发生在细胞器中C.都能进行光合作用D.都具有核糖体【答案】D【解析】【分析】原核细胞与真核细胞相比,最大的区别是原核细胞没有被核膜包被的典型的细胞核(没有核膜、核仁和染色体);原核生物没有复杂的细胞器,只有核糖体一种细胞器,但原核生物含有细胞膜、细胞质等结构,也含有核酸(DNA和RNA)和蛋白质等物质,且遗传物质是DNA。【详解】A、大肠杆菌是原核生物,水绵是真核生物,A错误;B、大肠杆菌只具有核糖体,无线粒体等其他细胞器,能量代谢不发生在细胞器中,B错误;C、大肠杆菌无光合色素,不能进行光合作用,C错误;D、原核生物和真核生物都具有核糖体这一细胞器,D正确。故选D。2.科学家证明“尼安德特人”是现代人的近亲,依据的是DNA的()A.元素组成B.核苷酸种类C.碱基序列D.空间结构【答案】C【解析】【分析】DNA分子的多样性主要表现为构成DNA分子的四种脱氧核苷酸的排列顺序千变万化;特异性主要表现为每个DNA分子都有特定的碱基序列。【详解】A、DNA的元素组成都是C、H、O、N、P,A不符合题意;B、DNA分子的核苷酸种类只有4种,B不符合题意;C、每种DNA的碱基序列不同,“尼安德特人”与现代人的DNA碱基序列有相似部分,证明“尼安德特人”与现代人是近亲,C符合题意;小学、初中、高中各种试卷真题知识归纳文案合同PPT等免费下载www.doc985.comD、DNA的空间结构都是规则的双螺旋结构,D不符合题意。故选C。3.胆固醇等脂质被单层磷脂包裹形成球形复合物,通过血液运输到细胞并被胞吞,形成的囊泡与溶酶体融合后,释放胆固醇。以下相关推测合理的是()A.磷脂分子尾部疏水,因而尾部位于复合物表面B.球形复合物被胞吞的过程,需要高尔基体直接参与C.胞吞形成的囊泡与溶酶体融合,依赖于膜的流动性D.胆固醇通过胞吞进入细胞,因而属于生物大分子【答案】C【解析】【分析】溶酶体中含有多种水解酶(水解酶的本质是蛋白质),能够分解很多物质以及衰老、损伤的细胞器,清除侵入细胞的病毒或病菌,被比喻为细胞内的“酶仓库”“消化车间”。【详解】A、磷脂分子头部亲水,尾部疏水,所以头部位于复合物表面,A错误;B、球形复合物被胞吞的过程中不需要高尔基体直接参与,直接由细胞膜形成囊泡,然后与溶酶体融合后,释放胆固醇,B错误;C、胞吞形成的囊泡(单层膜)能与溶酶体融合,依赖于膜具有一定的流动性,C正确;D、胆固醇属于固醇类物质,是小分子物质,D错误。故选C。4.某同学用植物叶片在室温下进行光合作用实验,测定单位时间单位叶面积的氧气释放量,结果如图所示。若想提高X,可采取的做法是()A.增加叶片周围环境CO2浓度B.将叶片置于4℃的冷室中C.给光源加滤光片改变光的颜色D.移动冷光源缩短与叶片的距离【答案】A【解析】小学、初中、高中各种试卷真题知识归纳文案合同PPT等免费下载www.doc985.com【分析】温度对光合作用的影响:在最适温度下酶的活性最强,光合作用强度最大,当温度低于最适温度,光合作用强度随温度的增加而加强,当温度高于最适温度,光合作用强度随温度的增加而减弱。【详解】A、二氧化碳是光合作用的原料,增加叶片周围环境CO2浓度可增加单位时间单位叶面积的氧气释放量,A符合题意;B、降低温度会降低光合作用的酶活性,会降低单位时间单位叶面积的氧气释放量,B不符合题意;C、给光源加滤光片改变光的颜色可能会使单位时间单位叶面积的氧气释放量降低,比如将蓝紫光改变为绿光会降低光合速率,C不符合题意;D、移动冷光源缩短与叶片的距离会使光照强度增大,但单位时间单位叶面积的最大氧气释放量可能不变,因为光饱和点之后,光合作用强度不再随着光照强度的增强而增强,D不符合题意。故选A。5.水稻生殖细胞形成过程中既发生减数分裂,又进行有丝分裂,相关叙述错误的是()A.染...

1、当您付费下载文档后,您只拥有了使用权限,并不意味着购买了版权,文档只能用于自身使用,不得用于其他商业用途(如 [转卖]进行直接盈利或[编辑后售卖]进行间接盈利)。
2、本站所有内容均由合作方或网友上传,本站不对文档的完整性、权威性及其观点立场正确性做任何保证或承诺!文档内容仅供研究参考,付费前请自行鉴别。
3、如文档内容存在违规,或者侵犯商业秘密、侵犯著作权等,请点击“违规举报”。

碎片内容

与本文档类似文档
2019年天津市高考生物试卷解析版   .pdf
2019年天津市高考生物试卷解析版 .pdf
免费
22下载
2024年高考生物一轮复习讲义(新人教版)第1章 §1.4 基本不等式 (1).docx
2024年高考生物一轮复习讲义(新人教版)第1章 §1.4 基本不等式 (1).docx
免费
26下载
2023《微专题·小练习》·生物·新教材·XL-7专练4 细胞中的糖类和脂质.docx
2023《微专题·小练习》·生物·新教材·XL-7专练4 细胞中的糖类和脂质.docx
免费
8下载
2024届高考生物考向核心卷—广东地区专用   答案分享.pdf
2024届高考生物考向核心卷—广东地区专用 答案分享.pdf
免费
19下载
2014年上海市高中毕业统一学业考试生物试卷(原卷版).doc
2014年上海市高中毕业统一学业考试生物试卷(原卷版).doc
免费
28下载
2024年高考生物真题(广东自主命题)(解析版).docx
2024年高考生物真题(广东自主命题)(解析版).docx
免费
0下载
高中2023《微专题·小练习》·生物专练17 探究影响酶活性的条件.docx
高中2023《微专题·小练习》·生物专练17 探究影响酶活性的条件.docx
免费
0下载
2024年高考生物一轮复习讲义(新人教版)2024年高考生物一轮复习(新人教版) 第10单元 长句表达(六) 生物技术与工程的概念、原理分析与应用.docx
2024年高考生物一轮复习讲义(新人教版)2024年高考生物一轮复习(新人教版) 第10单元 长句表达(六) 生物技术与工程的概念、原理分析与应用.docx
免费
2下载
高中生物·必修1课后分层检测(单选)  课后分层检测案8.docx
高中生物·必修1课后分层检测(单选) 课后分层检测案8.docx
免费
18下载
2009年高考生物试卷(山东)(空白卷).doc
2009年高考生物试卷(山东)(空白卷).doc
免费
0下载
高中2022·微专题·小练习·生物【统考版】专练67.docx
高中2022·微专题·小练习·生物【统考版】专练67.docx
免费
0下载
精品解析:江苏省盐城市2023-2024学年高三下学期生物仿真模拟试卷一(解析版).docx
精品解析:江苏省盐城市2023-2024学年高三下学期生物仿真模拟试卷一(解析版).docx
免费
0下载
1999年上海高考生物真题及答案.doc
1999年上海高考生物真题及答案.doc
免费
6下载
2023年高考全国甲卷生物真题(原卷版).docx
2023年高考全国甲卷生物真题(原卷版).docx
免费
13下载
2012年高考生物试卷(浙江)(解析卷) (1).docx
2012年高考生物试卷(浙江)(解析卷) (1).docx
免费
0下载
衡水中学内部资料高考复习生物一本通2023(489页).pdf
衡水中学内部资料高考复习生物一本通2023(489页).pdf
DOC币0.50金币
1下载
2017年高考生物试卷(新课标Ⅰ)(空白卷) (7).docx
2017年高考生物试卷(新课标Ⅰ)(空白卷) (7).docx
免费
0下载
2019年高考生物试卷(新课标Ⅰ)(空白卷) (11).docx
2019年高考生物试卷(新课标Ⅰ)(空白卷) (11).docx
免费
0下载
精品解析:江苏省徐州市2021-2022学年高二合格性模拟考试生物试题(解析版).docx
精品解析:江苏省徐州市2021-2022学年高二合格性模拟考试生物试题(解析版).docx
免费
3下载
2024年高考生物试卷(江苏)(空白卷) (2).docx
2024年高考生物试卷(江苏)(空白卷) (2).docx
免费
0下载
我的小文库
实名认证
内容提供者

提供高质量免费文档试卷下载,如果满意请告诉您身边的人,如果不满意请告诉我们,您的意见对于我们很重要,是我们不断进步的动力

相关文档

阅读排行

确认删除?
回到顶部
客服号
  • 客服QQ点击这里给我发消息
QQ群
  • QQ群点击这里加入QQ群