9.5 《不等式与不等式组》章末复习(基础巩固)-2020-2021学年七年级数学下册要点突破与同步训练(人教版)(28450644).doc本文件免费下载 【共14页】

9.5 《不等式与不等式组》章末复习(基础巩固)-2020-2021学年七年级数学下册要点突破与同步训练(人教版)(28450644).doc
9.5 《不等式与不等式组》章末复习(基础巩固)-2020-2021学年七年级数学下册要点突破与同步训练(人教版)(28450644).doc
9.5 《不等式与不等式组》章末复习(基础巩固)-2020-2021学年七年级数学下册要点突破与同步训练(人教版)(28450644).doc
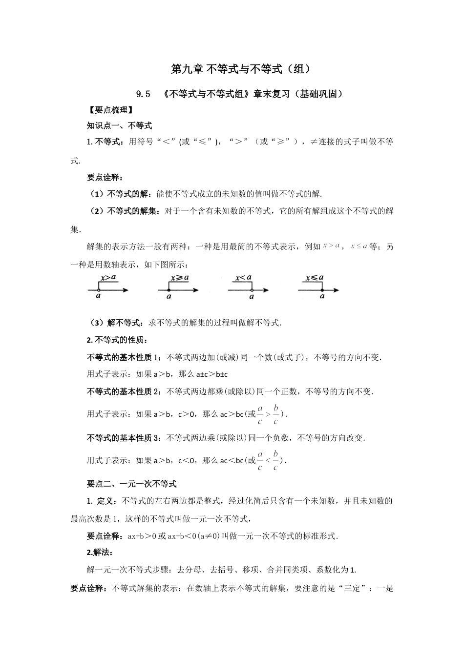
第九章不等式与不等式(组)9.5《不等式与不等式组》章末复习(基础巩固)【要点梳理】知识点一、不等式1.不等式:用符号“<”(或“≤”),“>”(或“≥”),≠连接的式子叫做不等式.要点诠释:(1)不等式的解:能使不等式成立的未知数的值叫做不等式的解.(2)不等式的解集:对于一个含有未知数的不等式,它的所有解组成这个不等式的解集.解集的表示方法一般有两种:一种是用最简的不等式表示,例如,等;另一种是用数轴表示,如下图所示:(3)解不等式:求不等式的解集的过程叫做解不等式.2.不等式的性质:不等式的基本性质1:不等式两边加(或减)同一个数(或式子),不等号的方向不变.用式子表示:如果a>b,那么a±c>b±c不等式的基本性质2:不等式两边都乘(或除以)同一个正数,不等号的方向不变.用式子表示:如果a>b,c>0,那么ac>bc(或).不等式的基本性质3:不等式两边乘(或除以)同一个负数,不等号的方向改变.用式子表示:如果a>b,c<0,那么ac<bc(或).要点二、一元一次不等式1.定义:不等式的左右两边都是整式,经过化简后只含有一个未知数,并且未知数的最高次数是1,这样的不等式叫做一元一次不等式,要点诠释:ax+b>0或ax+b<0(a≠0)叫做一元一次不等式的标准形式.2.解法:解一元一次不等式步骤:去分母、去括号、移项、合并同类项、系数化为1.要点诠释:不等式解集的表示:在数轴上表示不等式的解集,要注意的是“三定”:一是定边界点,二是定方向,三是定空实.3.应用:列不等式解应用题的基本步骤与列方程解应用题的步骤相类似,即:(1)审:认真审题,分清已知量、未知量;(2)设:设出适当的未知数;(3)找:找出题中的不等关系,要抓住题中的关键字,如“大于”“小于”“不大于”“至少”“不超过”“超过”等关键词的含义;(4)列:根据题中的不等关系,列出不等式;(5)解:解出所列的不等式的解集;(6)答:检验是否符合题意,写出答案.要点诠释:列一元一次不等式解应用题时,经常用到“合算”、“至少”、“不足”、“不超过”、“不大于”、“不小于”等表示不等关系的关键词语,弄清它们的含义是列不等式解决问题的关键.要点三、一元一次不等式组关于同一未知数的几个一元一次不等式合在一起,就组成一个一元一次不等式组.要点诠释:(1)不等式组的解集:不等式组中各个不等式的解集的公共部分叫做这个不等式组的解集.(2)解不等式组:求不等式组解集的过程,叫做解不等式组.(3)一元一次不等式组的解法:分别解出各不等式,把解集表示在数轴上,取所有解集的公共部分,利用数轴可以直观地表示不等式组的解集.(4)一元一次不等式组的应用:①根据题意构建不等式组,解这个不等式组;②由不等式组的解集及实际意义确定问题的答案.【典型例题】类型一、不等式例1.用适当的符号语言表达下列关系。(1)a与5的和是正数.(2)b与-5的差不是正数.(3)x的2倍大于x.(4)2x与1的和小于零.(5)a的2倍与4的差不少于5.【答案与解析】解:(1)a+5>0;(2)b-(-5)≤0;(3)2x>x;(4)2x+1<0;(5)2a-4≥5.【总结升华】正确运用不等符号翻译表述一些数学描述是学好不等式的关键,要关注一些常见的描述语言,如此处:不是、不少于、不大于……举一反三:【变式】用适当的符号语言表达下列关系:(1)y的与3的差是负数.(2)x的与3的差大于2.(3)b的与c的和不大于9.【答案】(1);(2);(3)。例2.用适当的符号填空:(1)如果a<b,那么a-3__b-3;7a__7b;-2a__-2b.(2)如果a<b,那么a-b__0;a+5b__6b;.【思路点拨】不等式的基本性质1,2,3.【答案】(1)<;<;>.(2)<;<;<.【解析】(1)在不等式a<b两边同减去3,得a-3<b-3;在不等式a<b两边同乘以7,得7a<7b;在不等式a<b两边同乘以﹣2,得-2a>-2b.(2)在不等式a<b两边同减去b,合并得a-b<0;在a<b两边同加上5b,合并得a+5b<6b;在a<b两边同减去,合并得.【总结升华】刚开始在面对不等式的基本变形时,要不断强化在变形上所运用的具体性质,同时也要逐步积累一些运用性质变形后的化简结果,这样学习到的不等式的基本性质才能落在实处.举一反三:【变...

1、当您付费下载文档后,您只拥有了使用权限,并不意味着购买了版权,文档只能用于自身使用,不得用于其他商业用途(如 [转卖]进行直接盈利或[编辑后售卖]进行间接盈利)。
2、本站所有内容均由合作方或网友上传,本站不对文档的完整性、权威性及其观点立场正确性做任何保证或承诺!文档内容仅供研究参考,付费前请自行鉴别。
3、如文档内容存在违规,或者侵犯商业秘密、侵犯著作权等,请点击“违规举报”。

碎片内容

与本文档类似文档
初中七年级上册数学专题06 整式的加减专题复习——规律探究(解析版).docx
初中七年级上册数学专题06 整式的加减专题复习——规律探究(解析版).docx
免费
0下载
初中七年级数学上册4.3.2 角的比较与运算-七年级数学人教版(上册)(原卷版).doc
初中七年级数学上册4.3.2 角的比较与运算-七年级数学人教版(上册)(原卷版).doc
免费
19下载
初中七年级上册数学4.2 直线、射线、线段测试(答题卡)(人教版) .docx
初中七年级上册数学4.2 直线、射线、线段测试(答题卡)(人教版) .docx
免费
18下载
初中数学沪教版暑假衔接(小升初)专题05 分数的意义和性质(原卷版).docx
初中数学沪教版暑假衔接(小升初)专题05 分数的意义和性质(原卷版).docx
免费
0下载
抚州市2016-2017学年北师大七年级上期中数学试卷含答案解析.doc
抚州市2016-2017学年北师大七年级上期中数学试卷含答案解析.doc
免费
5下载
2017-2018学年天津市红桥区七年级数学上期中模拟试卷(1)含答案.doc
2017-2018学年天津市红桥区七年级数学上期中模拟试卷(1)含答案.doc
免费
11下载
七年级数学上册 同步练习1.3有理数的大小.doc
七年级数学上册 同步练习1.3有理数的大小.doc
免费
21下载
七年级上册 数学第02讲 求解一元一次方程(6类热点题型讲练)(原卷版).pdf
七年级上册 数学第02讲 求解一元一次方程(6类热点题型讲练)(原卷版).pdf
免费
0下载
北师大版七年级数学上册第1章《丰富的图形世界》单元测试试卷及答案(1)(喜子的商铺)(1).doc
北师大版七年级数学上册第1章《丰富的图形世界》单元测试试卷及答案(1)(喜子的商铺)(1).doc
免费
10下载
初中数学暑假衔接(小升初)第02讲 整式(原卷版)-【暑假尖子生课堂】新七年级数学知识衔接大串讲(沪教版).docx
初中数学暑假衔接(小升初)第02讲 整式(原卷版)-【暑假尖子生课堂】新七年级数学知识衔接大串讲(沪教版).docx
免费
0下载
初中数学暑假衔接(小升初)专题18 图形的翻折-七年级数学暑假基础提高班专题(沪教版).docx
初中数学暑假衔接(小升初)专题18 图形的翻折-七年级数学暑假基础提高班专题(沪教版).docx
免费
0下载
初中七年级数学上册05 【人教版】七年级上第三次月考数学试题(含答案).doc
初中七年级数学上册05 【人教版】七年级上第三次月考数学试题(含答案).doc
免费
18下载
【七年级上册】2.2 数字变化类规律问题(压轴题专项讲练)(人教版)(教师版).docx
【七年级上册】2.2 数字变化类规律问题(压轴题专项讲练)(人教版)(教师版).docx
免费
25下载
七年级数学下册专题9.6解一元一次不等式(组)大题专练(重难点培优30题)-【拔尖特训】2023培优(解析版)【人教版】.docx
七年级数学下册专题9.6解一元一次不等式(组)大题专练(重难点培优30题)-【拔尖特训】2023培优(解析版)【人教版】.docx
免费
0下载
专题04 整式中加减无关型的三种考法-2023年初中数学7年级上册同步压轴题(学生版).docx
专题04 整式中加减无关型的三种考法-2023年初中数学7年级上册同步压轴题(学生版).docx
免费
12下载
初中数学暑假衔接(小升初)七年级同步第9讲:乘法公式(二)-教师版.docx
初中数学暑假衔接(小升初)七年级同步第9讲:乘法公式(二)-教师版.docx
免费
0下载
初中七年级数学上册第3章单元测试2.doc
初中七年级数学上册第3章单元测试2.doc
免费
14下载
初中数学暑假衔接(小升初)作业04 一元一次方程-六年级数学暑假作业(沪教版)(原卷版).doc
初中数学暑假衔接(小升初)作业04 一元一次方程-六年级数学暑假作业(沪教版)(原卷版).doc
免费
0下载
【2024新教材数学七年级下册】2023-2024学年下册期中模拟测试预测题(1)(考察内容:第五、六、七章)(人教版)(原卷版).docx
【2024新教材数学七年级下册】2023-2024学年下册期中模拟测试预测题(1)(考察内容:第五、六、七章)(人教版)(原卷版).docx
免费
0下载
初中七年级数学下册《用尺规作角》综合练习1.doc
初中七年级数学下册《用尺规作角》综合练习1.doc
免费
8下载
我的小文库
实名认证
内容提供者

提供高质量免费文档试卷下载,如果满意请告诉您身边的人,如果不满意请告诉我们,您的意见对于我们很重要,是我们不断进步的动力

相关文档

阅读排行

确认删除?
回到顶部
客服号
  • 客服QQ点击这里给我发消息
QQ群
  • QQ群点击这里加入QQ群