精品解析:2023届江苏省苏州市高三三模生物试题(三模)(原卷版).docx本文件免费下载 【共12页】

精品解析:2023届江苏省苏州市高三三模生物试题(三模)(原卷版).docx
精品解析:2023届江苏省苏州市高三三模生物试题(三模)(原卷版).docx
精品解析:2023届江苏省苏州市高三三模生物试题(三模)(原卷版).docx
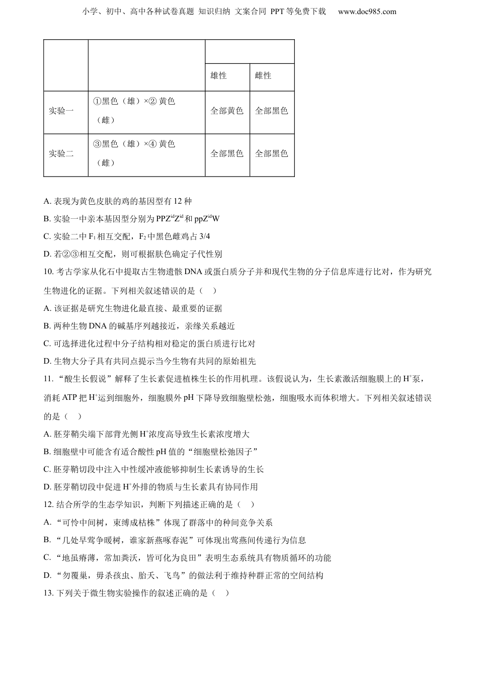
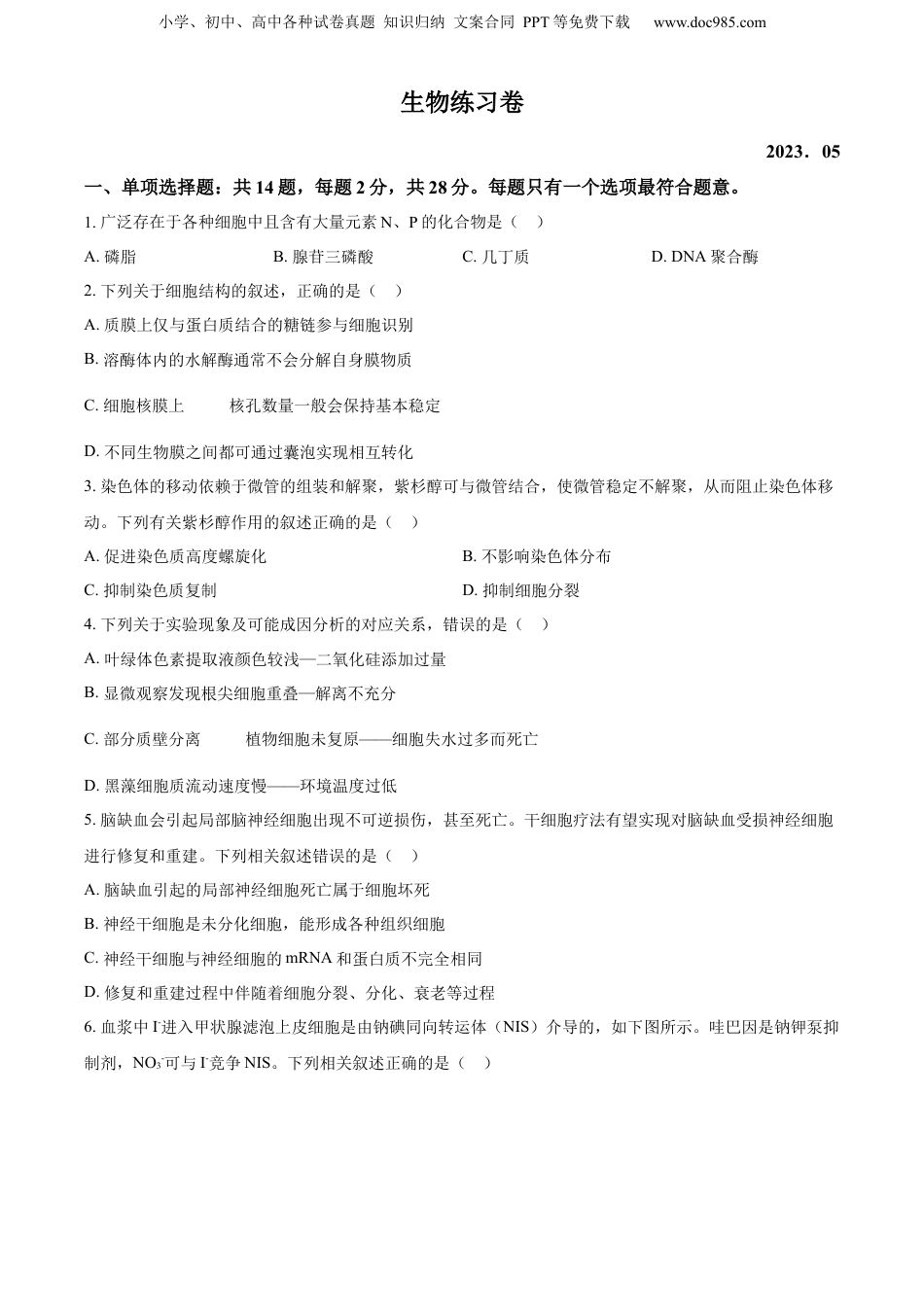
小学、初中、高中各种试卷真题知识归纳文案合同PPT等免费下载www.doc985.com生物练习卷2023.05一、单项选择题:共14题,每题2分,共28分。每题只有一个选项最符合题意。1.广泛存在于各种细胞中且含有大量元素N、P的化合物是()A.磷脂B.腺苷三磷酸C.几丁质D.DNA聚合酶2.下列关于细胞结构的叙述,正确的是()A.质膜上仅与蛋白质结合的糖链参与细胞识别B.溶酶体内的水解酶通常不会分解自身膜物质C.细胞核膜上的核孔数量一般会保持基本稳定D.不同生物膜之间都可通过囊泡实现相互转化3.染色体的移动依赖于微管的组装和解聚,紫杉醇可与微管结合,使微管稳定不解聚,从而阻止染色体移动。下列有关紫杉醇作用的叙述正确的是()A.促进染色质高度螺旋化B.不影响染色体分布C.抑制染色质复制D.抑制细胞分裂4.下列关于实验现象及可能成因分析的对应关系,错误的是()A.叶绿体色素提取液颜色较浅—二氧化硅添加过量B.显微观察发现根尖细胞重叠—解离不充分C.部分质壁分离的植物细胞未复原——细胞失水过多而死亡D.黑藻细胞质流动速度慢——环境温度过低5.脑缺血会引起局部脑神经细胞出现不可逆损伤,甚至死亡。干细胞疗法有望实现对脑缺血受损神经细胞进行修复和重建。下列相关叙述错误的是()A.脑缺血引起的局部神经细胞死亡属于细胞坏死B.神经干细胞是未分化细胞,能形成各种组织细胞C.神经干细胞与神经细胞的mRNA和蛋白质不完全相同D.修复和重建过程中伴随着细胞分裂、分化、衰老等过程6.血浆中I-进入甲状腺滤泡上皮细胞是由钠碘同向转运体(NIS)介导的,如下图所示。哇巴因是钠钾泵抑制剂,NO3-可与I-竞争NIS。下列相关叙述正确的是()小学、初中、高中各种试卷真题知识归纳文案合同PPT等免费下载www.doc985.comA.Na+进出甲状腺滤泡细胞的方式相同B.NO3-能同时影响Na+和I-的跨膜运输C.哇巴因可抑制甲状腺滤泡细胞吸收碘D.哇巴因和呼吸抑制剂的作用机制相似7.下列关于发酵工程的叙述正确的是()A.用于发酵的优良菌种均需通过诱变育种选育B.为获得高品质的发酵产品,需使用单一菌种C.改变发酵条件,可能影响微生物的代谢途径D.发酵产品均需通过提取、分离、纯化来获得8.豌豆的红花、白花受一对等位基因B、b控制。某红花豌豆植株的一条染色体发生部分片段缺失且多了一条染色体,如下图所示。在减数分裂时,三条染色体可以随机两两联会,剩余的一条随机移向一极。研究还发现,无正常染色体的配子不育。下列相关叙述错误的是()A.可利用该植株根尖分生区细胞制作临时装片观察此变异B.该植株通过减数分裂可产生BB、Bb、B、b四种卵细胞C.以该植株为父本与正常植株杂交,子代中含缺失染色体的概率为2/5D.该植株自交,其后代的表型及比例为红花:白花=35:19.鸡的性别决定方式为ZW型,其肤色由两对等位基因控制,其中P(黑色)和p(黄色)位于常染色体上,Id和id位于Z染色体上,且Id基因可以抑制P基因的表达但不影响p基因的表达。下列依据表格实验及结果的分析正确的是()杂交组合亲本性状(均为纯合体)F1小学、初中、高中各种试卷真题知识归纳文案合同PPT等免费下载www.doc985.com雄性雌性实验一①黑色(雄)×②黄色(雌)全部黄色全部黑色实验二③黑色(雄)×④黄色(雌)全部黑色全部黑色A.表现为黄色皮肤的鸡的基因型有12种B.实验一中亲本基因型分别为PPZidZid和ppZidWC.实验二中F1相互交配,F2中黑色雌鸡占3/4D.若②③相互交配,则可根据肤色确定子代性别10.考古学家从化石中提取古生物遗骸DNA或蛋白质分子并和现代生物的分子信息库进行比对,作为研究生物进化的证据。下列相关叙述错误的是()A.该证据是研究生物进化最直接、最重要的证据B.两种生物DNA的碱基序列越接近,亲缘关系越近C.可选择进化过程中分子结构相对稳定的蛋白质进行比对D.生物大分子具有共同点提示当今生物有共同的原始祖先11.“酸生长假说”解释了生长素促进植株生长的作用机理。该假说认为,生长素激活细胞膜上的H+泵,消耗ATP把H+运到细胞外,细胞膜外pH下降导致细胞壁松弛,细胞吸水而体积增大。下列相关叙述错误的是()A.胚芽鞘尖端下部背光侧H+浓度高导致生长素浓度增大B.细胞壁中可能含有适合酸性pH值...

1、当您付费下载文档后,您只拥有了使用权限,并不意味着购买了版权,文档只能用于自身使用,不得用于其他商业用途(如 [转卖]进行直接盈利或[编辑后售卖]进行间接盈利)。
2、本站所有内容均由合作方或网友上传,本站不对文档的完整性、权威性及其观点立场正确性做任何保证或承诺!文档内容仅供研究参考,付费前请自行鉴别。
3、如文档内容存在违规,或者侵犯商业秘密、侵犯著作权等,请点击“违规举报”。

碎片内容

与本文档类似文档
2024年高考生物试卷(甘肃)(解析卷) (2).docx
2024年高考生物试卷(甘肃)(解析卷) (2).docx
免费
0下载
2014年全国统一高考生物试卷(大纲版)(含解析版).pdf
2014年全国统一高考生物试卷(大纲版)(含解析版).pdf
免费
22下载
高考复习专项练习二轮生物专题突破练4 光合作用与细胞呼吸.docx
高考复习专项练习二轮生物专题突破练4 光合作用与细胞呼吸.docx
免费
30下载
2021年全国统一高考生物试卷(全国甲卷)(原卷版).doc
2021年全国统一高考生物试卷(全国甲卷)(原卷版).doc
免费
17下载
高中2024版考评特训卷·生物学【新教材】(河北省专用)考点 3.docx
高中2024版考评特训卷·生物学【新教材】(河北省专用)考点 3.docx
免费
0下载
2022·微专题·小练习·生物【统考版】专练44.docx
2022·微专题·小练习·生物【统考版】专练44.docx
免费
25下载
上海市普陀区2018年高三第二学期期中(二模)学科质量检测生命科学试题及答案(word版).doc
上海市普陀区2018年高三第二学期期中(二模)学科质量检测生命科学试题及答案(word版).doc
免费
0下载
2023《微专题·小练习》·生物专练97 人体的内环境与稳态及动物和人体生命活动的调节综合练.docx
2023《微专题·小练习》·生物专练97 人体的内环境与稳态及动物和人体生命活动的调节综合练.docx
免费
5下载
2022·微专题·小练习·生物【统考版】专练24.docx
2022·微专题·小练习·生物【统考版】专练24.docx
免费
16下载
精品解析:2023届上海市金山区高三二模生物试题(解析版).docx
精品解析:2023届上海市金山区高三二模生物试题(解析版).docx
免费
0下载
专题20 细胞工程与胚胎工程-五年(2019-2023)高考生物真题分项汇编(全国通用)(原卷版) (1).docx
专题20 细胞工程与胚胎工程-五年(2019-2023)高考生物真题分项汇编(全国通用)(原卷版) (1).docx
免费
0下载
高中2023《微专题·小练习》·生物·新教材·XL-7专练4 细胞中的糖类和脂质.docx
高中2023《微专题·小练习》·生物·新教材·XL-7专练4 细胞中的糖类和脂质.docx
免费
0下载
高中2023《微专题·小练习》·生物专练15 降低化学反应活化能的酶.docx
高中2023《微专题·小练习》·生物专练15 降低化学反应活化能的酶.docx
免费
0下载
2019年北京市高考生物试卷(含解析版).doc
2019年北京市高考生物试卷(含解析版).doc
免费
20下载
2024年高考生物真题(全国甲卷)(原卷版).docx
2024年高考生物真题(全国甲卷)(原卷版).docx
免费
0下载
上海市嘉定区2015年高三第一学期期末(一模)学科质量检测生命科学试题及答案(word版).doc
上海市嘉定区2015年高三第一学期期末(一模)学科质量检测生命科学试题及答案(word版).doc
免费
0下载
高考生物复习  2025届高中生物学一轮复习检测案40 植物细胞工程(含解析).docx
高考生物复习 2025届高中生物学一轮复习检测案40 植物细胞工程(含解析).docx
免费
0下载
高考生物复习  第十单元 第58课时 植物细胞工程 (1).docx
高考生物复习 第十单元 第58课时 植物细胞工程 (1).docx
免费
0下载
2021年全国统一高考生物试卷(新课标ⅲ)(原卷版).docx
2021年全国统一高考生物试卷(新课标ⅲ)(原卷版).docx
免费
30下载
高中2024版考评特训卷·生物学【新教材】考点 10.docx
高中2024版考评特训卷·生物学【新教材】考点 10.docx
免费
0下载
我的小文库
实名认证
内容提供者

提供高质量免费文档试卷下载,如果满意请告诉您身边的人,如果不满意请告诉我们,您的意见对于我们很重要,是我们不断进步的动力

确认删除?
回到顶部
客服号
  • 客服QQ点击这里给我发消息
QQ群
  • QQ群点击这里加入QQ群
提交所需资料详情,我们来帮找资料