人教九年级数学下册 专题13 解直角三角形及其应用重难点题型专训(7大题型)(原卷版).docx本文件免费下载 【共24页】

人教九年级数学下册  专题13 解直角三角形及其应用重难点题型专训(7大题型)(原卷版).docx
人教九年级数学下册  专题13 解直角三角形及其应用重难点题型专训(7大题型)(原卷版).docx
人教九年级数学下册  专题13 解直角三角形及其应用重难点题型专训(7大题型)(原卷版).docx
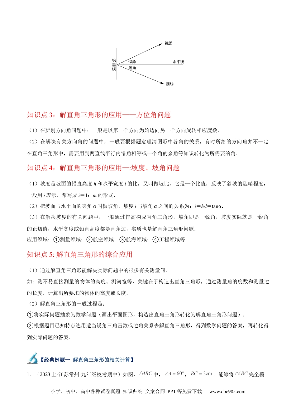
小学、初中、高中各种试卷真题知识归纳文案合同PPT等免费下载www.doc985.com专题13解直角三角形及其应用(7大题型)【题型目录】题型一解直角三角形的相关计算题型二解非直角三角形题型三构造直角三角形求不规则图形的边长或面积题型四仰角俯角问题题型五方位角问题题型六坡度坡比问题题型七解直角三角形的其他应用【知识梳理】知识点1:解直角三角形(1)解直角三角形的定义在直角三角形中,由已知元素求未知元素的过程就是解直角三角形.(2)解直角三角形要用到的关系①锐角、直角之间的关系:∠A+∠B=90°;②三边之间的关系:a2+b2=c2;③边角之间的关系:sinA¿∠A的对边斜边=ac,cosA¿∠A的邻边斜边=bc,tanA¿∠A的对边∠A的邻边=ab.(a,b,c分别是∠A、∠B、∠C的对边)知识点2:解直角三角形的应用——仰角、俯角问题(1)概念:仰角是向上看的视线与水平线的夹角;俯角是向下看的视线与水平线的夹角.(2)解决此类问题要了解角之间的关系,找到与已知和未知相关联的直角三角形,当图形中没有直角三角形时,要通过作高或垂线构造直角三角形,另当问题以一个实际问题的形式给出时,要善于读懂题意,把实际问题划归为直角三角形中边角关系问题加以解决.在视线与水平线所成的角中,视线在水平线上方的角叫仰角;视线在水平线下方的角叫俯角;小学、初中、高中各种试卷真题知识归纳文案合同PPT等免费下载www.doc985.com铅垂线俯角仰角水平线视线视线知识点3:解直角三角形的应用——方位角问题(1)在辨别方向角问题中:一般是以第一个方向为始边向另一个方向旋转相应度数.(2)在解决有关方向角的问题中,一般要根据题意理清图形中各角的关系,有时所给的方向角并不一定在直角三角形中,需要用到两直线平行内错角相等或一个角的余角等知识转化为所需要的角.知识点4:解直角三角形的应用—:坡度、坡角问题(1)坡度是坡面的铅直高度h和水平宽度l的比,又叫做坡比,它是一个比值,反映了斜坡的陡峭程度,一般用i表示,常写成i=1:m的形式.(2)把坡面与水平面的夹角α叫做坡角,坡度i与坡角α之间的关系为:i=h/l=tanα.(3)在解决坡度的有关问题中,一般通过作高构成直角三角形,坡角即是一锐角,坡度实际就是一锐角的正切值,水平宽度或铅直高度都是直角边,实质也是解直角三角形问题.应用领域:①测量领域;②航空领域③航海领域:④工程领域等.知识点5:解直角三角形的综合应用(1)通过解直角三角形能解决实际问题中的很多有关测量问.如:测不易直接测量的物体的高度、测河宽等,关键在于构造出直角三角形,通过测量角的度数和测量边的长度,计算出所要求的物体的高度或长度.(2)解直角三角形的一般过程是:①将实际问题抽象为数学问题(画出平面图形,构造出直角三角形转化为解直角三角形问题).②根据题目已知特点选用适当锐角三角函数或边角关系去解直角三角形,得到数学问题的答案,再转化得到实际问题的答案.【经典例题一解直角三角形的相关计算】1.(2023上·江苏常州·九年级校考期中)如图,中,,.能够将完全覆小学、初中、高中各种试卷真题知识归纳文案合同PPT等免费下载www.doc985.com盖的最小圆形纸片的半径为()A.B.C.D.2.(2023上·安徽滁州·九年级校联考期中)如图,菱形的边长为4,且于点为上一点,且的周长最小,则的周长的最小值为()A.B.C.D.3.(2023上·陕西宝鸡·九年级校考阶段练习)如图,在矩形中,点E在上,,于点F,若,则.4.(2023上·安徽六安·九年级统考阶段练习)如图,四边形中,,点在轴上.小学、初中、高中各种试卷真题知识归纳文案合同PPT等免费下载www.doc985.com(1)若点坐标,,则四边形的周长为;(2)若双曲线过点,交于点,连接.若,,则的值为.5.(2022秋·广东深圳·八年级深圳市南山区荔香学校校考期中)我们定义:等腰三角形中底边与腰的比叫做顶角正对(),如图①,在中,,顶角A的正对记作,这时.容易知道一个角的大小与这个角的正对值也是相互唯一确定的.根据上述角的正对定义,解下列问题:(1)________.(2)对于,的正对值的取值范围是________.(3)如图②,已知,其中...

1、当您付费下载文档后,您只拥有了使用权限,并不意味着购买了版权,文档只能用于自身使用,不得用于其他商业用途(如 [转卖]进行直接盈利或[编辑后售卖]进行间接盈利)。
2、本站所有内容均由合作方或网友上传,本站不对文档的完整性、权威性及其观点立场正确性做任何保证或承诺!文档内容仅供研究参考,付费前请自行鉴别。
3、如文档内容存在违规,或者侵犯商业秘密、侵犯著作权等,请点击“违规举报”。

碎片内容

与本文档类似文档
人教九年级数学下册  专题04 反比例函数中的等腰三角形(解析版).docx
人教九年级数学下册 专题04 反比例函数中的等腰三角形(解析版).docx
免费
0下载
2018福建数学试卷+答案+解析(word整理版)历年中考真题.docx
2018福建数学试卷+答案+解析(word整理版)历年中考真题.docx
免费
18下载
初中九年级上册数学25 概率初步 单元测试题1 含答案.doc
初中九年级上册数学25 概率初步 单元测试题1 含答案.doc
免费
11下载
初中九年级数学专题15几何图形初步与视图(共32题)-2021年中考数学真题分项汇编(原卷版)【全国通用】(第01期).docx
初中九年级数学专题15几何图形初步与视图(共32题)-2021年中考数学真题分项汇编(原卷版)【全国通用】(第01期).docx
免费
0下载
初中九年级数学精品解析:2022年陕西省中考数学真题(原卷版).docx
初中九年级数学精品解析:2022年陕西省中考数学真题(原卷版).docx
免费
0下载
2014山西数学试卷+答案+解析(word整理版)历年中考真题.docx
2014山西数学试卷+答案+解析(word整理版)历年中考真题.docx
免费
1下载
精品解析:2020年贵州黔西南州中考数学试题(解析版).doc
精品解析:2020年贵州黔西南州中考数学试题(解析版).doc
免费
13下载
期末考试冲刺卷三 -简单数学之2020-2021学年九年级上册同步讲练(解析版)(人教版).docx
期末考试冲刺卷三 -简单数学之2020-2021学年九年级上册同步讲练(解析版)(人教版).docx
免费
16下载
2012年四川省自贡市中考数学试卷.doc
2012年四川省自贡市中考数学试卷.doc
免费
24下载
专题01 一元二次方程(13个考点)【知识梳理+解题方法+专题过关】-2022-2023学年九年级数学上学期期中期末考点大串讲(人教版)(解析版).docx
专题01 一元二次方程(13个考点)【知识梳理+解题方法+专题过关】-2022-2023学年九年级数学上学期期中期末考点大串讲(人教版)(解析版).docx
免费
0下载
【初中历年中考真题】2018上海数学试卷+答案(word整理版).doc
【初中历年中考真题】2018上海数学试卷+答案(word整理版).doc
免费
29下载
【2021中考数学】2021年湖北省鄂州市中考数学真题.doc
【2021中考数学】2021年湖北省鄂州市中考数学真题.doc
免费
20下载
初中九年级上册数学专题22.8 二次函数中的存在性问题【八大题型】(人教版)(解析版).docx
初中九年级上册数学专题22.8 二次函数中的存在性问题【八大题型】(人教版)(解析版).docx
免费
24下载
2022年四川省达州市中考数学真题(解析版).docx
2022年四川省达州市中考数学真题(解析版).docx
免费
0下载
2020山西数学试卷+答案+解析(word整理版)历年中考真题.docx
2020山西数学试卷+答案+解析(word整理版)历年中考真题.docx
免费
17下载
人教版九年级数学下册第二十六章《反比例函数——实际问题与反比例函数》同步检测3附答案.doc
人教版九年级数学下册第二十六章《反比例函数——实际问题与反比例函数》同步检测3附答案.doc
免费
21下载
2011年甘肃省天水白银武威平凉张掖庆阳陇南临夏酒泉金昌嘉峪关定西市中考数学真题及答案.doc
2011年甘肃省天水白银武威平凉张掖庆阳陇南临夏酒泉金昌嘉峪关定西市中考数学真题及答案.doc
免费
0下载
2015年辽宁省阜新市中考数学试卷(含解析版).doc
2015年辽宁省阜新市中考数学试卷(含解析版).doc
免费
16下载
浙考神墙620 中考数学卷 -2404丽水一模.pdf
浙考神墙620 中考数学卷 -2404丽水一模.pdf
免费
0下载
初中九年级数学上册25.1.1 随机事件2.doc
初中九年级数学上册25.1.1 随机事件2.doc
免费
7下载
我的小文库
实名认证
内容提供者

提供高质量免费文档试卷下载,如果满意请告诉您身边的人,如果不满意请告诉我们,您的意见对于我们很重要,是我们不断进步的动力

相关文档

阅读排行

确认删除?
回到顶部
客服号
  • 客服QQ点击这里给我发消息
QQ群
  • QQ群点击这里加入QQ群
提交所需资料详情,我们来帮找资料