高考生物复习 信息必刷卷04(黑吉辽蒙专用)(解析版).docx本文件免费下载 【共27页】

高考生物复习  信息必刷卷04(黑吉辽蒙专用)(解析版).docx
高考生物复习  信息必刷卷04(黑吉辽蒙专用)(解析版).docx
高考生物复习  信息必刷卷04(黑吉辽蒙专用)(解析版).docx
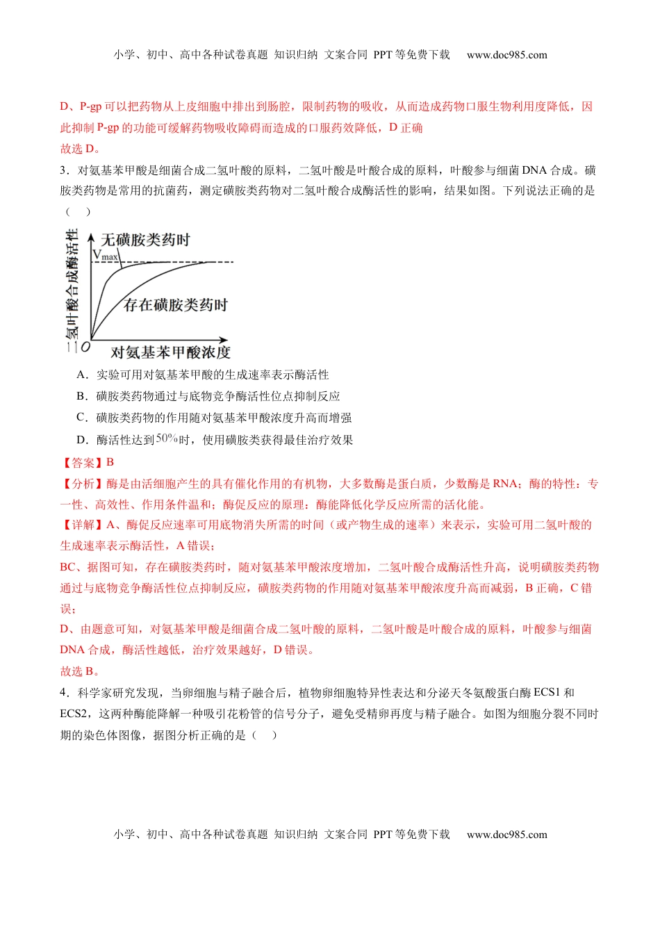
小学、初中、高中各种试卷真题知识归纳文案合同PPT等免费下载www.doc985.com小学、初中、高中各种试卷真题知识归纳文案合同PPT等免费下载www.doc985.com绝密★启用前2025年高考考前信息必刷卷01(黑吉辽蒙专用)生物考情速递高考·新考法:第2题考查物质跨膜运输,以小肠上皮细胞之间存在水溶性孔道为考查对象,考查学生利用所学解决实际问题。高考·新情境:以DNA的胞嘧啶甲基化与去甲基化的代谢过程为新情境,考查表观遗传。命题·大预测:高三生物复习过程中,要不断关注社会、关注最新科技动态,特别是生命科学方面的动向,对能用课本知识解决社会热点知识要不放过,如艾滋病的流行和防治、“非典”、“人类基因组计划”、“神舟”系列飞船动植物搭载实验、环境污染与治理等众多的社会实际问题,这也是提高能力的一个方面,高考试题有很多都是运用所学知识去分析科学现象及问题。(考试时间:75分钟试卷满分:100分)注意事项:1.答卷前,考生务必将自己的姓名、考生号等填写在答题卡和试卷指定位置上。2.回答选择题时,选出每小题答案后,用铅笔把答题卡对应题目的答案标号涂黑。如需改动,用橡皮擦干净后,再选涂其他答案标号。回答非选择题时,将答案写在答题卡上。写在本试卷上无效。3.考试结束后,将本试卷和答题卡一并交回。第Ⅰ卷一、选择题:本题共15小题,每小题2分,共30分。在每小题给出的四个选项中,只有一项符合题目要求。1.线粒体不仅能为细胞提供能量,也能参与制造细胞的结构部件。研究发现在资源有限时,细胞内会出现两种结构不同的线粒体(见图),分别独立完成以上两种功能。下列说法错误的是()A.线粒体a参与制造细胞的结构部件B.线粒体b含有较多的ATP合成酶C.两种线粒体都可以彻底氧化分解有机物D.两种线粒体的形成有利于细胞应对压力环境【答案】C【分析】线粒体:真核细胞主要细胞器(动植物都有),机能旺盛的含量多。呈粒状、棒状,具有双膜结构,内膜向内突起形成“嵴”,内膜和基质中有与有氧呼吸有关的酶,是有氧呼吸第二、三阶段的场所,生命体95%的能量来自线粒体,又叫“动力工厂”。小学、初中、高中各种试卷真题知识归纳文案合同PPT等免费下载www.doc985.com小学、初中、高中各种试卷真题知识归纳文案合同PPT等免费下载www.doc985.com【详解】ABC、分析题意可知,线粒体不仅能为细胞提供能量,也能参与制造细胞的结构部件,结合图示可知,线粒体b内膜箱内折叠成嵴,是有氧呼吸的主要场所,含有较多的ATP合成酶,能够合成ATP,而线粒体a结构相对简单,可能参与制造细胞的结构部件,不能将有机物彻底氧化分解,AB正确,C错误;D、生物的结构决定功能,且与环境相适应,据此推测两种线粒体的形成有利于细胞应对压力环境,D正确。故选C。2.口服药物进入小肠后常见的转运方式如下图所示。已知小肠上皮细胞之间存在水溶性孔道,并参与图中A途径,细胞膜上存在OATP和P-gp两种膜转运蛋白,分别参与图中C和D途径。下列叙述正确的是()A.药物中的疏水性物质可能更容易通过细胞间途径被吸收B.被动转运跨膜运输途径中,药物通过细胞膜的运输方式是协助扩散C.当甲侧药物分子浓度低于乙侧并通过C途径跨膜转运时,载体蛋白自身构象不发生改变D.抑制P-gp的活性可在一定程度上缓解药物吸收障碍而造成的口服药效降低【答案】D【分析】小分子物质跨膜运输包括被动运输(包括简单扩散和协助扩散)和主动运输,其中被动运输是顺浓度梯度运输,不消耗能量,主动运输是逆浓度梯度运输,需要载体蛋白并消耗能量。转运蛋白可以分为载体蛋白和通道蛋白两种类型。载体蛋白只容许与自身结合部位相适应的分子或离子通过而且每次转运时都会发生自身构象的改变;通道蛋白只容许与自身通道的直径和形状相适配、大小和电荷相适宜的分子或离子通过。分子或离子通过通道蛋白时,不需要与通道蛋白结合。【详解】A、据题可知,小肠上皮细胞间存在水溶性孔道,故药物中的亲水性小分子物质可能更容易通过细胞间途径被吸收,A错误;B、被动转运跨膜运输途径中没有转运蛋白参与,直接穿过磷脂双分子层,为自由扩散(简单扩散),B错误;C、当甲侧药物分子浓度低于乙侧...

1、当您付费下载文档后,您只拥有了使用权限,并不意味着购买了版权,文档只能用于自身使用,不得用于其他商业用途(如 [转卖]进行直接盈利或[编辑后售卖]进行间接盈利)。
2、本站所有内容均由合作方或网友上传,本站不对文档的完整性、权威性及其观点立场正确性做任何保证或承诺!文档内容仅供研究参考,付费前请自行鉴别。
3、如文档内容存在违规,或者侵犯商业秘密、侵犯著作权等,请点击“违规举报”。

碎片内容

与本文档类似文档
高中2022·微专题·小练习·生物【新高考】专练 46.docx
高中2022·微专题·小练习·生物【新高考】专练 46.docx
免费
0下载
2019年高考生物试卷(浙江)(4月)(空白卷) (1).docx
2019年高考生物试卷(浙江)(4月)(空白卷) (1).docx
免费
0下载
2008年高考生物真题(山东自主命题)(解析版).doc
2008年高考生物真题(山东自主命题)(解析版).doc
免费
25下载
精品解析:2023届江苏省盐城中学高三下学期全真模拟生物试题(解析版).docx
精品解析:2023届江苏省盐城中学高三下学期全真模拟生物试题(解析版).docx
免费
0下载
2020年高考真题 生物(山东卷)(含解析版).docx
2020年高考真题 生物(山东卷)(含解析版).docx
免费
19下载
1998年湖南高考生物真题 (1).doc
1998年湖南高考生物真题 (1).doc
免费
0下载
2024年高考生物一轮复习讲义(新人教版)第8单元 课时练5 激素与内分泌系统、激素调节的过程.docx
2024年高考生物一轮复习讲义(新人教版)第8单元 课时练5 激素与内分泌系统、激素调节的过程.docx
免费
5下载
精品解析:2023届江苏省徐州市高三考前模拟生物试题(三模)(解析版).docx
精品解析:2023届江苏省徐州市高三考前模拟生物试题(三模)(解析版).docx
免费
0下载
江西省上饶市2022-2023学年高一6月期末生物试题.pdf
江西省上饶市2022-2023学年高一6月期末生物试题.pdf
免费
4下载
2022年高考生物试卷(江苏)(解析卷) (1).docx
2022年高考生物试卷(江苏)(解析卷) (1).docx
免费
0下载
高考生物复习  考点通关卷04  蛋白质和核酸(原卷版).docx
高考生物复习 考点通关卷04 蛋白质和核酸(原卷版).docx
免费
0下载
2024年高考押题预测卷生物(黑龙江、吉林卷01)(全解全析).docx
2024年高考押题预测卷生物(黑龙江、吉林卷01)(全解全析).docx
免费
13下载
高考生物复习  第十单元 第62课时 基因工程的应用、蛋白质工程、DNA的两个重要实验 (1).docx
高考生物复习 第十单元 第62课时 基因工程的应用、蛋白质工程、DNA的两个重要实验 (1).docx
免费
0下载
2019年高考真题 生物(山东卷)(含解析版).doc
2019年高考真题 生物(山东卷)(含解析版).doc
免费
14下载
2024年高考生物一轮复习讲义(新人教版)微专题7 分离定律遗传特例全扫描.doc
2024年高考生物一轮复习讲义(新人教版)微专题7 分离定律遗传特例全扫描.doc
免费
21下载
高考生物专题02 细胞的结构和功能(原卷卷).docx
高考生物专题02 细胞的结构和功能(原卷卷).docx
免费
0下载
2023浙江省高考生物6月二次选考卷(解析版).docx
2023浙江省高考生物6月二次选考卷(解析版).docx
免费
19下载
精品解析:2024届江苏省苏锡常镇四市高三下学期5月教学情况调研(二) 生物试题(解析版).docx
精品解析:2024届江苏省苏锡常镇四市高三下学期5月教学情况调研(二) 生物试题(解析版).docx
免费
0下载
高考生物复习  第03讲 ATP和酶(练习)(原卷版).docx
高考生物复习 第03讲 ATP和酶(练习)(原卷版).docx
免费
0下载
2024版《大考卷》全程考评特训卷·生物学【新教材】(不定项版)考点 11.docx
2024版《大考卷》全程考评特训卷·生物学【新教材】(不定项版)考点 11.docx
免费
20下载
我的小文库
实名认证
内容提供者

提供高质量免费文档试卷下载,如果满意请告诉您身边的人,如果不满意请告诉我们,您的意见对于我们很重要,是我们不断进步的动力

相关文档

阅读排行

确认删除?
回到顶部
客服号
  • 客服QQ点击这里给我发消息
QQ群
  • QQ群点击这里加入QQ群
提交所需资料详情,我们来帮找资料