高考生物复习 专题6 遗传的基本规律(选择题)——2025届高考生物学模块分练【新高考版】(含解析).docx本文件免费下载 【共13页】

高考生物复习  专题6 遗传的基本规律(选择题)——2025届高考生物学模块分练【新高考版】(含解析).docx
高考生物复习  专题6 遗传的基本规律(选择题)——2025届高考生物学模块分练【新高考版】(含解析).docx
高考生物复习  专题6 遗传的基本规律(选择题)——2025届高考生物学模块分练【新高考版】(含解析).docx
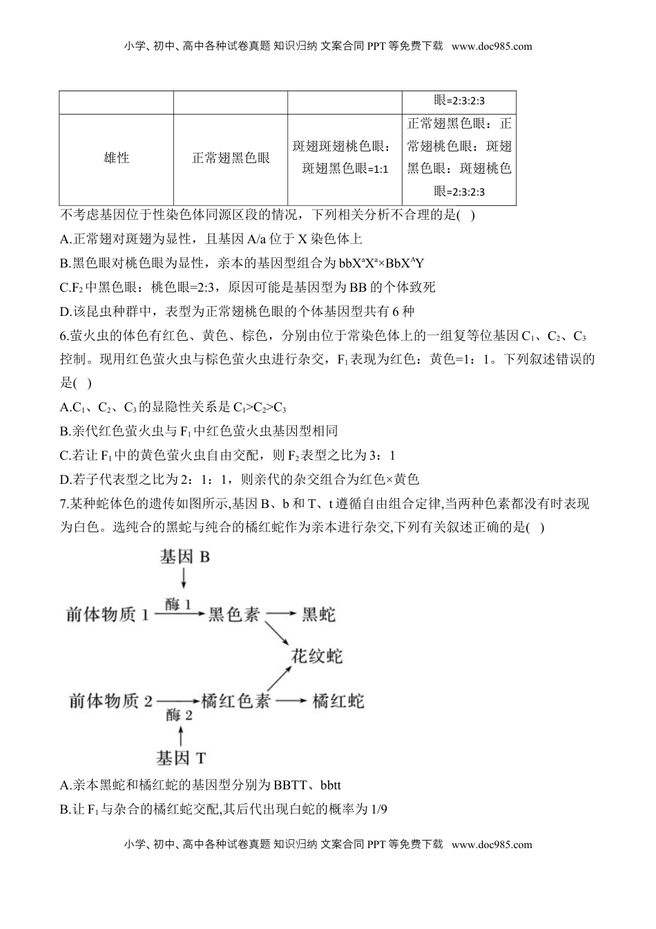
小学、初中、高中各种卷真知文案合同试题识归纳PPT等免下费载www.doc985.com小学、初中、高中各种卷真知文案合同试题识归纳PPT等免下费载www.doc985.com专题6遗传的基本规律(选择题)——2025届高考生物学模块考前抢分练【新高考版】一、单项选择题1.“母性效应”是指子代某一性状的表现型由母体的染色体基因型决定,而不受本身基因型的支配。椎实螺是一种雌雄同体的软体动物,一般通过异体受精繁殖;但若单独饲养,也可以进行自体受精,其螺壳的旋转方向有左旋和右旋的区分,旋转方向符合“母性效应”,遗传过程如下图所示。下列叙述正确的是()A.与螺壳旋转方向有关基因的遗传不遵循分离定律B.螺壳表现为左旋的个体和表现为右旋的个体其基因型都是3种C.欲判断某左旋椎实螺的基因型,可用任意的右旋椎实螺作父本进行交配D.将图示中F2个体进行自交,其后代螺壳都将表现为右旋2.“牝鸡司晨”是我国古代人民发现的性反转现象,该现象中原先下过蛋的母鸡后来却变成公鸡,并能和母鸡交配。发生性反转过程中,鸡的遗传物质不发生变化。已知鸡的芦花基因(B)和非芦花基因(b)不在W染色体上,现以一只非芦花性反转公鸡与一只芦花母鸡作亲本杂交。假定子代中WW不能存活,下列叙述错误的是()A.性反转公鸡的出现说明生物的性状不仅仅是由基因决定的B.若B/b在Z染色体上,亲本公鸡和母鸡均不能发生基因B、b的分离现象C.若B/b在常染色体上,则子代公鸡中一定有非芦花性状D.若B/b在Z染色体上,则子代芦花公鸡:芦花母鸡:非芦花母鸡=1:1:13.遗传学家摩尔根,在野生型红眼果蝇中偶然发现了一只白眼雄果蝇,他用这只果蝇与野生型红眼果蝇进行杂交(实验Ⅰ),结果F1全部为红眼。F1雌雄果蝇相互交配,F2雌果蝇全部为红眼,雄果蝇中红眼和白眼的比例为1:1这种现象不能用孟德尔的理论完全解释清楚,于是他继续做了下表所示的实验(Ⅱ、Ⅲ)。与实验有关的叙述错误的是()小学、初中、高中各种卷真知文案合同试题识归纳PPT等免下费载www.doc985.com小学、初中、高中各种卷真知文案合同试题识归纳PPT等免下费载www.doc985.com组别杂交组合结果ⅡF1红眼♀×白眼♂红眼♀:红眼♂:白眼♀:白眼♂=1:1:1:1Ⅲ野生型红眼♂×白眼♀(来自实验Ⅱ)红眼♀:白眼♂=1:1A.实验Ⅱ可视为实验Ⅰ的测交实验,其结果表明F1红眼雌果蝇为杂合子B.实验Ⅲ是实验Ⅰ的反交实验,正反交结果若相同可确定其基因位于X染色体上C.实验Ⅲ的结果表明野生型红眼果蝇一半的精子含有控制眼色的基因D.对实验Ⅰ、Ⅱ、Ⅲ最合理的解释是控制眼色的基因位于X染色体上4.种子是农业的“芯片”,科学家可以利用育种“芯片”对品种进行监测,有助于提高育种效率,设计培育出高产、优质的作物新品种。科研人员获得两个玉米突变纯系(M和N),二者具有高产、营养丰富等优良性状,但都是白粉病感病品种。为了改良突变品系,育种工作者在种质资源库中选取抗病的纯系玉米品系Q303,与M和N进行杂交,结果如下表。研究表明Q303品系含相关显性抗病基因A和隐性抗病基因b。下列相关叙述错误的是()杂交组合亲本F1表型F1自交得到F2,F2表型甲Q303×M抗病1/4感病、3/4抗病乙Q303×N感病3/4感病,1/4抗病丙M×N感病13/16感病、3/16抗病A.丙组可验证两对等位基因的遗传遵循自由组合定律且F2中感病植株有7种基因型B.若将甲、乙两组的F2中的全部植株混合种植,后代中b基因出现的概率为1/2C.若丙组F2中所有感病植株随机受粉,后代中抗病植株所占比例为16/169D.若甲组中F2所有抗病植株进行自交,则后代植株中抗病:感病=5:15.某种二倍体昆虫的性别决定方式为XY型,昆虫的斑翅、正常翅由基因Aa控制,桃色眼、黑色眼由常染色体上的等位基因B/b控制且存在某种基因型的个体致死。为研究这两对相对性状的遗传机制,科研人员选择两种类型的亲本昆虫杂交得到F1,F1相互交配产生F2,结果如下表。项目亲本F1F2雌性斑翅桃色眼正常翅桃色眼:正常翅黑色眼=1:1正常翅黑色眼:正常翅桃色眼:斑翅黑色眼:斑翅桃色小学、初中、高中各种卷真知文案合同试题识归纳PPT等免下费载www.doc985.com小学、初中、高中各种卷真知文案合同试题识归纳PPT等免下费载www.doc985.com眼=2:3:2:3...

1、当您付费下载文档后,您只拥有了使用权限,并不意味着购买了版权,文档只能用于自身使用,不得用于其他商业用途(如 [转卖]进行直接盈利或[编辑后售卖]进行间接盈利)。
2、本站所有内容均由合作方或网友上传,本站不对文档的完整性、权威性及其观点立场正确性做任何保证或承诺!文档内容仅供研究参考,付费前请自行鉴别。
3、如文档内容存在违规,或者侵犯商业秘密、侵犯著作权等,请点击“违规举报”。

碎片内容

与本文档类似文档
1990年吉林高考生物真题及答案.doc
1990年吉林高考生物真题及答案.doc
免费
17下载
2024版《微专题》·生物学·新高考专练17.docx
2024版《微专题》·生物学·新高考专练17.docx
免费
18下载
精品解析:2024届江苏省南通市如皋市高三下学期二模生物试题(解析版).docx
精品解析:2024届江苏省南通市如皋市高三下学期二模生物试题(解析版).docx
免费
0下载
高中2023《微专题·小练习》·生物·新教材·XL-7专练2 细胞中的元素和化合物.docx
高中2023《微专题·小练习》·生物·新教材·XL-7专练2 细胞中的元素和化合物.docx
免费
0下载
新教材人教版生物精品解析:2021年湖南省普通高中学业水平合格性考试生物试题(原卷版).docx
新教材人教版生物精品解析:2021年湖南省普通高中学业水平合格性考试生物试题(原卷版).docx
免费
0下载
高中2023《微专题·小练习》·生物专练84 微生物的培养和应用.docx
高中2023《微专题·小练习》·生物专练84 微生物的培养和应用.docx
免费
0下载
2024年高考生物一轮复习讲义(新人教版)第2章 §2.7 指数与指数函数.docx
2024年高考生物一轮复习讲义(新人教版)第2章 §2.7 指数与指数函数.docx
免费
14下载
2024年高考生物一轮复习讲义(新人教版)第9单元 课时练2 种群数量的变化及其影响因素.docx
2024年高考生物一轮复习讲义(新人教版)第9单元 课时练2 种群数量的变化及其影响因素.docx
免费
1下载
2020年高考生物试卷(上海)(空白卷) (2).docx
2020年高考生物试卷(上海)(空白卷) (2).docx
免费
0下载
高中2024版考评特训卷·生物学【新教材】单元清通关卷(三).docx
高中2024版考评特训卷·生物学【新教材】单元清通关卷(三).docx
免费
0下载
2024年高考生物一轮复习讲义(新人教版)第5单元 课时练5 基因自由组合定律基础题型突破.docx
2024年高考生物一轮复习讲义(新人教版)第5单元 课时练5 基因自由组合定律基础题型突破.docx
免费
24下载
2018年高考生物试卷(新课标Ⅰ)(空白卷) (13).docx
2018年高考生物试卷(新课标Ⅰ)(空白卷) (13).docx
免费
0下载
2023《微专题·小练习》·生物·新教材·XL-7专练96 生态系统的稳定性.docx
2023《微专题·小练习》·生物·新教材·XL-7专练96 生态系统的稳定性.docx
免费
1下载
2024版《微专题》·生物·统考版专练61.docx
2024版《微专题》·生物·统考版专练61.docx
免费
9下载
2023年高考生物试卷(广东)(空白卷) (2).docx
2023年高考生物试卷(广东)(空白卷) (2).docx
免费
0下载
精品解析:2023届江苏省南京市南京师大附中江宁分校等2校高三下学期一模生物试题(原卷版).docx
精品解析:2023届江苏省南京市南京师大附中江宁分校等2校高三下学期一模生物试题(原卷版).docx
免费
0下载
2012年高考生物试卷(新课标)(空白卷) (11).docx
2012年高考生物试卷(新课标)(空白卷) (11).docx
免费
0下载
2014年高考生物试卷(安徽)(空白卷).doc
2014年高考生物试卷(安徽)(空白卷).doc
免费
0下载
2016年高考生物试卷(新课标Ⅱ)(空白卷) (5).docx
2016年高考生物试卷(新课标Ⅱ)(空白卷) (5).docx
免费
0下载
2024年高考生物试卷(山东)(空白卷) (2).docx
2024年高考生物试卷(山东)(空白卷) (2).docx
免费
0下载
我的小文库
实名认证
内容提供者

提供高质量免费文档试卷下载,如果满意请告诉您身边的人,如果不满意请告诉我们,您的意见对于我们很重要,是我们不断进步的动力

阅读排行

确认删除?
回到顶部
客服号
  • 客服QQ点击这里给我发消息
QQ群
  • QQ群点击这里加入QQ群
提交所需资料详情,我们来帮找资料