高考生物复习 (17)体液调节及与神经调节的关系——2025届高考生物二轮复习易错重难提升学案(含解析).docx本文件免费下载 【共10页】

高考生物复习  (17)体液调节及与神经调节的关系——2025届高考生物二轮复习易错重难提升学案(含解析).docx
高考生物复习  (17)体液调节及与神经调节的关系——2025届高考生物二轮复习易错重难提升学案(含解析).docx
高考生物复习  (17)体液调节及与神经调节的关系——2025届高考生物二轮复习易错重难提升学案(含解析).docx
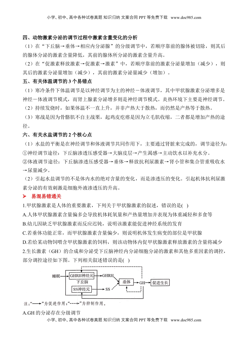
小学、初中、高中各种卷真知文案合同试题识归纳PPT等免下费载www.doc985.com小学、初中、高中各种卷真知文案合同试题识归纳PPT等免下费载www.doc985.com(17)体液调节及与神经调节的关系——2025届高考生物二轮复习易错重难提升易混易错梳理一、与激素调节相关的3点提醒(1)激素的“三不”:一不组成细胞结构,二不提供能量,三不起催化作用。(2)当甲状腺激素分泌减少时,并非是促进下丘脑和垂体的分泌活动,而是负反馈调节的抑制作用减弱。(3)食物缺碘时,成年人会患大脖子病,其原因是缺碘造成甲状腺激素分泌减少,而促甲状激素会分泌增多,从而会促进甲状腺生长、发育。二、人体内主要激素的种类及功能内分泌腺激素名称功能下丘脑促甲状腺激素释放激素促进垂体合成并分泌促甲状腺激素垂体促甲状腺激素①促进甲状腺的生长发育②促进甲状腺激素的合成和分泌生长激素促进生长,主要促进蛋白质合成和骨骼的生长甲状腺甲状腺激素①促进新陈代谢;②促进生长发育;③提高神经系统的兴奋性肾上腺肾上腺素升高血糖;加快代谢,增加产热胰岛胰高血糖素促进肝糖原分解和非糖类物质转化,从而升高血糖浓度胰岛素促进组织细胞加速摄取、利用和储存葡萄糖,从而降低血糖浓度性腺雌性激素雄性激素①促进生殖器官的发育和生殖细胞的形成②激发并维持各自的第二性征三、有关血糖平衡调节的几个答题要点(1)胰岛素的生理功能应表述为:促进组织细胞摄取、利用和储存葡萄糖,从而使血糖水平降低。切忌笼统地表述为降血糖,降血糖只是胰岛素的作用结果。同理,牢记胰高血糖素的生理功能为:促进肝糖原分解,并促进一些非糖类物质转化为葡萄糖,从而使血糖水平升高。(2)掌握引起胰岛素分泌的因素有血糖含量升高、有关神经兴奋及胰高血糖素分泌增加等。(3)作答有关升血糖的问题时,应明确肌糖原只为骨骼肌提供能量物质,不补充血糖。即答题时不能出现“肌糖原分解”的错误表述。小学、初中、高中各种卷真知文案合同试题识归纳PPT等免下费载www.doc985.com小学、初中、高中各种卷真知文案合同试题识归纳PPT等免下费载www.doc985.com四、动物激素分泌的调节过程中激素含量变化的分析(1)在“下丘脑→垂体→相应内分泌腺”的分级调节中,若顺序靠前的腺体被切除,则其后的腺体分泌的激素含量降低,其前的腺体所分泌的激素含量升高。(2)在“促激素释放激素→促激素→激素”中,若顺序靠前的激素分泌量增加(减少),则其后的激素分泌量增加(减少),其前的激素分泌量减少(增加)。五、有关体温调节的3个易错点(1)寒冷条件下体温调节是以神经调节为主的神经-体液调节,其中甲状腺激素分泌增多是神经-体液调节模式,而肾上腺素分泌增多则是神经调节模式。炎热环境下主要是神经调节。(2)持续发烧时,如果体温不一直上升,并非产热大于散热,而仍然是产热等于散热。(3)寒战是因为骨骼肌不自主战栗,起鸡皮疙瘩是因为立毛肌收缩,二者都是增加产热的途径。六、有关水盐调节的2个核心点(1)水盐的平衡是在神经调节和体液调节共同作用下,主要通过肾脏来完成的,调节途径为:①神经调节途径:下丘脑渗透压感受器→大脑皮层→产生渴感→主动饮水以补充水分。②体液调节途径:下丘脑渗透压感受器→垂体→释放抗利尿激素→肾小管和集合管重吸收水→尿量减少。(2)引起水盐调节的不是体内水的绝对含量的变化,而是渗透压的变化。引起机体抗利尿激素分泌的有效刺激是细胞外液渗透压的升高。易混易错通关1.甲状腺激素是人体的重要激素,下列关于甲状腺激素的叙述,错误的是()A.人体甲状腺激素含量偏多会导致机体耗氧量和产热量增加并表现为体重减轻和多食等B.幼儿因缺乏甲状腺激素而反应迟钝,说明该激素能促进神经系统的发育C.若垂体功能正常,而甲状腺激素含量偏少,则说明机体发生病变的部位是甲状腺D.若给某动物饲喂含甲状腺激素的饲料,则该动物体内促甲状腺激素释放激素的含量将减少2.生长激素(GH)的合成和分泌受下丘脑神经内分泌细胞分泌的激素和其他多重因素的调控,部分调控途径如下图。下列相关叙述错误的是()A.GH的分泌存在分级调节小学、初中、高中各种卷真知文案合同试题识...

1、当您付费下载文档后,您只拥有了使用权限,并不意味着购买了版权,文档只能用于自身使用,不得用于其他商业用途(如 [转卖]进行直接盈利或[编辑后售卖]进行间接盈利)。
2、本站所有内容均由合作方或网友上传,本站不对文档的完整性、权威性及其观点立场正确性做任何保证或承诺!文档内容仅供研究参考,付费前请自行鉴别。
3、如文档内容存在违规,或者侵犯商业秘密、侵犯著作权等,请点击“违规举报”。

碎片内容

与本文档类似文档
1990年吉林高考生物真题及答案.doc
1990年吉林高考生物真题及答案.doc
免费
17下载
2024版《微专题》·生物学·新高考专练17.docx
2024版《微专题》·生物学·新高考专练17.docx
免费
18下载
精品解析:2024届江苏省南通市如皋市高三下学期二模生物试题(解析版).docx
精品解析:2024届江苏省南通市如皋市高三下学期二模生物试题(解析版).docx
免费
0下载
高中2023《微专题·小练习》·生物·新教材·XL-7专练2 细胞中的元素和化合物.docx
高中2023《微专题·小练习》·生物·新教材·XL-7专练2 细胞中的元素和化合物.docx
免费
0下载
新教材人教版生物精品解析:2021年湖南省普通高中学业水平合格性考试生物试题(原卷版).docx
新教材人教版生物精品解析:2021年湖南省普通高中学业水平合格性考试生物试题(原卷版).docx
免费
0下载
高中2023《微专题·小练习》·生物专练84 微生物的培养和应用.docx
高中2023《微专题·小练习》·生物专练84 微生物的培养和应用.docx
免费
0下载
2024年高考生物一轮复习讲义(新人教版)第2章 §2.7 指数与指数函数.docx
2024年高考生物一轮复习讲义(新人教版)第2章 §2.7 指数与指数函数.docx
免费
14下载
2024年高考生物一轮复习讲义(新人教版)第9单元 课时练2 种群数量的变化及其影响因素.docx
2024年高考生物一轮复习讲义(新人教版)第9单元 课时练2 种群数量的变化及其影响因素.docx
免费
1下载
2020年高考生物试卷(上海)(空白卷) (2).docx
2020年高考生物试卷(上海)(空白卷) (2).docx
免费
0下载
高中2024版考评特训卷·生物学【新教材】单元清通关卷(三).docx
高中2024版考评特训卷·生物学【新教材】单元清通关卷(三).docx
免费
0下载
2024年高考生物一轮复习讲义(新人教版)第5单元 课时练5 基因自由组合定律基础题型突破.docx
2024年高考生物一轮复习讲义(新人教版)第5单元 课时练5 基因自由组合定律基础题型突破.docx
免费
24下载
2018年高考生物试卷(新课标Ⅰ)(空白卷) (13).docx
2018年高考生物试卷(新课标Ⅰ)(空白卷) (13).docx
免费
0下载
2023《微专题·小练习》·生物·新教材·XL-7专练96 生态系统的稳定性.docx
2023《微专题·小练习》·生物·新教材·XL-7专练96 生态系统的稳定性.docx
免费
1下载
2024版《微专题》·生物·统考版专练61.docx
2024版《微专题》·生物·统考版专练61.docx
免费
9下载
2023年高考生物试卷(广东)(空白卷) (2).docx
2023年高考生物试卷(广东)(空白卷) (2).docx
免费
0下载
精品解析:2023届江苏省南京市南京师大附中江宁分校等2校高三下学期一模生物试题(原卷版).docx
精品解析:2023届江苏省南京市南京师大附中江宁分校等2校高三下学期一模生物试题(原卷版).docx
免费
0下载
2012年高考生物试卷(新课标)(空白卷) (11).docx
2012年高考生物试卷(新课标)(空白卷) (11).docx
免费
0下载
2014年高考生物试卷(安徽)(空白卷).doc
2014年高考生物试卷(安徽)(空白卷).doc
免费
0下载
2016年高考生物试卷(新课标Ⅱ)(空白卷) (5).docx
2016年高考生物试卷(新课标Ⅱ)(空白卷) (5).docx
免费
0下载
2024年高考生物试卷(山东)(空白卷) (2).docx
2024年高考生物试卷(山东)(空白卷) (2).docx
免费
0下载
我的小文库
实名认证
内容提供者

提供高质量免费文档试卷下载,如果满意请告诉您身边的人,如果不满意请告诉我们,您的意见对于我们很重要,是我们不断进步的动力

阅读排行

确认删除?
回到顶部
客服号
  • 客服QQ点击这里给我发消息
QQ群
  • QQ群点击这里加入QQ群
提交所需资料详情,我们来帮找资料