高考生物复习 (23)酶的应用与其他生物技术的应用——2025届高考生物二轮复习易错重难提升学案(含解析).docx本文件免费下载 【共9页】

高考生物复习  (23)酶的应用与其他生物技术的应用——2025届高考生物二轮复习易错重难提升学案(含解析).docx
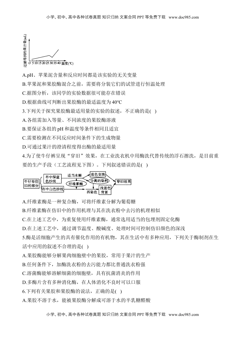
高考生物复习  (23)酶的应用与其他生物技术的应用——2025届高考生物二轮复习易错重难提升学案(含解析).docx
高考生物复习  (23)酶的应用与其他生物技术的应用——2025届高考生物二轮复习易错重难提升学案(含解析).docx
小学、初中、高中各种卷真知文案合同试题识归纳PPT等免下费载www.doc985.com小学、初中、高中各种卷真知文案合同试题识归纳PPT等免下费载www.doc985.com(23)酶的应用与其他生物技术的应用——2025届高考生物二轮复习易错重难提升易混易错梳理1.果胶酶不是复合酶。复合酶是指多种酶分工协作催化完成一系列反应,如纤维素酶。果胶酶是一类酶,其中每一种都能够独立将果胶分解为半乳糖醛酸。2.普通洗衣粉成分:表面活性剂、水软化剂、碱剂、漂白剂、香精等。3.洗衣粉中的酶与人体中的酶不同,最适温度偏高。4.加酶洗衣粉的洗涤效果不总是优于普通洗衣粉,因为酶制剂比较“娇气”,发挥作用需要适宜的温度、酸碱度等条件,这些条件不适宜,可能导致酶活性低甚至失活,洗涤效果可能弱于普通洗衣粉。5.直接使用酶、固定化酶、固定化细胞的比较直接使用酶固定化酶固定化细胞催化反应单一或多种单一一系列反应底物各种物质(大分子、小分子)各种物质(大分子、小分子)小分子物质缺点①对环境条件非常敏感,易失活;②难回收,成本高;③反应后酶会混在产物中,可能影响产品质量不利于催化一系列的酶促反应反应物不易与酶接近,尤其是大分子物质,反应效率下降优点催化效率高、低耗能、低污染①既能与反应物接触,又能与产物分离;②可以反复利用成本低、操作容易易混易错通关1.下列关于在凝胶柱上加入样品和洗脱的操作,不正确的是()A.加样前要使柱内凝胶面上的缓冲液下降到与凝胶面平齐B.让吸管管口沿管壁环绕移动,贴壁加样至色谱柱顶端,不要破坏凝胶面C.打开下端出口,待样品完全进入凝胶层后,直接连接缓冲液洗脱瓶开始洗脱D.待红色的蛋白质接近色谱柱底端时,每5mL收集一管,连续收集流出液2.某同学在探究果胶酶的最适温度时,将得到的实验数据转换成如下曲线图。关于该曲线图,以下说法错误的是()小学、初中、高中各种卷真知文案合同试题识归纳PPT等免下费载www.doc985.com小学、初中、高中各种卷真知文案合同试题识归纳PPT等免下费载www.doc985.comA.pH、苹果泥含量和反应时间都是该实验的无关变量B.苹果泥和果胶酶混合之前,需要将分装它们的试管进行恒温处理C.据图分析,该同学的实验数据很可能存在错误D.根据曲线可判断出果胶酶的最适温度为40℃3.下列关于探究果胶酶最适用量的实验的叙述,不正确的是()A.各组需加入等量、不同浓度的果胶酶溶液B.要保证各组的pH和温度等条件相同且适宜C.需要检测在不同反应时间条件下的生成物量D.可通过果汁的澄清程度得出酶的最适用量4.为了使牛仔裤呈现“穿旧”效果,在工业洗衣机中用酶洗代替传统的浮石擦洗,是目前重要的生产手段(工艺流程见下图)。下列叙述错误的是()A.纤维素酶是一种复合酶,可将纤维素分解为葡萄糖B.纤维素酶在仿旧中的作用机理与其在洗衣粉中去污的机理相似C.在上述工艺中,为重复使用纤维素酶,通常选用适当的包埋剂固定化酶D.在上述工艺中,通过调节温度、酸碱度、处理时间可控制仿旧颜色的深浅5.酶是活细胞产生的具有催化作用的有机物,其在生活中有多种应用,下列关于酶制剂在生活中应用的叙述不合理的是()A.果胶酶能够分解果肉细胞壁中的果胶,常用于果汁的生产B.任何条件下,加酶洗衣粉的去污能力都比普通洗衣粉强C.溶菌酶能够溶解细菌的细胞壁,具有抗菌消炎的作用D.多酶片含有多种消化酶,在人体消化不良时可以口服6.下列有关果胶和果胶酶的说法,正确的是()A.果胶不溶于水,能被果胶酶分解成可溶于水的半乳糖醛酸小学、初中、高中各种卷真知文案合同试题识归纳PPT等免下费载www.doc985.com小学、初中、高中各种卷真知文案合同试题识归纳PPT等免下费载www.doc985.comB.植物、霉菌和酵母菌均能产生果胶酶,是因为其细胞壁均含有果胶C.果胶酶的活性可用单位时间内、单位体积中产物的减少量或反应物的增加量来表示D.果汁生产中果胶酶的作用只是增加果汁的出汁率,提高生产效率7.煮熟的苹果具有很好的止泻作用,这是因为苹果中果胶的“立场”不太坚定,未经加热的生果胶可软化大便,与膳食纤维共同起着通便的作用,而煮过的果胶则摇身一变,不仅具有吸收细菌和毒素的作用,而且还有收敛、止泻的功效。下列有关...

1、当您付费下载文档后,您只拥有了使用权限,并不意味着购买了版权,文档只能用于自身使用,不得用于其他商业用途(如 [转卖]进行直接盈利或[编辑后售卖]进行间接盈利)。
2、本站所有内容均由合作方或网友上传,本站不对文档的完整性、权威性及其观点立场正确性做任何保证或承诺!文档内容仅供研究参考,付费前请自行鉴别。
3、如文档内容存在违规,或者侵犯商业秘密、侵犯著作权等,请点击“违规举报”。

碎片内容

与本文档类似文档
1990年吉林高考生物真题及答案.doc
1990年吉林高考生物真题及答案.doc
免费
17下载
2024版《微专题》·生物学·新高考专练17.docx
2024版《微专题》·生物学·新高考专练17.docx
免费
18下载
精品解析:2024届江苏省南通市如皋市高三下学期二模生物试题(解析版).docx
精品解析:2024届江苏省南通市如皋市高三下学期二模生物试题(解析版).docx
免费
0下载
高中2023《微专题·小练习》·生物·新教材·XL-7专练2 细胞中的元素和化合物.docx
高中2023《微专题·小练习》·生物·新教材·XL-7专练2 细胞中的元素和化合物.docx
免费
0下载
新教材人教版生物精品解析:2021年湖南省普通高中学业水平合格性考试生物试题(原卷版).docx
新教材人教版生物精品解析:2021年湖南省普通高中学业水平合格性考试生物试题(原卷版).docx
免费
0下载
高中2023《微专题·小练习》·生物专练84 微生物的培养和应用.docx
高中2023《微专题·小练习》·生物专练84 微生物的培养和应用.docx
免费
0下载
2024年高考生物一轮复习讲义(新人教版)第2章 §2.7 指数与指数函数.docx
2024年高考生物一轮复习讲义(新人教版)第2章 §2.7 指数与指数函数.docx
免费
14下载
2024年高考生物一轮复习讲义(新人教版)第9单元 课时练2 种群数量的变化及其影响因素.docx
2024年高考生物一轮复习讲义(新人教版)第9单元 课时练2 种群数量的变化及其影响因素.docx
免费
1下载
2020年高考生物试卷(上海)(空白卷) (2).docx
2020年高考生物试卷(上海)(空白卷) (2).docx
免费
0下载
高中2024版考评特训卷·生物学【新教材】单元清通关卷(三).docx
高中2024版考评特训卷·生物学【新教材】单元清通关卷(三).docx
免费
0下载
2024年高考生物一轮复习讲义(新人教版)第5单元 课时练5 基因自由组合定律基础题型突破.docx
2024年高考生物一轮复习讲义(新人教版)第5单元 课时练5 基因自由组合定律基础题型突破.docx
免费
24下载
2018年高考生物试卷(新课标Ⅰ)(空白卷) (13).docx
2018年高考生物试卷(新课标Ⅰ)(空白卷) (13).docx
免费
0下载
2023《微专题·小练习》·生物·新教材·XL-7专练96 生态系统的稳定性.docx
2023《微专题·小练习》·生物·新教材·XL-7专练96 生态系统的稳定性.docx
免费
1下载
2024版《微专题》·生物·统考版专练61.docx
2024版《微专题》·生物·统考版专练61.docx
免费
9下载
2023年高考生物试卷(广东)(空白卷) (2).docx
2023年高考生物试卷(广东)(空白卷) (2).docx
免费
0下载
精品解析:2023届江苏省南京市南京师大附中江宁分校等2校高三下学期一模生物试题(原卷版).docx
精品解析:2023届江苏省南京市南京师大附中江宁分校等2校高三下学期一模生物试题(原卷版).docx
免费
0下载
2012年高考生物试卷(新课标)(空白卷) (11).docx
2012年高考生物试卷(新课标)(空白卷) (11).docx
免费
0下载
2014年高考生物试卷(安徽)(空白卷).doc
2014年高考生物试卷(安徽)(空白卷).doc
免费
0下载
2016年高考生物试卷(新课标Ⅱ)(空白卷) (5).docx
2016年高考生物试卷(新课标Ⅱ)(空白卷) (5).docx
免费
0下载
2024年高考生物试卷(山东)(空白卷) (2).docx
2024年高考生物试卷(山东)(空白卷) (2).docx
免费
0下载
我的小文库
实名认证
内容提供者

提供高质量免费文档试卷下载,如果满意请告诉您身边的人,如果不满意请告诉我们,您的意见对于我们很重要,是我们不断进步的动力

阅读排行

确认删除?
回到顶部
客服号
  • 客服QQ点击这里给我发消息
QQ群
  • QQ群点击这里加入QQ群
提交所需资料详情,我们来帮找资料