高考生物复习 必修1 模板检测卷(原卷版).docx本文件免费下载 【共12页】

高考生物复习  必修1 模板检测卷(原卷版).docx
高考生物复习  必修1 模板检测卷(原卷版).docx
高考生物复习  必修1 模板检测卷(原卷版).docx
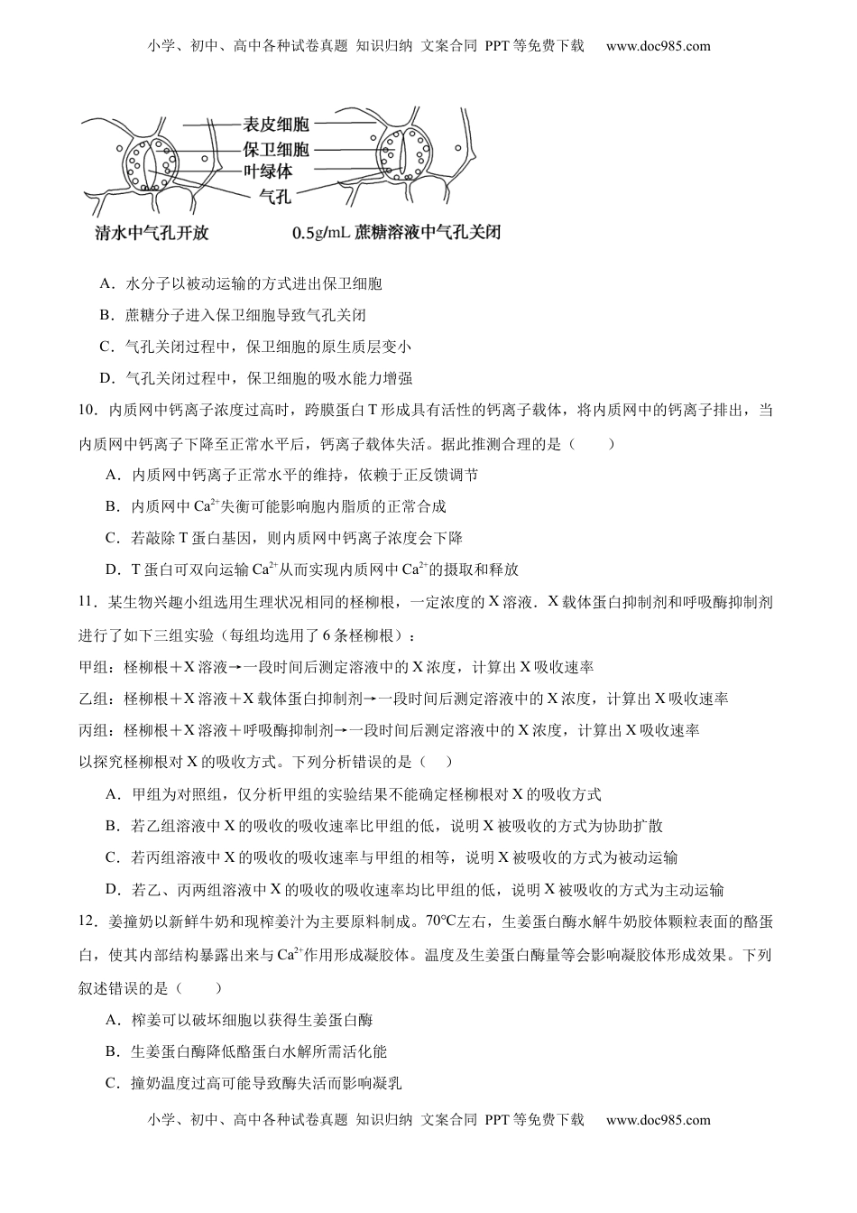
小学、初中、高中各种试卷真题知识归纳文案合同PPT等免费下载www.doc985.com小学、初中、高中各种试卷真题知识归纳文案合同PPT等免费下载www.doc985.com必修1模板检测卷(时间:60分钟,满分:100分)一、选择题(本题共25小题,每小题2分,共50分。)1.人类用电子显微镜观察到细胞的形态多种多样,同时也发现了细胞结构的不同,基于对原核生物和真核生物的理解,下列叙述正确的是()A.所有真核细胞都有细胞膜、细胞质和细胞核B.颤蓝细菌和发菜均无叶绿体,但却是自养生物C.支原体自身的蛋白质均在宿主细胞核糖体上合成D.酵母菌、大肠杆菌的遗传物质分别是DNA、RNA2.肾炎病人的肾小球部位通透性增加会使病人尿液中含有蛋白质。医生通过检测病人尿液中是否含蛋白质来初步确定病情,蛋白质检测所需要的试剂及产生的颜色分别是()A.碘液、蓝色B.斐林试剂、砖红色C.苏丹Ⅲ染液、橘黄色D.双缩脲试剂、紫色3.水熊虫的生命力极为顽强。当环境恶化时,它会把身体蜷缩起来,一动不动,并自行脱去体内99%的水分,使自身处于一种“隐生”状态,以此度过恶劣环境。研究发现,处于“隐生”状态的水熊虫体内会产生大量海藻糖。下列叙述错误的是()A.若海藻糖为还原糖,则向其中加入斐林试剂后即观察到砖红色B.处于“隐生”状态时,水熊虫的代谢速率较低,但并未完全停止C.处于“隐生”状态时,水熊虫体内的水主要以结合水的形式存在D.海藻糖可能有利于保护水熊虫细胞,使其免受不利因素的损伤4.糖类是自然界中广泛分布的一类重要的有机化合物,我们的衣食住行等方面都可能出现糖类的身影。下列有关糖类的叙述,正确的是()A.脱氧核糖不能为细胞提供能量,它是的组成成分B.芹菜富含纤维素等糖类,所以摄入芹菜会导致血糖明显升高C.几丁质是一种多糖,能用于处理含有重金属离子的废水D.棉麻类衣物中含有纤维素,它是植物细胞中的储能物质5.《中国居民膳食指南(2022)》提出“东方健康膳食模式”,其主要特点是清淡少盐、食物多样、营养均衡,并且拥有较高的身体活动水平。下列叙述错误的是()A.“清淡少盐”可减少脂肪在体内积累并减少心血管疾病的发生B.Ca2+摄入过多,机体会出现抽搐症状C.“食物多样”一般不会缺乏必需氨基酸小学、初中、高中各种试卷真题知识归纳文案合同PPT等免费下载www.doc985.com小学、初中、高中各种试卷真题知识归纳文案合同PPT等免费下载www.doc985.comD.“拥有较高的身体活动水平”可以减少糖在体内转化成脂肪的比例6.下图是荧光标记的小鼠细胞和人细胞融合实验示意图,关于该实验结果的说法正确的是()A.说明细胞膜具有一定的流动性B.说明细胞膜具有选择透过性C.小鼠和人的蛋白质完全相同D.若降低实验温度,细胞将更快完成融合7.细胞器是细胞质中具有特定形态、结构和功能的微器官,也称为拟器官或亚结构。某些较大的细胞器可通过光学显微镜分辨。下列关于细胞内不同“微器官”的叙述,正确的是()A.能产生水的反应只发生于膜包围的“微器官”中B.可用光学显微镜观察到溶酶体参与细胞自噬的过程C.中心体随动物细胞或高等植物细胞的分裂而复制一次D.植物细胞分裂的末期,高尔基体活动增强与细胞壁的形成有关8.中国科学院邹承鲁院士说“我发现许多生命科学的问题,都要到细胞中去寻找答案”。下列关于细胞结构与功能的叙述,正确的是()A.酵母菌在低渗溶液中保持正常的形态,是因为具有细胞膜的保护B.细菌没有内质网和高尔基体,因此细菌蛋白质的功能与多肽的空间结构无关C.人体细胞中的细胞骨架锚定并支撑许多细胞器,并与细胞的运动有关D.核孔主要是mRNA、DNA、解旋酶、DNA聚合酶等大分子物质进出细胞核的通道9.把蚕豆植株放在湿润的空气中照光一段时间后,取蚕豆叶下表皮制作临时装片,先滴加清水进行观察,然后用的蔗糖溶液取代清水,短时间内继续观察,结果如图所示。下列有关叙述中,错误的是()小学、初中、高中各种试卷真题知识归纳文案合同PPT等免费下载www.doc985.com小学、初中、高中各种试卷真题知识归纳文案合同PPT等免费下载www.doc985.comA.水分子以被动运输的方式进出保卫细胞B.蔗糖分子进入保卫...

1、当您付费下载文档后,您只拥有了使用权限,并不意味着购买了版权,文档只能用于自身使用,不得用于其他商业用途(如 [转卖]进行直接盈利或[编辑后售卖]进行间接盈利)。
2、本站所有内容均由合作方或网友上传,本站不对文档的完整性、权威性及其观点立场正确性做任何保证或承诺!文档内容仅供研究参考,付费前请自行鉴别。
3、如文档内容存在违规,或者侵犯商业秘密、侵犯著作权等,请点击“违规举报”。

碎片内容

与本文档类似文档
2024年高考生物一轮复习讲义(新人教版)第4单元 第5课时 细胞的分化、衰老和死亡.docx
2024年高考生物一轮复习讲义(新人教版)第4单元 第5课时 细胞的分化、衰老和死亡.docx
免费
15下载
高中2024版考评特训卷·生物【统考版】单元清通关卷(一).docx
高中2024版考评特训卷·生物【统考版】单元清通关卷(一).docx
免费
0下载
2005年广东高考生物真题及答案 (1).doc
2005年广东高考生物真题及答案 (1).doc
免费
0下载
2022年高考生物试卷(全国乙卷)(空白卷) (4).docx
2022年高考生物试卷(全国乙卷)(空白卷) (4).docx
免费
0下载
2024年高考生物一轮复习讲义(新人教版)2024年高考数学一轮复习(新高考版) 第7章 必刷小题13 立体几何.docx
2024年高考生物一轮复习讲义(新人教版)2024年高考数学一轮复习(新高考版) 第7章 必刷小题13 立体几何.docx
免费
26下载
2013年高考生物试卷(新课标Ⅱ)(空白卷) (12).docx
2013年高考生物试卷(新课标Ⅱ)(空白卷) (12).docx
免费
0下载
2024年高考生物试卷(全国甲卷)(解析卷) (9).docx
2024年高考生物试卷(全国甲卷)(解析卷) (9).docx
免费
0下载
高中2024版《微专题》·生物学·新高考专练20.docx
高中2024版《微专题》·生物学·新高考专练20.docx
免费
0下载
高中2024版《微专题》·生物·统考版专练5.docx
高中2024版《微专题》·生物·统考版专练5.docx
免费
0下载
2021年高考生物试卷(上海)(答案卷).docx
2021年高考生物试卷(上海)(答案卷).docx
免费
0下载
精品解析:2023届江苏省泰州中学高三下学期一模生物试题(解析版).docx
精品解析:2023届江苏省泰州中学高三下学期一模生物试题(解析版).docx
免费
0下载
2022·微专题·小练习·生物【新高考】专练 87.docx
2022·微专题·小练习·生物【新高考】专练 87.docx
免费
3下载
2024年高考押题预测卷生物(黑龙江、吉林卷01)(参考答案).docx
2024年高考押题预测卷生物(黑龙江、吉林卷01)(参考答案).docx
免费
2下载
黄金卷05(参考答案)-备战2024年高考生物模拟卷(吉林专用).docx
黄金卷05(参考答案)-备战2024年高考生物模拟卷(吉林专用).docx
免费
0下载
浙江省台金六校2022-2023学年高二下学期期中联考生物试题.pdf
浙江省台金六校2022-2023学年高二下学期期中联考生物试题.pdf
免费
16下载
高考生物复习  2025届高中生物学一轮复习检测案16 孟德尔的豌豆杂交实验(一)(含解析).docx
高考生物复习 2025届高中生物学一轮复习检测案16 孟德尔的豌豆杂交实验(一)(含解析).docx
免费
0下载
2022·微专题·小练习·生物【新高考】专练 52.docx
2022·微专题·小练习·生物【新高考】专练 52.docx
免费
16下载
高中2024版《微专题》·生物学·新高考专练7.docx
高中2024版《微专题》·生物学·新高考专练7.docx
免费
0下载
高考生物复习  信息必刷卷01(北京专用)(解析版).docx
高考生物复习 信息必刷卷01(北京专用)(解析版).docx
免费
0下载
2022·微专题·小练习·生物【新高考】专练 20.docx
2022·微专题·小练习·生物【新高考】专练 20.docx
免费
1下载
我的小文库
实名认证
内容提供者

提供高质量免费文档试卷下载,如果满意请告诉您身边的人,如果不满意请告诉我们,您的意见对于我们很重要,是我们不断进步的动力

相关文档

阅读排行

确认删除?
回到顶部
客服号
  • 客服QQ点击这里给我发消息
QQ群
  • QQ群点击这里加入QQ群
提交所需资料详情,我们来帮找资料