高考生物复习 单元检测卷04 细胞的生命历程(解析版).docx本文件免费下载 【共23页】

高考生物复习  单元检测卷04  细胞的生命历程(解析版).docx
高考生物复习  单元检测卷04  细胞的生命历程(解析版).docx
高考生物复习  单元检测卷04  细胞的生命历程(解析版).docx
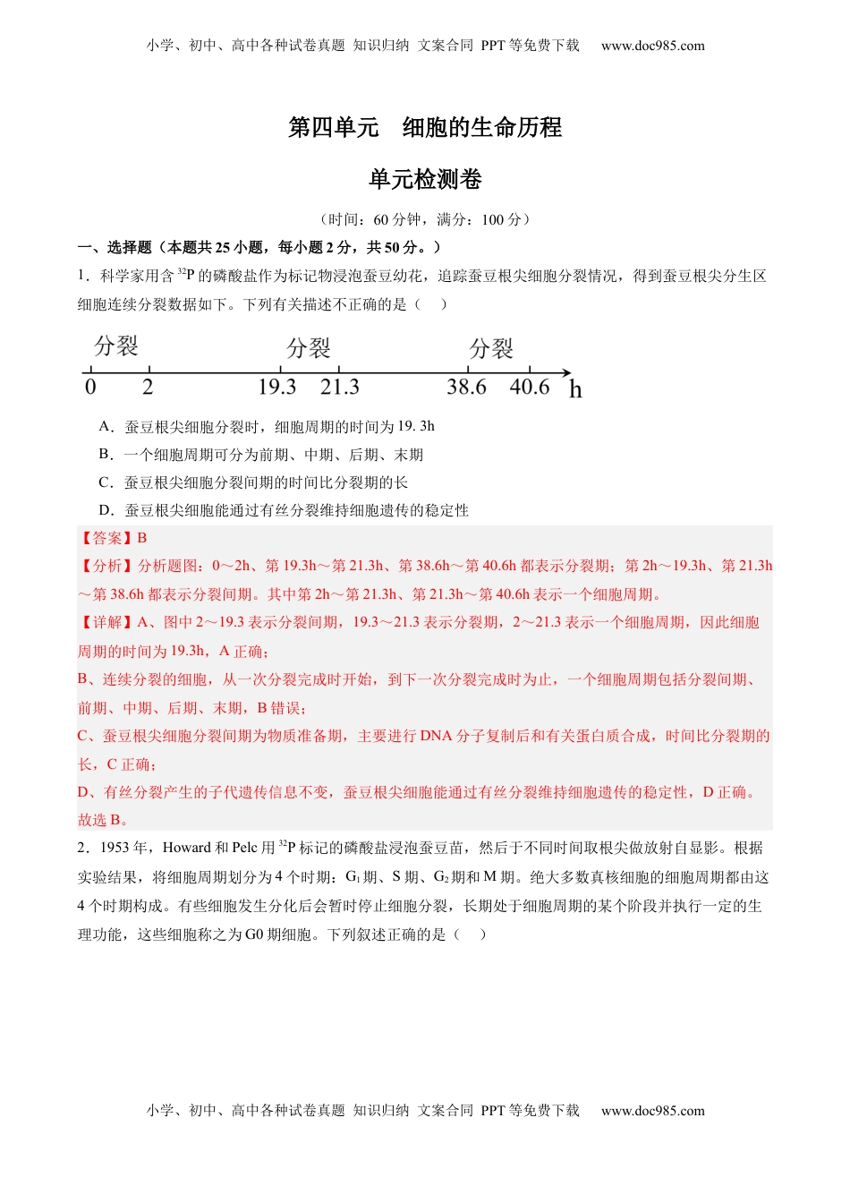
小学、初中、高中各种试卷真题知识归纳文案合同PPT等免费下载www.doc985.com小学、初中、高中各种试卷真题知识归纳文案合同PPT等免费下载www.doc985.com第四单元细胞的生命历程单元检测卷(时间:60分钟,满分:100分)一、选择题(本题共25小题,每小题2分,共50分。)1.科学家用含32P的磷酸盐作为标记物浸泡蚕豆幼花,追踪蚕豆根尖细胞分裂情况,得到蚕豆根尖分生区细胞连续分裂数据如下。下列有关描述不正确的是()A.蚕豆根尖细胞分裂时,细胞周期的时间为19.3hB.一个细胞周期可分为前期、中期、后期、末期C.蚕豆根尖细胞分裂间期的时间比分裂期的长D.蚕豆根尖细胞能通过有丝分裂维持细胞遗传的稳定性【答案】B【分析】分析题图:0~2h、第19.3h~第21.3h、第38.6h~第40.6h都表示分裂期;第2h~19.3h、第21.3h~第38.6h都表示分裂间期。其中第2h~第21.3h、第21.3h~第40.6h表示一个细胞周期。【详解】A、图中2~19.3表示分裂间期,19.3~21.3表示分裂期,2~21.3表示一个细胞周期,因此细胞周期的时间为19.3h,A正确;B、连续分裂的细胞,从一次分裂完成时开始,到下一次分裂完成时为止,一个细胞周期包括分裂间期、前期、中期、后期、末期,B错误;C、蚕豆根尖细胞分裂间期为物质准备期,主要进行DNA分子复制后和有关蛋白质合成,时间比分裂期的长,C正确;D、有丝分裂产生的子代遗传信息不变,蚕豆根尖细胞能通过有丝分裂维持细胞遗传的稳定性,D正确。故选B。2.1953年,Howard和Pelc用32P标记的磷酸盐浸泡蚕豆苗,然后于不同时间取根尖做放射自显影。根据实验结果,将细胞周期划分为4个时期:G1期、S期、G2期和M期。绝大多数真核细胞的细胞周期都由这4个时期构成。有些细胞发生分化后会暂时停止细胞分裂,长期处于细胞周期的某个阶段并执行一定的生理功能,这些细胞称之为G0期细胞。下列叙述正确的是()小学、初中、高中各种试卷真题知识归纳文案合同PPT等免费下载www.doc985.com小学、初中、高中各种试卷真题知识归纳文案合同PPT等免费下载www.doc985.comA.不同生物体细胞的细胞周期中各时期的长度及比例肯定各不相同B.生物的体细胞包括持续分裂的细胞和高度分化丧失分裂能力的细胞C.细胞周期中的间隙期细胞虽暂时离开细胞周期,但仍能进行新陈代谢D.染色体的形成、复制和移动等活动,保证了S期复制的DNA分子的均分【答案】D【分析】根据题意可知,G0期细胞暂时停止细胞分裂,长期处于细胞周期的某个阶段并执行一定的生理功能,说明没有离开细胞周期,仍然处于细胞周期的某个阶段。【详解】A、不同生物体细胞的细胞周期各时期的长度及比例一般不相同,但也有出现相同的情况,A错误;B、根据题意分析可知,G0期细胞没有离开细胞周期,仍然处于细胞周期的某个阶段,所以生物的体细胞包括持续分裂的细胞、暂时停止细胞分裂的G0期细胞和高度分化丧失分裂能力的细胞,B错误;C、根据题意分析可知,G0期细胞没有离开细胞周期,仍然处于细胞周期的某个阶段,而且是活细胞,只要是活细胞就会进行新陈代谢,C错误;D、细胞有丝分裂过程的间期进行了DNA复制,每一条染色体形成了两条完全相同的染色单体,有丝分裂后期姐妹染色单体分离,两组相同的子染色体进入不同的子代细胞中,所以染色体的形成、复制和移动等活动,保证了S期复制的DNA分子的均分,D正确。故选D。3.植物根尖分生区细胞分裂过程中,发生在同一时期的是()A.染色体被纺锤丝拉向两极和环沟形成B.染色体出现和纺锤体出现C.染色单体形成和着丝粒分裂D.中心体复制和染色体数加倍【答案】B【分析】有丝分裂不同时期的特点:(1)间期:进行DNA的复制和有关蛋白质的合成;(2)前期:核膜、核仁逐渐解体消失,出现纺锤体和染色体;(3)中期:染色体形态固定、数目清晰;(4)后期:着丝粒分裂,姐妹染色单体分开成为染色体,并均匀地移向两极;(5)末期:核膜、核仁重建、纺锤体和染色体消失。【详解】A、染色体被纺锤丝拉向两极发生在后期,环沟的形成均发生在末期,A错误;B、在有丝分裂的前期出现染色体和纺锤体,B正确;小学、初中、高中各种试卷真题知识归纳文案合同PPT等免费下载www.doc985.com...

1、当您付费下载文档后,您只拥有了使用权限,并不意味着购买了版权,文档只能用于自身使用,不得用于其他商业用途(如 [转卖]进行直接盈利或[编辑后售卖]进行间接盈利)。
2、本站所有内容均由合作方或网友上传,本站不对文档的完整性、权威性及其观点立场正确性做任何保证或承诺!文档内容仅供研究参考,付费前请自行鉴别。
3、如文档内容存在违规,或者侵犯商业秘密、侵犯著作权等,请点击“违规举报”。

碎片内容

与本文档类似文档
2023《微专题·小练习》·生物·新教材·XL-7专练7 核酸是遗传信息的携带者.docx
2023《微专题·小练习》·生物·新教材·XL-7专练7 核酸是遗传信息的携带者.docx
免费
28下载
高中2023《微专题·小练习》·生物专练78 生态系统的能量流动分析和计算.docx
高中2023《微专题·小练习》·生物专练78 生态系统的能量流动分析和计算.docx
免费
0下载
高中2022·微专题·小练习·生物【统考版】专练103.docx
高中2022·微专题·小练习·生物【统考版】专练103.docx
免费
0下载
2016年浙江省高考生物【10月】(原卷版).pdf
2016年浙江省高考生物【10月】(原卷版).pdf
免费
18下载
卷3-备战2022年高考生物【名校地市好题必刷】全真模拟卷(江苏专用)·第一辑(解析版).docx
卷3-备战2022年高考生物【名校地市好题必刷】全真模拟卷(江苏专用)·第一辑(解析版).docx
免费
6下载
2009年高考真题 生物(山东卷)(原卷版).doc
2009年高考真题 生物(山东卷)(原卷版).doc
免费
14下载
2024版《大考卷》全程考评特训卷·生物学【新教材】(不定项版)考点 4.docx
2024版《大考卷》全程考评特训卷·生物学【新教材】(不定项版)考点 4.docx
免费
17下载
2023年高考生物试卷(新课标)(解析卷) (10).docx
2023年高考生物试卷(新课标)(解析卷) (10).docx
免费
0下载
2024年新高考生物资料  第06讲 细胞的分化、衰老和死亡(课件)-2024年高考生物二轮复习讲练测(新教材新高考).pptx
2024年新高考生物资料 第06讲 细胞的分化、衰老和死亡(课件)-2024年高考生物二轮复习讲练测(新教材新高考).pptx
免费
0下载
高考生物复习  第5章 细胞的能量供应和利用(填空版).docx
高考生物复习 第5章 细胞的能量供应和利用(填空版).docx
免费
0下载
2018年高考生物试卷(北京)(空白卷).doc
2018年高考生物试卷(北京)(空白卷).doc
免费
0下载
2024年高考生物一轮复习讲义(新人教版)第4节 基本不等式.doc
2024年高考生物一轮复习讲义(新人教版)第4节 基本不等式.doc
免费
28下载
高中2022·微专题·小练习·生物【统考版】专练66.docx
高中2022·微专题·小练习·生物【统考版】专练66.docx
免费
0下载
高考生物复习  第10讲 生物的变异和进化(讲义)(解析版).docx
高考生物复习 第10讲 生物的变异和进化(讲义)(解析版).docx
免费
0下载
2023年高考生物试卷(重庆)(解析卷).docx
2023年高考生物试卷(重庆)(解析卷).docx
免费
0下载
上海市黄浦区2019年高三第二学期期中(二模)学科质量检测生命科学试题及答案(word版).docx
上海市黄浦区2019年高三第二学期期中(二模)学科质量检测生命科学试题及答案(word版).docx
免费
0下载
【高考生物】备战2024年(新高考专用)易错点09 基因表达的“三个”理解误区(解析版).docx
【高考生物】备战2024年(新高考专用)易错点09 基因表达的“三个”理解误区(解析版).docx
免费
0下载
2024版《微专题》·生物学·新高考专练6.docx
2024版《微专题》·生物学·新高考专练6.docx
免费
19下载
2017年全国高考统一生物试卷(新课标ⅲ)往年高考真题.doc
2017年全国高考统一生物试卷(新课标ⅲ)往年高考真题.doc
免费
0下载
2024版《微专题》·生物·统考版专练26.docx
2024版《微专题》·生物·统考版专练26.docx
免费
4下载
我的小文库
实名认证
内容提供者

提供高质量免费文档试卷下载,如果满意请告诉您身边的人,如果不满意请告诉我们,您的意见对于我们很重要,是我们不断进步的动力

阅读排行

确认删除?
回到顶部
客服号
  • 客服QQ点击这里给我发消息
QQ群
  • QQ群点击这里加入QQ群
提交所需资料详情,我们来帮找资料