高考生物复习 考点通关卷06 细胞器和生物膜系统(原卷版).docx本文件免费下载 【共11页】

高考生物复习  考点通关卷06 细胞器和生物膜系统(原卷版).docx
高考生物复习  考点通关卷06 细胞器和生物膜系统(原卷版).docx
高考生物复习  考点通关卷06 细胞器和生物膜系统(原卷版).docx
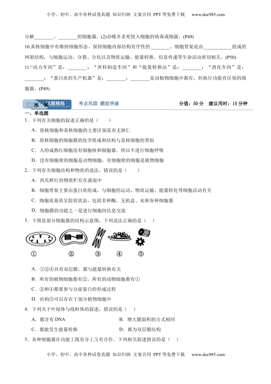
小学、初中、高中各种试卷真题知识归纳文案合同PPT等免费下载www.doc985.com小学、初中、高中各种试卷真题知识归纳文案合同PPT等免费下载www.doc985.com通关卷06细胞器和生物膜系统考点01细胞器的种类与功能1.细胞质中还有呈溶胶状的____________,细胞器就分布在细胞质基质中,也是____________的重要场所。(P47)2.请写出下列细胞结构名称(P49)3.能复制的细胞器有____________________;双层膜的细胞器有________________;非膜性的细胞器有________________;含有核酸的细胞器有________________________;含色素的细胞器有______________;能产生ATP的细胞器有______________。4.与植物细胞有丝分裂有关的细胞器有____________________;与低等植物细胞有丝分裂有关的细胞器________________________________。5.分泌蛋白的合成与运输离不开________________________________________细胞器的参与,该过程说明各种细胞器________________________________。该过程依赖细胞膜的____________;需____________(填生理过程)提供能量。6.内质网与__________的合成和加工(如:给蛋白质加糖侧链)以及________的合成有关。(P48)7.高尔基体功能是________________________________________。在动物细胞中与____________的合成有关,在植物细胞中与________________有关。8.植物特有的细胞器________________,动物和低等植物特有的细胞器__________。最能体现动植物细胞的区别的是有无__________。(P49)9.溶酶体:溶酶体主要分布在动物细胞中,是细胞的“消化车间”,内部含有多种________,功能是(1)能考点必背知识巩固基础落实建议用时:10分钟知识填空地城小学、初中、高中各种试卷真题知识归纳文案合同PPT等免费下载www.doc985.com小学、初中、高中各种试卷真题知识归纳文案合同PPT等免费下载www.doc985.com分解________、________的细胞器,(2)吞噬并杀死侵入细胞的病毒或细菌。(P49)10.真核细胞中有维持细胞形态、保持细胞内部结构有序性的________。细胞骨架是由____________组成的网架结构,与细胞运动、分裂、分化以及物质运输、能量转换、信息传递等生命活动密切相关。(P50)11.“动力车间”是:________;“养料制造车间”和“能量转换站”是:________;“消化车间”是:________;“蛋白质的生产机器”是:________;________是动植物细胞中都有,但执行功能有区别的细胞器。(P49)一、单选题1.下列有关细胞的叙述正确的是()A.原核细胞和真核细胞的主要区别是有无核仁B.原核细胞的细胞膜的化学组成和结构与真核细胞的类似C.人的成熟红细胞没有细胞核和细胞器,所以不进行细胞呼吸D.没有细胞壁的细胞是动物细胞,有细胞壁的细胞是植物细胞2.下列有关细胞结构和物质的说法,错误的是()A.西瓜鲜红的物质贮存在液泡中B.细胞骨架主要由蛋白质组成,与细胞的运动、物质运输、能量转化等细胞活动有关C.细胞质基质呈胶质状态,包括多种酶、无机盐、水和各种细胞器D.细胞膜的功能之一是进行细胞间信息交流3.下图是部分细胞器的结构示意图,下列说法正确的是()A.①②④具有双层膜,都与能量转换有关B.所有的植物细胞都有②,所有的动物细胞都有①C.②和④都要参与分泌蛋白的形成过程D.结构⑤可以存在于部分植物细胞中4.下列关于叶绿体与线粒体的叙述,错误的是()A.都含有DNAB.增大膜面积的方式相同C.都能发生能量转换D.都为双层膜结构5.各种细胞器在功能上既有分工又有合作。下列相关叙述错误的是()考点巩固题组突破分值:50分建议用时:15分钟试题精练地城小学、初中、高中各种试卷真题知识归纳文案合同PPT等免费下载www.doc985.com小学、初中、高中各种试卷真题知识归纳文案合同PPT等免费下载www.doc985.comA.植物细胞中的液泡与维持细胞的渗透压有关B.中心体和核糖体与蛋白质的合成有关C.内质网和高尔基体与分泌蛋白的加工有关D.叶绿体、线粒体与细胞内物质和能量的转化有关6.某研究小组从小鼠细胞中分离出了的三种细胞器,并测定其中三种有机物的含量如下图所示。下列相关叙述正确的是()A.细胞器甲是有氧呼吸的唯一场所B.细胞器乙一定与分...

1、当您付费下载文档后,您只拥有了使用权限,并不意味着购买了版权,文档只能用于自身使用,不得用于其他商业用途(如 [转卖]进行直接盈利或[编辑后售卖]进行间接盈利)。
2、本站所有内容均由合作方或网友上传,本站不对文档的完整性、权威性及其观点立场正确性做任何保证或承诺!文档内容仅供研究参考,付费前请自行鉴别。
3、如文档内容存在违规,或者侵犯商业秘密、侵犯著作权等,请点击“违规举报”。

碎片内容

与本文档类似文档
1990年吉林高考生物真题及答案.doc
1990年吉林高考生物真题及答案.doc
免费
17下载
2024版《微专题》·生物学·新高考专练17.docx
2024版《微专题》·生物学·新高考专练17.docx
免费
18下载
精品解析:2024届江苏省南通市如皋市高三下学期二模生物试题(解析版).docx
精品解析:2024届江苏省南通市如皋市高三下学期二模生物试题(解析版).docx
免费
0下载
高中2023《微专题·小练习》·生物·新教材·XL-7专练2 细胞中的元素和化合物.docx
高中2023《微专题·小练习》·生物·新教材·XL-7专练2 细胞中的元素和化合物.docx
免费
0下载
新教材人教版生物精品解析:2021年湖南省普通高中学业水平合格性考试生物试题(原卷版).docx
新教材人教版生物精品解析:2021年湖南省普通高中学业水平合格性考试生物试题(原卷版).docx
免费
0下载
高中2023《微专题·小练习》·生物专练84 微生物的培养和应用.docx
高中2023《微专题·小练习》·生物专练84 微生物的培养和应用.docx
免费
0下载
2024年高考生物一轮复习讲义(新人教版)第2章 §2.7 指数与指数函数.docx
2024年高考生物一轮复习讲义(新人教版)第2章 §2.7 指数与指数函数.docx
免费
14下载
2024年高考生物一轮复习讲义(新人教版)第9单元 课时练2 种群数量的变化及其影响因素.docx
2024年高考生物一轮复习讲义(新人教版)第9单元 课时练2 种群数量的变化及其影响因素.docx
免费
1下载
2020年高考生物试卷(上海)(空白卷) (2).docx
2020年高考生物试卷(上海)(空白卷) (2).docx
免费
0下载
高中2024版考评特训卷·生物学【新教材】单元清通关卷(三).docx
高中2024版考评特训卷·生物学【新教材】单元清通关卷(三).docx
免费
0下载
2024年高考生物一轮复习讲义(新人教版)第5单元 课时练5 基因自由组合定律基础题型突破.docx
2024年高考生物一轮复习讲义(新人教版)第5单元 课时练5 基因自由组合定律基础题型突破.docx
免费
24下载
2018年高考生物试卷(新课标Ⅰ)(空白卷) (13).docx
2018年高考生物试卷(新课标Ⅰ)(空白卷) (13).docx
免费
0下载
2023《微专题·小练习》·生物·新教材·XL-7专练96 生态系统的稳定性.docx
2023《微专题·小练习》·生物·新教材·XL-7专练96 生态系统的稳定性.docx
免费
1下载
2024版《微专题》·生物·统考版专练61.docx
2024版《微专题》·生物·统考版专练61.docx
免费
9下载
2023年高考生物试卷(广东)(空白卷) (2).docx
2023年高考生物试卷(广东)(空白卷) (2).docx
免费
0下载
精品解析:2023届江苏省南京市南京师大附中江宁分校等2校高三下学期一模生物试题(原卷版).docx
精品解析:2023届江苏省南京市南京师大附中江宁分校等2校高三下学期一模生物试题(原卷版).docx
免费
0下载
2012年高考生物试卷(新课标)(空白卷) (11).docx
2012年高考生物试卷(新课标)(空白卷) (11).docx
免费
0下载
2014年高考生物试卷(安徽)(空白卷).doc
2014年高考生物试卷(安徽)(空白卷).doc
免费
0下载
2016年高考生物试卷(新课标Ⅱ)(空白卷) (5).docx
2016年高考生物试卷(新课标Ⅱ)(空白卷) (5).docx
免费
0下载
2024年高考生物试卷(山东)(空白卷) (2).docx
2024年高考生物试卷(山东)(空白卷) (2).docx
免费
0下载
我的小文库
实名认证
内容提供者

提供高质量免费文档试卷下载,如果满意请告诉您身边的人,如果不满意请告诉我们,您的意见对于我们很重要,是我们不断进步的动力

阅读排行

确认删除?
回到顶部
客服号
  • 客服QQ点击这里给我发消息
QQ群
  • QQ群点击这里加入QQ群
提交所需资料详情,我们来帮找资料