高考生物复习 知识清单24 免疫调节(3大考点 5个易错点)-【上好课】2025年高考生物一轮复习知识清单[h][47906912].docx本文件免费下载 【共14页】

高考生物复习  知识清单24 免疫调节(3大考点 5个易错点)-【上好课】2025年高考生物一轮复习知识清单[h][47906912].docx
高考生物复习  知识清单24 免疫调节(3大考点 5个易错点)-【上好课】2025年高考生物一轮复习知识清单[h][47906912].docx
高考生物复习  知识清单24 免疫调节(3大考点 5个易错点)-【上好课】2025年高考生物一轮复习知识清单[h][47906912].docx
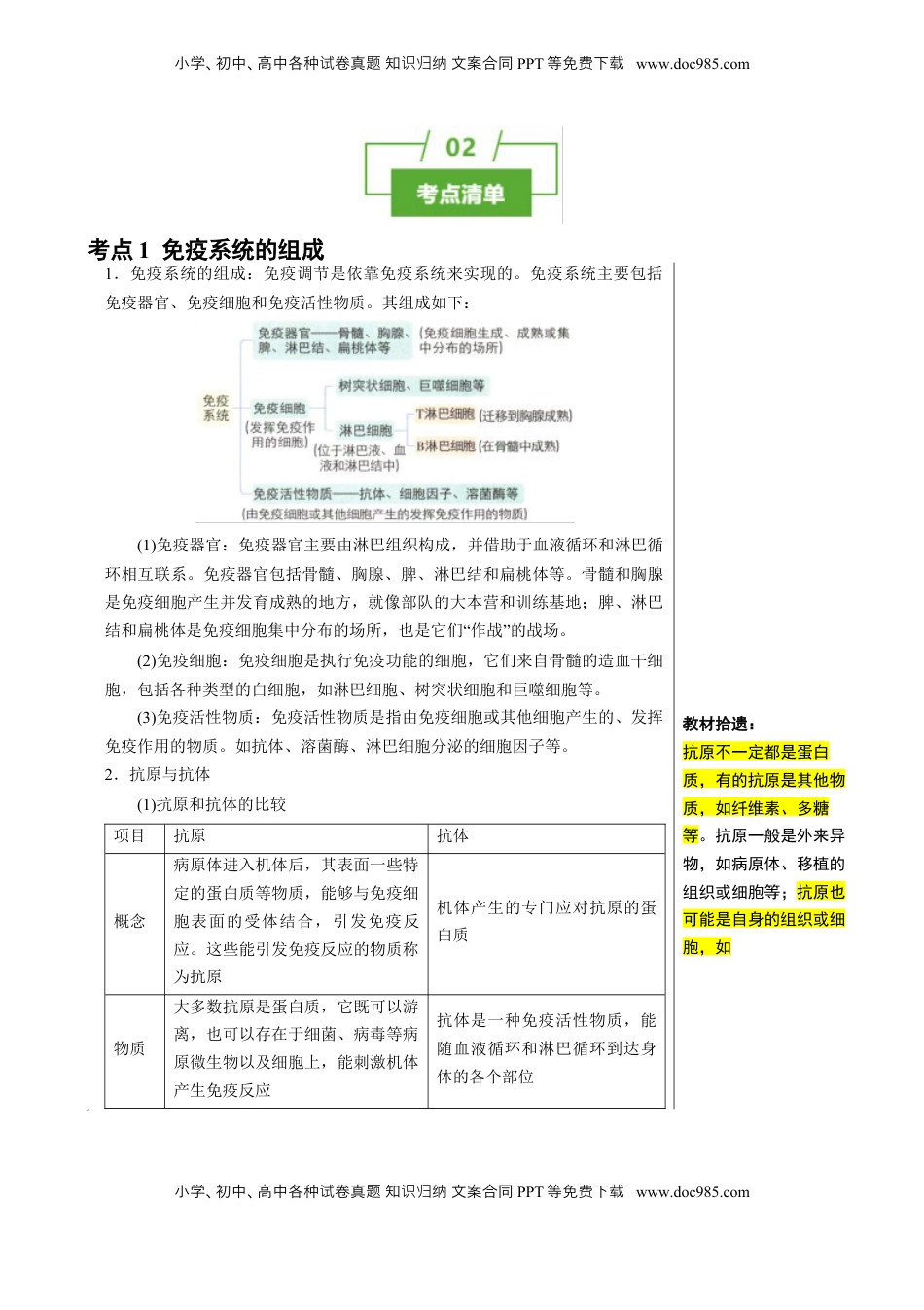
小学、初中、高中各种卷真知文案合同试题识归纳PPT等免下费载www.doc985.com小学、初中、高中各种卷真知文案合同试题识归纳PPT等免下费载www.doc985.com知识清单24免疫调节内容概览知识导图:感知全局,了解知识要点考点清单:3大考点总结,梳理必背知识、归纳重点易混易错:5个错混点梳理,高效查漏补缺真题赏析:感知真题、知识链接、知己知彼小学、初中、高中各种卷真知文案合同试题识归纳PPT等免下费载www.doc985.com小学、初中、高中各种卷真知文案合同试题识归纳PPT等免下费载www.doc985.com考点1免疫系统的组成1.免疫系统的组成:免疫调节是依靠免疫系统来实现的。免疫系统主要包括免疫器官、免疫细胞和免疫活性物质。其组成如下:(1)免疫器官:免疫器官主要由淋巴组织构成,并借助于血液循环和淋巴循环相互联系。免疫器官包括骨髓、胸腺、脾、淋巴结和扁桃体等。骨髓和胸腺是免疫细胞产生并发育成熟的地方,就像部队的大本营和训练基地;脾、淋巴结和扁桃体是免疫细胞集中分布的场所,也是它们“作战”的战场。(2)免疫细胞:免疫细胞是执行免疫功能的细胞,它们来自骨髓的造血干细胞,包括各种类型的白细胞,如淋巴细胞、树突状细胞和巨噬细胞等。(3)免疫活性物质:免疫活性物质是指由免疫细胞或其他细胞产生的、发挥免疫作用的物质。如抗体、溶菌酶、淋巴细胞分泌的细胞因子等。2.抗原与抗体(1)抗原和抗体的比较项目抗原抗体概念病原体进入机体后,其表面一些特定的蛋白质等物质,能够与免疫细胞表面的受体结合,引发免疫反应。这些能引发免疫反应的物质称为抗原机体产生的专门应对抗原的蛋白质物质大多数抗原是蛋白质,它既可以游离,也可以存在于细菌、病毒等病原微生物以及细胞上,能刺激机体产生免疫反应抗体是一种免疫活性物质,能随血液循环和淋巴循环到达身体的各个部位教材拾遗:抗原不一定都是蛋白质,有的抗原是其他物质,如纤维素、多糖等。抗原一般是外来异物,如病原体、移植的组织或细胞等;抗原也可能是自身的组织或细胞,如小学、初中、高中各种卷真知文案合同试题识归纳PPT等免下费载www.doc985.com小学、初中、高中各种卷真知文案合同试题识归纳PPT等免下费载www.doc985.com特点①免疫原性:具有刺激机体免疫系统产生免疫应答的能力。②免疫反应性:具有与相应的免疫应答产物在体内外发生特异性结合的能力,又称抗原性抗体能与相应抗原发生特异性结合,即一种抗体只能与一种抗原结合应用免疫预防时接种疫苗(本质为抗原),使人在不患病的情况下,获得免疫力注射含有相应抗体的血清达到免疫治疗的目的癌变的细胞。考点2免疫系统的功能1.人体抵御病原体攻击的三道防线人体的三道防线组成及功能免疫类型三道防线的关系第一道防线皮肤和黏膜(血胎屏障和血脑屏障等),阻挡和杀灭病原体,对多种病原体都有防御作用,可以防止病原体对机体的侵袭非特异性免疫这三道防线是统一的整体,它们共同实现免疫防御、免疫自稳和免疫监视三大基本功能第二道防线体液中的杀菌物质(如溶菌酶)和吞噬细胞(如巨噬细胞和树突状细胞),对多种病原体都有防御作用,可以防止病原体对机体的侵袭第三道防线机体在个体发育过程中与病原体接触后获得的,主要针对特定的抗原起作用特异性免疫2.非特异性免疫与特异性免疫的区别非特异性免疫特异性免疫含义机体在长期进化过程中遗传下来的,不针对某一类特定的病原体,而是对多种病原体都有防御作用机体在个体发育过程中与病原体接触后获得的,主要针对特定的抗原起作用,因而具有特异性来源遗传而来,人人都有的先天性免疫出生后与病原体斗争过程中形成的后天性免疫,并非人人都有,不能遗传特点①先天性;②对多种病原体都有防御作用;③作用弱、范围广、时间短①后天性:②主要针对特定的抗原起作用:③作用强、范围小、时间长基第一道防线、第二道防线第三道防线础联系①特异性免疫是在非特异性免疫基础上形成的:②特异性免疫过程中产生的免疫活性物质会加强非特异性免疫的功能;③两者共同担负着机体的免疫功能小学、初中、高中各种卷真知文案合同试题识归纳PPT等免下费载www.doc985.com小学、初中、高中各种卷真知文案合同试题...

1、当您付费下载文档后,您只拥有了使用权限,并不意味着购买了版权,文档只能用于自身使用,不得用于其他商业用途(如 [转卖]进行直接盈利或[编辑后售卖]进行间接盈利)。
2、本站所有内容均由合作方或网友上传,本站不对文档的完整性、权威性及其观点立场正确性做任何保证或承诺!文档内容仅供研究参考,付费前请自行鉴别。
3、如文档内容存在违规,或者侵犯商业秘密、侵犯著作权等,请点击“违规举报”。

碎片内容

与本文档类似文档
2024版《微专题》·生物学·新高考专练88.docx
2024版《微专题》·生物学·新高考专练88.docx
免费
12下载
2024年高考生物一轮复习讲义(新人教版)第2章 §2.8 对数与对数函数.docx
2024年高考生物一轮复习讲义(新人教版)第2章 §2.8 对数与对数函数.docx
免费
16下载
2014年高考生物试卷(北京)(解析卷).doc
2014年高考生物试卷(北京)(解析卷).doc
免费
0下载
2024年高考生物一轮复习讲义(新人教版)第9章 §9.4 列联表与独立性检验 (1).docx
2024年高考生物一轮复习讲义(新人教版)第9章 §9.4 列联表与独立性检验 (1).docx
免费
18下载
2011年高考生物试卷(新课标)(空白卷).doc
2011年高考生物试卷(新课标)(空白卷).doc
免费
0下载
2008年四川省高考生物试卷及答案[延考].doc
2008年四川省高考生物试卷及答案[延考].doc
免费
18下载
高考生物复习  第八单元 第41课时 体液调节与神经调节的关系 (1).docx
高考生物复习 第八单元 第41课时 体液调节与神经调节的关系 (1).docx
免费
0下载
精品解析:云南省2021年春季学期普通高中学业水平考试生物学试题(解析版).doc
精品解析:云南省2021年春季学期普通高中学业水平考试生物学试题(解析版).doc
免费
9下载
2024年高考押题预测卷生物(全国卷新教材01)(全解全析).docx
2024年高考押题预测卷生物(全国卷新教材01)(全解全析).docx
免费
6下载
2020-2021学年上海市黄浦区高二、高三(上)期末生物试卷(一模).doc
2020-2021学年上海市黄浦区高二、高三(上)期末生物试卷(一模).doc
免费
0下载
高考生物易错点05 光合与呼吸综合专题的“五点”易错防范(解析版).docx
高考生物易错点05 光合与呼吸综合专题的“五点”易错防范(解析版).docx
免费
0下载
2024年高考押题预测卷生物(浙江卷03)(参考答案).docx
2024年高考押题预测卷生物(浙江卷03)(参考答案).docx
免费
16下载
2012年高考海南卷生物试题及答案.doc
2012年高考海南卷生物试题及答案.doc
免费
1下载
1991年天津高考生物真题 (1).doc
1991年天津高考生物真题 (1).doc
免费
0下载
2020年浙江省高考生物【7月】(原卷版).pdf
2020年浙江省高考生物【7月】(原卷版).pdf
免费
4下载
高中2024版考评特训卷·生物学【新教材】(不定项版)单元清通关卷(五).docx
高中2024版考评特训卷·生物学【新教材】(不定项版)单元清通关卷(五).docx
免费
0下载
高考生物易错点11 神经调节的”四个“注意(原卷版).docx
高考生物易错点11 神经调节的”四个“注意(原卷版).docx
免费
0下载
2013年高考生物真题(新课标Ⅰ)(原卷版).doc
2013年高考生物真题(新课标Ⅰ)(原卷版).doc
免费
18下载
2024年高考生物试卷(全国甲卷)(空白卷) (15).docx
2024年高考生物试卷(全国甲卷)(空白卷) (15).docx
免费
0下载
2022年高考生物试卷(广东)(解析卷) (5).docx
2022年高考生物试卷(广东)(解析卷) (5).docx
免费
0下载
我的小文库
实名认证
内容提供者

提供高质量免费文档试卷下载,如果满意请告诉您身边的人,如果不满意请告诉我们,您的意见对于我们很重要,是我们不断进步的动力

相关文档

阅读排行

确认删除?
回到顶部
客服号
  • 客服QQ点击这里给我发消息
QQ群
  • QQ群点击这里加入QQ群
提交所需资料详情,我们来帮找资料