高考生物复习 第2章 神经调节(背诵版).docx本文件免费下载 【共11页】

高考生物复习  第2章 神经调节(背诵版).docx
高考生物复习  第2章 神经调节(背诵版).docx
高考生物复习  第2章 神经调节(背诵版).docx
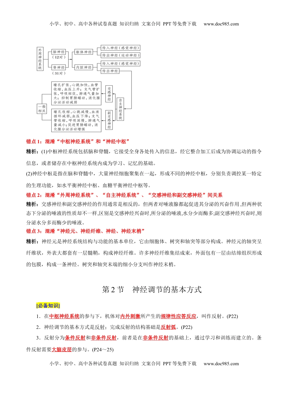
小学、初中、高中各种试卷真题知识归纳文案合同PPT等免费下载www.doc985.com小学、初中、高中各种试卷真题知识归纳文案合同PPT等免费下载www.doc985.com第2章神经调节第1节神经调节的结构基础[必备知识]1.人的神经系统包括中枢神经系统和外周神经系统两部分。(P16)2.大脑:包括左右两个大脑半球,表面是大脑皮层;大脑皮层是调节机体活动的最高级中枢。(P17)3.小脑:位于大脑的后下方,它能够协调运动,维持身体平衡。(P17)4.脑干:是连接脊髓和脑其他部分的重要通路,有许多维持生命的必要中枢,如调节呼吸、心脏功能的基本活动中枢。(P17)5.下丘脑:脑的重要组成部分,其中有体温调节中枢、水平衡的调节中枢等,还与生物节律等的控制有关。(P17)6.外周神经系统包括与脑相连的脑神经和与脊髓相连的脊神经。人的脑神经共12对,主要分布在头面部,负责管理头面部的感觉和运动;脊神经共31对,主要分布在躯干、四肢,负责管理躯干、四肢的感觉和运动。此外,脑神经和脊神经中都有支配内脏器官的神经。(P17)7.传出神经可分为支配躯体运动的神经(躯体运动神经)和支配内脏器官的神经(内脏运动神经)。(P18)8.支配内脏、血管和腺体的传出神经,它们的活动不受意识支配,称为自主神经系统。(P18)[重要图解]1..神经元结构图:(1)结构:神经元是神经系统结构与功能的基本单位,它由细胞体、树突和轴突等部分构成。下图是神经元结构示意图,图中数字序号①~⑤的名称依次是树突、细胞体、轴突、髓鞘、神经末梢。(2)各部分功能:上图中,②是神经元的膨大部分,里面含有细胞核。①是细胞体向外伸岀的树枝状的突起,通常短而粗,用来接受信息并将其传导到细胞体。③是神经元的长而较细的突起,它将信息从细胞体传向其他神经元、肌肉或腺体。③呈纤维状,外表大都套有一层④,构成神经纤维。许多神经纤维集结成束,外面包有一层包膜,构成一条神经。树突和轴突末端的细小分支叫作神经末梢,即上图中的序号⑤,小学、初中、高中各种试卷真题知识归纳文案合同PPT等免费下载www.doc985.com小学、初中、高中各种试卷真题知识归纳文案合同PPT等免费下载www.doc985.com它们分布在全身各处。2.自主神经系统的组成和功能示例自主神经系统由交感神经和副交感神经两部分组成,它们的作用通常是相反的。当人体处于兴奋状态时,交感神经活动占据优势;而当人处于安静状态时,副交感神经活动则占据优势。交感神经和副交感神经对同一器官的作用,犹如汽车的油门和刹车,可以使机体对外界刺激作出更精确的反应,使机体更好地适应环境的变化。(P19)3.神经调节的结构基础是神经系统,下图为相关概念图,图中①~⑥处填写的内容依次为:外周神经系统、脑、脊髓、脊神经、传出神经、副交感神经。(P42“非选择题1”)[易错提醒]小学、初中、高中各种试卷真题知识归纳文案合同PPT等免费下载www.doc985.com小学、初中、高中各种试卷真题知识归纳文案合同PPT等免费下载www.doc985.com错点1:混淆“中枢神经系统”和“神经中枢”精析:(1)中枢神经系统包括脑和脊髓,它接受全身各处传入的信息,经它整合加工后成为协调运动的指令信息,或者储存在中枢神经系统内成为学习、记忆的基础。(2)神经中枢是指在脑和脊髓中,大量神经细胞聚集在一起,形成不同的神经中枢,分别负责调控某一特定的生理功能,如水平衡神经中枢、血糖平衡神经中枢等。错点2:混淆“外周神经系统”、“自主神经系统”、“交感神经和副交感神经”间关系精析:交感神经和副交感神经的作用通常是相反的,但两者对唾液腺都起促进其分泌的兴奋作用,但两种状态下分泌的唾液的性质却不一样,区别是交感神经兴奋时,所分泌的唾液,水分少而酶多;副交感神经兴奋时,则分泌水分多而酶少的唾液。错点3:混淆“神经元、神经纤维、神经、神经末梢”精析:神经元是神经系统结构与功能的基本单位,它由细胞体、树突和轴突等部分构成。神经元的轴突呈纤维状,外表大都套有一层髓鞘,构成神经纤维。许多神经纤维集结成束,外面包有一层由结缔组织形成的包膜,构成一条神经。树突和轴突末端的细小分支叫作神经末梢。第2节神经调节的基本方式[必备知识]1.在中枢神...

1、当您付费下载文档后,您只拥有了使用权限,并不意味着购买了版权,文档只能用于自身使用,不得用于其他商业用途(如 [转卖]进行直接盈利或[编辑后售卖]进行间接盈利)。
2、本站所有内容均由合作方或网友上传,本站不对文档的完整性、权威性及其观点立场正确性做任何保证或承诺!文档内容仅供研究参考,付费前请自行鉴别。
3、如文档内容存在违规,或者侵犯商业秘密、侵犯著作权等,请点击“违规举报”。

碎片内容

与本文档类似文档
2024版《大考卷》全程考评特训卷·生物学【新教材】(不定项版)考点 32.docx
2024版《大考卷》全程考评特训卷·生物学【新教材】(不定项版)考点 32.docx
免费
12下载
高考生物复习  知识清单10+减数分裂和受精作用(3大考点+4个易错点)-【上好课】2025年高考生物一轮复习知识清单.docx
高考生物复习 知识清单10+减数分裂和受精作用(3大考点+4个易错点)-【上好课】2025年高考生物一轮复习知识清单.docx
免费
0下载
2024版《大考卷》全程考评特训卷·生物学【新教材】(河北省专用)模块清通关卷 模块四 生物技术与工程.docx
2024版《大考卷》全程考评特训卷·生物学【新教材】(河北省专用)模块清通关卷 模块四 生物技术与工程.docx
免费
21下载
精品解析:2023届上海市闵行区高三(一模)生物试题(原卷版).docx
精品解析:2023届上海市闵行区高三(一模)生物试题(原卷版).docx
免费
0下载
精品解析:江苏省盐城市、南京市2023一2024学年高三上学期期末调研测试生物试题(解析版).docx
精品解析:江苏省盐城市、南京市2023一2024学年高三上学期期末调研测试生物试题(解析版).docx
免费
0下载
高考生物复习  第八单元 课时练43 免疫失调及免疫学的应用.docx
高考生物复习 第八单元 课时练43 免疫失调及免疫学的应用.docx
免费
0下载
2014年浙江省高考生物试卷往年高考真题.doc
2014年浙江省高考生物试卷往年高考真题.doc
免费
0下载
2008年北京市高考生物试卷(含解析版).pdf
2008年北京市高考生物试卷(含解析版).pdf
免费
7下载
2024年高考生物一轮复习讲义(新人教版)2024年高考数学一轮复习(新高考版) 第8章 §8.12 圆锥曲线中定点与定值问题.docx
2024年高考生物一轮复习讲义(新人教版)2024年高考数学一轮复习(新高考版) 第8章 §8.12 圆锥曲线中定点与定值问题.docx
免费
16下载
精品解析:2022届上海市奉贤区高二二模生物试题(原卷版).docx
精品解析:2022届上海市奉贤区高二二模生物试题(原卷版).docx
免费
0下载
高考生物复习  第二单元 课时练7  细胞器之间的分工.docx
高考生物复习 第二单元 课时练7 细胞器之间的分工.docx
免费
0下载
1991年云南高考生物真题.doc
1991年云南高考生物真题.doc
免费
18下载
2024版《微专题》·生物·统考版专练16.docx
2024版《微专题》·生物·统考版专练16.docx
免费
10下载
2023年高考生物试卷(辽宁)(空白卷) (3).docx
2023年高考生物试卷(辽宁)(空白卷) (3).docx
免费
0下载
精品解析:江苏省常州市教育学会2023—2024学年高三上学期11月学业水平监测生物试题(原卷版).docx
精品解析:江苏省常州市教育学会2023—2024学年高三上学期11月学业水平监测生物试题(原卷版).docx
免费
0下载
1990年贵州高考生物真题及答案 (1).doc
1990年贵州高考生物真题及答案 (1).doc
免费
0下载
高考生物复习  第三单元 课时练14  无氧呼吸、细胞呼吸的影响因素及其应用.docx
高考生物复习 第三单元 课时练14 无氧呼吸、细胞呼吸的影响因素及其应用.docx
免费
0下载
高中2022·微专题·小练习·生物【新高考】专练 58.docx
高中2022·微专题·小练习·生物【新高考】专练 58.docx
免费
0下载
2022年高考生物试卷(全国乙卷)(空白卷) (3).docx
2022年高考生物试卷(全国乙卷)(空白卷) (3).docx
免费
0下载
2023《微专题·小练习》·生物·新教材·XL-7专练35 细胞的生命历程综合练.docx
2023《微专题·小练习》·生物·新教材·XL-7专练35 细胞的生命历程综合练.docx
免费
21下载

发表评论取消回复

参与评论可获取积分奖励  
我的小文库
实名认证
内容提供者

提供高质量免费文档试卷下载,如果满意请告诉您身边的人,如果不满意请告诉我们,您的意见对于我们很重要,是我们不断进步的动力

相关文档

阅读排行

确认删除?
回到顶部
客服号
  • 客服QQ点击这里给我发消息
QQ群
  • QQ群点击这里加入QQ群
提交所需资料详情,我们来帮找资料