2024年新高考物理资料 大题10 电磁感应综合问题(原卷版).docx本文件免费下载 【共16页】

2024年新高考物理资料 大题10 电磁感应综合问题(原卷版).docx
2024年新高考物理资料 大题10 电磁感应综合问题(原卷版).docx
2024年新高考物理资料 大题10 电磁感应综合问题(原卷版).docx
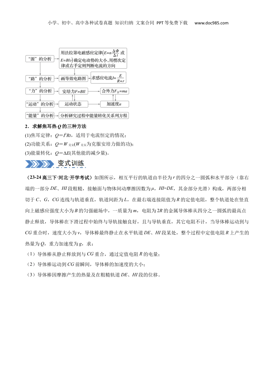
小学、初中、高中各种试卷真题知识归纳文案合同PPT等免费下载www.doc985.com大题10电磁感应综合问题1.掌握应用动量定理处理电磁感应问题的思路。2.掌握应用动量守恒定律处理电磁感应问题的方法。3.熟练应用楞次定律与法拉第电磁感应定律解决问题。4.会分析电磁感应中的图像问题。5.会分析电磁感应中的动力学与能量问题。电磁感应中的动力学与能量问题【例1】(2024·河北·模拟预测)如图甲所示,水平粗糙导轨左侧接有定值电阻,导轨处于垂直纸面向外的匀强磁场中,磁感应强度,导轨间距。一质量,阻值的金属棒在水平向右拉力作用下由静止开始从处运动,金属棒与导轨间动摩擦因数,金属棒的图像如图乙所示,取,求:(1)时,安培力的大小;(2)从起点到发生位移的过程中,金属棒产生的焦耳热;(3)从起点到发生位移的过程中,拉力做的功。1.电磁感应综合问题的解题思路小学、初中、高中各种试卷真题知识归纳文案合同PPT等免费下载www.doc985.com2.求解焦耳热Q的三种方法(1)焦耳定律:Q=I2Rt,适用于电流恒定的情况;(2)功能关系:Q=W克安(W克安为克服安培力做的功);(3)能量转化:Q=ΔE(其他能的减少量)。(23-24高三下·河北·开学考试)如图所示,相互平行的轨道由半径为r的四分之一圆弧和水平部分(靠右端的一部分DE、HI段粗糙,接触面与物体间动摩擦因数为μ,HI=DE,其余部分光滑)构成,两部分相切于C、G,CG连线与轨道垂直,轨道间距为L,在最右端连接阻值为R的定值电阻,整个轨道处在竖直向上磁感应强度大小为B的匀强磁场中,一质量为m,电阻为2R的金属导体棒从四分之一圆弧的最高点静止释放,导体棒在下滑过程中始终与导轨接触良好,且与导轨垂直,其它电阻不计,当导体棒运动到与CG重合时,速度大小为v,导体棒最终静止在水平轨道DE、HI段某处,整个过程中定值电阻R上产生的热量为Q,重力加速度为g,求:(1)导体棒从静止释放到与CG重合,通过定值电阻R的电量;(2)导体棒运动到CG前瞬间,导体棒的加速度的大小;(3)导体棒因摩擦产生的热量及在粗糙轨道DE、HI段的位移。小学、初中、高中各种试卷真题知识归纳文案合同PPT等免费下载www.doc985.com动量观点在电磁感应中的应用【例2】(23-24高三下·四川成都·开学考试)如图所示,足够长的运输带沿倾角α=30°的方向固定,且运输带以v0的速度向上匀速传动,虚线1、2间存在垂直运输带向下的匀强磁场,磁感应强度大小为B,质量为m、电阻值为R、边长为d0的正方形导线框随运输带共同向上运动,经过一段时间ab边越过虚线1,且导线框相对运输带发生运动,当ab边刚好到达虚[信息]导线框完全进入磁场后,导线框中无感应电流,运输带带动导线框加速运动线2瞬间导线框的速度恢复到v0,已知虚线间的距离为L,且L>2d0,导线框与运输带之间的动摩擦因数为μ=,重力加速度为g,整个过程导线框的ab边始终与两虚线平行。求:(1)ab边刚越过虚线1瞬间的加速度大小以及方向;(2)导线框的ab边由虚线1运动到虚线2的时间;(3)导线框的ab边由虚线1运动到虚线2的过程中,因摩擦而产生的热量与焦耳热的比值。1.在导体单杆切割磁感线做变加速运动时,若运用牛顿运动定律和能量观点不能解决问题,可运用动量定理巧妙解决问题求解的物理量应用示例电荷量或速度-BLΔt=mv2-mv1,q=Δt,即-BqL=mv2-mv1位移-=0-mv0,即-=0-mv0时间-BLΔt+F其他Δt=mv2-mv1,小学、初中、高中各种试卷真题知识归纳文案合同PPT等免费下载www.doc985.com即-BLq+F其他Δt=mv2-mv1,已知电荷量q、F其他(F其他为恒力)-+F其他Δt=mv2-mv1,即-+F其他Δt=mv2-mv1,已知位移x、F其他(F其他为恒力)2.动量守恒定律在电磁感应中的应用物理模型“一动一静”:甲杆静止不动,乙杆运动,其实质是单杆问题,不过要注意问题包含着一个条件——甲杆静止,受力平衡两杆都在运动,对于这种情况,要注意两杆切割磁感线产生的感应电动势是相加还是相减;系统动量是否守恒分析方法动力学观点通常情况下一个金属杆做加速度逐渐减小的加速运动,而另一个金属杆做加速度逐渐减小的减速运动,最终两金属杆以共同的速度匀速运动能量观点两杆系统机械能减...

1、当您付费下载文档后,您只拥有了使用权限,并不意味着购买了版权,文档只能用于自身使用,不得用于其他商业用途(如 [转卖]进行直接盈利或[编辑后售卖]进行间接盈利)。
2、本站所有内容均由合作方或网友上传,本站不对文档的完整性、权威性及其观点立场正确性做任何保证或承诺!文档内容仅供研究参考,付费前请自行鉴别。
3、如文档内容存在违规,或者侵犯商业秘密、侵犯著作权等,请点击“违规举报”。

碎片内容

与本文档类似文档
2024年新高考物理资料 第56讲 电磁感应现象中的电路和图像问题(练习)(解析版).docx
2024年新高考物理资料 第56讲 电磁感应现象中的电路和图像问题(练习)(解析版).docx
免费
0下载
高考物理专题48 线框进出磁场问题(原卷卷)-十年(2014-2023)高考物理真题分项汇编(全国通用).docx
高考物理专题48 线框进出磁场问题(原卷卷)-十年(2014-2023)高考物理真题分项汇编(全国通用).docx
免费
0下载
2024版《大考卷》全程考评特训卷·物理【新教材】热光原部分素养综合评价.docx
2024版《大考卷》全程考评特训卷·物理【新教材】热光原部分素养综合评价.docx
免费
17下载
2024版《大考卷》全程考评特训卷·物理【新教材】考点52.docx
2024版《大考卷》全程考评特训卷·物理【新教材】考点52.docx
免费
30下载
1997年上海高考物理真题及答案.doc
1997年上海高考物理真题及答案.doc
免费
9下载
精品解析:2023届江苏省苏北地区高三上学期一模物理试题(原卷版).docx
精品解析:2023届江苏省苏北地区高三上学期一模物理试题(原卷版).docx
免费
0下载
1990年广东高考物理真题及答案.doc
1990年广东高考物理真题及答案.doc
免费
17下载
11.广东省惠州市惠阳泰雅实验学校2022-2023学年高二年级下学期物理学科第一次月考试题.pdf
11.广东省惠州市惠阳泰雅实验学校2022-2023学年高二年级下学期物理学科第一次月考试题.pdf
免费
20下载
2024年新高考物理资料 第62讲 光的折射 全反射(讲义)(解析版).docx
2024年新高考物理资料 第62讲 光的折射 全反射(讲义)(解析版).docx
免费
0下载
2024年高考物理一轮复习(新人教版) 第2章 专题强化3 动态平衡问题 平衡中的临界、极值问题.docx
2024年高考物理一轮复习(新人教版) 第2章 专题强化3 动态平衡问题 平衡中的临界、极值问题.docx
免费
0下载
2024年新高考物理资料  第29讲 验证机械能守恒定律(课件).pptx
2024年新高考物理资料 第29讲 验证机械能守恒定律(课件).pptx
免费
0下载
【免费下载】湖南2023年高考物理真题(湖南自主命题)(解析版).docx
【免费下载】湖南2023年高考物理真题(湖南自主命题)(解析版).docx
免费
0下载
2025年新高考物理资料  考点巩固卷14 磁场中基本概念和规律的理解和应用(原卷版).docx
2025年新高考物理资料 考点巩固卷14 磁场中基本概念和规律的理解和应用(原卷版).docx
免费
0下载
2016年上海市奉贤区高考物理一模试卷.doc
2016年上海市奉贤区高考物理一模试卷.doc
免费
0下载
2025年高考物理二轮复习导学案:专题强化九带电粒子在磁场中运动的临界、极值及多解问题.docx
2025年高考物理二轮复习导学案:专题强化九带电粒子在磁场中运动的临界、极值及多解问题.docx
免费
0下载
2025年新高考物理资料  第五章 第3课时 专题强化:卫星变轨问题 双星模型 (1).docx
2025年新高考物理资料 第五章 第3课时 专题强化:卫星变轨问题 双星模型 (1).docx
免费
0下载
2024年高考物理 一轮复习讲义(新人教版)第6章 第4讲 功能关系 能量守恒定律.docx
2024年高考物理 一轮复习讲义(新人教版)第6章 第4讲 功能关系 能量守恒定律.docx
免费
17下载
2024年新高考物理资料 第73讲 原子结构 原子核(练习)(原卷版).docx
2024年新高考物理资料 第73讲 原子结构 原子核(练习)(原卷版).docx
免费
0下载
2024年新高考物理资料 专题01 力与物体的平衡(练习)(解析版).docx
2024年新高考物理资料 专题01 力与物体的平衡(练习)(解析版).docx
免费
0下载
2024年新高考物理资料 第13章 第4讲 传感器 实验:利用传感器制作简单的自动控制装置.docx
2024年新高考物理资料 第13章 第4讲 传感器 实验:利用传感器制作简单的自动控制装置.docx
免费
0下载
我的小文库
实名认证
内容提供者

提供高质量免费文档试卷下载,如果满意请告诉您身边的人,如果不满意请告诉我们,您的意见对于我们很重要,是我们不断进步的动力

阅读排行

确认删除?
回到顶部
客服号
  • 客服QQ点击这里给我发消息
QQ群
  • QQ群点击这里加入QQ群