高考生物复习 专题四 遗传的基本规律和人类遗传病(原卷版).docx本文件免费下载 【共10页】

高考生物复习  专题四 遗传的基本规律和人类遗传病(原卷版).docx
高考生物复习  专题四 遗传的基本规律和人类遗传病(原卷版).docx
高考生物复习  专题四 遗传的基本规律和人类遗传病(原卷版).docx
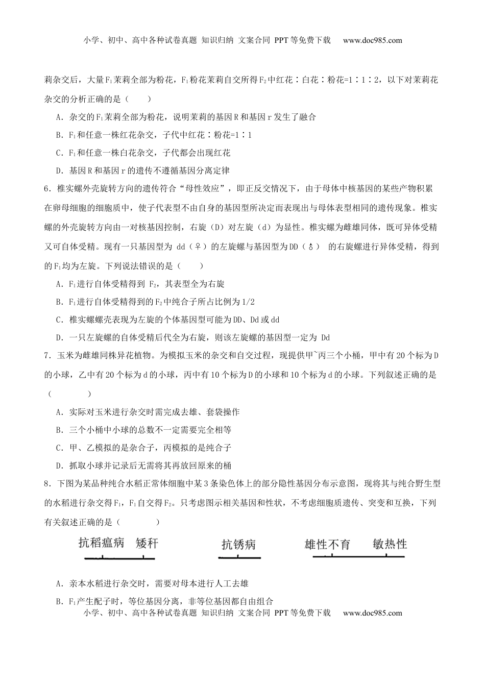
小学、初中、高中各种试卷真题知识归纳文案合同PPT等免费下载www.doc985.com小学、初中、高中各种试卷真题知识归纳文案合同PPT等免费下载www.doc985.com专题四遗传的基本规律和人类遗传病(考试时间:75分钟试卷满分:100分)第Ⅰ卷(选择题共40分)一、选择题(本题共20个小题,每小题2分,共40分。在每小题给出的四个选项中,只有一项是符合题目要求的)1.下列属于一对相对性状的是()A.水稻的有芒与无芒B.桃树的红花和绿叶C.猫的爪长与狗的爪短D.兔的长毛与卷毛2.孟德尔运用“假说—演绎法”发现了基因的分离定律,“演绎”过程是()A.由性状分离现象得出生物的性状是由遗传因子决定的B.若F1产生配子时成对遗传因子分离,则F2中三种性状比接近3∶1C.若F1产生配子时成对遗传因子分离,则测交后代两种性状比接近1∶1D.由F2出现了性状分离比“3∶1”推测生物体产生配子时成对遗传因子分离3.人对香菜的尝味能力是由一对位于常染色体上的等位基因(T、t)控制的。对于香菜中独有的某种物质,有人能尝出其特殊味道,有人不能尝出。研究发现,体内不含t基因时,人对香菜中该种物质的尝味能力最强。下列有关叙述正确的是()A.基因型为TT和Tt的人对香菜中该种物质的尝味能力相同B.父母能尝出特殊味道,孩子也一定能尝出C.男性中能尝出特殊味道的人的比例与女性中的接近D.T/t基因的遗传遵循基因的分离定律和自由组合定律4.牵牛花花色由一组复等位基因A+、A和a控制,其中A决定蓝色,A+和a都决定红色,A+对A、a为显性,A对a为显性。下列叙述错误的是()A.复等位基因的出现说明基因突变具有不定向性B.开红花的植株自交,后代可能出现开蓝花的植株C.A+、A和a基因的脱氧核苷酸的排列顺序不同D.牵牛花种群中控制红花的基因频率大于控制蓝花的基因频率5.芬芳怡人的茉莉花的花色只由一对等位基因R和r决定,花匠进行茉莉花杂交实验发现:红花和白花茉小学、初中、高中各种试卷真题知识归纳文案合同PPT等免费下载www.doc985.com小学、初中、高中各种试卷真题知识归纳文案合同PPT等免费下载www.doc985.com莉杂交后,大量F1茉莉全部为粉花,F1粉花茉莉自交所得F2中红花∶白花∶粉花=1∶1∶2,以下对茉莉花杂交的分析正确的是()A.杂交的F1茉莉全部为粉花,说明茉莉的基因R和基因r发生了融合B.F1和任意一株红花杂交,子代中红花∶粉花=1∶1C.F1和任意一株白花杂交,子代都会出现红花D.基因R和基因r的遗传不遵循基因分离定律6.椎实螺外壳旋转方向的遗传符合“母性效应”,即正反交情况下,由于母体中核基因的某些产物积累在卵母细胞的细胞质中,使子代表型不由自身的基因型所决定而表现出与母体表型相同的遗传现象。椎实螺的外壳旋转方向由一对核基因控制,右旋(D)对左旋(d)为显性。椎实螺为雌雄同体,既可异体受精又可自体受精。现有一只基因型为dd(♀)的左旋螺与基因型为DD(♂)的右旋螺进行异体受精,得到的F1均为左旋。下列说法错误的是()A.F1进行自体受精得到F2,其表型全为右旋B.F1进行自体受精得到的F2中纯合子所占比例为1/2C.椎实螺螺壳表现为左旋的个体基因型可能为DD、Dd或ddD.一只左旋螺的自体受精后代全为右旋,则该左旋螺的基因型一定为Dd7.玉米为雌雄同株异花植物。为模拟玉米的杂交和自交过程,现提供甲~丙三个小桶,甲中有20个标为D的小球,乙中有20个标为d的小球,丙中有10个标为D的小球和10个标为d的小球。下列叙述正确的是()A.实际对玉米进行杂交时需完成去雄、套袋操作B.三个小桶中小球的总数不一定需要完全相等C.甲、乙模拟的是杂合子,丙模拟的是纯合子D.抓取小球并记录后无需将其再放回原来的桶8.下图为某品种纯合水稻正常体细胞中某3条染色体上的部分隐性基因分布示意图,现将其与纯合野生型的水稻进行杂交得F1,F1自交得F2。只考虑图示相关基因和性状,不考虑细胞质遗传、突变和互换,下列有关叙述正确的是()A.亲本水稻进行杂交时,需要对母本进行人工去雄B.F1产生配子时,等位基因分离,非等位基因都自由组合小学、初中、高中各种试卷真题知识归纳文案合同PPT等免费下载www.doc985.com小学、初中、高中各种试卷真题知识归...

1、当您付费下载文档后,您只拥有了使用权限,并不意味着购买了版权,文档只能用于自身使用,不得用于其他商业用途(如 [转卖]进行直接盈利或[编辑后售卖]进行间接盈利)。
2、本站所有内容均由合作方或网友上传,本站不对文档的完整性、权威性及其观点立场正确性做任何保证或承诺!文档内容仅供研究参考,付费前请自行鉴别。
3、如文档内容存在违规,或者侵犯商业秘密、侵犯著作权等,请点击“违规举报”。

碎片内容

与本文档类似文档
1990年吉林高考生物真题及答案.doc
1990年吉林高考生物真题及答案.doc
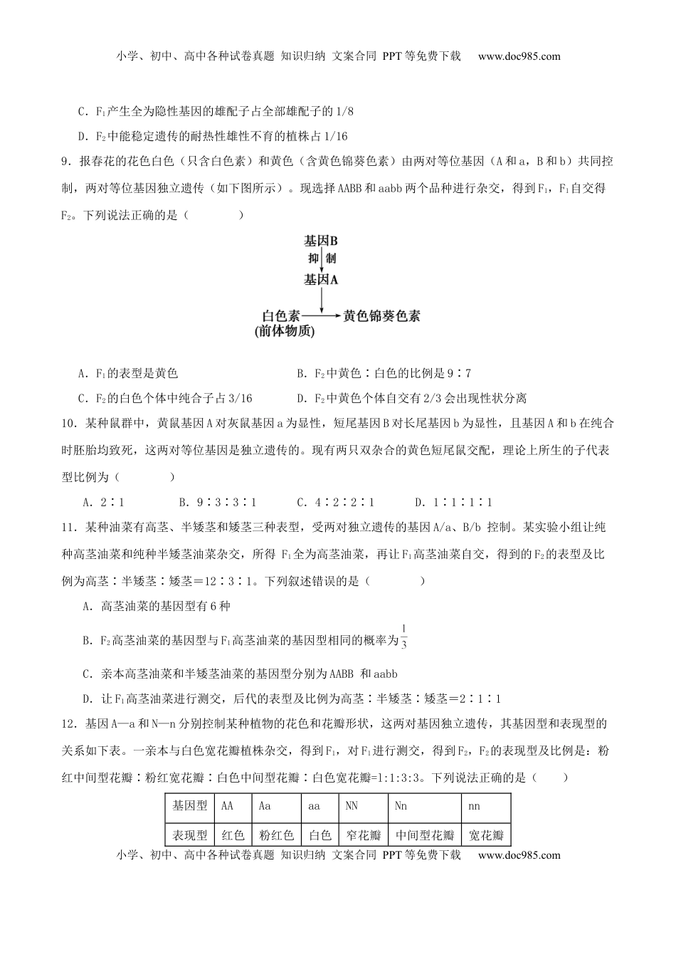
免费
17下载
2024版《微专题》·生物学·新高考专练17.docx
2024版《微专题》·生物学·新高考专练17.docx
免费
18下载
精品解析:2024届江苏省南通市如皋市高三下学期二模生物试题(解析版).docx
精品解析:2024届江苏省南通市如皋市高三下学期二模生物试题(解析版).docx
免费
0下载
高中2023《微专题·小练习》·生物·新教材·XL-7专练2 细胞中的元素和化合物.docx
高中2023《微专题·小练习》·生物·新教材·XL-7专练2 细胞中的元素和化合物.docx
免费
0下载
新教材人教版生物精品解析:2021年湖南省普通高中学业水平合格性考试生物试题(原卷版).docx
新教材人教版生物精品解析:2021年湖南省普通高中学业水平合格性考试生物试题(原卷版).docx
免费
0下载
高中2023《微专题·小练习》·生物专练84 微生物的培养和应用.docx
高中2023《微专题·小练习》·生物专练84 微生物的培养和应用.docx
免费
0下载
2024年高考生物一轮复习讲义(新人教版)第2章 §2.7 指数与指数函数.docx
2024年高考生物一轮复习讲义(新人教版)第2章 §2.7 指数与指数函数.docx
免费
14下载
2024年高考生物一轮复习讲义(新人教版)第9单元 课时练2 种群数量的变化及其影响因素.docx
2024年高考生物一轮复习讲义(新人教版)第9单元 课时练2 种群数量的变化及其影响因素.docx
免费
1下载
2020年高考生物试卷(上海)(空白卷) (2).docx
2020年高考生物试卷(上海)(空白卷) (2).docx
免费
0下载
高中2024版考评特训卷·生物学【新教材】单元清通关卷(三).docx
高中2024版考评特训卷·生物学【新教材】单元清通关卷(三).docx
免费
0下载
2024年高考生物一轮复习讲义(新人教版)第5单元 课时练5 基因自由组合定律基础题型突破.docx
2024年高考生物一轮复习讲义(新人教版)第5单元 课时练5 基因自由组合定律基础题型突破.docx
免费
24下载
2018年高考生物试卷(新课标Ⅰ)(空白卷) (13).docx
2018年高考生物试卷(新课标Ⅰ)(空白卷) (13).docx
免费
0下载
2023《微专题·小练习》·生物·新教材·XL-7专练96 生态系统的稳定性.docx
2023《微专题·小练习》·生物·新教材·XL-7专练96 生态系统的稳定性.docx
免费
1下载
2024版《微专题》·生物·统考版专练61.docx
2024版《微专题》·生物·统考版专练61.docx
免费
9下载
2023年高考生物试卷(广东)(空白卷) (2).docx
2023年高考生物试卷(广东)(空白卷) (2).docx
免费
0下载
精品解析:2023届江苏省南京市南京师大附中江宁分校等2校高三下学期一模生物试题(原卷版).docx
精品解析:2023届江苏省南京市南京师大附中江宁分校等2校高三下学期一模生物试题(原卷版).docx
免费
0下载
2012年高考生物试卷(新课标)(空白卷) (11).docx
2012年高考生物试卷(新课标)(空白卷) (11).docx
免费
0下载
2014年高考生物试卷(安徽)(空白卷).doc
2014年高考生物试卷(安徽)(空白卷).doc
免费
0下载
2016年高考生物试卷(新课标Ⅱ)(空白卷) (5).docx
2016年高考生物试卷(新课标Ⅱ)(空白卷) (5).docx
免费
0下载
2024年高考生物试卷(山东)(空白卷) (2).docx
2024年高考生物试卷(山东)(空白卷) (2).docx
免费
0下载
我的小文库
实名认证
内容提供者

提供高质量免费文档试卷下载,如果满意请告诉您身边的人,如果不满意请告诉我们,您的意见对于我们很重要,是我们不断进步的动力

阅读排行

确认删除?
回到顶部
客服号
  • 客服QQ点击这里给我发消息
QQ群
  • QQ群点击这里加入QQ群
提交所需资料详情,我们来帮找资料