高考生物复习 专题01 基础知识型选择题(解析版).docx本文件免费下载 【共29页】

高考生物复习  专题01  基础知识型选择题(解析版).docx
高考生物复习  专题01  基础知识型选择题(解析版).docx
高考生物复习  专题01  基础知识型选择题(解析版).docx
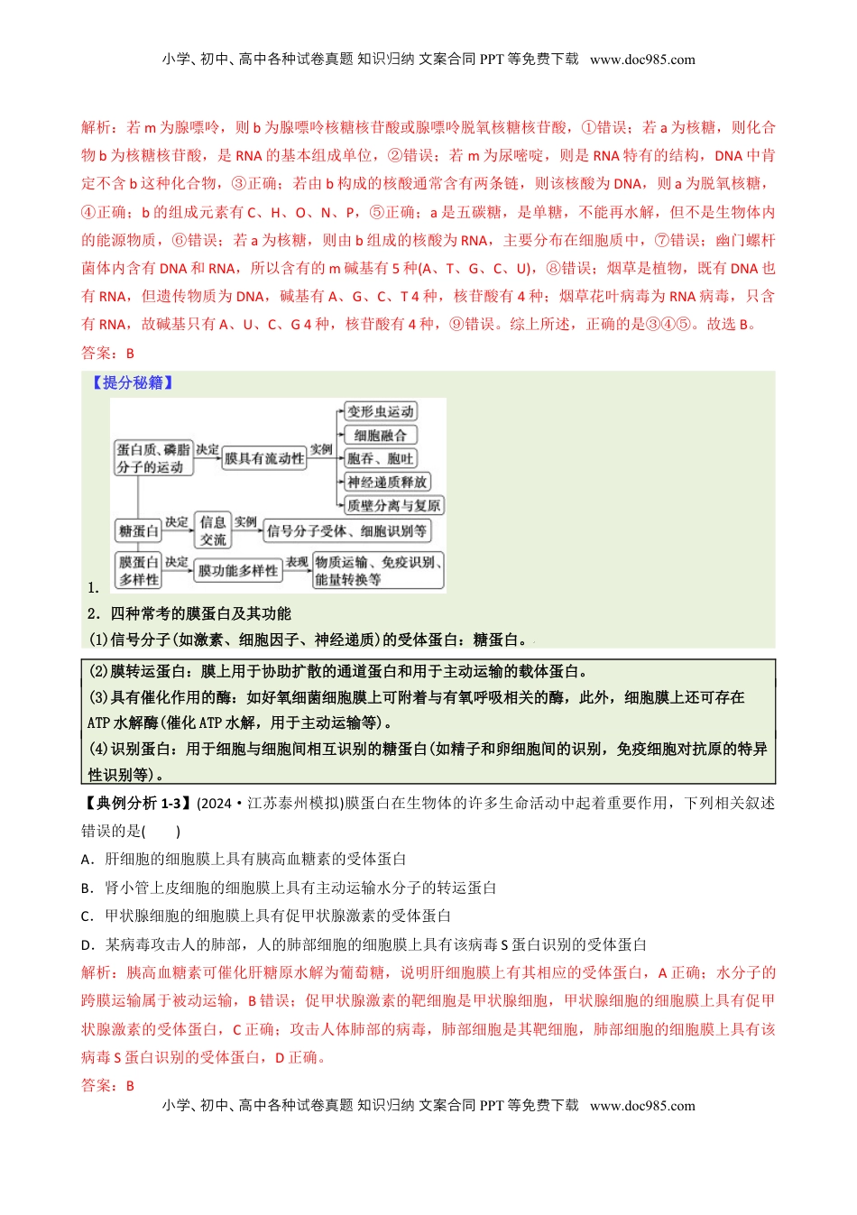
小学、初中、高中各种卷真知文案合同试题识归纳PPT等免下费载www.doc985.com小学、初中、高中各种卷真知文案合同试题识归纳PPT等免下费载www.doc985.com专题01基础知识型选择题目录一、基础知识解读二、基础知识分类归纳【基础知识1】细胞结构与结构【基础知识2】细胞代谢【基础知识3】细胞的生命历程【基础知识4】遗传规律与基因表达【基础知识5】生物的变异与进化【基础知识6】内环境与稳态【基础知识7】植物激素的调节【基础知识8】生态系统【基础知识9】生物技术与工程三、最新模考题组练高中生物知识点的特点,主要可以分为以下几类,(1)记忆量较大:高中生物需要记忆大量的知识点,如细胞结构与功能、各种有机物和无机物的性质与作用、生物的分类与特征、遗传的基本规律等。这些知识点彼此联系紧密又相互区别,很容易混淆记错.(2)理解要求较高:①微观概念:细胞内部的各种生理过程,像光合作用、呼吸作用、有丝分裂、减数分裂等,涉及到众多微观层面的物质变化、能量转换和细胞结构的动态变化,需要学生具备较强的空间想象能力和逻辑思维能力去理解。②抽象原理:遗传学中的基因分离定律、自由组合定律、基因的表达与调控等原理较为抽象,学生需理解基因在遗传过程中的传递规律、基因与性状的关系等,还需运用逻辑推理去解决遗传问题.(3)知识体系复杂:高中生物知识涵盖细胞、遗传、进化、生态、生理调节等多个板块,各板块之间存在着内在的联系和逻辑关系,如细胞的生命活动为个体的生理功能提供基础,个体的遗传和变异又影响种群和物种的进化,生态系统则是生物与环境相互作用的整体.【基础知识1】细胞的结构与功能【典例分析1-1】(2024·福建龙岩)下列有关念珠蓝细菌与黑藻细胞共性的叙述,正确的是()小学、初中、高中各种卷真知文案合同试题识归纳PPT等免下费载www.doc985.com小学、初中、高中各种卷真知文案合同试题识归纳PPT等免下费载www.doc985.comA.都有细胞核,且细胞质遗传物质是RNA,细胞核遗传物质是DNAB.都能进行光合作用,且场所都是叶绿体C.都能进行有氧呼吸,且有氧呼吸的主要场所都是线粒体D.都有细胞壁,但细胞壁的成分不相同解析:念珠蓝细菌是原核生物,没有以核膜为界限的细胞核,细胞生物的遗传物质都是DNA,A错误;念珠蓝细菌和黑藻都能进行光合作用,但念珠蓝细菌是原核生物,无叶绿体,B错误;念珠蓝细菌与黑藻都能进行有氧呼吸,但念珠蓝细菌是原核生物,没有线粒体,其有氧呼吸发生在细胞质中,C错误;念珠蓝细菌与黑藻都有细胞壁,但念珠蓝细菌细胞壁的主要成分是肽聚糖,而黑藻细胞壁的主要成分是纤维素和果胶,D正确。答案:D【提分秘籍】明辨真核、原核细胞的七个“不一定”(1)不属于真核生物的不一定就是原核生物,如病毒。(2)原核细胞不一定都有细胞壁,如支原体。(3)能进行光合作用的细胞不一定都含有叶绿体,如蓝细菌。(4)能进行有氧呼吸的细胞不一定都含有线粒体,如蓝细菌和硝化细菌。(5)没有细胞核的细胞不一定都是原核细胞,如哺乳动物成熟的红细胞。(6)细胞不一定都有生物膜系统,如原核细胞只有细胞膜,没有生物膜系统。(7)生物名称中带“菌”字的不一定是细菌,如酵母菌、霉菌(青霉、毛霉等)、大型真菌(蘑菇、木耳、灵芝等)是真核生物,但“菌”字前带有表示形状的“杆”“螺旋”“弧”“球”等字的一般都是细菌。【典例分析1-2】由1分子磷酸、1分子碱基和1分子化合物a构成了化合物b,如图所示。下列有关叙述正确的有()①若m为腺嘌呤,则b可能是DNA或RNA②若a为核糖,则b为DNA的基本组成单位③若m为尿嘧啶,则DNA中肯定不含b这种化合物④若由b构成的核酸通常含有两条链,则a为脱氧核糖⑤组成化合物b的元素有C、H、O、N、P5种⑥a属于不能水解的糖,是生物体内的能源物质⑦若a为核糖,则由b组成的核酸主要分布在细胞核中⑧幽门螺杆菌体内含的化合物m共4种⑨烟草叶肉细胞、烟草花叶病毒的遗传物质所具有的碱基和核苷酸的种类数依次是5、4和8、4A.4个B.3个C.2个D.1个小学、初中、高中各种卷真知文案合同试题识归纳PPT等免下费载www.doc985.com小学、初中、高中各种卷真知文案合同试题识归纳PPT等免下费载www.doc985.c...

1、当您付费下载文档后,您只拥有了使用权限,并不意味着购买了版权,文档只能用于自身使用,不得用于其他商业用途(如 [转卖]进行直接盈利或[编辑后售卖]进行间接盈利)。
2、本站所有内容均由合作方或网友上传,本站不对文档的完整性、权威性及其观点立场正确性做任何保证或承诺!文档内容仅供研究参考,付费前请自行鉴别。
3、如文档内容存在违规,或者侵犯商业秘密、侵犯著作权等,请点击“违规举报”。

碎片内容

与本文档类似文档
1990年吉林高考生物真题及答案.doc
1990年吉林高考生物真题及答案.doc
免费
17下载
2024版《微专题》·生物学·新高考专练17.docx
2024版《微专题》·生物学·新高考专练17.docx
免费
18下载
精品解析:2024届江苏省南通市如皋市高三下学期二模生物试题(解析版).docx
精品解析:2024届江苏省南通市如皋市高三下学期二模生物试题(解析版).docx
免费
0下载
高中2023《微专题·小练习》·生物·新教材·XL-7专练2 细胞中的元素和化合物.docx
高中2023《微专题·小练习》·生物·新教材·XL-7专练2 细胞中的元素和化合物.docx
免费
0下载
新教材人教版生物精品解析:2021年湖南省普通高中学业水平合格性考试生物试题(原卷版).docx
新教材人教版生物精品解析:2021年湖南省普通高中学业水平合格性考试生物试题(原卷版).docx
免费
0下载
高中2023《微专题·小练习》·生物专练84 微生物的培养和应用.docx
高中2023《微专题·小练习》·生物专练84 微生物的培养和应用.docx
免费
0下载
2024年高考生物一轮复习讲义(新人教版)第2章 §2.7 指数与指数函数.docx
2024年高考生物一轮复习讲义(新人教版)第2章 §2.7 指数与指数函数.docx
免费
14下载
2024年高考生物一轮复习讲义(新人教版)第9单元 课时练2 种群数量的变化及其影响因素.docx
2024年高考生物一轮复习讲义(新人教版)第9单元 课时练2 种群数量的变化及其影响因素.docx
免费
1下载
2020年高考生物试卷(上海)(空白卷) (2).docx
2020年高考生物试卷(上海)(空白卷) (2).docx
免费
0下载
高中2024版考评特训卷·生物学【新教材】单元清通关卷(三).docx
高中2024版考评特训卷·生物学【新教材】单元清通关卷(三).docx
免费
0下载
2024年高考生物一轮复习讲义(新人教版)第5单元 课时练5 基因自由组合定律基础题型突破.docx
2024年高考生物一轮复习讲义(新人教版)第5单元 课时练5 基因自由组合定律基础题型突破.docx
免费
24下载
2018年高考生物试卷(新课标Ⅰ)(空白卷) (13).docx
2018年高考生物试卷(新课标Ⅰ)(空白卷) (13).docx
免费
0下载
2023《微专题·小练习》·生物·新教材·XL-7专练96 生态系统的稳定性.docx
2023《微专题·小练习》·生物·新教材·XL-7专练96 生态系统的稳定性.docx
免费
1下载
2024版《微专题》·生物·统考版专练61.docx
2024版《微专题》·生物·统考版专练61.docx
免费
9下载
2023年高考生物试卷(广东)(空白卷) (2).docx
2023年高考生物试卷(广东)(空白卷) (2).docx
免费
0下载
精品解析:2023届江苏省南京市南京师大附中江宁分校等2校高三下学期一模生物试题(原卷版).docx
精品解析:2023届江苏省南京市南京师大附中江宁分校等2校高三下学期一模生物试题(原卷版).docx
免费
0下载
2012年高考生物试卷(新课标)(空白卷) (11).docx
2012年高考生物试卷(新课标)(空白卷) (11).docx
免费
0下载
2014年高考生物试卷(安徽)(空白卷).doc
2014年高考生物试卷(安徽)(空白卷).doc
免费
0下载
2016年高考生物试卷(新课标Ⅱ)(空白卷) (5).docx
2016年高考生物试卷(新课标Ⅱ)(空白卷) (5).docx
免费
0下载
2024年高考生物试卷(山东)(空白卷) (2).docx
2024年高考生物试卷(山东)(空白卷) (2).docx
免费
0下载
我的小文库
实名认证
内容提供者

提供高质量免费文档试卷下载,如果满意请告诉您身边的人,如果不满意请告诉我们,您的意见对于我们很重要,是我们不断进步的动力

阅读排行

确认删除?
回到顶部
客服号
  • 客服QQ点击这里给我发消息
QQ群
  • QQ群点击这里加入QQ群
提交所需资料详情,我们来帮找资料