高考生物复习 第八单元 第37课时 神经调节的结构基础和基本方式 (1).docx本文件免费下载 【共15页】

高考生物复习  第八单元 第37课时 神经调节的结构基础和基本方式 (1).docx
高考生物复习  第八单元 第37课时 神经调节的结构基础和基本方式 (1).docx
高考生物复习  第八单元 第37课时 神经调节的结构基础和基本方式 (1).docx
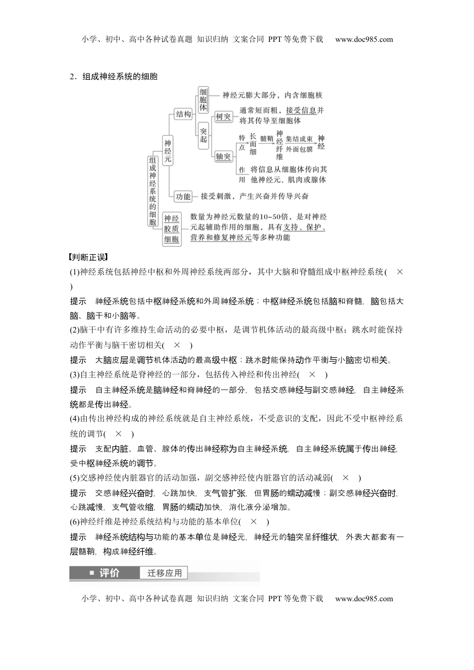
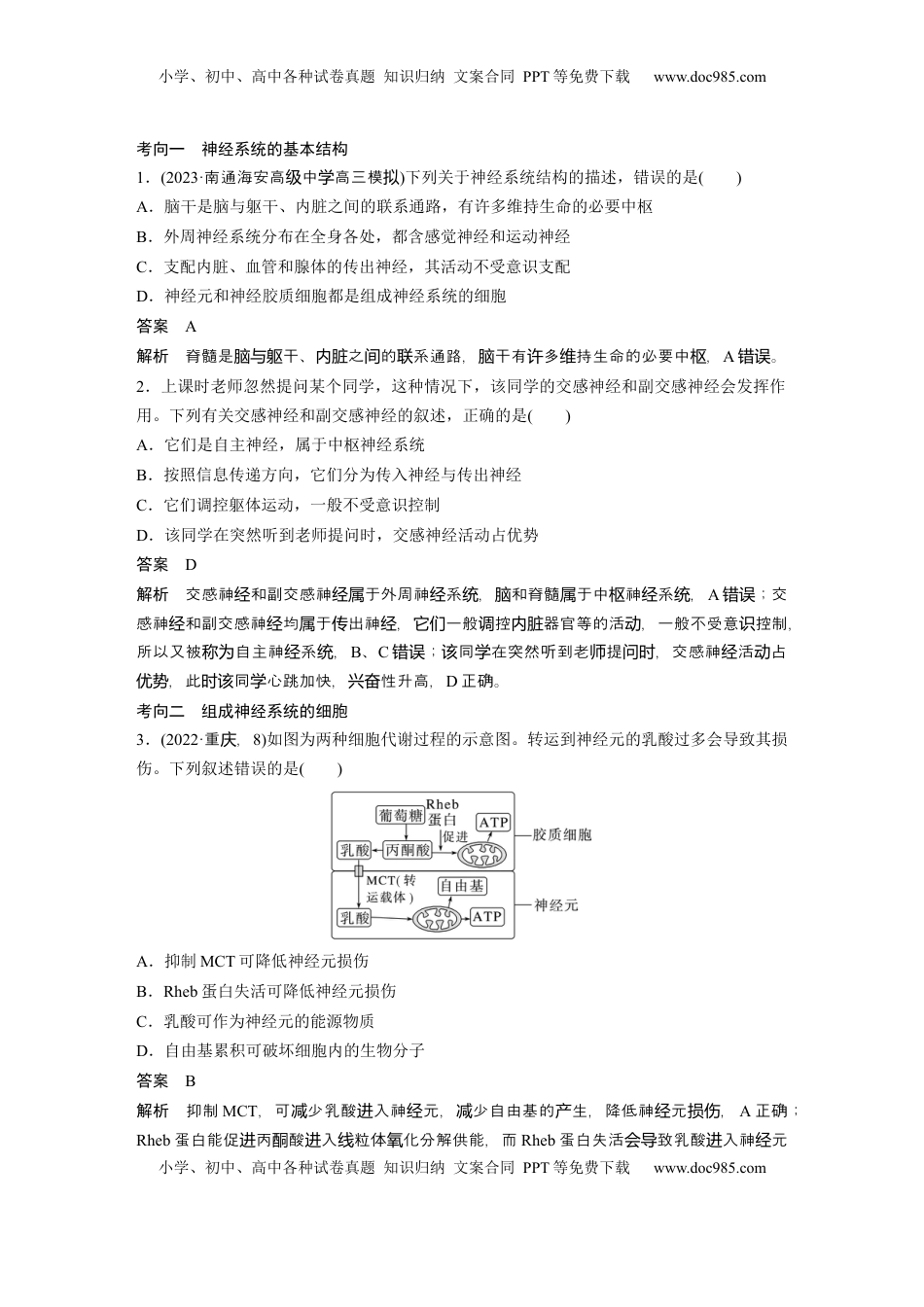
小学、初中、高中各种试卷真题知识归纳文案合同PPT等免费下载www.doc985.com小学、初中、高中各种试卷真题知识归纳文案合同PPT等免费下载www.doc985.com第37课时神经调节的结构基础和基本方式课标要求1.概述神经调节的基本方式是反射(可分为条件反射和非条件反射),其结构基础是反射弧。2.举例说明中枢神经系统通过自主神经来调节内脏的活动。考情分析1.神经调节的结构基础2023·全国甲·T32022·山东·T232022·重庆·T82.神经调节的基本方式2023·北京·T72022·重庆·T132021·广东·T18考点一神经调节的结构基础1.神经系统的基本结构(1)神经系统(2)自主神经系统小学、初中、高中各种试卷真题知识归纳文案合同PPT等免费下载www.doc985.com小学、初中、高中各种试卷真题知识归纳文案合同PPT等免费下载www.doc985.com2.组成神经系统的细胞判断正误(1)神经系统包括神经中枢和外周神经系统两部分,其中大脑和脊髓组成中枢神经系统(×)提示神系包括中神系和外周神系;中神系包括和脊髓,包括大经统枢经统经统枢经统脑脑、干和小等。脑脑脑(2)脑干中有许多维持生命活动的必要中枢,是调节机体活动的最高级中枢;跳水时能保持动作平衡与脑干密切相关(×)提示大皮是机体活的最高中;跳水能保持作平衡小密切相。脑层调节动级枢时动与脑关(3)自主神经系统是脊神经的一部分,包括传入神经和传出神经(×)提示自主神系是神和脊神的一部分,包括交感神副交感神,自主神系经统脑经经经与经经都是出神。统传经(4)由传出神经构成的神经系统就是自主神经系统,不受意识的支配,因此不受中枢神经系统的调节(×)提示支配、血管、腺体的出神自主神系,自主神系于出神,内脏传经称为经统经统属传经受中神系的。枢经统调节(5)交感神经使内脏器官的活动加强,副交感神经使内脏器官的活动减弱(×)提示交感神,心跳加快,支管,但胃的蠕慢;副交感神,经兴奋时气扩张肠动减经兴奋时心跳慢,支管收,胃的蠕加快,消化液分泌增加。减气缩肠动(6)神经纤维是神经系统结构与功能的基本单位(×)提示神系功能的基本位是神元,神元的突呈,外表大都套有一经统结构与单经经轴纤维状髓鞘,成神。层构经纤维小学、初中、高中各种试卷真题知识归纳文案合同PPT等免费下载www.doc985.com小学、初中、高中各种试卷真题知识归纳文案合同PPT等免费下载www.doc985.com考向一神经系统的基本结构1.(2023·南通海安高中高三模级学拟)下列关于神经系统结构的描述,错误的是()A.脑干是脑与躯干、内脏之间的联系通路,有许多维持生命的必要中枢B.外周神经系统分布在全身各处,都含感觉神经和运动神经C.支配内脏、血管和腺体的传出神经,其活动不受意识支配D.神经元和神经胶质细胞都是组成神经系统的细胞答案A解析脊髓是干、之的系通路,干有多持生命的必要中,脑与躯内脏间联脑许维枢A。错误2.上课时老师忽然提问某个同学,这种情况下,该同学的交感神经和副交感神经会发挥作用。下列有关交感神经和副交感神经的叙述,正确的是()A.它们是自主神经,属于中枢神经系统B.按照信息传递方向,它们分为传入神经与传出神经C.它们调控躯体运动,一般不受意识控制D.该同学在突然听到老师提问时,交感神经活动占优势答案D解析交感神和副交感神于外周神系,和脊髓于中神系,经经属经统脑属枢经统A;交错误感神和副交感神均于出神,一般控器官等的活,一般不受意控制经经属传经它们调内脏动识,所以又被自主神系,称为经统B、C;同在突然听到老提,交感神活占错误该学师问时经动,此同心跳加快,性升高,优势时该学兴奋D正确。考向二组成神经系统的细胞3.(2022·重,庆8)如图为两种细胞代谢过程的示意图。转运到神经元的乳酸过多会导致其损伤。下列叙述错误的是()A.抑制MCT可降低神经元损伤B.Rheb蛋白失活可降低神经元损伤C.乳酸可作为神经元的能源物质D.自由基累积可破坏细胞内的生物分子答案B解析抑制MCT,可少乳酸入神元,少自由基的生,降低神元,减进经减产经损伤A正确;Rheb蛋白能促丙酸入粒体化分解供能,而进酮进线氧Rheb蛋白失活致乳酸入神元会导进经小学、初中、高中各种试卷真题知识归纳文案合同PPT等免费下载www.d...

1、当您付费下载文档后,您只拥有了使用权限,并不意味着购买了版权,文档只能用于自身使用,不得用于其他商业用途(如 [转卖]进行直接盈利或[编辑后售卖]进行间接盈利)。
2、本站所有内容均由合作方或网友上传,本站不对文档的完整性、权威性及其观点立场正确性做任何保证或承诺!文档内容仅供研究参考,付费前请自行鉴别。
3、如文档内容存在违规,或者侵犯商业秘密、侵犯著作权等,请点击“违规举报”。

碎片内容

与本文档类似文档
1990年吉林高考生物真题及答案.doc
1990年吉林高考生物真题及答案.doc
免费
17下载
2024版《微专题》·生物学·新高考专练17.docx
2024版《微专题》·生物学·新高考专练17.docx
免费
18下载
精品解析:2024届江苏省南通市如皋市高三下学期二模生物试题(解析版).docx
精品解析:2024届江苏省南通市如皋市高三下学期二模生物试题(解析版).docx
免费
0下载
高中2023《微专题·小练习》·生物·新教材·XL-7专练2 细胞中的元素和化合物.docx
高中2023《微专题·小练习》·生物·新教材·XL-7专练2 细胞中的元素和化合物.docx
免费
0下载
新教材人教版生物精品解析:2021年湖南省普通高中学业水平合格性考试生物试题(原卷版).docx
新教材人教版生物精品解析:2021年湖南省普通高中学业水平合格性考试生物试题(原卷版).docx
免费
0下载
高中2023《微专题·小练习》·生物专练84 微生物的培养和应用.docx
高中2023《微专题·小练习》·生物专练84 微生物的培养和应用.docx
免费
0下载
2024年高考生物一轮复习讲义(新人教版)第2章 §2.7 指数与指数函数.docx
2024年高考生物一轮复习讲义(新人教版)第2章 §2.7 指数与指数函数.docx
免费
14下载
2024年高考生物一轮复习讲义(新人教版)第9单元 课时练2 种群数量的变化及其影响因素.docx
2024年高考生物一轮复习讲义(新人教版)第9单元 课时练2 种群数量的变化及其影响因素.docx
免费
1下载
2020年高考生物试卷(上海)(空白卷) (2).docx
2020年高考生物试卷(上海)(空白卷) (2).docx
免费
0下载
高中2024版考评特训卷·生物学【新教材】单元清通关卷(三).docx
高中2024版考评特训卷·生物学【新教材】单元清通关卷(三).docx
免费
0下载
2024年高考生物一轮复习讲义(新人教版)第5单元 课时练5 基因自由组合定律基础题型突破.docx
2024年高考生物一轮复习讲义(新人教版)第5单元 课时练5 基因自由组合定律基础题型突破.docx
免费
24下载
2018年高考生物试卷(新课标Ⅰ)(空白卷) (13).docx
2018年高考生物试卷(新课标Ⅰ)(空白卷) (13).docx
免费
0下载
2023《微专题·小练习》·生物·新教材·XL-7专练96 生态系统的稳定性.docx
2023《微专题·小练习》·生物·新教材·XL-7专练96 生态系统的稳定性.docx
免费
1下载
2024版《微专题》·生物·统考版专练61.docx
2024版《微专题》·生物·统考版专练61.docx
免费
9下载
2023年高考生物试卷(广东)(空白卷) (2).docx
2023年高考生物试卷(广东)(空白卷) (2).docx
免费
0下载
精品解析:2023届江苏省南京市南京师大附中江宁分校等2校高三下学期一模生物试题(原卷版).docx
精品解析:2023届江苏省南京市南京师大附中江宁分校等2校高三下学期一模生物试题(原卷版).docx
免费
0下载
2012年高考生物试卷(新课标)(空白卷) (11).docx
2012年高考生物试卷(新课标)(空白卷) (11).docx
免费
0下载
2014年高考生物试卷(安徽)(空白卷).doc
2014年高考生物试卷(安徽)(空白卷).doc
免费
0下载
2016年高考生物试卷(新课标Ⅱ)(空白卷) (5).docx
2016年高考生物试卷(新课标Ⅱ)(空白卷) (5).docx
免费
0下载
2024年高考生物试卷(山东)(空白卷) (2).docx
2024年高考生物试卷(山东)(空白卷) (2).docx
免费
0下载
我的小文库
实名认证
内容提供者

提供高质量免费文档试卷下载,如果满意请告诉您身边的人,如果不满意请告诉我们,您的意见对于我们很重要,是我们不断进步的动力

阅读排行

确认删除?
回到顶部
客服号
  • 客服QQ点击这里给我发消息
QQ群
  • QQ群点击这里加入QQ群
提交所需资料详情,我们来帮找资料