高考生物复习 第十单元 第56课时 传统发酵技术的应用、发酵工程及其应用 (1).docx本文件免费下载 【共17页】

高考生物复习  第十单元 第56课时 传统发酵技术的应用、发酵工程及其应用 (1).docx
高考生物复习  第十单元 第56课时 传统发酵技术的应用、发酵工程及其应用 (1).docx
高考生物复习  第十单元 第56课时 传统发酵技术的应用、发酵工程及其应用 (1).docx
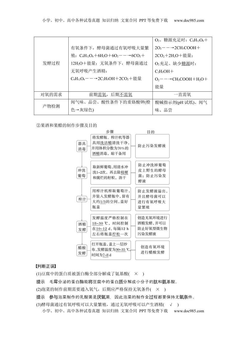
小学、初中、高中各种试卷真题知识归纳文案合同PPT等免费下载www.doc985.com小学、初中、高中各种试卷真题知识归纳文案合同PPT等免费下载www.doc985.com第56课时传统发酵技术的应用、发酵工程及其应用课标要求1.利用乳酸菌发酵制作酸奶或泡菜。2.利用酵母菌、醋酸菌分别制作果酒和果醋。考情分析1.传统发酵技术及实例2023·山东·T122022·江苏·T162021·全国乙·T372020·全国Ⅲ·T372.发酵工程的原理及应用2023·山东·T202022·湖北·T132022·山东·T20考点一传统发酵技术的应用1.发酵与传统发酵技术(1)发酵①概念:人们利用微生物,在适宜的条件下,将原料通过微生物的代谢转化为人类所需要的产物的过程。②原理:不同的微生物具有产生不同代谢物的能力,利用它们就可以生产出人们所需要的多种产物。(2)传统发酵技术小学、初中、高中各种试卷真题知识归纳文案合同PPT等免费下载www.doc985.com小学、初中、高中各种试卷真题知识归纳文案合同PPT等免费下载www.doc985.com2.传统发酵食品的制作(1)腐乳的制作①原理:蛋白质――→小分子的肽和氨基酸。②腐乳制作过程中参与的微生物:多种微生物参与了豆腐的发酵,如酵母、曲霉和毛霉等,其中起主要作用的是毛霉。(2)泡菜的制作①菌种的种类和来源常见的乳酸菌有乳酸链球菌和乳酸杆菌。菌种来源:植物体表面天然的乳酸菌。②乳酸菌发酵制作泡菜的原理:C6H12O6――→2C3H6O3(乳酸)+能量。③制作泡菜的方法步骤(3)果酒和果醋的制作①原理和条件项目制作果酒制作果醋发酵菌种酵母菌醋酸菌代谢类型异养兼性厌氧型异养需氧型小学、初中、高中各种试卷真题知识归纳文案合同PPT等免费下载www.doc985.com小学、初中、高中各种试卷真题知识归纳文案合同PPT等免费下载www.doc985.com发酵过程有氧条件下,酵母菌通过有氧呼吸大量繁殖:C6H12O6+6H2O+6O2――→6CO2+12H2O+能量;无氧条件下,酵母菌通过无氧呼吸产生酒精:C6H12O6――→2C2H5OH+2CO2+能量O2、糖源充足时:C6H12O6+2O2――→2CH3COOH+2CO2+2H2O+能量;O2充足、缺少糖源时:C2H5OH+O2――→CH3COOH+H2O+能量对氧的需求前期需氧,后期不需氧一直需氧产物检测闻气味、品尝、酸性条件下的重铬酸钾(橙色→灰绿色)酸碱指示剂(pH试纸)、闻气味、品尝②果酒和果醋的制作步骤及目的判断正误(1)豆腐中的蛋白质被蛋白酶全部分解成了氨基酸(×)提示毛霉分泌的蛋白酶能豆腐中的蛋白分解成小分子的和基酸。将质肽氨(2)泡菜的制作前期需要通入氧气,后期应严格保持无氧条件(×)提示泡菜制作的乳酸菌是菌,因此泡菜的制作全程都要保持无件。参与厌氧过氧条(3)酵母菌通过有氧呼吸可以大量繁殖,通过无氧呼吸可以产生酒精(√)小学、初中、高中各种试卷真题知识归纳文案合同PPT等免费下载www.doc985.com小学、初中、高中各种试卷真题知识归纳文案合同PPT等免费下载www.doc985.com(4)当缺乏糖源和氧气时,醋酸菌将乙醇转化为乙醛,进而转化成乙酸(×)提示醋酸菌是好菌,缺乏,引起醋酸菌死亡,充足、缺少糖源,醋氧细氧气时会当氧气时酸菌乙醇化乙,而化成乙酸。将转为醛进转(5)在利用葡萄发酵产生果酒的后期,加入醋酸菌即可产生乙酸(×)提示在利用葡萄酵生果酒的后期,需要打酵装置的充口适提高度,才能发产开发气并当温行果醋酵。进发1.黄酒是世界上最古老的酒类之一,源于我国,且唯我国有之,与啤酒、葡萄酒并称世界三大古酒。古遗六法中描述道:“黍米必齐,曲孽必时,水泉必香,陶器必良,湛炽必洁,火剂必得”。曲蘖主要指酒曲,湛炽是指浸泡和蒸煮,回答下列问题:(1)“陶器必良”和“火剂必得”的目的是什么?提示控制酵程的和度等件。发过氧气温条(2)黄酒发酵过程中,不需要对黍米和陶器装置进行严格灭菌,却可以防止其他杂菌对发酵产生影响,为什么?提示在缺、呈酸性的酵液中,酵母菌可以生繁殖,而大多其他微生物都因无法氧发长绝数适一境而受到抑制应这环(且酵生的酒精其他菌也有毒害作用发产对杂)。(3)“陈储”是指将榨出的黄酒放入储酒罐内存放待用,陈储要特别注意密封,为什么?提示若是密封不好,醋酸菌容易酒精化醋酸,使酒酸将转为黄变(合理即可)。(4)黄酒...

1、当您付费下载文档后,您只拥有了使用权限,并不意味着购买了版权,文档只能用于自身使用,不得用于其他商业用途(如 [转卖]进行直接盈利或[编辑后售卖]进行间接盈利)。
2、本站所有内容均由合作方或网友上传,本站不对文档的完整性、权威性及其观点立场正确性做任何保证或承诺!文档内容仅供研究参考,付费前请自行鉴别。
3、如文档内容存在违规,或者侵犯商业秘密、侵犯著作权等,请点击“违规举报”。

碎片内容

与本文档类似文档
1990年吉林高考生物真题及答案.doc
1990年吉林高考生物真题及答案.doc
免费
17下载
2024版《微专题》·生物学·新高考专练17.docx
2024版《微专题》·生物学·新高考专练17.docx
免费
18下载
精品解析:2024届江苏省南通市如皋市高三下学期二模生物试题(解析版).docx
精品解析:2024届江苏省南通市如皋市高三下学期二模生物试题(解析版).docx
免费
0下载
高中2023《微专题·小练习》·生物·新教材·XL-7专练2 细胞中的元素和化合物.docx
高中2023《微专题·小练习》·生物·新教材·XL-7专练2 细胞中的元素和化合物.docx
免费
0下载
新教材人教版生物精品解析:2021年湖南省普通高中学业水平合格性考试生物试题(原卷版).docx
新教材人教版生物精品解析:2021年湖南省普通高中学业水平合格性考试生物试题(原卷版).docx
免费
0下载
高中2023《微专题·小练习》·生物专练84 微生物的培养和应用.docx
高中2023《微专题·小练习》·生物专练84 微生物的培养和应用.docx
免费
0下载
2024年高考生物一轮复习讲义(新人教版)第2章 §2.7 指数与指数函数.docx
2024年高考生物一轮复习讲义(新人教版)第2章 §2.7 指数与指数函数.docx
免费
14下载
2024年高考生物一轮复习讲义(新人教版)第9单元 课时练2 种群数量的变化及其影响因素.docx
2024年高考生物一轮复习讲义(新人教版)第9单元 课时练2 种群数量的变化及其影响因素.docx
免费
1下载
2020年高考生物试卷(上海)(空白卷) (2).docx
2020年高考生物试卷(上海)(空白卷) (2).docx
免费
0下载
高中2024版考评特训卷·生物学【新教材】单元清通关卷(三).docx
高中2024版考评特训卷·生物学【新教材】单元清通关卷(三).docx
免费
0下载
2024年高考生物一轮复习讲义(新人教版)第5单元 课时练5 基因自由组合定律基础题型突破.docx
2024年高考生物一轮复习讲义(新人教版)第5单元 课时练5 基因自由组合定律基础题型突破.docx
免费
24下载
2018年高考生物试卷(新课标Ⅰ)(空白卷) (13).docx
2018年高考生物试卷(新课标Ⅰ)(空白卷) (13).docx
免费
0下载
2023《微专题·小练习》·生物·新教材·XL-7专练96 生态系统的稳定性.docx
2023《微专题·小练习》·生物·新教材·XL-7专练96 生态系统的稳定性.docx
免费
1下载
2024版《微专题》·生物·统考版专练61.docx
2024版《微专题》·生物·统考版专练61.docx
免费
9下载
2023年高考生物试卷(广东)(空白卷) (2).docx
2023年高考生物试卷(广东)(空白卷) (2).docx
免费
0下载
精品解析:2023届江苏省南京市南京师大附中江宁分校等2校高三下学期一模生物试题(原卷版).docx
精品解析:2023届江苏省南京市南京师大附中江宁分校等2校高三下学期一模生物试题(原卷版).docx
免费
0下载
2012年高考生物试卷(新课标)(空白卷) (11).docx
2012年高考生物试卷(新课标)(空白卷) (11).docx
免费
0下载
2014年高考生物试卷(安徽)(空白卷).doc
2014年高考生物试卷(安徽)(空白卷).doc
免费
0下载
2016年高考生物试卷(新课标Ⅱ)(空白卷) (5).docx
2016年高考生物试卷(新课标Ⅱ)(空白卷) (5).docx
免费
0下载
2024年高考生物试卷(山东)(空白卷) (2).docx
2024年高考生物试卷(山东)(空白卷) (2).docx
免费
0下载
我的小文库
实名认证
内容提供者

提供高质量免费文档试卷下载,如果满意请告诉您身边的人,如果不满意请告诉我们,您的意见对于我们很重要,是我们不断进步的动力

阅读排行

确认删除?
回到顶部
客服号
  • 客服QQ点击这里给我发消息
QQ群
  • QQ群点击这里加入QQ群
提交所需资料详情,我们来帮找资料