高考生物复习 第十单元 第61课时 基因工程的基本工具和基本操作程序 (1).docx本文件免费下载 【共23页】

高考生物复习  第十单元 第61课时 基因工程的基本工具和基本操作程序 (1).docx
高考生物复习  第十单元 第61课时 基因工程的基本工具和基本操作程序 (1).docx
高考生物复习  第十单元 第61课时 基因工程的基本工具和基本操作程序 (1).docx
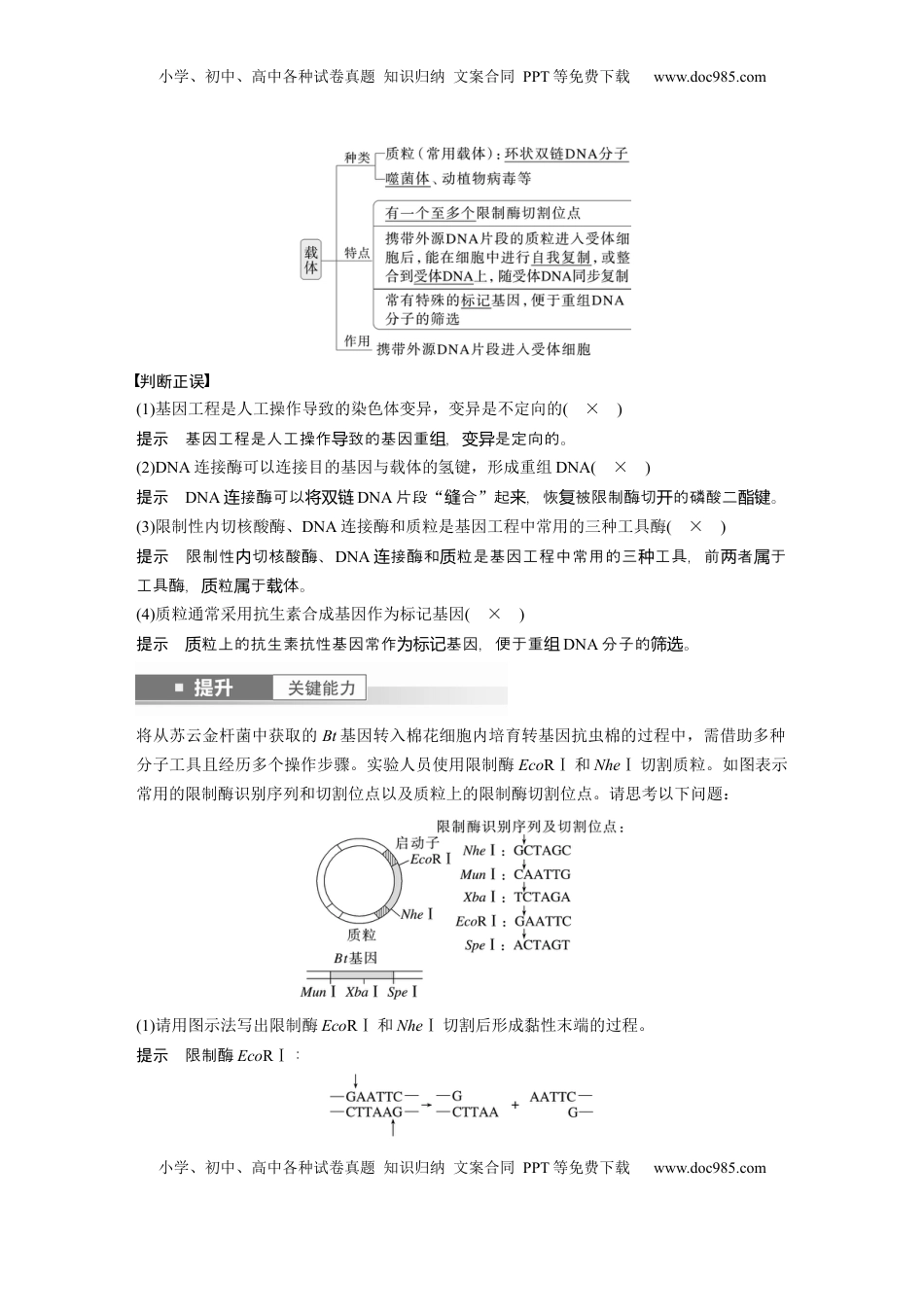
小学、初中、高中各种试卷真题知识归纳文案合同PPT等免费下载www.doc985.com小学、初中、高中各种试卷真题知识归纳文案合同PPT等免费下载www.doc985.com第61课时基因工程的基本工具和基本操作程序课标要求1.概述基因工程是在微生物学、生物化学和分子生物学等学科基础上发展起来的。2.阐明重组DNA技术的三种基本工具。3.阐明基因工程的基本操作程序。考情分析1.基因工程的基本工具2023·新课标·T62021·全国乙·T382021·湖北·T72.基因工程的基本操作程序2023·全国乙·T382023·全国甲·T382023·湖北·T42023·广东·T202021·广东·T22考点一基因工程的基本工具1.基因工程的概念2.基因工程的诞生和发展(1)肺炎链球菌转化实验不仅证明了DNA是遗传物质,还证明了DNA可在同种生物不同个体之间转移。(2)DNA双螺旋结构的提出和半保留复制的证明。(3)中心法则的确立。(4)遗传密码的破译。(5)基因转移载体的发现。限制酶、DNA连接酶和逆转录酶的发现为DNA的切割、连接以及功能基因的获得创造了条件。(6)DNA体外重组的实现。小学、初中、高中各种试卷真题知识归纳文案合同PPT等免费下载www.doc985.com小学、初中、高中各种试卷真题知识归纳文案合同PPT等免费下载www.doc985.com(7)重组DNA表达实验的成功。(8)DNA测序和合成技术的发明。(9)PCR技术的发明。(10)基因组编辑技术可以实现对特定基因的定点插入、敲除或替换。3.重组DNA技术的基本工具(1)限制性内切核酸酶(简称“限制酶”)提醒①限制酶的识别序列一般由6个核苷酸组成,少数由4个、8个或其他数量的核苷酸组成。②限制酶作用的化学键只能是磷酸二酯键。③在切割含目的基因的DNA分子时,需用限制酶切割两次此DNA分子,产生4个末端。只有这样才能使目的基因的两端都有可连接的黏性末端或平末端。(2)DNA连接酶(3)载体小学、初中、高中各种试卷真题知识归纳文案合同PPT等免费下载www.doc985.com小学、初中、高中各种试卷真题知识归纳文案合同PPT等免费下载www.doc985.com判断正误(1)基因工程是人工操作导致的染色体变异,变异是不定向的(×)提示基因工程是人工操作致的基因重,是定向的。导组变异(2)DNA连接酶可以连接目的基因与载体的氢键,形成重组DNA(×)提示DNA接酶可以连将双链DNA片段“合缝”起,恢被限制酶切的磷酸二。来复开酯键(3)限制性内切核酸酶、DNA连接酶和质粒是基因工程中常用的三种工具酶(×)提示限制性切核酸酶、内DNA接酶和粒是基因工程中常用的三工具,前者于连质种两属工具酶,粒于体。质属载(4)质粒通常采用抗生素合成基因作为标记基因(×)提示粒上的抗生素抗性基因常作基因,便于重质为标记组DNA分子的。筛选将从苏云金杆菌中获取的Bt基因转入棉花细胞内培育转基因抗虫棉的过程中,需借助多种分子工具且经历多个操作步骤。实验人员使用限制酶EcoRⅠ和NheⅠ切割质粒。如图表示常用的限制酶识别序列和切割位点以及质粒上的限制酶切割位点。请思考以下问题:(1)请用图示法写出限制酶EcoRⅠ和NheⅠ切割后形成黏性末端的过程。提示限制酶EcoRⅠ:小学、初中、高中各种试卷真题知识归纳文案合同PPT等免费下载www.doc985.com小学、初中、高中各种试卷真题知识归纳文案合同PPT等免费下载www.doc985.com限制酶NheⅠ:(2)切割图示中的目的基因应选用哪类限制酶?请说明理由。提示用限制酶MunⅠ和SpeⅠ切割目的基因。限制酶MunⅠ和EcoRⅠ切割后形成的黏性末端相同,限制酶NheⅠ和SpeⅠ切割后形成的黏性末端相同,人使用限制酶实验员EcoRⅠ和NheⅠ切割粒,用质应选MunⅠ和SpeⅠ切割目的基因。归纳总结限制酶的选择(1)不破坏目的基因原:如甲中可则图选择PstⅠ,而不选择SmaⅠ。(2)保留基因、子、止子、制原点原:粒作体必具基因,所标记启动终复则质为载须备标记的限制酶量不要破坏些,如乙中不选择尽这结构图选择SmaⅠ。若体上有及以上的载两个标基因,可合理其中一些基因行酶切破坏,而到比一基因更高的记则对标记进从达个标记筛选成功率,防止只有一基因出的个标记时现“假性阳”(即未成功入目的基因的体也能正导载常表基因,造成无效达标记筛选)。(3)善用“酶切双”,注意方向性:目的基因所在序列和体上存在多酶...

1、当您付费下载文档后,您只拥有了使用权限,并不意味着购买了版权,文档只能用于自身使用,不得用于其他商业用途(如 [转卖]进行直接盈利或[编辑后售卖]进行间接盈利)。
2、本站所有内容均由合作方或网友上传,本站不对文档的完整性、权威性及其观点立场正确性做任何保证或承诺!文档内容仅供研究参考,付费前请自行鉴别。
3、如文档内容存在违规,或者侵犯商业秘密、侵犯著作权等,请点击“违规举报”。

碎片内容

与本文档类似文档
1990年吉林高考生物真题及答案.doc
1990年吉林高考生物真题及答案.doc
免费
17下载
2024版《微专题》·生物学·新高考专练17.docx
2024版《微专题》·生物学·新高考专练17.docx
免费
18下载
精品解析:2024届江苏省南通市如皋市高三下学期二模生物试题(解析版).docx
精品解析:2024届江苏省南通市如皋市高三下学期二模生物试题(解析版).docx
免费
0下载
高中2023《微专题·小练习》·生物·新教材·XL-7专练2 细胞中的元素和化合物.docx
高中2023《微专题·小练习》·生物·新教材·XL-7专练2 细胞中的元素和化合物.docx
免费
0下载
新教材人教版生物精品解析:2021年湖南省普通高中学业水平合格性考试生物试题(原卷版).docx
新教材人教版生物精品解析:2021年湖南省普通高中学业水平合格性考试生物试题(原卷版).docx
免费
0下载
高中2023《微专题·小练习》·生物专练84 微生物的培养和应用.docx
高中2023《微专题·小练习》·生物专练84 微生物的培养和应用.docx
免费
0下载
2024年高考生物一轮复习讲义(新人教版)第2章 §2.7 指数与指数函数.docx
2024年高考生物一轮复习讲义(新人教版)第2章 §2.7 指数与指数函数.docx
免费
14下载
2024年高考生物一轮复习讲义(新人教版)第9单元 课时练2 种群数量的变化及其影响因素.docx
2024年高考生物一轮复习讲义(新人教版)第9单元 课时练2 种群数量的变化及其影响因素.docx
免费
1下载
2020年高考生物试卷(上海)(空白卷) (2).docx
2020年高考生物试卷(上海)(空白卷) (2).docx
免费
0下载
高中2024版考评特训卷·生物学【新教材】单元清通关卷(三).docx
高中2024版考评特训卷·生物学【新教材】单元清通关卷(三).docx
免费
0下载
2024年高考生物一轮复习讲义(新人教版)第5单元 课时练5 基因自由组合定律基础题型突破.docx
2024年高考生物一轮复习讲义(新人教版)第5单元 课时练5 基因自由组合定律基础题型突破.docx
免费
24下载
2018年高考生物试卷(新课标Ⅰ)(空白卷) (13).docx
2018年高考生物试卷(新课标Ⅰ)(空白卷) (13).docx
免费
0下载
2023《微专题·小练习》·生物·新教材·XL-7专练96 生态系统的稳定性.docx
2023《微专题·小练习》·生物·新教材·XL-7专练96 生态系统的稳定性.docx
免费
1下载
2024版《微专题》·生物·统考版专练61.docx
2024版《微专题》·生物·统考版专练61.docx
免费
9下载
2023年高考生物试卷(广东)(空白卷) (2).docx
2023年高考生物试卷(广东)(空白卷) (2).docx
免费
0下载
精品解析:2023届江苏省南京市南京师大附中江宁分校等2校高三下学期一模生物试题(原卷版).docx
精品解析:2023届江苏省南京市南京师大附中江宁分校等2校高三下学期一模生物试题(原卷版).docx
免费
0下载
2012年高考生物试卷(新课标)(空白卷) (11).docx
2012年高考生物试卷(新课标)(空白卷) (11).docx
免费
0下载
2014年高考生物试卷(安徽)(空白卷).doc
2014年高考生物试卷(安徽)(空白卷).doc
免费
0下载
2016年高考生物试卷(新课标Ⅱ)(空白卷) (5).docx
2016年高考生物试卷(新课标Ⅱ)(空白卷) (5).docx
免费
0下载
2024年高考生物试卷(山东)(空白卷) (2).docx
2024年高考生物试卷(山东)(空白卷) (2).docx
免费
0下载
我的小文库
实名认证
内容提供者

提供高质量免费文档试卷下载,如果满意请告诉您身边的人,如果不满意请告诉我们,您的意见对于我们很重要,是我们不断进步的动力

阅读排行

确认删除?
回到顶部
客服号
  • 客服QQ点击这里给我发消息
QQ群
  • QQ群点击这里加入QQ群
提交所需资料详情,我们来帮找资料