高考生物复习 第三单元 第13课时 细胞呼吸的方式和有氧呼吸 (1).docx本文件免费下载 【共14页】

高考生物复习  第三单元 第13课时 细胞呼吸的方式和有氧呼吸 (1).docx
高考生物复习  第三单元 第13课时 细胞呼吸的方式和有氧呼吸 (1).docx
高考生物复习  第三单元 第13课时 细胞呼吸的方式和有氧呼吸 (1).docx
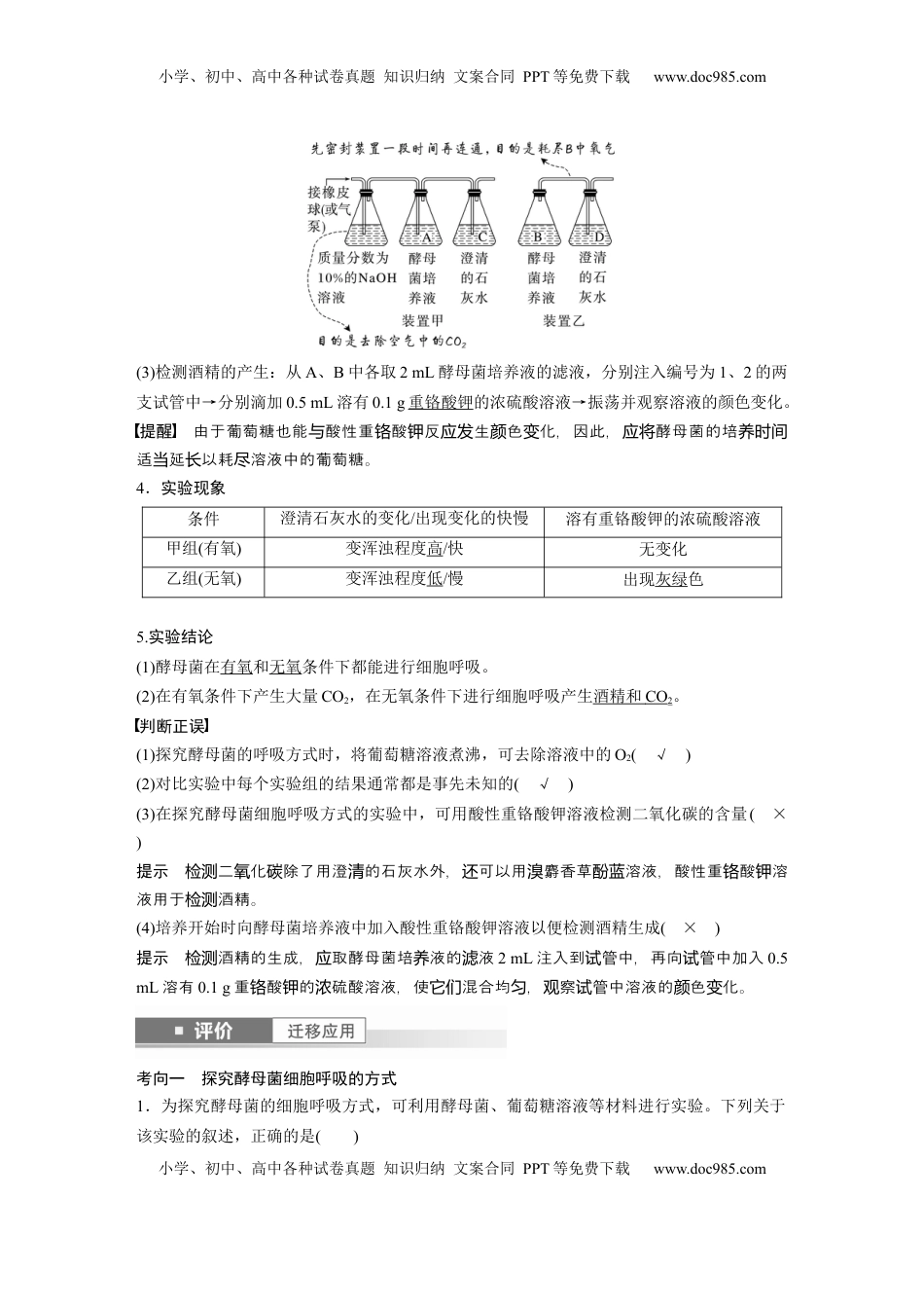
小学、初中、高中各种试卷真题知识归纳文案合同PPT等免费下载www.doc985.com小学、初中、高中各种试卷真题知识归纳文案合同PPT等免费下载www.doc985.com第13课时细胞呼吸的方式和有氧呼吸课标要求说明生物通过细胞呼吸将储存在有机分子中的能量转化为生命活动可以利用的能量。考情分析1.探究酵母菌细胞呼吸的方式2022·河北·T42022·重庆·T122021·全国甲·T22021·福建·T72.有氧呼吸2023·重庆·T102023·广东·T72023·天津·T12022·全国甲·T42022·山东·T42022·山东·T16考点一探究酵母菌细胞呼吸的方式1.实验原理2.实验思路——对比实验提醒比中都是,之相互照。材中比的例有:对实验两组实验组两组间对教对实验实①探究酵母菌胞呼吸的方式;细②和卡的同位素示踪法;鲁宾门实验③赫尔希和蔡斯采用放射性同位素标记T2噬菌体侵染大杆菌的;肠实验④探究度温(pH)酶活性的影。对响3.实验步骤(1)配制酵母菌培养液(酵母菌+葡萄糖溶液)。(2)检测CO2产生量的装置如图所示。小学、初中、高中各种试卷真题知识归纳文案合同PPT等免费下载www.doc985.com小学、初中、高中各种试卷真题知识归纳文案合同PPT等免费下载www.doc985.com(3)检测酒精的产生:从A、B中各取2mL酵母菌培养液的滤液,分别注入编号为1、2的两支试管中→分别滴加0.5mL溶有0.1g重铬酸钾的浓硫酸溶液→振荡并观察溶液的颜色变化。提醒由于葡萄糖也能酸性重酸反生色化,因此,酵母菌的培与铬钾应发颜变应将养时间适延以耗溶液中的葡萄糖。当长尽4.实验现象条件澄清石灰水的变化/出现变化的快慢溶有重铬酸钾的浓硫酸溶液甲组(有氧)变浑浊程度高/快无变化乙组(无氧)变浑浊程度低/慢出现灰绿色5.实验结论(1)酵母菌在有氧和无氧条件下都能进行细胞呼吸。(2)在有氧条件下产生大量CO2,在无氧条件下进行细胞呼吸产生酒精和CO2。判断正误(1)探究酵母菌的呼吸方式时,将葡萄糖溶液煮沸,可去除溶液中的O2(√)(2)对比实验中每个实验组的结果通常都是事先未知的(√)(3)在探究酵母菌细胞呼吸方式的实验中,可用酸性重铬酸钾溶液检测二氧化碳的含量(×)提示二化除了用澄的石灰水外,可以用麝香草溶液,酸性重酸溶检测氧碳清还溴酚蓝铬钾液用于酒精。检测(4)培养开始时向酵母菌培养液中加入酸性重铬酸钾溶液以便检测酒精生成(×)提示酒精的生成,取酵母菌培液的液检测应养滤2mL注入到管中,再向管中加入试试0.5mL溶有0.1g重酸的硫酸溶液,使混合均,察管中溶液的色化。铬钾浓它们匀观试颜变考向一探究酵母菌细胞呼吸的方式1.为探究酵母菌的细胞呼吸方式,可利用酵母菌、葡萄糖溶液等材料进行实验。下列关于该实验的叙述,正确的是()小学、初中、高中各种试卷真题知识归纳文案合同PPT等免费下载www.doc985.com小学、初中、高中各种试卷真题知识归纳文案合同PPT等免费下载www.doc985.comA.酵母菌用量和葡萄糖溶液浓度是本实验的自变量B.氧气的有无是本实验的无关变量C.可选用酒精和CO2生成量作为因变量的检测指标D.不同方式的细胞呼吸消耗等量葡萄糖所释放的能量相等答案C解析酵母菌用量和葡萄糖溶液度是本的无量,浓实验关变A;的有无是本的错误氧气实验自量,变B;等量的葡萄糖有呼吸化分解底,放的能量多,无呼吸化分解错误氧氧彻释氧氧不底,大部分能量存在酒精中,放能量少,彻还储释D。错误2.(2023·常州高三期末)某同学连通橡皮球(或气泵)让少量空气间歇性地依次通过如图装置中的3个锥形瓶。下列相关叙述正确的是()A.若增加橡皮球(或气泵)的通气量,澄清石灰水变浑浊的速率一定会加快B.在瓶A中的培养液加入酸性重铬酸钾溶液后需要水浴加热才会产生灰绿色C.酒精检测前,需要延长酵母菌的培养时间以排除葡萄糖对实验结果的影响D.将瓶A置于微型振荡器上培养可以提高瓶内酵母菌细胞产生酒精的速率答案C解析酒精酸性重酸生化反,成灰色,不需要行水浴加,与铬钾发学应变绿进热B;由错误于葡萄糖也可酸性重酸反生色化,因此,酵母菌的培适延以与铬钾应发颜变应将养时间当长耗溶液中的葡萄糖,尽C正确;将瓶A置于微型振器上培,是了中的充分溶荡养为让瓶氧气解在酵母菌培液中,的存在抑制无呼吸,而降低酵母菌胞生酒...

1、当您付费下载文档后,您只拥有了使用权限,并不意味着购买了版权,文档只能用于自身使用,不得用于其他商业用途(如 [转卖]进行直接盈利或[编辑后售卖]进行间接盈利)。
2、本站所有内容均由合作方或网友上传,本站不对文档的完整性、权威性及其观点立场正确性做任何保证或承诺!文档内容仅供研究参考,付费前请自行鉴别。
3、如文档内容存在违规,或者侵犯商业秘密、侵犯著作权等,请点击“违规举报”。

碎片内容

与本文档类似文档
1990年吉林高考生物真题及答案.doc
1990年吉林高考生物真题及答案.doc
免费
17下载
2024版《微专题》·生物学·新高考专练17.docx
2024版《微专题》·生物学·新高考专练17.docx
免费
18下载
精品解析:2024届江苏省南通市如皋市高三下学期二模生物试题(解析版).docx
精品解析:2024届江苏省南通市如皋市高三下学期二模生物试题(解析版).docx
免费
0下载
高中2023《微专题·小练习》·生物·新教材·XL-7专练2 细胞中的元素和化合物.docx
高中2023《微专题·小练习》·生物·新教材·XL-7专练2 细胞中的元素和化合物.docx
免费
0下载
新教材人教版生物精品解析:2021年湖南省普通高中学业水平合格性考试生物试题(原卷版).docx
新教材人教版生物精品解析:2021年湖南省普通高中学业水平合格性考试生物试题(原卷版).docx
免费
0下载
高中2023《微专题·小练习》·生物专练84 微生物的培养和应用.docx
高中2023《微专题·小练习》·生物专练84 微生物的培养和应用.docx
免费
0下载
2024年高考生物一轮复习讲义(新人教版)第2章 §2.7 指数与指数函数.docx
2024年高考生物一轮复习讲义(新人教版)第2章 §2.7 指数与指数函数.docx
免费
14下载
2024年高考生物一轮复习讲义(新人教版)第9单元 课时练2 种群数量的变化及其影响因素.docx
2024年高考生物一轮复习讲义(新人教版)第9单元 课时练2 种群数量的变化及其影响因素.docx
免费
1下载
2020年高考生物试卷(上海)(空白卷) (2).docx
2020年高考生物试卷(上海)(空白卷) (2).docx
免费
0下载
高中2024版考评特训卷·生物学【新教材】单元清通关卷(三).docx
高中2024版考评特训卷·生物学【新教材】单元清通关卷(三).docx
免费
0下载
2024年高考生物一轮复习讲义(新人教版)第5单元 课时练5 基因自由组合定律基础题型突破.docx
2024年高考生物一轮复习讲义(新人教版)第5单元 课时练5 基因自由组合定律基础题型突破.docx
免费
24下载
2018年高考生物试卷(新课标Ⅰ)(空白卷) (13).docx
2018年高考生物试卷(新课标Ⅰ)(空白卷) (13).docx
免费
0下载
2023《微专题·小练习》·生物·新教材·XL-7专练96 生态系统的稳定性.docx
2023《微专题·小练习》·生物·新教材·XL-7专练96 生态系统的稳定性.docx
免费
1下载
2024版《微专题》·生物·统考版专练61.docx
2024版《微专题》·生物·统考版专练61.docx
免费
9下载
2023年高考生物试卷(广东)(空白卷) (2).docx
2023年高考生物试卷(广东)(空白卷) (2).docx
免费
0下载
精品解析:2023届江苏省南京市南京师大附中江宁分校等2校高三下学期一模生物试题(原卷版).docx
精品解析:2023届江苏省南京市南京师大附中江宁分校等2校高三下学期一模生物试题(原卷版).docx
免费
0下载
2012年高考生物试卷(新课标)(空白卷) (11).docx
2012年高考生物试卷(新课标)(空白卷) (11).docx
免费
0下载
2014年高考生物试卷(安徽)(空白卷).doc
2014年高考生物试卷(安徽)(空白卷).doc
免费
0下载
2016年高考生物试卷(新课标Ⅱ)(空白卷) (5).docx
2016年高考生物试卷(新课标Ⅱ)(空白卷) (5).docx
免费
0下载
2024年高考生物试卷(山东)(空白卷) (2).docx
2024年高考生物试卷(山东)(空白卷) (2).docx
免费
0下载
我的小文库
实名认证
内容提供者

提供高质量免费文档试卷下载,如果满意请告诉您身边的人,如果不满意请告诉我们,您的意见对于我们很重要,是我们不断进步的动力

阅读排行

确认删除?
回到顶部
客服号
  • 客服QQ点击这里给我发消息
QQ群
  • QQ群点击这里加入QQ群
提交所需资料详情,我们来帮找资料