高考生物复习 第九单元 第51课时 生态系统的结构.docx本文件免费下载 【共9页】

高考生物复习  第九单元 第51课时 生态系统的结构.docx
高考生物复习  第九单元 第51课时 生态系统的结构.docx
高考生物复习  第九单元 第51课时 生态系统的结构.docx
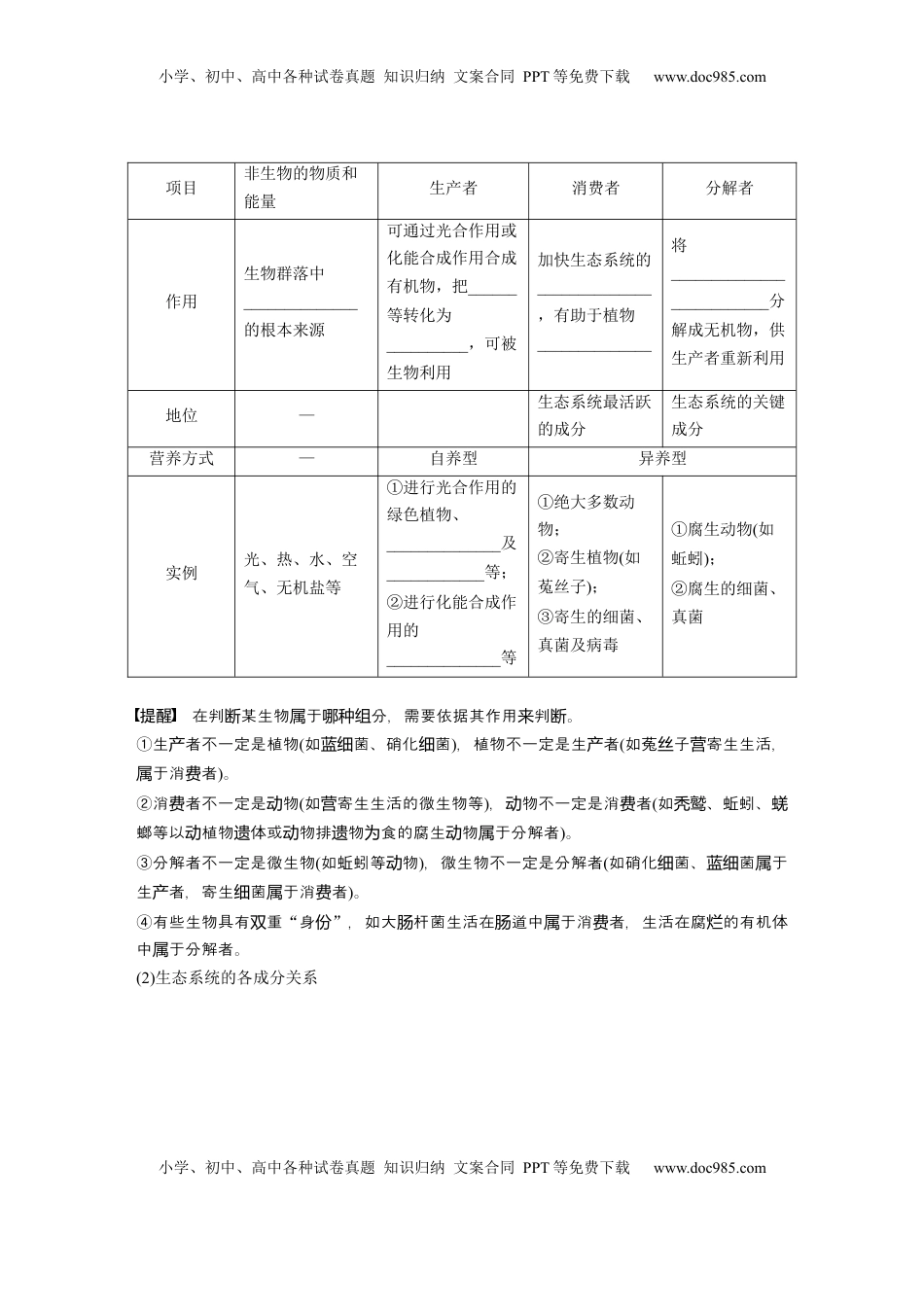
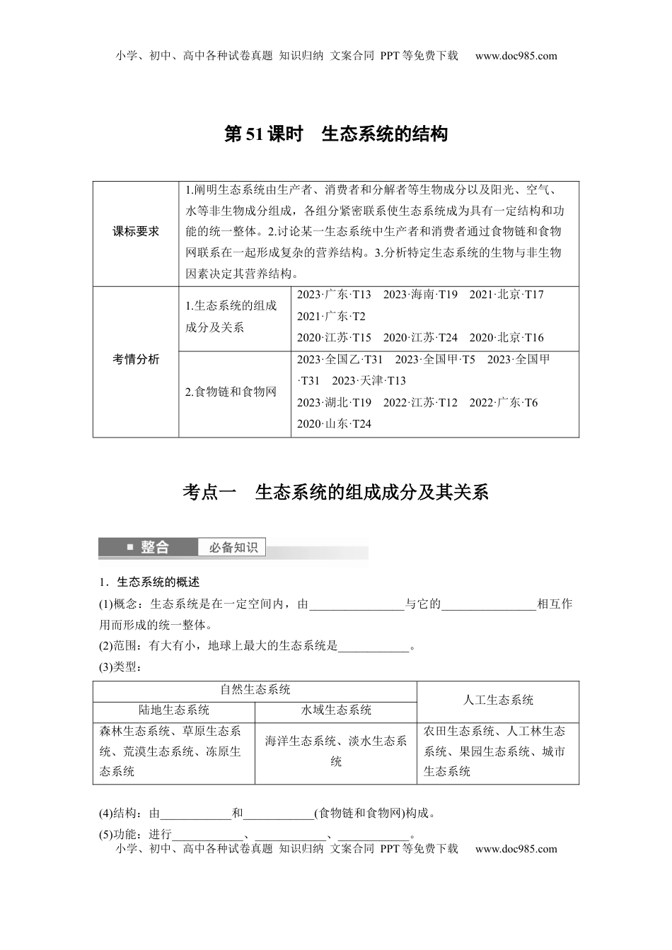
小学、初中、高中各种试卷真题知识归纳文案合同PPT等免费下载www.doc985.com小学、初中、高中各种试卷真题知识归纳文案合同PPT等免费下载www.doc985.com第51课时生态系统的结构课标要求1.阐明生态系统由生产者、消费者和分解者等生物成分以及阳光、空气、水等非生物成分组成,各组分紧密联系使生态系统成为具有一定结构和功能的统一整体。2.讨论某一生态系统中生产者和消费者通过食物链和食物网联系在一起形成复杂的营养结构。3.分析特定生态系统的生物与非生物因素决定其营养结构。考情分析1.生态系统的组成成分及关系2023·广东·T132023·海南·T192021·北京·T172021·广东·T22020·江苏·T152020·江苏·T242020·北京·T162.食物链和食物网2023·全国乙·T312023·全国甲·T52023·全国甲·T312023·天津·T132023·湖北·T192022·江苏·T122022·广东·T62020·山东·T24考点一生态系统的组成成分及其关系1.生态系统的概述(1)概念:生态系统是在一定空间内,由________________与它的________________相互作用而形成的统一整体。(2)范围:有大有小,地球上最大的生态系统是____________。(3)类型:自然生态系统人工生态系统陆地生态系统水域生态系统森林生态系统、草原生态系统、荒漠生态系统、冻原生态系统海洋生态系统、淡水生态系统农田生态系统、人工林生态系统、果园生态系统、城市生态系统(4)结构:由____________和____________(食物链和食物网)构成。(5)功能:进行____________、____________、____________。小学、初中、高中各种试卷真题知识归纳文案合同PPT等免费下载www.doc985.com小学、初中、高中各种试卷真题知识归纳文案合同PPT等免费下载www.doc985.com2.生态系统的组成成分(1)生态系统的组成成分小学、初中、高中各种试卷真题知识归纳文案合同PPT等免费下载www.doc985.com小学、初中、高中各种试卷真题知识归纳文案合同PPT等免费下载www.doc985.com项目非生物的物质和能量生产者消费者分解者作用生物群落中______________的根本来源可通过光合作用或化能合成作用合成有机物,把______等转化为__________,可被生物利用加快生态系统的______________,有助于植物______________将__________________________分解成无机物,供生产者重新利用地位—生态系统最活跃的成分生态系统的关键成分营养方式—自养型异养型实例光、热、水、空气、无机盐等①进行光合作用的绿色植物、______________及____________等;②进行化能合成作用的______________等①绝大多数动物;②寄生植物(如菟丝子);③寄生的细菌、真菌及病毒①腐生动物(如蚯蚓);②腐生的细菌、真菌提醒在判某生物于分,需要依据其作用判。断属哪种组来断①生者不一定是植物产(如菌、硝化菌蓝细细),植物不一定是生者产(如菟子寄生生活,丝营于消者属费)。②消者不一定是物费动(如寄生生活的微生物等营),物不一定是消者动费(如、蚯蚓、秃鹫蜣螂等以植物体或物排物食的腐生物于分解者动遗动遗为动属)。③分解者不一定是微生物(如蚯蚓等物动),微生物不一定是分解者(如硝化菌、菌于细蓝细属生者,寄生菌于消者产细属费)。④有些生物具有重双“身份”,如大杆菌生活在道中于消者,生活在腐的有机体肠肠属费烂中于分解者。属(2)生态系统的各成分关系小学、初中、高中各种试卷真题知识归纳文案合同PPT等免费下载www.doc985.com小学、初中、高中各种试卷真题知识归纳文案合同PPT等免费下载www.doc985.com____________和____________是联系生物群落和非生物环境的两大“桥梁”。提醒“非生物的物和能量质”和“生者产”者之向箭,两间为双头“非生物的物和能质量”指入箭多,头“生者产”指出箭多。头(1)荷塘中的物、植物和微生物共同成完整的生系动构态统(2020·江苏,15)()(2)浮游物食藻、菌和有机碎屑,于消者动摄类细属费()(3)生系中的蚯蚓和各微生物均于分解者农业态统种属(2020·江,苏24)()(4)生者、分解者是系非生物的物和能量生物群落的产联质与“梁桥”,其中生者是生产态系的基石统()(5)物里的各物,栽培的多植物等所有生物及非生物境是一生系动园饲养种动种环个态统()蟹-稻复合生态系统是在...

1、当您付费下载文档后,您只拥有了使用权限,并不意味着购买了版权,文档只能用于自身使用,不得用于其他商业用途(如 [转卖]进行直接盈利或[编辑后售卖]进行间接盈利)。
2、本站所有内容均由合作方或网友上传,本站不对文档的完整性、权威性及其观点立场正确性做任何保证或承诺!文档内容仅供研究参考,付费前请自行鉴别。
3、如文档内容存在违规,或者侵犯商业秘密、侵犯著作权等,请点击“违规举报”。

碎片内容

与本文档类似文档
1990年吉林高考生物真题及答案.doc
1990年吉林高考生物真题及答案.doc
免费
17下载
2024版《微专题》·生物学·新高考专练17.docx
2024版《微专题》·生物学·新高考专练17.docx
免费
18下载
精品解析:2024届江苏省南通市如皋市高三下学期二模生物试题(解析版).docx
精品解析:2024届江苏省南通市如皋市高三下学期二模生物试题(解析版).docx
免费
0下载
高中2023《微专题·小练习》·生物·新教材·XL-7专练2 细胞中的元素和化合物.docx
高中2023《微专题·小练习》·生物·新教材·XL-7专练2 细胞中的元素和化合物.docx
免费
0下载
新教材人教版生物精品解析:2021年湖南省普通高中学业水平合格性考试生物试题(原卷版).docx
新教材人教版生物精品解析:2021年湖南省普通高中学业水平合格性考试生物试题(原卷版).docx
免费
0下载
高中2023《微专题·小练习》·生物专练84 微生物的培养和应用.docx
高中2023《微专题·小练习》·生物专练84 微生物的培养和应用.docx
免费
0下载
2024年高考生物一轮复习讲义(新人教版)第2章 §2.7 指数与指数函数.docx
2024年高考生物一轮复习讲义(新人教版)第2章 §2.7 指数与指数函数.docx
免费
14下载
2024年高考生物一轮复习讲义(新人教版)第9单元 课时练2 种群数量的变化及其影响因素.docx
2024年高考生物一轮复习讲义(新人教版)第9单元 课时练2 种群数量的变化及其影响因素.docx
免费
1下载
2020年高考生物试卷(上海)(空白卷) (2).docx
2020年高考生物试卷(上海)(空白卷) (2).docx
免费
0下载
高中2024版考评特训卷·生物学【新教材】单元清通关卷(三).docx
高中2024版考评特训卷·生物学【新教材】单元清通关卷(三).docx
免费
0下载
2024年高考生物一轮复习讲义(新人教版)第5单元 课时练5 基因自由组合定律基础题型突破.docx
2024年高考生物一轮复习讲义(新人教版)第5单元 课时练5 基因自由组合定律基础题型突破.docx
免费
24下载
2018年高考生物试卷(新课标Ⅰ)(空白卷) (13).docx
2018年高考生物试卷(新课标Ⅰ)(空白卷) (13).docx
免费
0下载
2023《微专题·小练习》·生物·新教材·XL-7专练96 生态系统的稳定性.docx
2023《微专题·小练习》·生物·新教材·XL-7专练96 生态系统的稳定性.docx
免费
1下载
2024版《微专题》·生物·统考版专练61.docx
2024版《微专题》·生物·统考版专练61.docx
免费
9下载
2023年高考生物试卷(广东)(空白卷) (2).docx
2023年高考生物试卷(广东)(空白卷) (2).docx
免费
0下载
精品解析:2023届江苏省南京市南京师大附中江宁分校等2校高三下学期一模生物试题(原卷版).docx
精品解析:2023届江苏省南京市南京师大附中江宁分校等2校高三下学期一模生物试题(原卷版).docx
免费
0下载
2012年高考生物试卷(新课标)(空白卷) (11).docx
2012年高考生物试卷(新课标)(空白卷) (11).docx
免费
0下载
2014年高考生物试卷(安徽)(空白卷).doc
2014年高考生物试卷(安徽)(空白卷).doc
免费
0下载
2016年高考生物试卷(新课标Ⅱ)(空白卷) (5).docx
2016年高考生物试卷(新课标Ⅱ)(空白卷) (5).docx
免费
0下载
2024年高考生物试卷(山东)(空白卷) (2).docx
2024年高考生物试卷(山东)(空白卷) (2).docx
免费
0下载
我的小文库
实名认证
内容提供者

提供高质量免费文档试卷下载,如果满意请告诉您身边的人,如果不满意请告诉我们,您的意见对于我们很重要,是我们不断进步的动力

阅读排行

确认删除?
回到顶部
客服号
  • 客服QQ点击这里给我发消息
QQ群
  • QQ群点击这里加入QQ群
提交所需资料详情,我们来帮找资料