高考生物复习 第十单元 第63课时 生物技术的安全性与伦理问题.docx本文件免费下载 【共8页】

高考生物复习  第十单元 第63课时 生物技术的安全性与伦理问题.docx
高考生物复习  第十单元 第63课时 生物技术的安全性与伦理问题.docx
高考生物复习  第十单元 第63课时 生物技术的安全性与伦理问题.docx
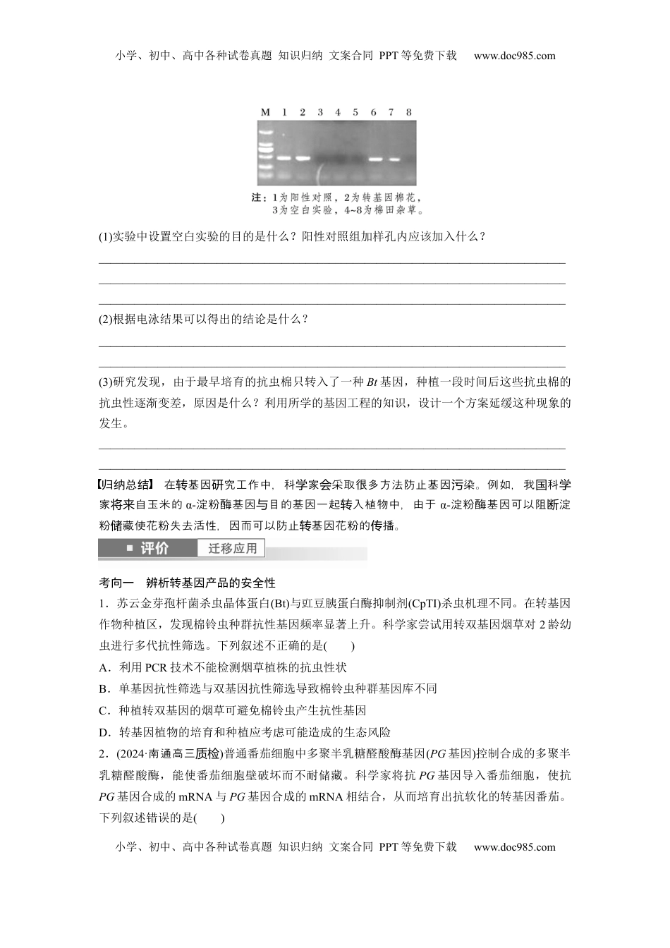
小学、初中、高中各种试卷真题知识归纳文案合同PPT等免费下载www.doc985.com小学、初中、高中各种试卷真题知识归纳文案合同PPT等免费下载www.doc985.com第63课时生物技术的安全性与伦理问题课标要求1.教学活动:搜集文献资料,就“转基因食品是否安全”展开辩论。2.教学活动:搜集关于设计试管婴儿的资料,并在小组内讨论“是否支持设计试管婴儿”。3.教学活动:搜集历史上使用生物武器的资料,并分析其严重危害。考情分析生物技术的安全性与伦理问题2023·浙江1月选考·T22022·北京·T21考点一转基因产品的安全性1.转基因成果领域成果微生物方面①减少啤酒酵母双乙酰的生成,缩短啤酒的__________________;②构建高产、优质的基因工程菌生产氨基酸;③用基因工程菌生产药物转基因动物方面①培育__________________、__________________________的转基因家禽、家畜;②培育抵抗相应病毒的动物新品种;③建立某些人类疾病的转基因动物模型转基因植物方面培育具有____________、__________、________________和耐储藏等新性状的作物2.对转基因产品安全性的争论小学、初中、高中各种试卷真题知识归纳文案合同PPT等免费下载www.doc985.com小学、初中、高中各种试卷真题知识归纳文案合同PPT等免费下载www.doc985.com3.理性看待转基因技术(1)理性看待转基因技术的前提①清晰地了解转基因技术的________和________规程。②看到人们的观点受到许多复杂的政治、经济和________等因素的影响。③要靠________的证据和________的逻辑进行思考和辩论。(2)我国对转基因技术的态度①研究上要________,坚持自主创新。②推广上要__________,做到确保安全。③管理上要________,坚持依法监管。(3)我国相关部门制定了一系列的政策、法规并成立相关机构①维护了消费者对转基因产品的__________和____________。②保证了转基因技术和已经上市的转基因产品的____________。③为保障农业转基因生物安全提供重要的技术支撑。(1)通基因技生物只是基因微生物方面的用过转术产药转应()(2)植的基因植物中以大豆和玉米最多,其次是基因棉花和油菜种转转()(3)若基因植物的外源基因源于自然界,不存在安全性转来则会问题()(4)基因生物可能破坏生平衡转会态()目前我国转基因抗虫棉的种植面积已经占到棉田总面积的90%,这些抗虫棉有没有可能造成基因污染呢?科研小组利用PCR技术检测杂草中是否含有Bt抗虫蛋白基因,结果如图。小学、初中、高中各种试卷真题知识归纳文案合同PPT等免费下载www.doc985.com小学、初中、高中各种试卷真题知识归纳文案合同PPT等免费下载www.doc985.com(1)实验中设置空白实验的目的是什么?阳性对照组加样孔内应该加入什么?_____________________________________________________________________________________________________________________________________________________________________________________________________________________________________________(2)根据电泳结果可以得出的结论是什么?______________________________________________________________________________________________________________________________________________________________(3)研究发现,由于最早培育的抗虫棉只转入了一种Bt基因,种植一段时间后这些抗虫棉的抗虫性逐渐变差,原因是什么?利用所学的基因工程的知识,设计一个方案延缓这种现象的发生。______________________________________________________________________________________________________________________________________________________________归纳总结在基因究工作中,科家采取很多方法防止基因染。例如,我科转研学会污国学家自玉米的将来α-淀粉酶基因目的基因一起入植物中,由于与转α-淀粉酶基因可以阻淀断粉藏使花粉失去活性,因而可以防止基因花粉的播。储转传考向一辨析转基因产品的安全性1.苏云金芽孢杆菌杀虫晶体蛋白(Bt)与豇豆胰蛋白酶抑制剂(CpTI)杀虫机理不同。在转基因作物种植区,发现棉铃虫种群抗性基因频率显著上升。科学家尝试用转双基因烟草对2龄幼虫进行多代抗性筛选。...

1、当您付费下载文档后,您只拥有了使用权限,并不意味着购买了版权,文档只能用于自身使用,不得用于其他商业用途(如 [转卖]进行直接盈利或[编辑后售卖]进行间接盈利)。
2、本站所有内容均由合作方或网友上传,本站不对文档的完整性、权威性及其观点立场正确性做任何保证或承诺!文档内容仅供研究参考,付费前请自行鉴别。
3、如文档内容存在违规,或者侵犯商业秘密、侵犯著作权等,请点击“违规举报”。

碎片内容

与本文档类似文档
1990年吉林高考生物真题及答案.doc
1990年吉林高考生物真题及答案.doc
免费
17下载
2024版《微专题》·生物学·新高考专练17.docx
2024版《微专题》·生物学·新高考专练17.docx
免费
18下载
精品解析:2024届江苏省南通市如皋市高三下学期二模生物试题(解析版).docx
精品解析:2024届江苏省南通市如皋市高三下学期二模生物试题(解析版).docx
免费
0下载
高中2023《微专题·小练习》·生物·新教材·XL-7专练2 细胞中的元素和化合物.docx
高中2023《微专题·小练习》·生物·新教材·XL-7专练2 细胞中的元素和化合物.docx
免费
0下载
新教材人教版生物精品解析:2021年湖南省普通高中学业水平合格性考试生物试题(原卷版).docx
新教材人教版生物精品解析:2021年湖南省普通高中学业水平合格性考试生物试题(原卷版).docx
免费
0下载
高中2023《微专题·小练习》·生物专练84 微生物的培养和应用.docx
高中2023《微专题·小练习》·生物专练84 微生物的培养和应用.docx
免费
0下载
2024年高考生物一轮复习讲义(新人教版)第2章 §2.7 指数与指数函数.docx
2024年高考生物一轮复习讲义(新人教版)第2章 §2.7 指数与指数函数.docx
免费
14下载
2024年高考生物一轮复习讲义(新人教版)第9单元 课时练2 种群数量的变化及其影响因素.docx
2024年高考生物一轮复习讲义(新人教版)第9单元 课时练2 种群数量的变化及其影响因素.docx
免费
1下载
2020年高考生物试卷(上海)(空白卷) (2).docx
2020年高考生物试卷(上海)(空白卷) (2).docx
免费
0下载
高中2024版考评特训卷·生物学【新教材】单元清通关卷(三).docx
高中2024版考评特训卷·生物学【新教材】单元清通关卷(三).docx
免费
0下载
2024年高考生物一轮复习讲义(新人教版)第5单元 课时练5 基因自由组合定律基础题型突破.docx
2024年高考生物一轮复习讲义(新人教版)第5单元 课时练5 基因自由组合定律基础题型突破.docx
免费
24下载
2018年高考生物试卷(新课标Ⅰ)(空白卷) (13).docx
2018年高考生物试卷(新课标Ⅰ)(空白卷) (13).docx
免费
0下载
2023《微专题·小练习》·生物·新教材·XL-7专练96 生态系统的稳定性.docx
2023《微专题·小练习》·生物·新教材·XL-7专练96 生态系统的稳定性.docx
免费
1下载
2024版《微专题》·生物·统考版专练61.docx
2024版《微专题》·生物·统考版专练61.docx
免费
9下载
2023年高考生物试卷(广东)(空白卷) (2).docx
2023年高考生物试卷(广东)(空白卷) (2).docx
免费
0下载
精品解析:2023届江苏省南京市南京师大附中江宁分校等2校高三下学期一模生物试题(原卷版).docx
精品解析:2023届江苏省南京市南京师大附中江宁分校等2校高三下学期一模生物试题(原卷版).docx
免费
0下载
2012年高考生物试卷(新课标)(空白卷) (11).docx
2012年高考生物试卷(新课标)(空白卷) (11).docx
免费
0下载
2014年高考生物试卷(安徽)(空白卷).doc
2014年高考生物试卷(安徽)(空白卷).doc
免费
0下载
2016年高考生物试卷(新课标Ⅱ)(空白卷) (5).docx
2016年高考生物试卷(新课标Ⅱ)(空白卷) (5).docx
免费
0下载
2024年高考生物试卷(山东)(空白卷) (2).docx
2024年高考生物试卷(山东)(空白卷) (2).docx
免费
0下载
我的小文库
实名认证
内容提供者

提供高质量免费文档试卷下载,如果满意请告诉您身边的人,如果不满意请告诉我们,您的意见对于我们很重要,是我们不断进步的动力

阅读排行

确认删除?
回到顶部
客服号
  • 客服QQ点击这里给我发消息
QQ群
  • QQ群点击这里加入QQ群
提交所需资料详情,我们来帮找资料