高考生物复习 第八单元 课时练39 神经系统的分级调节及人脑的高级功能.docx本文件免费下载 【共5页】

高考生物复习  第八单元 课时练39 神经系统的分级调节及人脑的高级功能.docx
高考生物复习  第八单元 课时练39 神经系统的分级调节及人脑的高级功能.docx
高考生物复习  第八单元 课时练39 神经系统的分级调节及人脑的高级功能.docx
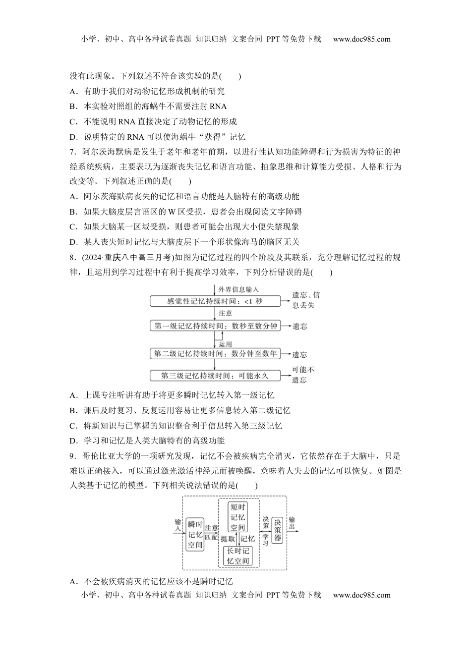
小学、初中、高中各种试卷真题知识归纳文案合同PPT等免费下载www.doc985.com小学、初中、高中各种试卷真题知识归纳文案合同PPT等免费下载www.doc985.com1.优秀运动员、芭蕾舞演员或音乐演奏家一般在感觉运动功能上或多或少都有一定的天赋。研究人员对他们做了脑成像图发现:音乐演奏家的代表左手指区的右侧初级运动感觉皮层比非音乐家的相应脑区大。不同物种动物代表区在初级躯体感觉及运动皮层的大小比例反映了各自物种特异机制的感觉及运动控制的细微特点。下列关于人脑高级功能的叙述,正确的是()A.钢琴家在演奏时左右手同时精准地弹奏不同的旋律,是通过长期练习形成的非条件反射B.刺激人体大脑皮层中央前回的顶部,可以引起下肢的运动C.皮层代表区的位置与头面部的关系是倒置的D.以上信息说明,大脑皮层运动代表区范围的大小,与躯体中相应部位的大小和躯体运动的精细程度都有关2.如图中的甲、乙分别是健康成人神经系统分级调节的两个类型,结合所学知识,判断下列描述正确的是()A.在运动中身体能够保持平衡是通过途径①的调节来实现的B.躯体运动和内脏活动都存在分级调节,它们的中枢都在大脑C.通过途径③的调节使膀胱扩大,通过途径④的调节使膀胱缩小D.图甲的运动是受意识支配的,而图乙的排尿是不受意识支配的3.(2024·宜昌高三考联)某同学在体检采集指尖血时,听从医生的指令“伸出食指,不要缩手”,然后顺利完成采血。如图为与此过程有关的结构示意图,下列说法错误的是()小学、初中、高中各种试卷真题知识归纳文案合同PPT等免费下载www.doc985.com小学、初中、高中各种试卷真题知识归纳文案合同PPT等免费下载www.doc985.comA.整个采血过程中反射弧是完整的,但是没有发生反射B.该同学没有缩手说明神经系统的低级中枢受高级中枢调控C.听从医生的指令完成相关动作需要大脑皮层的听觉中枢参与D.B表示传入神经,兴奋时Na+内流,膜内由负电位变为正电位4.(2024·漳州高三三模)如图表示排尿反射的过程,该过程属于神经系统对内脏活动的调节,脊髓对膀胱的扩大和缩小是由自主神经系统支配的。下列叙述错误的是()A.膀胱内尿量<400mL时,交感神经兴奋不会导致膀胱缩小B.排尿反射过程中,兴奋在神经纤维上的传导是单向的C.排尿反射既存在分级调节也存在正反馈调节D.没有高级中枢的调控,排尿反射可以进行,排尿也能完全5.肺牵张反射能调节呼气和吸气。吸气时肺扩张,当肺内气量达一定容积时,肺牵张感受器兴奋,抑制吸气中枢兴奋,吸气转为呼气。呼气时肺缩小,感受器兴奋下降,吸气中枢再次兴奋,呼气停止转而吸气。下列相关叙述正确的是()A.吸气中枢位于脊髓灰质B.呼气与吸气过程中不存在反馈调节机制C.呼吸的变化是由自主神经系统控制的,大脑皮层不能对其进行调控D.肺牵张反射可防止剧烈运动时对肺造成损伤6.(2024·江江中高三校考苏镇学)海蜗牛在接触几次电击后,能学会利用长时间蜷缩的方式保护自己;没有经过电击刺激的海蜗牛则没有类似的防御行为。研究者提取前者腹部神经元的RNA注射到后者颈部,发现原本没有受过电击的海蜗牛也“学会”了防御,而对照组则小学、初中、高中各种试卷真题知识归纳文案合同PPT等免费下载www.doc985.com小学、初中、高中各种试卷真题知识归纳文案合同PPT等免费下载www.doc985.com没有此现象。下列叙述不符合该实验的是()A.有助于我们对动物记忆形成机制的研究B.本实验对照组的海蜗牛不需要注射RNAC.不能说明RNA直接决定了动物记忆的形成D.说明特定的RNA可以使海蜗牛“获得”记忆7.阿尔茨海默病是发生于老年和老年前期,以进行性认知功能障碍和行为损害为特征的神经系统疾病,主要表现为逐渐丧失记忆和语言功能、抽象思维和计算能力受损、人格和行为改变等。下列叙述正确的是()A.阿尔茨海默病丧失的记忆和语言功能是人脑特有的高级功能B.如果大脑皮层言语区的W区受损,患者会出现阅读文字障碍C.如果大脑某一区域受损,则患者可能会出现大小便失禁现象D.某人丧失短时记忆与大脑皮层下一个形状像海马的脑区无关8.(2024·重八中高三月考庆)如图为记忆过程的四个阶段及其联系,充分理解记忆过程的规律,且...

1、当您付费下载文档后,您只拥有了使用权限,并不意味着购买了版权,文档只能用于自身使用,不得用于其他商业用途(如 [转卖]进行直接盈利或[编辑后售卖]进行间接盈利)。
2、本站所有内容均由合作方或网友上传,本站不对文档的完整性、权威性及其观点立场正确性做任何保证或承诺!文档内容仅供研究参考,付费前请自行鉴别。
3、如文档内容存在违规,或者侵犯商业秘密、侵犯著作权等,请点击“违规举报”。

碎片内容

与本文档类似文档
1990年吉林高考生物真题及答案.doc
1990年吉林高考生物真题及答案.doc
免费
17下载
2024版《微专题》·生物学·新高考专练17.docx
2024版《微专题》·生物学·新高考专练17.docx
免费
18下载
精品解析:2024届江苏省南通市如皋市高三下学期二模生物试题(解析版).docx
精品解析:2024届江苏省南通市如皋市高三下学期二模生物试题(解析版).docx
免费
0下载
高中2023《微专题·小练习》·生物·新教材·XL-7专练2 细胞中的元素和化合物.docx
高中2023《微专题·小练习》·生物·新教材·XL-7专练2 细胞中的元素和化合物.docx
免费
0下载
新教材人教版生物精品解析:2021年湖南省普通高中学业水平合格性考试生物试题(原卷版).docx
新教材人教版生物精品解析:2021年湖南省普通高中学业水平合格性考试生物试题(原卷版).docx
免费
0下载
高中2023《微专题·小练习》·生物专练84 微生物的培养和应用.docx
高中2023《微专题·小练习》·生物专练84 微生物的培养和应用.docx
免费
0下载
2024年高考生物一轮复习讲义(新人教版)第2章 §2.7 指数与指数函数.docx
2024年高考生物一轮复习讲义(新人教版)第2章 §2.7 指数与指数函数.docx
免费
14下载
2024年高考生物一轮复习讲义(新人教版)第9单元 课时练2 种群数量的变化及其影响因素.docx
2024年高考生物一轮复习讲义(新人教版)第9单元 课时练2 种群数量的变化及其影响因素.docx
免费
1下载
2020年高考生物试卷(上海)(空白卷) (2).docx
2020年高考生物试卷(上海)(空白卷) (2).docx
免费
0下载
高中2024版考评特训卷·生物学【新教材】单元清通关卷(三).docx
高中2024版考评特训卷·生物学【新教材】单元清通关卷(三).docx
免费
0下载
2024年高考生物一轮复习讲义(新人教版)第5单元 课时练5 基因自由组合定律基础题型突破.docx
2024年高考生物一轮复习讲义(新人教版)第5单元 课时练5 基因自由组合定律基础题型突破.docx
免费
24下载
2018年高考生物试卷(新课标Ⅰ)(空白卷) (13).docx
2018年高考生物试卷(新课标Ⅰ)(空白卷) (13).docx
免费
0下载
2023《微专题·小练习》·生物·新教材·XL-7专练96 生态系统的稳定性.docx
2023《微专题·小练习》·生物·新教材·XL-7专练96 生态系统的稳定性.docx
免费
1下载
2024版《微专题》·生物·统考版专练61.docx
2024版《微专题》·生物·统考版专练61.docx
免费
9下载
2023年高考生物试卷(广东)(空白卷) (2).docx
2023年高考生物试卷(广东)(空白卷) (2).docx
免费
0下载
精品解析:2023届江苏省南京市南京师大附中江宁分校等2校高三下学期一模生物试题(原卷版).docx
精品解析:2023届江苏省南京市南京师大附中江宁分校等2校高三下学期一模生物试题(原卷版).docx
免费
0下载
2012年高考生物试卷(新课标)(空白卷) (11).docx
2012年高考生物试卷(新课标)(空白卷) (11).docx
免费
0下载
2014年高考生物试卷(安徽)(空白卷).doc
2014年高考生物试卷(安徽)(空白卷).doc
免费
0下载
2016年高考生物试卷(新课标Ⅱ)(空白卷) (5).docx
2016年高考生物试卷(新课标Ⅱ)(空白卷) (5).docx
免费
0下载
2024年高考生物试卷(山东)(空白卷) (2).docx
2024年高考生物试卷(山东)(空白卷) (2).docx
免费
0下载
我的小文库
实名认证
内容提供者

提供高质量免费文档试卷下载,如果满意请告诉您身边的人,如果不满意请告诉我们,您的意见对于我们很重要,是我们不断进步的动力

阅读排行

确认删除?
回到顶部
客服号
  • 客服QQ点击这里给我发消息
QQ群
  • QQ群点击这里加入QQ群
提交所需资料详情,我们来帮找资料