高考生物复习 专题十 生物的变异和进化(有解析)——2025届高考生物考点剖析.docx本文件免费下载 【共23页】

高考生物复习  专题十 生物的变异和进化(有解析)——2025届高考生物考点剖析.docx
高考生物复习  专题十 生物的变异和进化(有解析)——2025届高考生物考点剖析.docx
高考生物复习  专题十 生物的变异和进化(有解析)——2025届高考生物考点剖析.docx
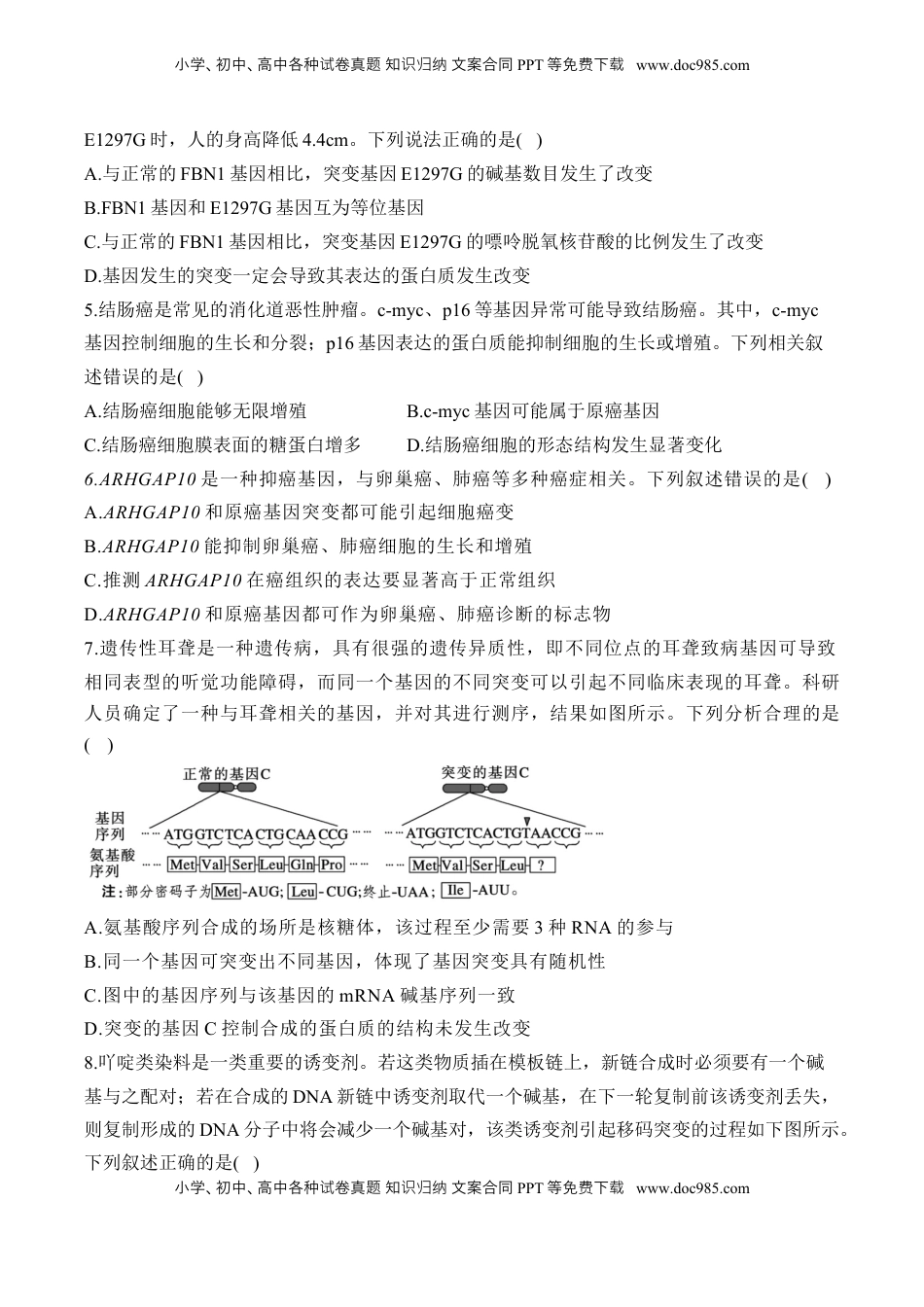
小学、初中、高中各种卷真知文案合同试题识归纳PPT等免下费载www.doc985.com小学、初中、高中各种卷真知文案合同试题识归纳PPT等免下费载www.doc985.com专题十生物的变异和进化考点34基因重组和基因突变5颗星(1-8题,21-24题,31题)考点35染色体变异3颗星(9-13题,25-27题)考点36生物变异在育种上的应用4颗星(14-16题,28题,32题)考点37现代生物进化理论5颗星(17-20题,29-30题,33题)第I卷(选择题)一、单项选择题(本题共20小题,每小题2分,共40分。在每小题给出的四个选项中,只有一项是最符合题目要求的。)1.下列关于基因突变和基因重组的叙述,正确的是()A.M基因可自发突变为m1或m2基因,但m1基因不可能突变为M基因B.进行有性生殖的生物,非同源染色体上的非等位基因间可以发生基因重组C.自然条件下,大肠杆菌可通过基因突变产生一个以上的等位基因D.染色体上的DNA某处发生了个别碱基的增添属于基因突变2.下列现象中,与基因重组有关的是()A.一对肤色正常的男女婚配,子代既有白化病患者也有肤色正常个体B.一对肤色正常但均患多指的男女婚配,子代出现仅患白化病的个体C.当有丝分裂染色体未平均分配时,会形成基因组成不同的子代细胞D.受精作用时,雌雄配子随机结合可产生基因型和表型均多样的后代3.图表示一动物细胞某一分裂时期,①④表示染色体,下列叙述正确的是〜()A.基因B与基因b的分离属于基因重组B.若①上的基因B与②上的基因b发生交换,则属于染色体“易位”C.若①上的片段与③上的某片段发生互换,则属于基因重组D.③和④相同位置上的基因可能相同,也可能不同4.人的FBN1基因突变成E1297G基因,使得表达的蛋白质中的谷氨酸(密码子:GAA、GAG)被甘氨酸(密码子:GGU、GGC、GGA、GGG)替换。当存在2个等位基因均为小学、初中、高中各种卷真知文案合同试题识归纳PPT等免下费载www.doc985.com小学、初中、高中各种卷真知文案合同试题识归纳PPT等免下费载www.doc985.comE1297G时,人的身高降低4.4cm。下列说法正确的是()A.与正常的FBN1基因相比,突变基因E1297G的碱基数目发生了改变B.FBN1基因和E1297G基因互为等位基因C.与正常的FBN1基因相比,突变基因E1297G的嘌呤脱氧核苷酸的比例发生了改变D.基因发生的突变一定会导致其表达的蛋白质发生改变5.结肠癌是常见的消化道恶性肿瘤。c-myc、p16等基因异常可能导致结肠癌。其中,c-myc基因控制细胞的生长和分裂;p16基因表达的蛋白质能抑制细胞的生长或增殖。下列相关叙述错误的是()A.结肠癌细胞能够无限增殖B.c-myc基因可能属于原癌基因C.结肠癌细胞膜表面的糖蛋白增多D.结肠癌细胞的形态结构发生显著变化6.ARHGAP10是一种抑癌基因,与卵巢癌、肺癌等多种癌症相关。下列叙述错误的是()A.ARHGAP10和原癌基因突变都可能引起细胞癌变B.ARHGAP10能抑制卵巢癌、肺癌细胞的生长和增殖C.推测ARHGAP10在癌组织的表达要显著高于正常组织D.ARHGAP10和原癌基因都可作为卵巢癌、肺癌诊断的标志物7.遗传性耳聋是一种遗传病,具有很强的遗传异质性,即不同位点的耳聋致病基因可导致相同表型的听觉功能障碍,而同一个基因的不同突变可以引起不同临床表现的耳聋。科研人员确定了一种与耳聋相关的基因,并对其进行测序,结果如图所示。下列分析合理的是()A.氨基酸序列合成的场所是核糖体,该过程至少需要3种RNA的参与B.同一个基因可突变出不同基因,体现了基因突变具有随机性C.图中的基因序列与该基因的mRNA碱基序列一致D.突变的基因C控制合成的蛋白质的结构未发生改变8.吖啶类染料是一类重要的诱变剂。若这类物质插在模板链上,新链合成时必须要有一个碱基与之配对;若在合成的DNA新链中诱变剂取代一个碱基,在下一轮复制前该诱变剂丢失,则复制形成的DNA分子中将会减少一个碱基对,该类诱变剂引起移码突变的过程如下图所示。下列叙述正确的是()小学、初中、高中各种卷真知文案合同试题识归纳PPT等免下费载www.doc985.com小学、初中、高中各种卷真知文案合同试题识归纳PPT等免下费载www.doc985.comA.上述变化可能使基因在表达时的终止提前或延迟B.由于密码子的简并性,上述突变一般不引起表型的改变C.上述增加或缺失碱基的突...

1、当您付费下载文档后,您只拥有了使用权限,并不意味着购买了版权,文档只能用于自身使用,不得用于其他商业用途(如 [转卖]进行直接盈利或[编辑后售卖]进行间接盈利)。
2、本站所有内容均由合作方或网友上传,本站不对文档的完整性、权威性及其观点立场正确性做任何保证或承诺!文档内容仅供研究参考,付费前请自行鉴别。
3、如文档内容存在违规,或者侵犯商业秘密、侵犯著作权等,请点击“违规举报”。

碎片内容

与本文档类似文档
1990年吉林高考生物真题及答案.doc
1990年吉林高考生物真题及答案.doc
免费
17下载
2024版《微专题》·生物学·新高考专练17.docx
2024版《微专题》·生物学·新高考专练17.docx
免费
18下载
精品解析:2024届江苏省南通市如皋市高三下学期二模生物试题(解析版).docx
精品解析:2024届江苏省南通市如皋市高三下学期二模生物试题(解析版).docx
免费
0下载
高中2023《微专题·小练习》·生物·新教材·XL-7专练2 细胞中的元素和化合物.docx
高中2023《微专题·小练习》·生物·新教材·XL-7专练2 细胞中的元素和化合物.docx
免费
0下载
新教材人教版生物精品解析:2021年湖南省普通高中学业水平合格性考试生物试题(原卷版).docx
新教材人教版生物精品解析:2021年湖南省普通高中学业水平合格性考试生物试题(原卷版).docx
免费
0下载
高中2023《微专题·小练习》·生物专练84 微生物的培养和应用.docx
高中2023《微专题·小练习》·生物专练84 微生物的培养和应用.docx
免费
0下载
2024年高考生物一轮复习讲义(新人教版)第2章 §2.7 指数与指数函数.docx
2024年高考生物一轮复习讲义(新人教版)第2章 §2.7 指数与指数函数.docx
免费
14下载
2024年高考生物一轮复习讲义(新人教版)第9单元 课时练2 种群数量的变化及其影响因素.docx
2024年高考生物一轮复习讲义(新人教版)第9单元 课时练2 种群数量的变化及其影响因素.docx
免费
1下载
2020年高考生物试卷(上海)(空白卷) (2).docx
2020年高考生物试卷(上海)(空白卷) (2).docx
免费
0下载
高中2024版考评特训卷·生物学【新教材】单元清通关卷(三).docx
高中2024版考评特训卷·生物学【新教材】单元清通关卷(三).docx
免费
0下载
2024年高考生物一轮复习讲义(新人教版)第5单元 课时练5 基因自由组合定律基础题型突破.docx
2024年高考生物一轮复习讲义(新人教版)第5单元 课时练5 基因自由组合定律基础题型突破.docx
免费
24下载
2018年高考生物试卷(新课标Ⅰ)(空白卷) (13).docx
2018年高考生物试卷(新课标Ⅰ)(空白卷) (13).docx
免费
0下载
2023《微专题·小练习》·生物·新教材·XL-7专练96 生态系统的稳定性.docx
2023《微专题·小练习》·生物·新教材·XL-7专练96 生态系统的稳定性.docx
免费
1下载
2024版《微专题》·生物·统考版专练61.docx
2024版《微专题》·生物·统考版专练61.docx
免费
9下载
2023年高考生物试卷(广东)(空白卷) (2).docx
2023年高考生物试卷(广东)(空白卷) (2).docx
免费
0下载
精品解析:2023届江苏省南京市南京师大附中江宁分校等2校高三下学期一模生物试题(原卷版).docx
精品解析:2023届江苏省南京市南京师大附中江宁分校等2校高三下学期一模生物试题(原卷版).docx
免费
0下载
2012年高考生物试卷(新课标)(空白卷) (11).docx
2012年高考生物试卷(新课标)(空白卷) (11).docx
免费
0下载
2014年高考生物试卷(安徽)(空白卷).doc
2014年高考生物试卷(安徽)(空白卷).doc
免费
0下载
2016年高考生物试卷(新课标Ⅱ)(空白卷) (5).docx
2016年高考生物试卷(新课标Ⅱ)(空白卷) (5).docx
免费
0下载
2024年高考生物试卷(山东)(空白卷) (2).docx
2024年高考生物试卷(山东)(空白卷) (2).docx
免费
0下载
我的小文库
实名认证
内容提供者

提供高质量免费文档试卷下载,如果满意请告诉您身边的人,如果不满意请告诉我们,您的意见对于我们很重要,是我们不断进步的动力

阅读排行

确认删除?
回到顶部
客服号
  • 客服QQ点击这里给我发消息
QQ群
  • QQ群点击这里加入QQ群
提交所需资料详情,我们来帮找资料