高考生物复习 专题一 细胞的分子组成——2025届高考生物考点剖析(含解析).docx本文件免费下载 【共20页】

高考生物复习  专题一 细胞的分子组成——2025届高考生物考点剖析(含解析).docx
高考生物复习  专题一 细胞的分子组成——2025届高考生物考点剖析(含解析).docx
高考生物复习  专题一 细胞的分子组成——2025届高考生物考点剖析(含解析).docx
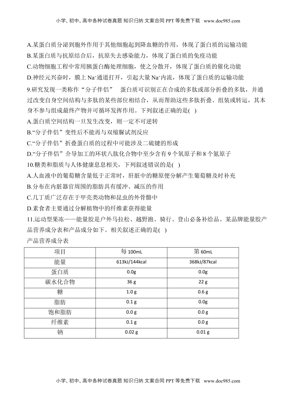
小学、初中、高中各种卷真知文案合同试题识归纳PPT等免下费载www.doc985.com小学、初中、高中各种卷真知文案合同试题识归纳PPT等免下费载www.doc985.com——专题一细胞的分子组成高考生物考点剖析精创专题卷考点01组成细胞的元素和无机物4颗星(1-5题,21-22题,33题)考点02蛋白质的结构和功能5颗星(6-9题,23-24题,32题)考点03细胞中的糖类和脂质5颗星(10-13题,25-26题,31题)考点04有机物的鉴定4颗星(14-16题,27-28题)考点05核酸的结构和功能3颗星(17-19题,29-30题)考点06生物大分子的基本骨架及形成原因1颗星(20题)第I卷(选择题)一、单项选择题(本题共20小题,每小题2分,共40分。在每小题给出的四个选项中,只有一项是最符合题目要求的。)1.下列哪项实例能够证明微量元素是生命活动所必需的()A.Mg2+是叶绿素的组成成分B.油菜缺少B时只开花不结果C.哺乳动物血液中Ca2+含量太低,会抽搐D.缺P会影响ATP的合成2.农业谚语“水是庄稼血,肥是庄稼粮”、“缺镁后期株叶黄,老叶脉间变褐亡”等,说明水和无机盐在农作物的生长发育中有着重要作用。下列有关水和无机盐的叙述,错误的是()A.许多营养物质需要溶解在水中才能被植物根系吸收B.自由水和结合水的比例变化有利于植物适应不同的环境C.镁是构成叶绿素的元素之一,所以缺镁会导致叶片变黄D.镁属于微量元素,对于植物体的生长也非常重要3.无机盐具有维持生物体生命活动的重要作用。下列叙述错误的是()A.哺乳动物血液中Ca2+含量高会导致肌肉发生抽搐B.哺乳动物缺Fe2+会导致血液运输O2的能力下降C.对血浆中pH的稳定有着重要的调节作用D.植物缺Mg2+会导致光合作用吸收的光能减少小学、初中、高中各种卷真知文案合同试题识归纳PPT等免下费载www.doc985.com小学、初中、高中各种卷真知文案合同试题识归纳PPT等免下费载www.doc985.com4.农事谚语说“有收无收在于水,收多收少在于肥”。下列有关叙述错误的是()A.植物根系吸收的水有利于植物保持固有姿态B.自由水和结合水比值增大,细胞代谢会变旺盛C.作物秸秆充分晾晒后,体内剩余的物质主要是无机盐D.农作物从外界吸收的磷酸盐可用于细胞内合成DNA和RNA5.水是构成细胞的重要成分,也是活细胞中含量最多的化合物。下列关于水的说法错误的是()A.所有生物的生命依赖水,生物种类不同,生物体内的含水量有所差别B.水是良好的非极性溶剂,带有正电荷或负电荷的分子(或离子)都容易与水结合C.由于氢键不断断裂,又不断重新形成,使水在常温下能够维持液体状态,具有流动性D.升高温度时水分子运动加剧,但氢键的存在会束缚水分子的运动,这需要提供更多的能量才能“克服”氢键,因此水具有较高的比热容6.如图表示某多肽的结构,下列叙述错误的是()A.组成该多肽的氨基酸有3种B.该多肽具有的肽键是③⑤⑦C.该多肽为四肽,含有1个氨基和2个羧基D.合成该多肽时相对分子质量减少727.下面是人体的氨基酸形成血红蛋白的示意图,请据图分析,以下相关说法正确的是()A.组成蛋白质的氨基酸一定含有C、H、O三种元素,可能含有N元素B.氨基酸间通过形成二硫键使肽链盘曲折叠,是蛋白质的一级结构C.血红蛋白中含有Fe说明无机盐在细胞内主要以化合物的形式存在D.若血红蛋白某一处的谷氨酸被缬氨酸取代,其运输氧的能力可能会大大下降8.生物体的生命活动离不开蛋白质。下列有关蛋白质功能的说法,错误的是()小学、初中、高中各种卷真知文案合同试题识归纳PPT等免下费载www.doc985.com小学、初中、高中各种卷真知文案合同试题识归纳PPT等免下费载www.doc985.comA.某蛋白质分泌到胞外作用于其他细胞起到降血糖的作用,体现了蛋白质的运输功能B.某蛋白质与抗原结合后,抗原失去感染能力,体现了蛋白质的免疫功能C.动物细胞工程中常用胰蛋白酶处理细胞,使之分散开,体现了蛋白质的催化功能D.神经元兴奋时,膜上Na⁺通道打开,引起大量Na⁺内流,体现了蛋白质的运输功能9.研究发现一类称作“分子伴侣”的蛋白质可识别正在合成的多肽或部分折叠的多肽,并通过改变自身空间结构与多肽的某些部位相结合,从而帮助这些多肽折叠、组装或转运,其本身不参与组成最终产物并可循环发挥作用。下列叙述正确...

1、当您付费下载文档后,您只拥有了使用权限,并不意味着购买了版权,文档只能用于自身使用,不得用于其他商业用途(如 [转卖]进行直接盈利或[编辑后售卖]进行间接盈利)。
2、本站所有内容均由合作方或网友上传,本站不对文档的完整性、权威性及其观点立场正确性做任何保证或承诺!文档内容仅供研究参考,付费前请自行鉴别。
3、如文档内容存在违规,或者侵犯商业秘密、侵犯著作权等,请点击“违规举报”。

碎片内容

与本文档类似文档
1990年吉林高考生物真题及答案.doc
1990年吉林高考生物真题及答案.doc
免费
17下载
2024版《微专题》·生物学·新高考专练17.docx
2024版《微专题》·生物学·新高考专练17.docx
免费
18下载
精品解析:2024届江苏省南通市如皋市高三下学期二模生物试题(解析版).docx
精品解析:2024届江苏省南通市如皋市高三下学期二模生物试题(解析版).docx
免费
0下载
高中2023《微专题·小练习》·生物·新教材·XL-7专练2 细胞中的元素和化合物.docx
高中2023《微专题·小练习》·生物·新教材·XL-7专练2 细胞中的元素和化合物.docx
免费
0下载
新教材人教版生物精品解析:2021年湖南省普通高中学业水平合格性考试生物试题(原卷版).docx
新教材人教版生物精品解析:2021年湖南省普通高中学业水平合格性考试生物试题(原卷版).docx
免费
0下载
高中2023《微专题·小练习》·生物专练84 微生物的培养和应用.docx
高中2023《微专题·小练习》·生物专练84 微生物的培养和应用.docx
免费
0下载
2024年高考生物一轮复习讲义(新人教版)第2章 §2.7 指数与指数函数.docx
2024年高考生物一轮复习讲义(新人教版)第2章 §2.7 指数与指数函数.docx
免费
14下载
2024年高考生物一轮复习讲义(新人教版)第9单元 课时练2 种群数量的变化及其影响因素.docx
2024年高考生物一轮复习讲义(新人教版)第9单元 课时练2 种群数量的变化及其影响因素.docx
免费
1下载
2020年高考生物试卷(上海)(空白卷) (2).docx
2020年高考生物试卷(上海)(空白卷) (2).docx
免费
0下载
高中2024版考评特训卷·生物学【新教材】单元清通关卷(三).docx
高中2024版考评特训卷·生物学【新教材】单元清通关卷(三).docx
免费
0下载
2024年高考生物一轮复习讲义(新人教版)第5单元 课时练5 基因自由组合定律基础题型突破.docx
2024年高考生物一轮复习讲义(新人教版)第5单元 课时练5 基因自由组合定律基础题型突破.docx
免费
24下载
2018年高考生物试卷(新课标Ⅰ)(空白卷) (13).docx
2018年高考生物试卷(新课标Ⅰ)(空白卷) (13).docx
免费
0下载
2023《微专题·小练习》·生物·新教材·XL-7专练96 生态系统的稳定性.docx
2023《微专题·小练习》·生物·新教材·XL-7专练96 生态系统的稳定性.docx
免费
1下载
2024版《微专题》·生物·统考版专练61.docx
2024版《微专题》·生物·统考版专练61.docx
免费
9下载
2023年高考生物试卷(广东)(空白卷) (2).docx
2023年高考生物试卷(广东)(空白卷) (2).docx
免费
0下载
精品解析:2023届江苏省南京市南京师大附中江宁分校等2校高三下学期一模生物试题(原卷版).docx
精品解析:2023届江苏省南京市南京师大附中江宁分校等2校高三下学期一模生物试题(原卷版).docx
免费
0下载
2012年高考生物试卷(新课标)(空白卷) (11).docx
2012年高考生物试卷(新课标)(空白卷) (11).docx
免费
0下载
2014年高考生物试卷(安徽)(空白卷).doc
2014年高考生物试卷(安徽)(空白卷).doc
免费
0下载
2016年高考生物试卷(新课标Ⅱ)(空白卷) (5).docx
2016年高考生物试卷(新课标Ⅱ)(空白卷) (5).docx
免费
0下载
2024年高考生物试卷(山东)(空白卷) (2).docx
2024年高考生物试卷(山东)(空白卷) (2).docx
免费
0下载
我的小文库
实名认证
内容提供者

提供高质量免费文档试卷下载,如果满意请告诉您身边的人,如果不满意请告诉我们,您的意见对于我们很重要,是我们不断进步的动力

阅读排行

确认删除?
回到顶部
客服号
  • 客服QQ点击这里给我发消息
QQ群
  • QQ群点击这里加入QQ群
提交所需资料详情,我们来帮找资料