高考生物复习 单元检测卷08 稳态与调节(解析版).docx本文件免费下载 【共24页】

高考生物复习  单元检测卷08  稳态与调节(解析版).docx
高考生物复习  单元检测卷08  稳态与调节(解析版).docx
高考生物复习  单元检测卷08  稳态与调节(解析版).docx
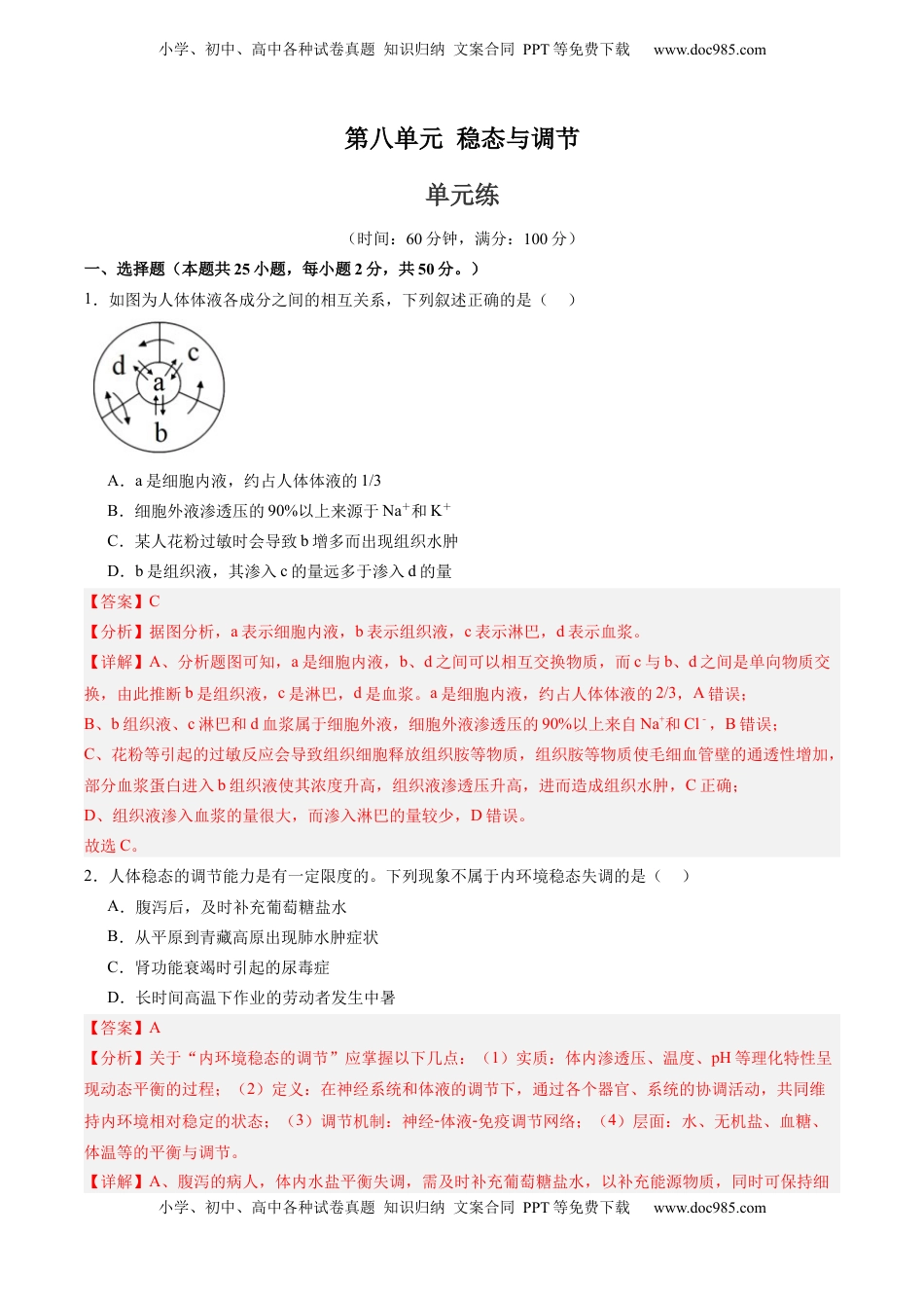
小学、初中、高中各种试卷真题知识归纳文案合同PPT等免费下载www.doc985.com小学、初中、高中各种试卷真题知识归纳文案合同PPT等免费下载www.doc985.com第八单元稳态与调节单元练(时间:60分钟,满分:100分)一、选择题(本题共25小题,每小题2分,共50分。)1.如图为人体体液各成分之间的相互关系,下列叙述正确的是()A.a是细胞内液,约占人体体液的1/3B.细胞外液渗透压的90%以上来源于Na+和K+C.某人花粉过敏时会导致b增多而出现组织水肿D.b是组织液,其渗入c的量远多于渗入d的量【答案】C【分析】据图分析,a表示细胞内液,b表示组织液,c表示淋巴,d表示血浆。【详解】A、分析题图可知,a是细胞内液,b、d之间可以相互交换物质,而c与b、d之间是单向物质交换,由此推断b是组织液,c是淋巴,d是血浆。a是细胞内液,约占人体体液的2/3,A错误;B、b组织液、c淋巴和d血浆属于细胞外液,细胞外液渗透压的90%以上来自Na+和Cl﹣,B错误;C、花粉等引起的过敏反应会导致组织细胞释放组织胺等物质,组织胺等物质使毛细血管壁的通透性增加,部分血浆蛋白进入b组织液使其浓度升高,组织液渗透压升高,进而造成组织水肿,C正确;D、组织液渗入血浆的量很大,而渗入淋巴的量较少,D错误。故选C。2.人体稳态的调节能力是有一定限度的。下列现象不属于内环境稳态失调的是()A.腹泻后,及时补充葡萄糖盐水B.从平原到青藏高原出现肺水肿症状C.肾功能衰竭时引起的尿毒症D.长时间高温下作业的劳动者发生中暑【答案】A【分析】关于“内环境稳态的调节”应掌握以下几点:(1)实质:体内渗透压、温度、pH等理化特性呈现动态平衡的过程;(2)定义:在神经系统和体液的调节下,通过各个器官、系统的协调活动,共同维持内环境相对稳定的状态;(3)调节机制:神经-体液-免疫调节网络;(4)层面:水、无机盐、血糖、体温等的平衡与调节。【详解】A、腹泻的病人,体内水盐平衡失调,需及时补充葡萄糖盐水,以补充能源物质,同时可保持细小学、初中、高中各种试卷真题知识归纳文案合同PPT等免费下载www.doc985.com小学、初中、高中各种试卷真题知识归纳文案合同PPT等免费下载www.doc985.com胞正常的形态,这属于维持内环境稳态的做法,A符合题意;B、有人从平原到青藏高原后出现肺水肿症状,这属于内环境稳态失调的现象,B不符合题意;C、肾功能衰竭时出现的尿毒症与内环境稳态失调有关,C不符合题意;D、由于机体的调节能力有一定限度,使长时间高温下作业的劳动者产热量不能与散热量保持动态平衡,从而发生中暑,这是内环境稳态失调的表现,D不符合题意。故选A。3.人体生命活动都离不开神经系统的调节和控制,其结构非常复杂。下列有关叙述不正确的是()A.组成神经系统的细胞主要包括神经元和神经胶质细胞,共同完成调节功能B.脑神经和脊神经属于外周神经系统,它们都含有传入神经和传出神经C.支配内脏、血管和腺体的传入神经,它们活动不受意识支配称为自主神经系统D.交感神经和副交感神经的作用通常相反,兴奋时交感神经活动占据优势【答案】C【分析】神经系统包括中枢神经系统和外周神经系统,中枢神经系统由脑和脊髓组成,脑分为大脑、小脑和脑干;外周神经系统包括脊神经、脑神经、自主神经,自主神经系统包括交感神经和副交感神经。交感神经和副交感神经是调节人体内脏功能的神经装置,所以也叫内脏神经系统,因为其功能不完全受人类的意识支配,所以又叫自主神经系统,也可称为植物性神经系统。【详解】A、组成神经系统的细胞主要包括神经元和神经胶质细胞,共同完成调节功能,A正确;B、外周神经系统分布在全身各处,包括与脑相连的脑神经和与脊髓相连的脊神经,它们都含有传入神经(感觉神经)和传出神经(运动神经),B正确;C、支配内脏、血管和腺体的传出神经,它们活动不受意识支配称为自主神经系统,自主神经系统包括交感神经和副交感神经两部分,C错误;D、交感神经和副交感神经对同一器官作用通常相反,当人体处于兴奋状态,使交感神经活动占据优势,心跳加快支气管扩张,D正确。故选C。4.生活中经常遇到这样的情形:如果手无意识碰触到一个发烫的物体,我们...

1、当您付费下载文档后,您只拥有了使用权限,并不意味着购买了版权,文档只能用于自身使用,不得用于其他商业用途(如 [转卖]进行直接盈利或[编辑后售卖]进行间接盈利)。
2、本站所有内容均由合作方或网友上传,本站不对文档的完整性、权威性及其观点立场正确性做任何保证或承诺!文档内容仅供研究参考,付费前请自行鉴别。
3、如文档内容存在违规,或者侵犯商业秘密、侵犯著作权等,请点击“违规举报”。

碎片内容

与本文档类似文档
2023《微专题·小练习》·生物·新教材·XL-7专练7 核酸是遗传信息的携带者.docx
2023《微专题·小练习》·生物·新教材·XL-7专练7 核酸是遗传信息的携带者.docx
免费
28下载
高中2023《微专题·小练习》·生物专练78 生态系统的能量流动分析和计算.docx
高中2023《微专题·小练习》·生物专练78 生态系统的能量流动分析和计算.docx
免费
0下载
高中2022·微专题·小练习·生物【统考版】专练103.docx
高中2022·微专题·小练习·生物【统考版】专练103.docx
免费
0下载
2016年浙江省高考生物【10月】(原卷版).pdf
2016年浙江省高考生物【10月】(原卷版).pdf
免费
18下载
卷3-备战2022年高考生物【名校地市好题必刷】全真模拟卷(江苏专用)·第一辑(解析版).docx
卷3-备战2022年高考生物【名校地市好题必刷】全真模拟卷(江苏专用)·第一辑(解析版).docx
免费
6下载
2009年高考真题 生物(山东卷)(原卷版).doc
2009年高考真题 生物(山东卷)(原卷版).doc
免费
14下载
2024版《大考卷》全程考评特训卷·生物学【新教材】(不定项版)考点 4.docx
2024版《大考卷》全程考评特训卷·生物学【新教材】(不定项版)考点 4.docx
免费
17下载
2023年高考生物试卷(新课标)(解析卷) (10).docx
2023年高考生物试卷(新课标)(解析卷) (10).docx
免费
0下载
2024年新高考生物资料  第06讲 细胞的分化、衰老和死亡(课件)-2024年高考生物二轮复习讲练测(新教材新高考).pptx
2024年新高考生物资料 第06讲 细胞的分化、衰老和死亡(课件)-2024年高考生物二轮复习讲练测(新教材新高考).pptx
免费
0下载
高考生物复习  第5章 细胞的能量供应和利用(填空版).docx
高考生物复习 第5章 细胞的能量供应和利用(填空版).docx
免费
0下载
2018年高考生物试卷(北京)(空白卷).doc
2018年高考生物试卷(北京)(空白卷).doc
免费
0下载
2024年高考生物一轮复习讲义(新人教版)第4节 基本不等式.doc
2024年高考生物一轮复习讲义(新人教版)第4节 基本不等式.doc
免费
28下载
高中2022·微专题·小练习·生物【统考版】专练66.docx
高中2022·微专题·小练习·生物【统考版】专练66.docx
免费
0下载
高考生物复习  第10讲 生物的变异和进化(讲义)(解析版).docx
高考生物复习 第10讲 生物的变异和进化(讲义)(解析版).docx
免费
0下载
2023年高考生物试卷(重庆)(解析卷).docx
2023年高考生物试卷(重庆)(解析卷).docx
免费
0下载
上海市黄浦区2019年高三第二学期期中(二模)学科质量检测生命科学试题及答案(word版).docx
上海市黄浦区2019年高三第二学期期中(二模)学科质量检测生命科学试题及答案(word版).docx
免费
0下载
【高考生物】备战2024年(新高考专用)易错点09 基因表达的“三个”理解误区(解析版).docx
【高考生物】备战2024年(新高考专用)易错点09 基因表达的“三个”理解误区(解析版).docx
免费
0下载
2024版《微专题》·生物学·新高考专练6.docx
2024版《微专题》·生物学·新高考专练6.docx
免费
19下载
2017年全国高考统一生物试卷(新课标ⅲ)往年高考真题.doc
2017年全国高考统一生物试卷(新课标ⅲ)往年高考真题.doc
免费
0下载
2024版《微专题》·生物·统考版专练26.docx
2024版《微专题》·生物·统考版专练26.docx
免费
4下载
我的小文库
实名认证
内容提供者

提供高质量免费文档试卷下载,如果满意请告诉您身边的人,如果不满意请告诉我们,您的意见对于我们很重要,是我们不断进步的动力

阅读排行

确认删除?
回到顶部
客服号
  • 客服QQ点击这里给我发消息
QQ群
  • QQ群点击这里加入QQ群
提交所需资料详情,我们来帮找资料