高考语文复习 第6篇《阿房宫赋》(解析版).docx本文件免费下载 【共15页】

高考语文复习 第6篇《阿房宫赋》(解析版).docx
高考语文复习 第6篇《阿房宫赋》(解析版).docx
高考语文复习 第6篇《阿房宫赋》(解析版).docx
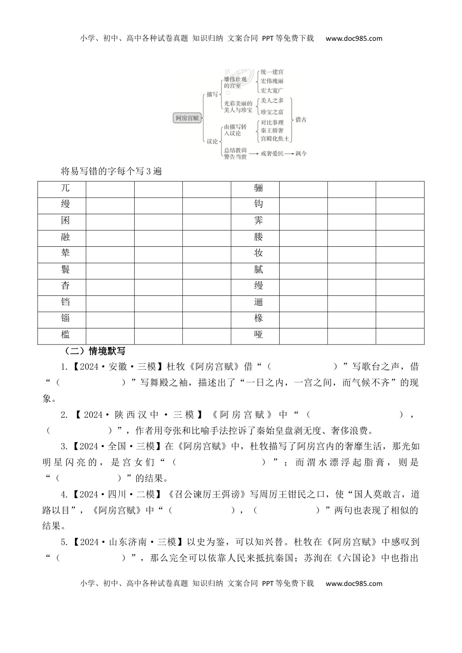
小学、初中、高中各种试卷真题知识归纳文案合同PPT等免费下载www.doc985.com小学、初中、高中各种试卷真题知识归纳文案合同PPT等免费下载www.doc985.com新高考语文60篇必背篇目1(默写)十1(阅读)闯关手册(2025版)第6篇《阿房宫赋》一、默写闯关(一)挖空练习《阿房宫赋》杜牧六王毕,四海一,蜀山(),阿房出。覆压三百余里,隔离天日。()山北构而西折,直走咸阳。二川溶溶,流入宫墙。五步一楼,十步一阁。廊腰()回,檐牙高啄。各抱地势,()心斗角。盘盘焉,()()焉,蜂房水涡,矗不知其几千万落。长桥卧波,未云何龙?复道行空,不()何虹?高低冥迷,不知东西。歌台暖响,春光()()。舞殿冷袖,风雨凄凄。一日之内,一宫之间,而气候不齐。妃嫔()嫱,王子皇孙,辞楼下殿,()来于秦,朝歌夜弦,为秦宫人。明星荧荧,开()镜也。绿云扰扰,梳晓()也。渭流涨(),弃脂水也。烟斜雾横,焚椒兰也。雷霆乍惊,宫车过也。辘辘远听,()不知其所之也。一肌一容,尽态极妍,()立远视,而望幸焉。有不得见者,三十六年。燕赵之收藏,韩魏之经营,齐楚之精英,几世几年,剽掠其人,倚叠如山。一旦不能有,输来其间。鼎()玉石,金块珠砾,弃掷()迤,秦人视之,亦不甚惜。嗟乎!一人之心,千万人之心也。秦爱纷奢,人亦念其家。奈何取之尽()铢,用之如泥沙?使负栋之柱,多于南亩之农夫;架梁之(),多于机上之工女;钉头磷磷,多于在庾之粟粒;瓦缝参差,多于周身之帛缕;直栏横(),多于九土之城郭;管弦呕哑,多于市人之言语。使天下之人,不敢言而敢怒。独夫之心,日益骄固。戍卒叫,函谷举,楚人一炬,可怜焦土!呜呼!灭六国者六国也,非秦也;族秦者,秦也,非天下也。嗟乎!使六国各爱其人,则足以拒秦;使秦复爱六国之人,则递三世可至万世而为君,谁得而族灭也?秦人不暇自哀,而后人哀之;后人哀之而不鉴之,亦使后人而复哀后人也。附:记忆导图小学、初中、高中各种试卷真题知识归纳文案合同PPT等免费下载www.doc985.com小学、初中、高中各种试卷真题知识归纳文案合同PPT等免费下载www.doc985.com将易写错的字每个写3遍兀骊缦钩囷霁融媵辇妆鬟腻杳缦铛逦锱椽槛哑(二)情境默写1.【2024·安徽·三模】杜牧《阿房宫赋》借“()”写歌台之声,借“()”写舞殿之袖,描述出了“一日之内,一宫之间,而气候不齐”的现象。2.【2024·陕西汉中·三模】《阿房宫赋》中“(),()”,作者用夸张和比喻手法控诉了秦始皇盘剥无度、奢侈浪费。3.【2024·全国·三模】在《阿房宫赋》中,杜牧描写了阿房宫内的奢靡生活,那光如明星闪亮的,是宫女们“()”;而渭水漂浮起脂膏,则是“()”的结果。4.【2024·四川·二模】《召公谏厉王弭谤》写周厉王钳民之口,使“国人莫敢言,道路以目”,《阿房宫赋》中“(),()”两句也表现了相似的结果。5.【2024·山东济南·三模】以史为鉴,可以知兴替。杜牧在《阿房宫赋》中感叹到“()”,那么完全可以依靠人民来抵抗秦国;苏洵在《六国论》中也指出小学、初中、高中各种试卷真题知识归纳文案合同PPT等免费下载www.doc985.com小学、初中、高中各种试卷真题知识归纳文案合同PPT等免费下载www.doc985.com“()”,齐人不依附秦国,刺客不前行,良将还在,也可与秦国较量。6.【2024·广西·三模】人们常常说“风从虎,云从龙”,杜牧《阿房宫赋》中便以“(),()”的句子体现了这种认识。7.【2024·云南普洱·三模】杜牧在《阿房宫赋》中运用排比句摆出一系列“秦爱纷奢”的罪证,其中运用对比手法突出阿房宫音乐声之繁多的两句是“(),()”。8.【2024·江苏·三模】俗话说“人同此心,心同此理”。《阿房宫赋》中作者从最普遍的人心角度说“(),()”,揭示了人心相通的道理。9.【2024·内蒙古·二模】杜牧《阿房宫赋》中,“(),()”两句可以看出,阿房宫里的宫女有很多人原来在六国时身份是很高贵的。10.【2024·吉林·模拟预测】“中国传统木结构建筑,不使用一根钉子,全靠榫卯结构。”这其实是一个误解,你在《阿房宫赋》中就能找到例证“(),()”。11.【2024·陕西商洛·三...

1、当您付费下载文档后,您只拥有了使用权限,并不意味着购买了版权,文档只能用于自身使用,不得用于其他商业用途(如 [转卖]进行直接盈利或[编辑后售卖]进行间接盈利)。
2、本站所有内容均由合作方或网友上传,本站不对文档的完整性、权威性及其观点立场正确性做任何保证或承诺!文档内容仅供研究参考,付费前请自行鉴别。
3、如文档内容存在违规,或者侵犯商业秘密、侵犯著作权等,请点击“违规举报”。

碎片内容

与本文档类似文档
2022年高考浙江真题(语文自主命题)(解析版).docx
2022年高考浙江真题(语文自主命题)(解析版).docx
免费
30下载
高考语文复习 专题03:名篇名句默写必修下册8篇(解析版)-【上好课】2025年高考语文一轮复习知识清单.docx
高考语文复习 专题03:名篇名句默写必修下册8篇(解析版)-【上好课】2025年高考语文一轮复习知识清单.docx
免费
0下载
高考语文模拟卷(广东专用)模拟卷07(广东专用)(考试版) .docx
高考语文模拟卷(广东专用)模拟卷07(广东专用)(考试版) .docx
免费
0下载
2019年全国I卷高考语文试题及答案(word版).docx
2019年全国I卷高考语文试题及答案(word版).docx
免费
0下载
2024年新高考语文 必修下册(四) 单篇梳理 基础积累 课文9 谏太宗十思疏.pptx
2024年新高考语文 必修下册(四) 单篇梳理 基础积累 课文9 谏太宗十思疏.pptx
免费
0下载
2024年高考押题预测卷语文(新高考Ⅱ卷01)(参考答案).docx
2024年高考押题预测卷语文(新高考Ⅱ卷01)(参考答案).docx
免费
1下载
2004年广东高考语文真题及答案.doc
2004年广东高考语文真题及答案.doc
免费
12下载
高考语文一轮复习讲义(新教材)第1部分 语言策略与技能 课时13 掌握修辞手法,赏析句式效果——找全“不同”,定准角度.docx
高考语文一轮复习讲义(新教材)第1部分 语言策略与技能 课时13 掌握修辞手法,赏析句式效果——找全“不同”,定准角度.docx
免费
12下载
高中2022·微专题·小练习·语文【统考版】第15练.docx
高中2022·微专题·小练习·语文【统考版】第15练.docx
免费
0下载
精品解析:2023届上海市嘉定区高三二模语文试题(解析版).docx
精品解析:2023届上海市嘉定区高三二模语文试题(解析版).docx
免费
0下载
高中2024版考评特训卷·语文【统考版】小题基础天天练45.docx
高中2024版考评特训卷·语文【统考版】小题基础天天练45.docx
免费
0下载
2024版《微专题》·语文·统考版第44练.docx
2024版《微专题》·语文·统考版第44练.docx
免费
23下载
2024年高考语文试卷(新课标Ⅰ卷)(解析卷) (2).docx
2024年高考语文试卷(新课标Ⅰ卷)(解析卷) (2).docx
免费
0下载
2025年新高考语文复习  综合测试04小说阅读(多文本)-备战2025年高考语文一轮复习考点帮(新高考通用)(解析版).docx
2025年新高考语文复习 综合测试04小说阅读(多文本)-备战2025年高考语文一轮复习考点帮(新高考通用)(解析版).docx
免费
0下载
2024年高考语文一轮复习讲义(部编新高考版)复习任务群二 情境设置下的“多点”考查[连贯(补写句子)、压缩语段、变换句式].doc
2024年高考语文一轮复习讲义(部编新高考版)复习任务群二 情境设置下的“多点”考查[连贯(补写句子)、压缩语段、变换句式].doc
免费
26下载
2024年高考语文一轮复习讲义(部编新高考版)选修(一) 课文4 拓展训练 走进高考.docx
2024年高考语文一轮复习讲义(部编新高考版)选修(一) 课文4 拓展训练 走进高考.docx
免费
28下载
2025年新高考语文复习  选择性必修下册(一) 单篇梳理1 陈情表.docx
2025年新高考语文复习 选择性必修下册(一) 单篇梳理1 陈情表.docx
免费
0下载
2011年浙江省高考语文(含解析版) word文档.doc
2011年浙江省高考语文(含解析版) word文档.doc
免费
15下载
2025年新高考语文复习  板块三 对点练案13 概括内容形象.docx
2025年新高考语文复习 板块三 对点练案13 概括内容形象.docx
免费
0下载
2025年新高考语文复习  考点21 整体感知(文言文阅读)-备战2025年高考语文一轮复习考点帮(新高考通用)(原卷版).docx
2025年新高考语文复习 考点21 整体感知(文言文阅读)-备战2025年高考语文一轮复习考点帮(新高考通用)(原卷版).docx
免费
0下载
我的小文库
实名认证
内容提供者

提供高质量免费文档试卷下载,如果满意请告诉您身边的人,如果不满意请告诉我们,您的意见对于我们很重要,是我们不断进步的动力

阅读排行

确认删除?
回到顶部
客服号
  • 客服QQ点击这里给我发消息
QQ群
  • QQ群点击这里加入QQ群
提交所需资料详情,我们来帮找资料