高中生物选修2 生态系统及其稳定性 单元检测卷(三) 同步练习【新教材】人教版(2019)高中生物选择性必修2.doc本文件免费下载 【共10页】

高中生物选修2 生态系统及其稳定性 单元检测卷(三) 同步练习【新教材】人教版(2019)高中生物选择性必修2.doc
高中生物选修2 生态系统及其稳定性 单元检测卷(三) 同步练习【新教材】人教版(2019)高中生物选择性必修2.doc
高中生物选修2 生态系统及其稳定性 单元检测卷(三) 同步练习【新教材】人教版(2019)高中生物选择性必修2.doc
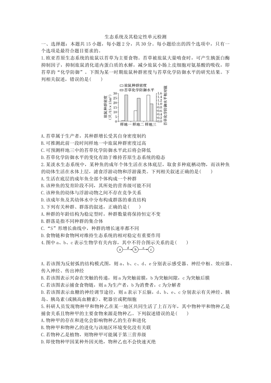
生态系统及其稳定性单元检测一、选择题:本题共15小题,每小题2分,共30分。每小题给出的四个选项中,只有一个选项是最符合题目要求的。1.欧亚苔原生态系统的旅鼠以苔草为主要食物。苔草被旅鼠大量啃食时,可产生胰蛋白酶抑制因子,抑制旅鼠消化道内蛋白质的水解,减少旅鼠小肠上皮细胞对氨基酸的吸收,即苔草的“化学防御”。下图为某一时期旅鼠种群密度与苔草化学防御水平的研究结果。下列相关叙述,错误的是()A.苔草属于生产者,其种群增长受其自身密度制约B.可推测此前一段时间样地一中旅鼠种群密度过高C.可预测样地三中的苔草化学防御水平此后将会降低D.苔草化学防御水平的变化有助于维持苔原生态系统的稳态2.某淡水生态系统中,某种鱼的成年个体生活在水体底层,取食多种底栖动物,而该种鱼的幼体生活在水体上层,滤食浮游动物和浮游藻类。下列相关叙述正确的是()A.生活在底层的成年鱼全部个体构成一个种群B.该种鱼的发育阶段不同,其所处的营养级可能不同C.该种鱼的幼体与浮游动物之间不存在竞争关系D.该成年鱼及其幼体水中分布构成群落的垂直结构3.下列有关种群、群落的叙述,正确的是()A.种群的年龄结构为稳定型时,种群数量将保持恒定不变B.群落是指不同种群的集合体C.“S”形增长曲线中,种群的增长速率都不同D.食物链和食物网对维持生态系统的相对稳定有重要作用4.图中a、b、c表示生物学有关内容,其中不符合图示关系的是()A.若该图为反射弧的结构模式图,则a、b、c、d、e分别表示感受器、神经中枢、效应器、传入神经、传出神经B.若该图表示兴奋在突触的传递,则a为突触前膜,b为突触间隙,c为突触后膜C.若该图表示捕食食物链,则a为生产者,b为消费者,c为分解者D.若该图表示血糖的神经调节途径,则a表示下丘脑,d、b、e、c分别表示有关神经、胰岛、胰岛素(或胰高血糖素)、靶器官或靶细胞5.科研人员发现物种甲和物种乙在某一地区共同生活了上百万年,其中物种甲和物种乙是捕食关系且物种甲的主要食物来源是物种乙。下列叙述错误的是()A.物种甲的存在和进化会影响物种乙的生存和进化B.物种甲和物种乙的进化与该地区环境变化没有关联C.若物种乙是植物,则物种甲可能属于第三营养级D.即使物种甲因某种外因灭绝,物种乙也不会快速灭绝6.科学家发现了一种通体绿色的海蛤蝓,这种奇怪的生物竟然一半是动物,一半是植物,这也是已知唯一能够产生植物叶绿素的动物。科学家认为,这种神秘的海洋动物可能是通过进食藻类“窃取”到这一能力的。由于具有动植物双重基因,它能够进行光合作用。下列相关叙述错误的是()A.海蛤蝓属于生产者B.构成海蛤蝓的细胞为真核细胞C.这种海蛤蝓具有进行光合作用的叶绿体D.海蛤蝓的细胞与绿藻的细胞结构不同7.如图是有关生态系统的概念图,①②③分别是()A.食物链和食物网、生态系统的种类、生态系统的结构B.生态系统的种类、生态系统的组成成分、生态系统的稳定性C.生态系统的结构、生态系统的组成成分、食物链和食物网D.生态系统的结构、生态系统的种类、食物链和食物网8.一个完整的生态系统的组成成分应包括()A.食物链、食物网B.物质循环、能量流动和信息传递C.生产者、消费者和分解者D.生产者、消费者、分解者及非生物的物质和能量9.在一个草原生态系统中,食草动物以多种植物为食。下图表示一段时间内放牧强度对草原植被的影响。相关说法错误的是()A.禁止放牧后,一定时期内某植物的种群数量呈S形增长B.适度放牧会使食草动物的环境容纳量保持相对稳定C.食草动物将食物中的能量全部转化为自身的能量用于生命活动D.分解者减少会影响草原生态系统的物质循环和能量流动10.图示某孤岛上存在捕食关系的两种生物种群个体数量变化,据图分析正确的是()A.种群①为捕食者,种群②为被捕食者B.种群②个体的体积大C.种群①的营养级比种群②的营养级高D.种群②的数量随种群①的数量减少而减少11.常绿直立灌木夹竹桃可产生名为夹竹苷的剧毒物质,孕妇及幼儿接触会使人昏睡、智力低下,但其花、叶可吸引夹竹桃天蛾前来产卵,天蛾幼虫以夹竹桃叶为食。由此无法推断()A.夹竹桃天蛾幼虫可以抵御夹竹苷及其代谢产物的毒性B.借助夹竹苷可引诱雌性夹竹桃天蛾前来并...

1、当您付费下载文档后,您只拥有了使用权限,并不意味着购买了版权,文档只能用于自身使用,不得用于其他商业用途(如 [转卖]进行直接盈利或[编辑后售卖]进行间接盈利)。
2、本站所有内容均由合作方或网友上传,本站不对文档的完整性、权威性及其观点立场正确性做任何保证或承诺!文档内容仅供研究参考,付费前请自行鉴别。
3、如文档内容存在违规,或者侵犯商业秘密、侵犯著作权等,请点击“违规举报”。

碎片内容

与本文档类似文档
高二生物5.1.1 植物生长激素(练习)(原卷版).doc
高二生物5.1.1 植物生长激素(练习)(原卷版).doc
免费
24下载
高二生物16 转基因产品的安全性 课后作业【新教材】人教版(2019)高中生物选择性必修3.doc
高二生物16 转基因产品的安全性 课后作业【新教材】人教版(2019)高中生物选择性必修3.doc
免费
29下载
第4章 生物技术的安全性与伦理性(满分培优卷)-2022-2023学年高二生物基础与培优高效突破测试卷(人教版2019选择性必修3)(原卷版).docx
第4章 生物技术的安全性与伦理性(满分培优卷)-2022-2023学年高二生物基础与培优高效突破测试卷(人教版2019选择性必修3)(原卷版).docx
免费
4下载
高二上学期期中生物试题(解析版) (2).docx
高二上学期期中生物试题(解析版) (2).docx
免费
28下载
2022-2023学年高二上学期期末教学质量监测生物试题(原卷版).docx
2022-2023学年高二上学期期末教学质量监测生物试题(原卷版).docx
免费
0下载
1.2 微生物的培养技术和应用-2022-2023学年高二生物课后培优分级练(人教版2019选择性必修3)(解析版).docx
1.2 微生物的培养技术和应用-2022-2023学年高二生物课后培优分级练(人教版2019选择性必修3)(解析版).docx
免费
0下载
高二生物生物人教版新教材选择性必修2课时素养练:第1章第1节 种群的数量特征.docx
高二生物生物人教版新教材选择性必修2课时素养练:第1章第1节 种群的数量特征.docx
免费
4下载
高中生物选修1 第4章 免疫调节(测试卷)-2022-2023学年高二生物章末检测卷(人教版2019选择性必修1)(解析版).docx
高中生物选修1 第4章 免疫调节(测试卷)-2022-2023学年高二生物章末检测卷(人教版2019选择性必修1)(解析版).docx
免费
0下载
第1章 发酵工程(满分培优卷)-2022-2023学年高二生物基础与培优高效突破测试卷(人教版2019选择性必修3)(解析版).docx
第1章 发酵工程(满分培优卷)-2022-2023学年高二生物基础与培优高效突破测试卷(人教版2019选择性必修3)(解析版).docx
免费
4下载
高中物理选择性必修第二册全册考试高分突破必刷检测卷(培优版)全解全析.docx
高中物理选择性必修第二册全册考试高分突破必刷检测卷(培优版)全解全析.docx
免费
2下载
第4章 免疫调节(测试卷)-2022-2023学年高二生物章末检测卷(人教版2019选择性必修1)(解析版).docx
第4章 免疫调节(测试卷)-2022-2023学年高二生物章末检测卷(人教版2019选择性必修1)(解析版).docx
免费
0下载
7 动物细胞培养 课后作业【新教材】人教版(2019)高中生物选择性必修3.doc
7 动物细胞培养 课后作业【新教材】人教版(2019)高中生物选择性必修3.doc
免费
0下载
高二生物新教材生物人教版选择性必修第二册课后提升训练:第4章 第3节 第2课时 生态工程的实例和发展前景.docx
高二生物新教材生物人教版选择性必修第二册课后提升训练:第4章 第3节 第2课时 生态工程的实例和发展前景.docx
免费
7下载
高二生物2.3 群落的演替(解析版).docx
高二生物2.3 群落的演替(解析版).docx
免费
20下载
高中生物选修2 第3章 生态系统及其稳定性(B卷·能力提升练)(原卷版).docx
高中生物选修2 第3章 生态系统及其稳定性(B卷·能力提升练)(原卷版).docx
免费
0下载
高二生物上学期期末测试卷02(人教版2019选择性必修1)(解析版).docx
高二生物上学期期末测试卷02(人教版2019选择性必修1)(解析版).docx
免费
15下载
高中生物选修1 2.4神经系统的分级调节同步练习2022-2023学年高二上学期生物人教版选择性必修1.docx
高中生物选修1 2.4神经系统的分级调节同步练习2022-2023学年高二上学期生物人教版选择性必修1.docx
免费
0下载
高中生物选修2 1.2 种群数量的变化(解析版)-2022-2023学年高二生物课后培优分级练(人教版2019选择性必修2).docx
高中生物选修2 1.2 种群数量的变化(解析版)-2022-2023学年高二生物课后培优分级练(人教版2019选择性必修2).docx
免费
0下载
第3章 体液调节-【必背知识】2022学年高二生物章节知识清单(人教版2019选择性必修1)(背诵版).docx
第3章 体液调节-【必背知识】2022学年高二生物章节知识清单(人教版2019选择性必修1)(背诵版).docx
免费
23下载
2.2 动物细胞工程- 高二生物课后培优分级练(人教版2019选择性必修3)(解析版).docx
2.2 动物细胞工程- 高二生物课后培优分级练(人教版2019选择性必修3)(解析版).docx
免费
4下载
我的小文库
实名认证
内容提供者

提供高质量免费文档试卷下载,如果满意请告诉您身边的人,如果不满意请告诉我们,您的意见对于我们很重要,是我们不断进步的动力

相关文档

阅读排行

确认删除?
回到顶部
客服号
  • 客服QQ点击这里给我发消息
QQ群
  • QQ群点击这里加入QQ群
提交所需资料详情,我们来帮找资料