高中生物选修1 4.3 免疫失调(练习)(原卷版).doc本文件免费下载 【共4页】

高中生物选修1 4.3 免疫失调(练习)(原卷版).doc
高中生物选修1 4.3 免疫失调(练习)(原卷版).doc
高中生物选修1 4.3 免疫失调(练习)(原卷版).doc
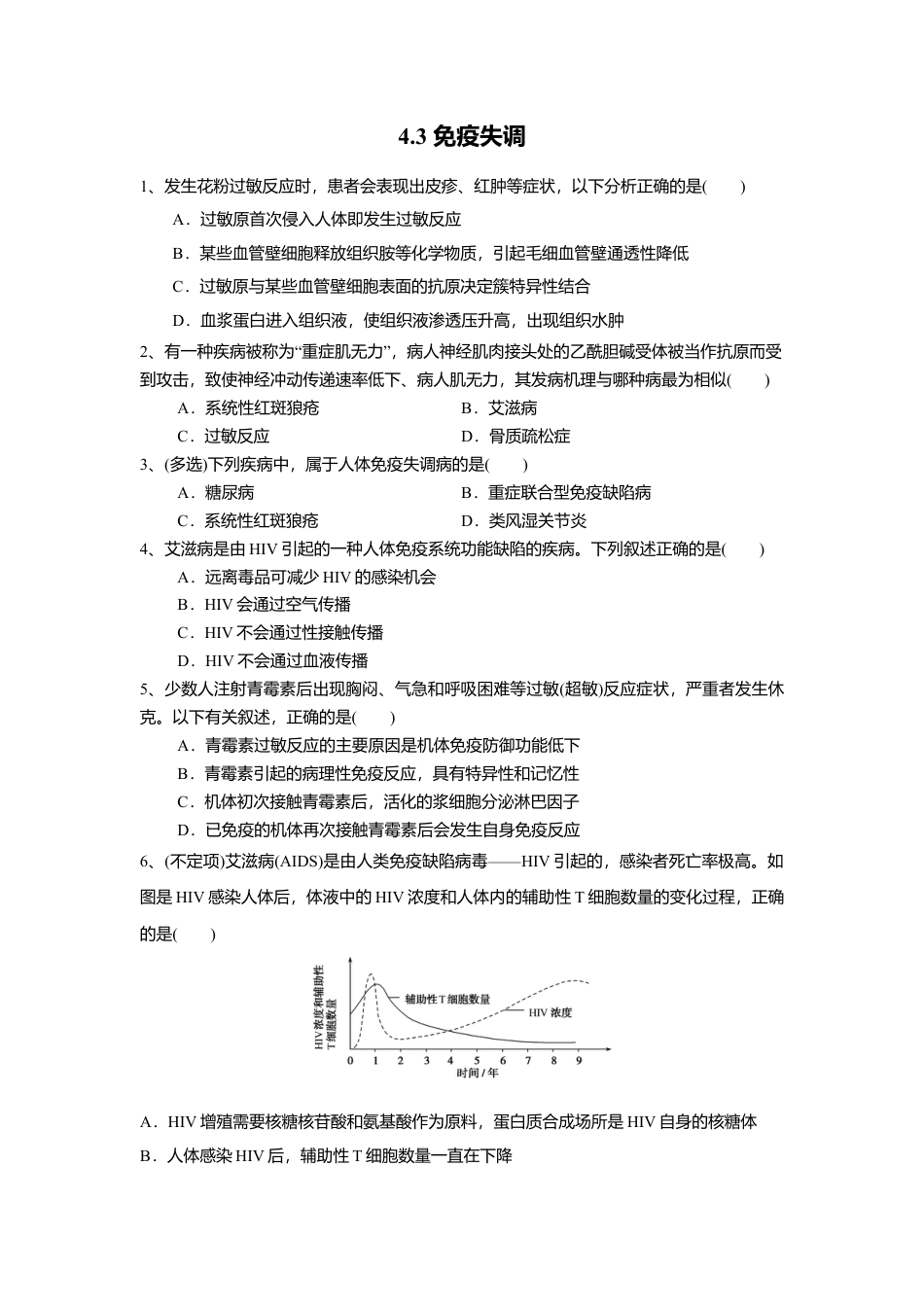
4.3免疫失调1、发生花粉过敏反应时,患者会表现出皮疹、红肿等症状,以下分析正确的是()A.过敏原首次侵入人体即发生过敏反应B.某些血管壁细胞释放组织胺等化学物质,引起毛细血管壁通透性降低C.过敏原与某些血管壁细胞表面的抗原决定簇特异性结合D.血浆蛋白进入组织液,使组织液渗透压升高,出现组织水肿2“”、有一种疾病被称为重症肌无力,病人神经肌肉接头处的乙酰胆碱受体被当作抗原而受到攻击,致使神经冲动传递速率低下、病人肌无力,其发病机理与哪种病最为相似()A.系统性红斑狼疮B.艾滋病C.过敏反应D.骨质疏松症3、(多选)下列疾病中,属于人体免疫失调病的是()A.糖尿病B.重症联合型免疫缺陷病C.系统性红斑狼疮D.类风湿关节炎4、艾滋病是由HIV引起的一种人体免疫系统功能缺陷的疾病。下列叙述正确的是()A.远离毒品可减少HIV的感染机会B.HIV会通过空气传播C.HIV不会通过性接触传播D.HIV不会通过血液传播5、少数人注射青霉素后出现胸闷、气急和呼吸困难等过敏(超敏)反应症状,严重者发生休克。以下有关叙述,正确的是()A.青霉素过敏反应的主要原因是机体免疫防御功能低下B.青霉素引起的病理性免疫反应,具有特异性和记忆性C.机体初次接触青霉素后,活化的浆细胞分泌淋巴因子D.已免疫的机体再次接触青霉素后会发生自身免疫反应6、(不定项)艾滋病(AIDS)——是由人类免疫缺陷病毒HIV引起的,感染者死亡率极高。如图是HIV感染人体后,体液中的HIV浓度和人体内的辅助性T细胞数量的变化过程,正确的是()A.HIV增殖需要核糖核苷酸和氨基酸作为原料,蛋白质合成场所是HIV自身的核糖体B.人体感染HIV后,辅助性T细胞数量一直在下降C.AIDS患者的直接死因,往往是念珠菌等病原体引起的严重感染或恶性肿瘤等疾病D.感染HIV后,人体的细胞免疫受到严重影响,体液免疫也受影响7、人体发生花粉等过敏反应时,由于毛细血管壁的通透性增加,血浆蛋白渗出会造成局部()A.血浆量增加B.组织液增加C.组织液减少D.淋巴减少8、有人吃了某种海鲜会腹痛、腹泻、呕吐,有的人吸入某种花粉便会打喷嚏、鼻塞等,这些都是过敏反应症状。下列有关过敏反应的叙述,正确的是()A.过敏反应没有淋巴细胞参与B.过敏反应疾病是免疫系统功能的正常反应C.过敏反应中产生抗体的细胞来源于骨髓中的造血干细胞D.机体首次接触过敏原即产生适应性免疫应答以保护自身9、有关艾滋病的叙述中正确的是()A.传染途径是注射、输血、握手等B.HIV的潜伏期较短C.是由DNA病毒HIV引起的传染病D.患者丧失免疫功能10、艾滋病是由人类免疫缺陷病毒(HIV)引起的获得性免疫缺陷综合征,下图是该病毒的结构模式图。(1)图中标号1是________。(2)HIV在非寄生时,不能进行________活动,而感染人体后,主要侵染________细胞。(3)HIV的感染和繁殖过程大致可分为吸附、侵入、复制、________和释放。在侵入的过程中,进入宿主细胞的是________。(4)HIV经反复感染宿主细胞,最终将导致________功能减弱以至丧失。此时患者如被细菌感染,易出现并发症。从结构上说,HIV属于__________生物,细菌属于________生物。常用于治疗细菌感染的药物如________等,对杀灭HIV无效。(5)试举两例说明艾滋病的主要传播途径。________________________________________________________________________。11、如图表示人体免疫过程的示意图,请分析并回答有关的问题。(1)图中表示的是________免疫过程。b细胞的名称为________,c细胞称为________。(2)若图中抗原再次进入人体内,则能被图中________(填图中代号)细胞特异性识别。(3)如果图中所示的抗原为酿脓链球菌,作用于心脏瓣膜细胞则会患风湿性心脏病,这属于免疫失调中的____________病。如果抗原为过敏原,则d分布在人体的________________等部位。(4)器官移植会产生排异反应,这是由________细胞引起的。12、艾滋病是一种危害性极大的传染病,该病因感染HIV而引起。为预防艾滋病,科学家曾给老鼠注射HIV制剂(减毒HIV+生理盐水)试验成功,但在人体试验失败。如图是HIV制剂引发老鼠机体免疫效应的部分示意图,据图回答下列问题(图中数字编号代表细胞):(1)HIV是一种能攻击人体...

1、当您付费下载文档后,您只拥有了使用权限,并不意味着购买了版权,文档只能用于自身使用,不得用于其他商业用途(如 [转卖]进行直接盈利或[编辑后售卖]进行间接盈利)。
2、本站所有内容均由合作方或网友上传,本站不对文档的完整性、权威性及其观点立场正确性做任何保证或承诺!文档内容仅供研究参考,付费前请自行鉴别。
3、如文档内容存在违规,或者侵犯商业秘密、侵犯著作权等,请点击“违规举报”。

碎片内容

与本文档类似文档
高二生物5.1.1 植物生长激素(练习)(原卷版).doc
高二生物5.1.1 植物生长激素(练习)(原卷版).doc
免费
24下载
高二生物16 转基因产品的安全性 课后作业【新教材】人教版(2019)高中生物选择性必修3.doc
高二生物16 转基因产品的安全性 课后作业【新教材】人教版(2019)高中生物选择性必修3.doc
免费
29下载
第4章 生物技术的安全性与伦理性(满分培优卷)-2022-2023学年高二生物基础与培优高效突破测试卷(人教版2019选择性必修3)(原卷版).docx
第4章 生物技术的安全性与伦理性(满分培优卷)-2022-2023学年高二生物基础与培优高效突破测试卷(人教版2019选择性必修3)(原卷版).docx
免费
4下载
高二上学期期中生物试题(解析版) (2).docx
高二上学期期中生物试题(解析版) (2).docx
免费
28下载
2022-2023学年高二上学期期末教学质量监测生物试题(原卷版).docx
2022-2023学年高二上学期期末教学质量监测生物试题(原卷版).docx
免费
0下载
1.2 微生物的培养技术和应用-2022-2023学年高二生物课后培优分级练(人教版2019选择性必修3)(解析版).docx
1.2 微生物的培养技术和应用-2022-2023学年高二生物课后培优分级练(人教版2019选择性必修3)(解析版).docx
免费
0下载
高二生物生物人教版新教材选择性必修2课时素养练:第1章第1节 种群的数量特征.docx
高二生物生物人教版新教材选择性必修2课时素养练:第1章第1节 种群的数量特征.docx
免费
4下载
高中生物选修1 第4章 免疫调节(测试卷)-2022-2023学年高二生物章末检测卷(人教版2019选择性必修1)(解析版).docx
高中生物选修1 第4章 免疫调节(测试卷)-2022-2023学年高二生物章末检测卷(人教版2019选择性必修1)(解析版).docx
免费
0下载
第1章 发酵工程(满分培优卷)-2022-2023学年高二生物基础与培优高效突破测试卷(人教版2019选择性必修3)(解析版).docx
第1章 发酵工程(满分培优卷)-2022-2023学年高二生物基础与培优高效突破测试卷(人教版2019选择性必修3)(解析版).docx
免费
4下载
高中物理选择性必修第二册全册考试高分突破必刷检测卷(培优版)全解全析.docx
高中物理选择性必修第二册全册考试高分突破必刷检测卷(培优版)全解全析.docx
免费
2下载
第4章 免疫调节(测试卷)-2022-2023学年高二生物章末检测卷(人教版2019选择性必修1)(解析版).docx
第4章 免疫调节(测试卷)-2022-2023学年高二生物章末检测卷(人教版2019选择性必修1)(解析版).docx
免费
0下载
7 动物细胞培养 课后作业【新教材】人教版(2019)高中生物选择性必修3.doc
7 动物细胞培养 课后作业【新教材】人教版(2019)高中生物选择性必修3.doc
免费
0下载
高二生物新教材生物人教版选择性必修第二册课后提升训练:第4章 第3节 第2课时 生态工程的实例和发展前景.docx
高二生物新教材生物人教版选择性必修第二册课后提升训练:第4章 第3节 第2课时 生态工程的实例和发展前景.docx
免费
7下载
高二生物2.3 群落的演替(解析版).docx
高二生物2.3 群落的演替(解析版).docx
免费
20下载
高中生物选修2 第3章 生态系统及其稳定性(B卷·能力提升练)(原卷版).docx
高中生物选修2 第3章 生态系统及其稳定性(B卷·能力提升练)(原卷版).docx
免费
0下载
高二生物上学期期末测试卷02(人教版2019选择性必修1)(解析版).docx
高二生物上学期期末测试卷02(人教版2019选择性必修1)(解析版).docx
免费
15下载
高中生物选修1 2.4神经系统的分级调节同步练习2022-2023学年高二上学期生物人教版选择性必修1.docx
高中生物选修1 2.4神经系统的分级调节同步练习2022-2023学年高二上学期生物人教版选择性必修1.docx
免费
0下载
高中生物选修2 1.2 种群数量的变化(解析版)-2022-2023学年高二生物课后培优分级练(人教版2019选择性必修2).docx
高中生物选修2 1.2 种群数量的变化(解析版)-2022-2023学年高二生物课后培优分级练(人教版2019选择性必修2).docx
免费
0下载
第3章 体液调节-【必背知识】2022学年高二生物章节知识清单(人教版2019选择性必修1)(背诵版).docx
第3章 体液调节-【必背知识】2022学年高二生物章节知识清单(人教版2019选择性必修1)(背诵版).docx
免费
23下载
2.2 动物细胞工程- 高二生物课后培优分级练(人教版2019选择性必修3)(解析版).docx
2.2 动物细胞工程- 高二生物课后培优分级练(人教版2019选择性必修3)(解析版).docx
免费
4下载
我的小文库
实名认证
内容提供者

提供高质量免费文档试卷下载,如果满意请告诉您身边的人,如果不满意请告诉我们,您的意见对于我们很重要,是我们不断进步的动力

相关文档

阅读排行

确认删除?
回到顶部
客服号
  • 客服QQ点击这里给我发消息
QQ群
  • QQ群点击这里加入QQ群
提交所需资料详情,我们来帮找资料