2025年新高考物理资料 第六章 第3课时 专题强化:动能定理在多过程问题中的应用 (1).docx本文件免费下载 【共8页】

2025年新高考物理资料  第六章 第3课时 专题强化:动能定理在多过程问题中的应用 (1).docx
2025年新高考物理资料  第六章 第3课时 专题强化:动能定理在多过程问题中的应用 (1).docx
2025年新高考物理资料  第六章 第3课时 专题强化:动能定理在多过程问题中的应用 (1).docx
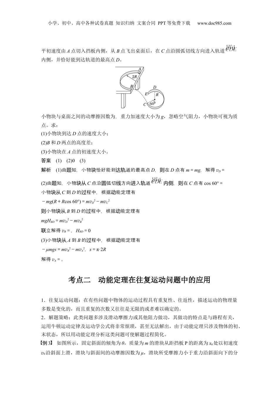
小学、初中、高中各种试卷真题知识归纳文案合同PPT等免费下载www.doc985.com第3课时专题强化:动能定理在多过程问题中的应用目标要求1.会用动能定理解决多过程、多阶段的问题。2.掌握动能定理在往复运动问题中的应用。考点一动能定理在多过程问题中的应用1.应用动能定理解决多过程问题的两种思路(1)分阶段应用动能定理①若题目需要求某一中间物理量,应分阶段应用动能定理。②物体在多个运动过程中,受到的弹力、摩擦力等力若发生了变化,力在各个过程中做功情况也不同,不宜全过程应用动能定理,可以研究其中一个或几个分过程,结合动能定理,各个击破。(2)全过程(多个过程)应用动能定理当物体运动过程包含几个不同的物理过程,又不需要研究过程的中间状态时,可以把几个运动过程看作一个整体,巧妙运用动能定理来研究,从而避开每个运动过程的具体细节,大大减少运算。2.全过程列式时要注意(1)重力、弹簧弹力做功取决于物体的初、末位置,与路径无关。(2)大小恒定的阻力或摩擦力做功的数值等于力的大小与路程的乘积。例1(2024·安徽安市模庆拟)小球由地面竖直向上抛出,上升的最大高度为H,设所受阻力大小恒定,选地面为参考平面,在上升至离地h高处,小球的动能是重力势能的2倍,到达最高点后再下落至离地高h处,小球的重力势能是动能的2倍,则h等于()A.B.C.D.答案D解析小球受到的阻力大小恒设为Ff,小球上升至最高点程,由能定理得-过动mgH-FfH=0-mv02,小球上升至离地高度h速度处时设为v1,由能定理得-动mgh-Ffh=mv12-mv02,又由有题mv12=2mgh,小球上升至最高点后又下降至离地高度h速度处时设为v2,此程由能定理得-过动mgh-Ff(2H-h)=mv22-mv02,又由有题2×mv22=mgh,以上各式立联解得h=,故选D。例2(2023·湖北卷·14)如图为某游戏装置原理示意图。水平桌面上固定一半圆形竖直挡板,其半径为2R、内表面光滑,挡板的两端A、B在桌面边缘,B与半径为R的固定光滑圆弧轨道在同一竖直平面内,过C点的轨道半径与竖直方向的夹角为60°。小物块以某一水小学、初中、高中各种试卷真题知识归纳文案合同PPT等免费下载www.doc985.com平初速度由A点切入挡板内侧,从B点飞出桌面后,在C点沿圆弧切线方向进入轨道内侧,并恰好能到达轨道的最高点D。小物块与桌面之间的动摩擦因数为,重力加速度大小为g,忽略空气阻力,小物块可视为质点。求:(1)小物块到达D点的速度大小;(2)B和D两点的高度差;(3)小物块在A点的初速度大小。答案(1)(2)0(3)解析(1)由知,小物恰好能到道的最高点题块达轨D,在则D点有m=mg,解得vD=(2)由知,小物题块从C点沿弧切方向入道圆线进轨,在内侧则C点有cos60°=小物块从C到D的程中,根据能定理有过动-mg(R+Rcos60°)=mvD2-mvC2小物则块从B到D的程中,根据能定理有过动mgHBD=mvD2-mvB2立解得联vB=,HBD=0(3)小物块从A到B的程中,根据能定理有过动-μmgs=mvB2-mvA2,s=π·2R解得vA=。考点二动能定理在往复运动问题中的应用1.往复运动问题:在有些问题中物体的运动过程具有重复性、往返性,描述运动的物理量多数是变化的,而且重复的次数又往往是无限的或者难以确定的。2.解题策略:此类问题多涉及滑动摩擦力或其他阻力做功,其做功的特点是与路程有关,运用牛顿运动定律及运动学公式将非常烦琐,甚至无法解出,由于动能定理只涉及物体的初、末状态,所以用动能定理分析这类问题可使解题过程简化。例3如图所示,固定斜面的倾角为θ,质量为m的滑块从距挡板P的距离为x0处以初速度v0沿斜面上滑,滑块与斜面间的动摩擦因数为μ,滑块所受摩擦力小于重力沿斜面向下的分小学、初中、高中各种试卷真题知识归纳文案合同PPT等免费下载www.doc985.com力。若滑块每次与挡板相碰均无机械能损失,重力加速度为g,则滑块经过的总路程是()A.(+x0tanθ)B.(+x0tanθ)C.(+x0tanθ)D.(+)答案A解析滑最要停在斜面底部,滑的路程块终设块经过总为x,滑的全程用能定对块运动应动理得mgx0sinθ-μmgxcosθ=0-mv02,解得x=(+x0tanθ),选项A正确。例4(2022·浙江1月考选·20)如图所示,处于竖直平面内的一探究装置,由倾角α=37°的光滑直轨道AB...

1、当您付费下载文档后,您只拥有了使用权限,并不意味着购买了版权,文档只能用于自身使用,不得用于其他商业用途(如 [转卖]进行直接盈利或[编辑后售卖]进行间接盈利)。
2、本站所有内容均由合作方或网友上传,本站不对文档的完整性、权威性及其观点立场正确性做任何保证或承诺!文档内容仅供研究参考,付费前请自行鉴别。
3、如文档内容存在违规,或者侵犯商业秘密、侵犯著作权等,请点击“违规举报”。

碎片内容

与本文档类似文档
2025年新高考物理资料  专题突破卷06 动量守恒定律的综合应用专题(碰撞问题,弹簧问题,板块问题,曲面斜面问题,子弹木块问题,人船模型)(原卷版).docx
2025年新高考物理资料 专题突破卷06 动量守恒定律的综合应用专题(碰撞问题,弹簧问题,板块问题,曲面斜面问题,子弹木块问题,人船模型)(原卷版).docx
免费
0下载
2022年1月广东省普通高中学业水平合格性考试物理仿真模拟试卷B(新课程)(考试版).docx
2022年1月广东省普通高中学业水平合格性考试物理仿真模拟试卷B(新课程)(考试版).docx
免费
6下载
2025年新高考物理资料  第40讲  电路的基本概念及规律(练习)(解析版).docx
2025年新高考物理资料 第40讲 电路的基本概念及规律(练习)(解析版).docx
免费
0下载
2025年新高考物理资料  第一篇 专题一 第3讲 抛体运动 .docx
2025年新高考物理资料 第一篇 专题一 第3讲 抛体运动 .docx
免费
0下载
高考物理复习  第34讲   静电场中力的性质(练习)(解析版).docx
高考物理复习 第34讲 静电场中力的性质(练习)(解析版).docx
免费
0下载
上海市浦东新区2020年高三第一学期期末(一模)学科质量检测物理试卷(word原卷版).docx
上海市浦东新区2020年高三第一学期期末(一模)学科质量检测物理试卷(word原卷版).docx
免费
0下载
高考物理复习  第十五章 第5课时 专题强化:理想气体的变质量问题 (1).docx
高考物理复习 第十五章 第5课时 专题强化:理想气体的变质量问题 (1).docx
免费
0下载
高考物理复习  2025届高中物理一轮复习练习(含解析):第十一章 第5练 洛伦兹力与现代科技.docx
高考物理复习 2025届高中物理一轮复习练习(含解析):第十一章 第5练 洛伦兹力与现代科技.docx
免费
0下载
2019年高考物理试卷(新课标Ⅱ)(空白卷) (5).docx
2019年高考物理试卷(新课标Ⅱ)(空白卷) (5).docx
免费
0下载
高中2024版考评特训卷·物理【新教材】考点84.docx
高中2024版考评特训卷·物理【新教材】考点84.docx
免费
0下载
2025年新高考物理资料  第十三章 第4课时 传感器 实验十六:利用传感器制作简单的自动控制装置.pptx
2025年新高考物理资料 第十三章 第4课时 传感器 实验十六:利用传感器制作简单的自动控制装置.pptx
免费
0下载
高考物理易错点09  静电场.docx(4大陷阱)-备战2024年高考物理考试易错题备战(原卷版).docx
高考物理易错点09 静电场.docx(4大陷阱)-备战2024年高考物理考试易错题备战(原卷版).docx
免费
0下载
2024年新高考物理资料 第十章 恒定电流(测试)(解析版).docx
2024年新高考物理资料 第十章 恒定电流(测试)(解析版).docx
免费
0下载
高中物理·必修第三册课时作业WORD  课时分层作业(六).docx
高中物理·必修第三册课时作业WORD 课时分层作业(六).docx
免费
15下载
高中2022·微专题·小练习·物理【统考版】专题41.docx
高中2022·微专题·小练习·物理【统考版】专题41.docx
免费
0下载
新课改高中物理 高考复习04 B电路的基本概念及电路分析 中档版教师版.docx
新课改高中物理 高考复习04 B电路的基本概念及电路分析 中档版教师版.docx
免费
11下载
2024年高考物理 一轮复习讲义(新人教版)第10章 实验11 测量电源的电动势和内阻 (1).docx
2024年高考物理 一轮复习讲义(新人教版)第10章 实验11 测量电源的电动势和内阻 (1).docx
免费
30下载
2023《微专题·小练习》·物理·新教材·XL-5专题6实验:研究匀变速直线运动.docx
2023《微专题·小练习》·物理·新教材·XL-5专题6实验:研究匀变速直线运动.docx
免费
26下载
2015年高考物理试卷(北京)(解析卷).doc
2015年高考物理试卷(北京)(解析卷).doc
免费
0下载
2014年上海市高中毕业统一学业考试物理试卷(原卷版).doc
2014年上海市高中毕业统一学业考试物理试卷(原卷版).doc
免费
18下载
我的小文库
实名认证
内容提供者

提供高质量免费文档试卷下载,如果满意请告诉您身边的人,如果不满意请告诉我们,您的意见对于我们很重要,是我们不断进步的动力

阅读排行

确认删除?
回到顶部
客服号
  • 客服QQ点击这里给我发消息
QQ群
  • QQ群点击这里加入QQ群
提交所需资料详情,我们来帮找资料