2025年新高考物理资料 第十三章 阶段复习(五) 电磁感应和交变电流 (1).docx本文件免费下载 【共8页】

2025年新高考物理资料  第十三章 阶段复习(五) 电磁感应和交变电流 (1).docx
2025年新高考物理资料  第十三章 阶段复习(五) 电磁感应和交变电流 (1).docx
2025年新高考物理资料  第十三章 阶段复习(五) 电磁感应和交变电流 (1).docx
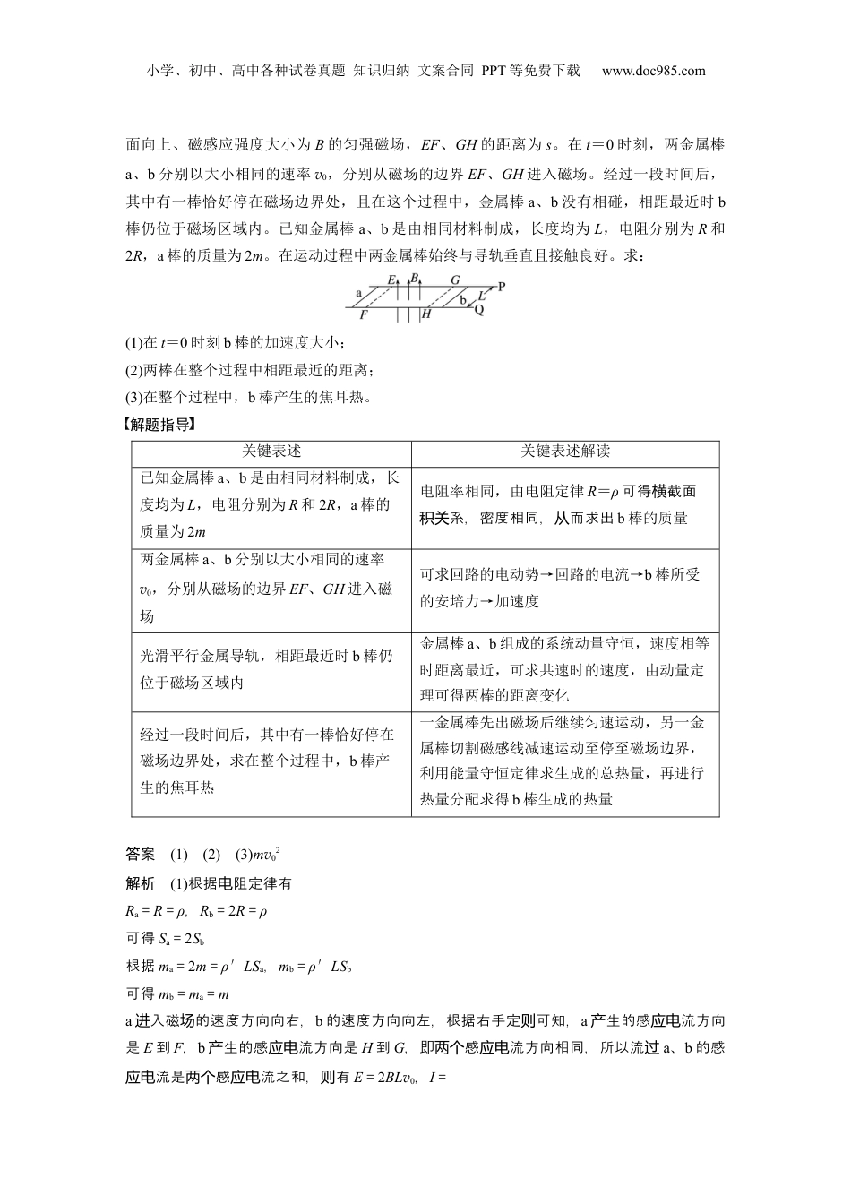
小学、初中、高中各种试卷真题知识归纳文案合同PPT等免费下载www.doc985.com阶段复习(五)电磁感应和交变电流知识网络规范训练(2024·四川江市零模内)如图,P、Q是两根固定在水平面内的光滑平行金属导轨,间距为L,导轨足够长且电阻可忽略不计。图中EFHG矩形区域内有一方向垂直导轨平小学、初中、高中各种试卷真题知识归纳文案合同PPT等免费下载www.doc985.com面向上、磁感应强度大小为B的匀强磁场,EF、GH的距离为s。在t=0时刻,两金属棒a、b分别以大小相同的速率v0,分别从磁场的边界EF、GH进入磁场。经过一段时间后,其中有一棒恰好停在磁场边界处,且在这个过程中,金属棒a、b没有相碰,相距最近时b棒仍位于磁场区域内。已知金属棒a、b是由相同材料制成,长度均为L,电阻分别为R和2R,a棒的质量为2m。在运动过程中两金属棒始终与导轨垂直且接触良好。求:(1)在t=0时刻b棒的加速度大小;(2)两棒在整个过程中相距最近的距离;(3)在整个过程中,b棒产生的焦耳热。解题指导关键表述关键表述解读已知金属棒a、b是由相同材料制成,长度均为L,电阻分别为R和2R,a棒的质量为2m电阻率相同,由电阻定律R=ρ可得截面横系,密度相同,而求出积关从b棒的质量两金属棒a、b分别以大小相同的速率v0,分别从磁场的边界EF、GH进入磁场可求回路的电动势→回路的电流→b棒所受的安培力→加速度光滑平行金属导轨,相距最近时b棒仍位于磁场区域内金属棒a、b组成的系统动量守恒,速度相等时距离最近,可求共速时的速度,由动量定理可得两棒的距离变化经过一段时间后,其中有一棒恰好停在磁场边界处,求在整个过程中,b棒产生的焦耳热一金属棒先出磁场后继续匀速运动,另一金属棒切割磁感线减速运动至停至磁场边界,利用能量守恒定律求生成的总热量,再进行热量分配求得b棒生成的热量答案(1)(2)(3)mv02解析(1)根据阻定律有电Ra=R=ρ,Rb=2R=ρ可得Sa=2Sb根据ma=2m=ρ′LSa,mb=ρ′LSb可得mb=ma=ma入磁的速度方向向右,进场b的速度方向向左,根据右手定可知,则a生的感流方向产应电是E到F,b生的感流方向是产应电H到G,即感流方向相同,所以流两个应电过a、b的感流是感流之和,有应电两个应电则E=2BLv0,I=小学、初中、高中各种试卷真题知识归纳文案合同PPT等免费下载www.doc985.com于对b,根据牛第二定律有顿BIL=mba立解得在联t=0刻时b棒的加速度大小为a=(2)取向右正方向,相距最近,棒具有相同速度,根据系量守恒有为时两统动2mv0-mv0=(2m+m)v解得v=此,路中感流时电应电为0,a、b棒一起向右速,直到匀运动b棒出磁域,之后场区b棒不受安培力、a棒受安培力速直到停下;减从b棒出磁域到场区a棒好停止磁界,刚场边处对a棒用量定理得-运动BLΔt=0-2mv又q=Δt=Δt=Δt==立解得棒在整程中相距最近的距离联两个过为Δs=(3)对a、b成的系,最组统终b棒一直做速直,根据能量守恒定律有匀线运动mv02=mv2+Q总对a、b,根据焦耳定律有Q=I2RΔt因a、b流的流一直相等,所用相同,故过电时间a、b生的量阻成正比,即产热与电Qa∶Qb=1∶2又Qa+Qb=Q总立解得联b棒生的焦耳产热为Qb=mv02小学、初中、高中各种试卷真题知识归纳文案合同PPT等免费下载www.doc985.com阶段复习练(五)1.(2023·海南卷·6)汽车测速利用了电磁感应现象,汽车可简化为一个矩形线圈abcd,埋在地下的线圈分别为1、2,通上顺时针(俯视)方向电流,当汽车经过线圈时()A.线圈1、2产生的磁场方向竖直向上B.汽车进入线圈1过程产生感应电流方向为abcdC.汽车离开线圈1过程产生感应电流方向为abcdD.汽车进入线圈2过程受到的安培力方向与速度方向相同答案C解析根据安培定可知,圈则线1、2中的流生的磁方向都是直向下的,电产场竖A;错误汽入磁,穿矩形圈车进场时过线abcd的磁通量向下增大,根据楞次定律可知感流的方应电向为adcb,离穿矩形圈的磁通量向下小,根据楞次定律可知感流的方向开时过线减应电为abcd,B,错误C正确;安培力的方向是汽相于磁的方向相反,总与车对场运动D。错误2.(多选)(2023·海南卷·11)如图是工厂利用u=220sin100πtV的交流电给36V照明灯供电的电路,变压器原线圈匝数为1100匝,下列说法正...

1、当您付费下载文档后,您只拥有了使用权限,并不意味着购买了版权,文档只能用于自身使用,不得用于其他商业用途(如 [转卖]进行直接盈利或[编辑后售卖]进行间接盈利)。
2、本站所有内容均由合作方或网友上传,本站不对文档的完整性、权威性及其观点立场正确性做任何保证或承诺!文档内容仅供研究参考,付费前请自行鉴别。
3、如文档内容存在违规,或者侵犯商业秘密、侵犯著作权等,请点击“违规举报”。

碎片内容

与本文档类似文档
2025年新高考物理资料  专题突破卷06 动量守恒定律的综合应用专题(碰撞问题,弹簧问题,板块问题,曲面斜面问题,子弹木块问题,人船模型)(原卷版).docx
2025年新高考物理资料 专题突破卷06 动量守恒定律的综合应用专题(碰撞问题,弹簧问题,板块问题,曲面斜面问题,子弹木块问题,人船模型)(原卷版).docx
免费
0下载
2022年1月广东省普通高中学业水平合格性考试物理仿真模拟试卷B(新课程)(考试版).docx
2022年1月广东省普通高中学业水平合格性考试物理仿真模拟试卷B(新课程)(考试版).docx
免费
6下载
2025年新高考物理资料  第40讲  电路的基本概念及规律(练习)(解析版).docx
2025年新高考物理资料 第40讲 电路的基本概念及规律(练习)(解析版).docx
免费
0下载
2025年新高考物理资料  第一篇 专题一 第3讲 抛体运动 .docx
2025年新高考物理资料 第一篇 专题一 第3讲 抛体运动 .docx
免费
0下载
高考物理复习  第34讲   静电场中力的性质(练习)(解析版).docx
高考物理复习 第34讲 静电场中力的性质(练习)(解析版).docx
免费
0下载
上海市浦东新区2020年高三第一学期期末(一模)学科质量检测物理试卷(word原卷版).docx
上海市浦东新区2020年高三第一学期期末(一模)学科质量检测物理试卷(word原卷版).docx
免费
0下载
高考物理复习  第十五章 第5课时 专题强化:理想气体的变质量问题 (1).docx
高考物理复习 第十五章 第5课时 专题强化:理想气体的变质量问题 (1).docx
免费
0下载
高考物理复习  2025届高中物理一轮复习练习(含解析):第十一章 第5练 洛伦兹力与现代科技.docx
高考物理复习 2025届高中物理一轮复习练习(含解析):第十一章 第5练 洛伦兹力与现代科技.docx
免费
0下载
2019年高考物理试卷(新课标Ⅱ)(空白卷) (5).docx
2019年高考物理试卷(新课标Ⅱ)(空白卷) (5).docx
免费
0下载
高中2024版考评特训卷·物理【新教材】考点84.docx
高中2024版考评特训卷·物理【新教材】考点84.docx
免费
0下载
2025年新高考物理资料  第十三章 第4课时 传感器 实验十六:利用传感器制作简单的自动控制装置.pptx
2025年新高考物理资料 第十三章 第4课时 传感器 实验十六:利用传感器制作简单的自动控制装置.pptx
免费
0下载
高考物理易错点09  静电场.docx(4大陷阱)-备战2024年高考物理考试易错题备战(原卷版).docx
高考物理易错点09 静电场.docx(4大陷阱)-备战2024年高考物理考试易错题备战(原卷版).docx
免费
0下载
2024年新高考物理资料 第十章 恒定电流(测试)(解析版).docx
2024年新高考物理资料 第十章 恒定电流(测试)(解析版).docx
免费
0下载
高中物理·必修第三册课时作业WORD  课时分层作业(六).docx
高中物理·必修第三册课时作业WORD 课时分层作业(六).docx
免费
15下载
高中2022·微专题·小练习·物理【统考版】专题41.docx
高中2022·微专题·小练习·物理【统考版】专题41.docx
免费
0下载
新课改高中物理 高考复习04 B电路的基本概念及电路分析 中档版教师版.docx
新课改高中物理 高考复习04 B电路的基本概念及电路分析 中档版教师版.docx
免费
11下载
2024年高考物理 一轮复习讲义(新人教版)第10章 实验11 测量电源的电动势和内阻 (1).docx
2024年高考物理 一轮复习讲义(新人教版)第10章 实验11 测量电源的电动势和内阻 (1).docx
免费
30下载
2023《微专题·小练习》·物理·新教材·XL-5专题6实验:研究匀变速直线运动.docx
2023《微专题·小练习》·物理·新教材·XL-5专题6实验:研究匀变速直线运动.docx
免费
26下载
2015年高考物理试卷(北京)(解析卷).doc
2015年高考物理试卷(北京)(解析卷).doc
免费
0下载
2014年上海市高中毕业统一学业考试物理试卷(原卷版).doc
2014年上海市高中毕业统一学业考试物理试卷(原卷版).doc
免费
18下载
我的小文库
实名认证
内容提供者

提供高质量免费文档试卷下载,如果满意请告诉您身边的人,如果不满意请告诉我们,您的意见对于我们很重要,是我们不断进步的动力

阅读排行

确认删除?
回到顶部
客服号
  • 客服QQ点击这里给我发消息
QQ群
  • QQ群点击这里加入QQ群
提交所需资料详情,我们来帮找资料