2024年新高考物理资料 第一篇 专题二 第8讲 动量 (1).docx本文件免费下载 【共7页】

2024年新高考物理资料 第一篇 专题二 第8讲 动量 (1).docx
2024年新高考物理资料 第一篇 专题二 第8讲 动量 (1).docx
2024年新高考物理资料 第一篇 专题二 第8讲 动量 (1).docx
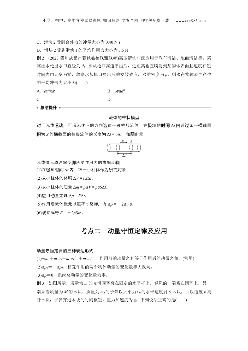
小学、初中、高中各种试卷真题知识归纳文案合同PPT等免费下载www.doc985.com第8讲动量目标要求1.理解动量定理,会灵活利用动量定理求解时间、末速度等物理量。2.理解动量守恒定律成立的条件,会在碰撞、爆炸等相互作用的系统中利用动量守恒定律解决有关问题。3.掌握碰撞模型及拓展,会应用动量守恒定律等规律解决实际问题。考点一动量定理及应用1.冲量的三种计算方法公式法I=Ft适用于求恒力的冲量动量定理法多用于求变力的冲量或F、t未知的情况图像法F-t图线与时间轴围成的面积表示力的冲量,若F与t成线性关系,也可直接用平均力求解2.动量定理(1)公式:FΔt=mv′-mv(2)应用技巧:①研究对象可以是单个物体,也可以是多个物体组成的系统。②表达式是矢量式,需要规定正方向。③匀变速直线运动,如果题目不涉及加速度和位移,用动量定理比用牛顿第二定律求解更简捷。④在变加速运动中F为Δt时间内的平均力。⑤电磁感应问题中,利用动量定理可以求解时间、电荷量或导体棒的位移。例1(多选)(2023·广卷东·10)某同学受电动窗帘的启发,设计了如图所示的简化模型。多个质量均为1kg的滑块可在水平滑轨上滑动,忽略阻力。开窗帘过程中,电机对滑块1施加一个水平向右的恒力F,推动滑块1以0.40m/s的速度与静止的滑块2碰撞,碰撞时间为0.04s,碰撞结束后瞬间两滑块的共同速度为0.22m/s。关于两滑块的碰撞过程,下列说法正确的有()A.该过程动量守恒B.滑块1受到合外力的冲量大小为0.18N·s小学、初中、高中各种试卷真题知识归纳文案合同PPT等免费下载www.doc985.comC.滑块2受到合外力的冲量大小为0.40N·sD.滑块2受到滑块1的平均作用力大小为5.5N例2(2023·四川成都市蓉城名校盟考联联)高压清洗广泛应用于汽车清洁、地面清洁等。某高压水枪出水口直径为d,水从枪口高速喷出后,近距离垂直喷射到某物体表面且速度在短时间内由v变为零,忽略水从枪口喷出后的发散效应,水的密度为ρ,则水在物体表面产生的平均冲击力大小为()A.ρv2πd2B.ρvπd2C.D.流体的柱状模型于流体,可沿流速对运动v的方向取一段柱形流体,在短的选极时间Δt通某一截面内过横积为S的截面的柱形流体的度横长为Δl=vΔt,如所示。图流体微元原速率反所受作用力的求解步:弹骤(1)在短极时间Δt,取一小柱体作究象。内为研对(2)求小柱体的体积ΔV=vSΔt。(3)求小柱体的量质Δm=ρΔV=ρvSΔt。(4)用量定理应动Δp=FΔt。(5)作用后流体微元以速率v反,有弹Δp=-2Δmv。(6)立解得联F=-2ρSv2。考点二动量守恒定律及应用动量守恒定律的三种表达形式(1)m1v1+m2v2=m1v1′+m2v2′,作用前的动量之和等于作用后的动量之和。(常用)(2)Δp1=-Δp2,相互作用的两个物体动量的变化量等大反向。(3)Δp=0,系统总动量的变化量为零。例3如图所示,质量为m的光滑圆环套在固定的水平杆上,轻绳的一端系在圆环上,另一端系着质量为M的木块。质量为m0的子弹以大小为v0的水平速度射入木块,并以速度v离开木块,子弹穿过木块的时间极短。重力加速度为g,下列说法正确的是()小学、初中、高中各种试卷真题知识归纳文案合同PPT等免费下载www.doc985.comA.子弹射穿木块前后,子弹和木块组成的系统动量和机械能都守恒B.子弹射穿木块前后,子弹和木块组成的系统动量不守恒,机械能守恒C.子弹射出木块后的瞬间,圆环对杆的压力等于(M+m)gD.木块上升到最高点时,速度大小为例4(多选)(2020·全卷国Ⅱ·21)水平冰面上有一固定的竖直挡板,一滑冰运动员面对挡板静止在冰面上,他把一质量为4.0kg的静止物块以大小为5.0m/s的速度沿与挡板垂直的方向推向挡板,运动员获得退行速度;物块与挡板弹性碰撞,速度反向,追上运动员时,运动员又把物块推向挡板,使其再一次以大小为5.0m/s的速度与挡板弹性碰撞。总共经过8次这样推物块后,运动员退行速度的大小大于5.0m/s,反弹的物块不能再追上运动员。不计冰面的摩擦力,该运动员的质量可能为()A.48kgB.53kgC.58kgD.63kg解题指导关键表述解读不计冰面的摩擦力物块和运动员在作用过程中满足动量守恒物块与挡板弹性碰撞,速度反向物块与挡板弹性碰撞过程中无能量损失运动员又把物块推...

1、当您付费下载文档后,您只拥有了使用权限,并不意味着购买了版权,文档只能用于自身使用,不得用于其他商业用途(如 [转卖]进行直接盈利或[编辑后售卖]进行间接盈利)。
2、本站所有内容均由合作方或网友上传,本站不对文档的完整性、权威性及其观点立场正确性做任何保证或承诺!文档内容仅供研究参考,付费前请自行鉴别。
3、如文档内容存在违规,或者侵犯商业秘密、侵犯著作权等,请点击“违规举报”。

碎片内容

与本文档类似文档
高考物理复习  第十四章 第1课时 光的折射、全反射 (1).docx
高考物理复习 第十四章 第1课时 光的折射、全反射 (1).docx
免费
0下载
2025年新高考物理资料  第04讲  实验:探究小车速度随时间变化的规律(练习)(解析版).docx
2025年新高考物理资料 第04讲 实验:探究小车速度随时间变化的规律(练习)(解析版).docx
免费
0下载
2025年新高考物理资料  考点18 探究向心力大小与半径、角速度、质量的关系(核心考点精讲精练)(解析版).docx
2025年新高考物理资料 考点18 探究向心力大小与半径、角速度、质量的关系(核心考点精讲精练)(解析版).docx
免费
0下载
2017年全国统一高考物理试卷(新课标ⅲ).doc
2017年全国统一高考物理试卷(新课标ⅲ).doc
免费
0下载
1995年广东高考物理真题及答案.doc
1995年广东高考物理真题及答案.doc
免费
11下载
2025年新高考物理资料  专题突破卷10  闭合电路的欧姆定律(欧姆定律、动态分析、功率和效率问题、故障分析、含容电路)(原卷版).docx
2025年新高考物理资料 专题突破卷10 闭合电路的欧姆定律(欧姆定律、动态分析、功率和效率问题、故障分析、含容电路)(原卷版).docx
免费
0下载
【预约】湖南省衡阳市2023届高三第二次联考(二模)物理试题图片版.docx
【预约】湖南省衡阳市2023届高三第二次联考(二模)物理试题图片版.docx
免费
8下载
精品解析:2022届上海市浦东新区高三(下)线上阶段测试(二模)物理试题(原卷版).docx
精品解析:2022届上海市浦东新区高三(下)线上阶段测试(二模)物理试题(原卷版).docx
免费
0下载
上海市嘉定区2022年高三第一学期期末(一模)物理答案 (1).docx
上海市嘉定区2022年高三第一学期期末(一模)物理答案 (1).docx
免费
0下载
2025年新高考物理资料  第十三章 第3练 电磁振荡与电磁波.docx
2025年新高考物理资料 第十三章 第3练 电磁振荡与电磁波.docx
免费
0下载
江苏省南京师范大学附属中学2022-2023学年高三下学期一模适应性考试物理试题(原卷版).docx
江苏省南京师范大学附属中学2022-2023学年高三下学期一模适应性考试物理试题(原卷版).docx
免费
0下载
2024年新高考物理资料 重难点12 电磁感应(解析版).docx
2024年新高考物理资料 重难点12 电磁感应(解析版).docx
免费
0下载
2022年高考物理试卷(全国乙卷)(空白卷) (6).docx
2022年高考物理试卷(全国乙卷)(空白卷) (6).docx
免费
0下载
高中2024版考评特训卷·物理【新教材】(辽宁专版)考点36.docx
高中2024版考评特训卷·物理【新教材】(辽宁专版)考点36.docx
免费
0下载
2023年高考重庆卷物理真题(解析版).docx
2023年高考重庆卷物理真题(解析版).docx
免费
19下载
高考复习专项练习二轮物理专题分层突破练12 振动与波.docx
高考复习专项练习二轮物理专题分层突破练12 振动与波.docx
免费
5下载
2024年新高考物理资料 第10讲 探究弹簧弹力与形变量的关系(讲义)(解析版).docx
2024年新高考物理资料 第10讲 探究弹簧弹力与形变量的关系(讲义)(解析版).docx
免费
0下载
高中2024版考评特训卷·物理【新教材】考点71.docx
高中2024版考评特训卷·物理【新教材】考点71.docx
免费
0下载
2025届高中物理一轮复习练习(含解析):第七章 阶段复习练(三) 能量和动量.docx
2025届高中物理一轮复习练习(含解析):第七章 阶段复习练(三) 能量和动量.docx
免费
0下载
2023《微专题·小练习》·物理·L-5专题28人造卫星宇宙速度.docx
2023《微专题·小练习》·物理·L-5专题28人造卫星宇宙速度.docx
免费
15下载
我的小文库
实名认证
内容提供者

提供高质量免费文档试卷下载,如果满意请告诉您身边的人,如果不满意请告诉我们,您的意见对于我们很重要,是我们不断进步的动力

阅读排行

确认删除?
回到顶部
客服号
  • 客服QQ点击这里给我发消息
QQ群
  • QQ群点击这里加入QQ群
提交所需资料详情,我们来帮找资料