2024年新高考语文资料板块八 学案69 语言连贯之语句衔接(语句复位)——保持一致,代入恰当.docx本文件免费下载 【共9页】

2024年新高考语文资料板块八 学案69 语言连贯之语句衔接(语句复位)——保持一致,代入恰当.docx
2024年新高考语文资料板块八 学案69 语言连贯之语句衔接(语句复位)——保持一致,代入恰当.docx
2024年新高考语文资料板块八 学案69 语言连贯之语句衔接(语句复位)——保持一致,代入恰当.docx
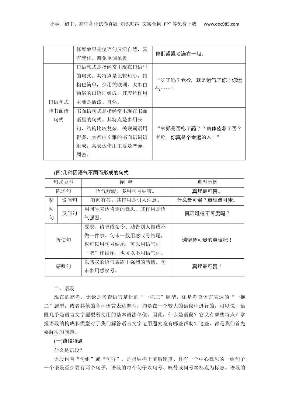
小学、初中、高中各种试卷真题知识归纳文案合同PPT等免费下载www.doc985.com前备知识语法常识——句式与语段知识图要一、句式句子是语言表达的基本单位,而句子总是有一定的表达形式。进入语言表达与运用训练中,句式知识如影随形:无论是与句式直接相关的语句衔接、带句式概括、句式表达效果、仿用变换句式等题型考点,还是与句式间接相关的语句补写、语言得体、语言鲜明等题型考点。为了避免分散在各题型考点讲句式知识的零碎、散乱问题,这里特地把所有常用的句式知识集中在一起讲述,希望让你获取完整、系统的句式概括,为接下来的各项语言策略与技能训练奠定良好的基础。(一)现代汉语中单句常见句式句式类型句式特征典型举例“把”字句和判断句“把”字句是一种用“把”字将宾语提前并与宾语一起构成句子的状语的特殊句式。林民把自己的一生凝固觉成了光照千秋的史历册。页判断句是根据谓语的性质给句子分类得出的一种句型。一般是用名词或名词性短语作谓语,对事物的属性作出判断,即说明某事物是什么,或不是什么。《者》是很受者迎读读欢的志。杂主动句和主语(施事)+谓语+宾语(受事)。他打碎了花。瓶主语+(把+)宾语+谓语。土的父把土走闰亲闰带小学、初中、高中各种试卷真题知识归纳文案合同PPT等免费下载www.doc985.com被动句了。宾语+被+主语+谓语。土于被他父走闰终亲带了。肯定句和否定句肯定句,语气较重。我要加强素培。们质养单重否定句,只用一个否定词,表示否定的意思。我不能放松素培。们质养双重否定句,含有两个否定词,表达肯定的意思,语气较肯定句重。我不加强素培不们质养行。常式句和变式句常式句通常主语在前,谓语在后;定语、状语在前,中心语在后;偏句在前,正句在后。表意简洁、明了,但是缺少灵活性。他急地走了。匆匆进来变式句是指句子成分打破一般次序,排列次序较特殊的句子。它通常是为了突出强调某一方面。他走了,急地。进来匆匆(二)现代汉语中复句类型复句类型见前面“前备知识语法常识——词语与句子”。(三)几种常用句式及其表达效果句式类型概念和表达作用典型示例长句和短句长句是指结构复杂、字数多、容量大的句子。其表达作用:表达严密、精确、细腻,条理贯通,气势磅礴。多用于书面语。世界小提琴家帕格尼尼是一位上天级从那里同接受天和苦而又时赋难两项馈赠善于用苦的琴弦把天演到致的难赋绎极奇人。短句是指结构简单、字数少、简洁明快的句子。其表达作用:短小精悍,节奏短促,生动明快,活泼有力。多用于口语和演讲稿等。帕格尼尼是一位奇人,上天那里同从时接受了天和苦,但他却善赋难两项馈赠于用苦的琴弦把天演到致,最难赋绎极成世界小提琴家。终为级整句和散句整句是指结构相同或相近、字数大体相等、形式整齐的句子。其修辞作用是形式整齐、音节和谐、气势贯通、意义鲜明、气氛渲染,可以起到强调意义、加强语势的作用。管他自不同的地,管他彼尽们来区尽们此不相,管他的性格有所不同,识尽们但共同的言把他地在一起。语们紧紧连散句是指结构不一致、句式长短不齐、交错运用的一组句子。其管他自不同的地,彼此不相尽们来区,性格也有所不同,但共同的言把识语小学、初中、高中各种试卷真题知识归纳文案合同PPT等免费下载www.doc985.com修辞效果是使语句灵活自然,富有变化,避免单调呆板。他地在一起。们紧紧连口语句式和书面语句式口语句式是指经常出现在口语里的句式。其特点是比较短小,结构也简单,少用关联词,大多由通俗的口语词组成。其表达作用主要是活泼、自然。“吃了?老栓,就是了!吗运气你你运气……”书面语句式是指经常出现在书面语里的句式。其特点是多用长句,结构比较复杂,关联词语用得多,大都由文雅的书面语词语组成。其表达作用主要是严谨、周密。“令是否吃了了?病体痊愈了否?郎药老栓,是幸的人!你真个运”(四)几种因语气不同而形成的句式句式类型阐释典型示例陈述句语气舒缓,多用句号结束。理最可真贵。疑问句设问句有问有答。其作用是引人注意。什最可?理最可。么贵真贵反问句用问号表达肯定的意思。其作用是语气强烈。理道不可?真难贵吗祈使句要求、请求或命令、劝告别...

1、当您付费下载文档后,您只拥有了使用权限,并不意味着购买了版权,文档只能用于自身使用,不得用于其他商业用途(如 [转卖]进行直接盈利或[编辑后售卖]进行间接盈利)。
2、本站所有内容均由合作方或网友上传,本站不对文档的完整性、权威性及其观点立场正确性做任何保证或承诺!文档内容仅供研究参考,付费前请自行鉴别。
3、如文档内容存在违规,或者侵犯商业秘密、侵犯著作权等,请点击“违规举报”。

碎片内容

与本文档类似文档
2024年新高考语文资料知识清单七 古代文化常识分类助记.doc
2024年新高考语文资料知识清单七 古代文化常识分类助记.doc
免费
0下载
2024年新高考语文资料专题33 驳论要切中要害(练习)-2024年高考语文二轮复习讲练测(新教材新高考) (原卷版).docx
2024年新高考语文资料专题33 驳论要切中要害(练习)-2024年高考语文二轮复习讲练测(新教材新高考) (原卷版).docx
免费
0下载
2025年新高考语文复习  板块一 对点练案1 理解推断信息.docx
2025年新高考语文复习 板块一 对点练案1 理解推断信息.docx
免费
0下载
高考语文复习 人民日报2024年10月经典金句、时事热点评论精选-备战2025年高考语文写作之素材聚宝盆(全国通用).docx
高考语文复习 人民日报2024年10月经典金句、时事热点评论精选-备战2025年高考语文写作之素材聚宝盆(全国通用).docx
免费
0下载
高考语文复习 专题10:语言表达准确、鲜明、生动(原卷版)-【上好课】2025年高考语文一轮复习知识清单.docx
高考语文复习 专题10:语言表达准确、鲜明、生动(原卷版)-【上好课】2025年高考语文一轮复习知识清单.docx
免费
0下载
【免费下载】2009年浙江高考语文(原卷版).doc
【免费下载】2009年浙江高考语文(原卷版).doc
免费
0下载
二轮专项分层特训卷·语文小题组合短平快16.doc
二轮专项分层特训卷·语文小题组合短平快16.doc
免费
1下载
2011年海南高考语文试题及答案.doc
2011年海南高考语文试题及答案.doc
免费
4下载
2024年新高考语文资料专题07 信息类阅读题型归类-2024年高考语文二轮热点题型归纳与变式演练(新高考专用)(原卷版).docx
2024年新高考语文资料专题07 信息类阅读题型归类-2024年高考语文二轮热点题型归纳与变式演练(新高考专用)(原卷版).docx
免费
0下载
2020-2021学年上海市闵行区高三(上)期末语文试卷(一模).doc
2020-2021学年上海市闵行区高三(上)期末语文试卷(一模).doc
免费
0下载
9.淮安市高中校协作体2022∽2023学年度第一学期高一期中考试语文试题.pdf
9.淮安市高中校协作体2022∽2023学年度第一学期高一期中考试语文试题.pdf
免费
24下载
2021年高考语文真题(全国乙卷)(解析版)word版.docx
2021年高考语文真题(全国乙卷)(解析版)word版.docx
免费
16下载
精品解析:江苏省南通市2023-2024学年高三10月月考语文试题(原卷版).docx
精品解析:江苏省南通市2023-2024学年高三10月月考语文试题(原卷版).docx
免费
0下载
高考语文模拟卷(广东专用)模拟卷01(广东专用)(参考答案).docx
高考语文模拟卷(广东专用)模拟卷01(广东专用)(参考答案).docx
免费
0下载
2024版《大考卷》全程考评特训卷·语文【新教材】文化常识读与练4.docx
2024版《大考卷》全程考评特训卷·语文【新教材】文化常识读与练4.docx
免费
12下载
高中语文 选择性必修·中册(1)选择性必修·中册(1)  基础过关训练 12.docx
高中语文 选择性必修·中册(1)选择性必修·中册(1) 基础过关训练 12.docx
免费
23下载
2019年高考语文试卷(上海)(春考)(空白卷) (1).docx
2019年高考语文试卷(上海)(春考)(空白卷) (1).docx
免费
0下载
高考语文一轮复习讲义(新教材)识记五 古代文化常识.docx
高考语文一轮复习讲义(新教材)识记五 古代文化常识.docx
免费
3下载
2015年高考语文试卷(安徽)(解析卷).doc
2015年高考语文试卷(安徽)(解析卷).doc
免费
0下载
2024年新高考语文 专题16+辨析文言词语和文化常识(课件)-2024年高考语文二轮复习讲练测(新教材新高考).pptx
2024年新高考语文 专题16+辨析文言词语和文化常识(课件)-2024年高考语文二轮复习讲练测(新教材新高考).pptx
免费
0下载
我的小文库
实名认证
内容提供者

提供高质量免费文档试卷下载,如果满意请告诉您身边的人,如果不满意请告诉我们,您的意见对于我们很重要,是我们不断进步的动力

阅读排行

确认删除?
回到顶部
客服号
  • 客服QQ点击这里给我发消息
QQ群
  • QQ群点击这里加入QQ群
提交所需资料详情,我们来帮找资料