2024年新高考语文资料板块2 小说阅读 课时7 分析叙事特征——精判特征,精析效果.docx本文件免费下载 【共20页】

2024年新高考语文资料板块2 小说阅读 课时7 分析叙事特征——精判特征,精析效果.docx
2024年新高考语文资料板块2 小说阅读 课时7 分析叙事特征——精判特征,精析效果.docx
2024年新高考语文资料板块2 小说阅读 课时7 分析叙事特征——精判特征,精析效果.docx
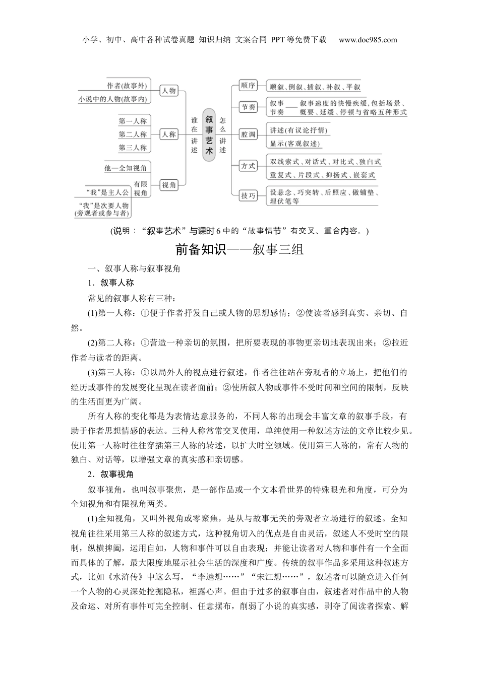
小学、初中、高中各种试卷真题知识归纳文案合同PPT等免费下载www.doc985.com课时7分析叙事特征——精判特征,精析效果复习任务1.掌握小说叙事方面的知识,重点是叙事人称、视角与叙事方式。2.学会分析小说叙事的特点,并能够掌握答题要点。考情微观年份卷别篇名提问方式设题角度命题特点2021新高考Ⅰ卷《石门阵》王木匠讲石门阵时,多处使用反复手法,这种讲述方法有什么效果?(4分)叙事方法(单一角度)①小说叙事艺术分析是近几年高考的命题热点。②高考考查有单一与综合两个角度,以前者为主。单一考查主要放在文本的某一叙事方式及特征上。③命题者一般先给出叙事方式,重在分析“作用”“效果”。2019浙江卷《呼兰河传(节选)》分析本文叙述上的特征。(6分)叙事特征(综合角度)2018全国Ⅰ卷《赵一曼女士》小说中历史与现实交织穿插,这种叙述方式有哪些好处?请结合作品简要分析。(6分)叙事方式(单一角度)2014全国Ⅰ卷《古渡头》作品是怎样叙述渡夫的故事的?这样写有什么好处?请简要分析。(6分)叙事特征(综合角度)知识图要小学、初中、高中各种试卷真题知识归纳文案合同PPT等免费下载www.doc985.com(明:说“事叙艺术”与课时6中的“故事情节”有交叉、重合容。内)前备知识——叙事三组一、叙事人称与叙事视角1.叙事人称常见的叙事人称有三种:(1)第一人称:①便于作者抒发自己或人物的思想感情;②使读者感到真实、亲切、自然。(2)第二人称:①营造一种亲切的氛围,把所要表现的事物更亲切地表现出来;②拉近作者与读者的距离。(3)第三人称:①以局外人的视点进行叙述,作者往往站在旁观者的立场上,把他们的经历或事件的发展变化呈现在读者面前;②使所叙人物或事件不受时间和空间的限制,反映的生活面更为广阔。所有人称的变化都是为表情达意服务的,不同人称的出现会丰富文章的叙事手段,有助于作者思想情感的表达。三种人称常常交叉使用,单纯使用一种叙述方法的文章比较少见。使用第一人称时往往穿插第三人称的转述,以扩大时空领域。使用第三人称的,常有人物的独白、对话等,以增强文章的真实感和亲切感。2.叙事视角叙事视角,也叫叙事聚焦,是一部作品或一个文本看世界的特殊眼光和角度,可分为全知视角和有限视角两类。(1)全知视角,又叫外视角或零聚焦,是从与故事无关的旁观者立场进行的叙述。全知视角往往采用第三人称的叙述方式,这种视角切入的优点是自由灵活,叙述人不受时空的限制,纵横捭阖,运用自如,人物和事件可以自由表现;并能让读者对人物和事件有一个全面而具体的了解,最大限度地展示社会生活的深度和广度。传统的叙事作品多采用这种叙述方式,比如《水浒传》中这么写,“李逵想……”“宋江想……”,叙述者可以随意进入任何一个人物的心灵深处挖掘隐私,袒露心声。但由于过多的叙事自由,叙述者对作品中的人物及命运、对所有事件可完全控制、任意摆布,削弱了小说的真实感,剥夺了阅读者探索、解小学、初中、高中各种试卷真题知识归纳文案合同PPT等免费下载www.doc985.com释作品的大部分权利,因而受到许多现代小说批评家的非难。(2)限知视角,又叫内视角,顾名思义,把视角限制在某个人物身上,叙述者只借助某个人物的感觉和意识,从他的视觉、听觉及感受的角度去传达一切。包括主人公视角和见证人视角两种。①主人公视角就是由作品中主人公叙述的视点。既可以用第一人称来叙述,也可以用第三人称来叙述。人物叙述自己的事情,自然而然地带有一种特殊的亲切感和真实感,便于揭示主人公自己的深层心理,对于其他人物,也可以从外部进行描写。[如《大卫·科波菲尔》就是采用第一人称“我”来叙述的。]②见证人视角,即由次要人物(一般是线索人物)叙述的视点。通常采用第一人称“我”来叙述。这也是高考考查的重中之重。作为目击者、见证人,此视角对于塑造主要人物的完整形象更客观、更有效,必要时叙述者可以对所叙人物和事件作出感情反映和道德评价,为作者的间接介入提供了方便。见证人在叙述主要人物故事的时候,由于其进入场景,往往形成他们(主要人物和次要人物)之间的映衬、矛盾、对话关系,无疑会加强作品表现人物和主题的力度,有时则会...

1、当您付费下载文档后,您只拥有了使用权限,并不意味着购买了版权,文档只能用于自身使用,不得用于其他商业用途(如 [转卖]进行直接盈利或[编辑后售卖]进行间接盈利)。
2、本站所有内容均由合作方或网友上传,本站不对文档的完整性、权威性及其观点立场正确性做任何保证或承诺!文档内容仅供研究参考,付费前请自行鉴别。
3、如文档内容存在违规,或者侵犯商业秘密、侵犯著作权等,请点击“违规举报”。

碎片内容

与本文档类似文档
2025年新高考语文复习  专题02 理解性默写-3年(2022-2024)高考1年模拟语文真题分类汇编(全国通用)(原卷版).docx
2025年新高考语文复习 专题02 理解性默写-3年(2022-2024)高考1年模拟语文真题分类汇编(全国通用)(原卷版).docx
免费
0下载
高考语文专题07 名句名篇默写-2023年高考真题和模拟题语文分项汇编(解析卷).docx
高考语文专题07 名句名篇默写-2023年高考真题和模拟题语文分项汇编(解析卷).docx
免费
0下载
2024年高考语文一轮复习讲义(部编新高考版)板块6 对点练案28 把握情感内涵.docx
2024年高考语文一轮复习讲义(部编新高考版)板块6 对点练案28 把握情感内涵.docx
免费
6下载
主题梳理12:体育强国-备战2021年高考作文之社会热点素材主题梳理.docx
主题梳理12:体育强国-备战2021年高考作文之社会热点素材主题梳理.docx
免费
0下载
2008年高考语文试卷(广东)(解析卷).doc
2008年高考语文试卷(广东)(解析卷).doc
免费
0下载
1997年广西高考语文真题及答案.doc
1997年广西高考语文真题及答案.doc
免费
20下载
高考语文复习 考点23文化常识-备战2025年高考语文一轮复习考点帮(新高考通用)(解析版).docx
高考语文复习 考点23文化常识-备战2025年高考语文一轮复习考点帮(新高考通用)(解析版).docx
免费
0下载
高考语文复习 语言文字运用第一课(讲义)(解析版).docx
高考语文复习 语言文字运用第一课(讲义)(解析版).docx
免费
0下载
2024年新高考语文资料复习任务群一 创新练案 群文通练 杜甫沉郁顿挫诗风研究.docx
2024年新高考语文资料复习任务群一 创新练案 群文通练 杜甫沉郁顿挫诗风研究.docx
免费
0下载
1995年广东高考语文真题及答案.doc
1995年广东高考语文真题及答案.doc
免费
5下载
2015年高考语文试卷(安徽)(空白卷).doc
2015年高考语文试卷(安徽)(空白卷).doc
免费
0下载
2024年高考语文一轮复习讲义(部编新高考版)板块五 学案29 《阿房宫赋》《六国论》.docx
2024年高考语文一轮复习讲义(部编新高考版)板块五 学案29 《阿房宫赋》《六国论》.docx
免费
5下载
2024年新高考语文资料板块五 学案40 《上枢密韩太尉书》《古代文论选段》.docx
2024年新高考语文资料板块五 学案40 《上枢密韩太尉书》《古代文论选段》.docx
免费
0下载
高考语文复习 选修(二) 单篇梳理7 上枢密韩太尉书 (1).docx
高考语文复习 选修(二) 单篇梳理7 上枢密韩太尉书 (1).docx
免费
0下载
2024年新高考语文资料热点01 现代文阅读I之运用观点分析现象类题(解析版).docx
2024年新高考语文资料热点01 现代文阅读I之运用观点分析现象类题(解析版).docx
免费
0下载
高考语文复习 06 文言文文意概括简答题对点训练(解析版).docx
高考语文复习 06 文言文文意概括简答题对点训练(解析版).docx
免费
0下载
高考语文复习 综合测试08文言文阅读(多文本)-备战2025年高考语文一轮复习考点帮(新高考通用)(解析版).docx
高考语文复习 综合测试08文言文阅读(多文本)-备战2025年高考语文一轮复习考点帮(新高考通用)(解析版).docx
免费
0下载
2024年新高考语文资料板块5 第2部分 文言文考点突破 课时41 理解文言实词(一)——词分古今,义究源流.docx
2024年新高考语文资料板块5 第2部分 文言文考点突破 课时41 理解文言实词(一)——词分古今,义究源流.docx
免费
0下载
2013年全国统一高考语文试卷(新课标ⅰ)(原卷版).pdf
2013年全国统一高考语文试卷(新课标ⅰ)(原卷版).pdf
免费
27下载
高考语文复习 考点04 压缩与扩展语段-备战2025年高考语文一轮复习考点帮(天津专用)(解析版).docx
高考语文复习 考点04 压缩与扩展语段-备战2025年高考语文一轮复习考点帮(天津专用)(解析版).docx
免费
0下载
我的小文库
实名认证
内容提供者

提供高质量免费文档试卷下载,如果满意请告诉您身边的人,如果不满意请告诉我们,您的意见对于我们很重要,是我们不断进步的动力

阅读排行

确认删除?
回到顶部
客服号
  • 客服QQ点击这里给我发消息
QQ群
  • QQ群点击这里加入QQ群
提交所需资料详情,我们来帮找资料