2024届江苏省南通市如皋市高三下学期2月适应性考试(一)历史试题(解析版).docx本文件免费下载 【共12页】

2024届江苏省南通市如皋市高三下学期2月适应性考试(一)历史试题(解析版).docx
2024届江苏省南通市如皋市高三下学期2月适应性考试(一)历史试题(解析版).docx
2024届江苏省南通市如皋市高三下学期2月适应性考试(一)历史试题(解析版).docx
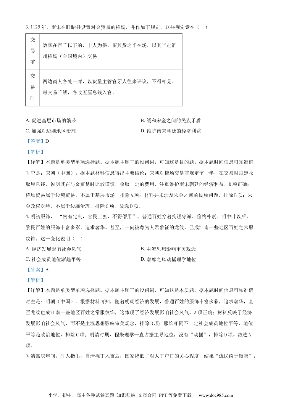
小学、初中、高中各种试卷真题知识归纳文案合同PPT等免费下载www.doc985.com2024年高考适应性考试(一)历史(选修)试题总分:100分;时间:75分钟一、选择题:本大题共16小题,每小题3分,共48分。在每小题列出的四个选项中,只有一项是最符合题目要求的。1.在西周文献中,周公这样的朝廷大臣被说成“勤劳于王家”,而作为王室家族总管的宰却被要求主管“王家内外”。百官的任命都要在王室宗庙前进行,他们往往由宰引导至周王处接受任职。这反映出当时()A.原始民主传统仍有影响B.尚未实现权力高度集中C.政权呈现家国同构特点D.传统统治秩序走向瓦解【答案】C【解析】【详解】本题是单类型单项选择题。据本题主题干的设问词,可知这是本质题。据本题时间信息可知准确时空是:西周(中国)。根据材料可知,西周官员任命需要在代表宗族的宗庙前进行,而且仪式由王室家族总管引领主持,这体现了家国同构的特征,C项正确;材料只提到官员任命的程序,无法说明原始民主传统的影响,排除A项;尚未实现权力高度集中强调周王的权力并不是至高无上的,与材料内容无关,排除B项;春秋时期礼崩乐坏,传统统治秩序走向瓦解不符合西周的时代特征,排除D项。故选C项。2.南朝时期,荆楚人民“寒食节”吃“麦粥”、“六月伏日,作汤饼”,湘州人民“亟乘轻船,载米粟及笼鸡鸭”支援陈军。此外,陈朝也曾明确要求“租田米粟、夏调绵绢丝布麦”。由这些现象可以推知南方()A.农业生产技术的进步B.稻麦轮作制度相当普及C.农副业多种经营日盛D.农业生产呈区域化分工【答案】A【解析】【详解】本题是单类型单项选择题。根据主题干的设问词,可知是推断题。时空是:南朝时期中国。据材料,南朝时期,南方百姓吃“麦粥”、汤饼(即面条)等以麦子为原料制作的食品,政府的赋税征收麦子。结合所学,在两汉,江南的农作物主要是水稻,而南朝时则有稻、麦、粟(谷子)以及其他各种杂谷。它们在播植时间上和耕地的利用上,可以与水稻交错进行。这样,土地的利用率和粮食的产量在总体上就会大大提高一步,反映农业生产技术的进步,A项正确;宋朝时期一年两熟的稻麦复种制在南方已经相当普及,排除B项;材料反映南方农业发展,而非多种经营,排除C项;材料未提及不同区域种植不同作物,不能得出区域化分工,排除D项。故选A项。小学、初中、高中各种试卷真题知识归纳文案合同PPT等免费下载www.doc985.com3.1125年,南宋在盱眙县设置对金贸易的榷场,并作如下规定。这些规定意在()交易前数颜在百千以下的,十人为保,留其货之半在场,以其半赴泗州榷场(金国境内)交易交易时两边商人各处一廊,以货呈主管官牙人往来评议,不得相见。每交易千钱,各收五厘息钱入官。A.促进基层市场的繁荣B.缓和宋金之间的民族矛盾C.加强对边疆地区治理D.维护南宋朝廷的经济利益【答案】D【解析】【详解】本题是单类型单项选择题。据本题主题干的设问词,可知这是目的题。据本题时间信息可知准确时空是:宋朝(中国)。据本题材料信息得出主要结论:宋朝对榷场交易前规定留一半,在交易时规定收取厘息钱,说明其在与金贸易时比较谨慎,收取一定的费用,注重维护南宋朝廷的经济利益,D项正确;榷场贸易属于边境贸易,不属于基层市场,排除A项;材料并未涉及宋金之间的民族问题,排除B项;宋金政权对峙,不属于边疆治理,排除C项。故选D项。4.明初服饰,“例有定制,官民士庶,不得僭用”,普通百姓穿着拘谨守诚、俭约朴素。明中叶以后,黎民百姓的服饰丰富多彩,追求奢华。甚至,一向被尊为人君象征的龙纹,已成江南一些地区百姓之常服纹饰。这一变化说明()A.经济发展影响社会风气B.主流思想影响审美观念C.社会成员地位渐趋平等D.奢靡之风动摇理学地位【答案】A【解析】【详解】本题是单类型单项选择题。据本题主题干的设问词,可知这是本质题。据本题时间信息可知准确时空是:明朝(中国)。根据材料可知,随着明朝经济的发展,普通百姓的服饰丰富多彩,追求奢华,甚至龙纹也成江南一些地区百姓之常服纹饰,这体现了经济发展影响社会风气,A项正确;材料反映了经济发展影响社会风气,而不是主流思想影响审美观念,排除B项;...

1、当您付费下载文档后,您只拥有了使用权限,并不意味着购买了版权,文档只能用于自身使用,不得用于其他商业用途(如 [转卖]进行直接盈利或[编辑后售卖]进行间接盈利)。
2、本站所有内容均由合作方或网友上传,本站不对文档的完整性、权威性及其观点立场正确性做任何保证或承诺!文档内容仅供研究参考,付费前请自行鉴别。
3、如文档内容存在违规,或者侵犯商业秘密、侵犯著作权等,请点击“违规举报”。

碎片内容

与本文档类似文档
2024年新高考历史资料  板块6 第14单元 第40讲 战后资本主义国家的新变化和社会主义国家的发展与变化.docx
2024年新高考历史资料 板块6 第14单元 第40讲 战后资本主义国家的新变化和社会主义国家的发展与变化.docx
免费
0下载
2023《微专题·小练习》·历史专练十五 抗日战争和解放战争.docx
2023《微专题·小练习》·历史专练十五 抗日战争和解放战争.docx
免费
11下载
2013年高考历史试卷(安徽)(空白卷) (2).docx
2013年高考历史试卷(安徽)(空白卷) (2).docx
免费
0下载
2025年新高考历史资料  板块四 第十三单元 训练36  影响世界的工业革命.docx
2025年新高考历史资料 板块四 第十三单元 训练36 影响世界的工业革命.docx
免费
0下载
2024年新高考历史资料  专题八 中国现代史:选择性必修(贯通部分)(原卷版).docx
2024年新高考历史资料 专题八 中国现代史:选择性必修(贯通部分)(原卷版).docx
免费
0下载
9.2023-2024学年江西省南昌市等5地高一10月月考历史试题(解析版).pdf
9.2023-2024学年江西省南昌市等5地高一10月月考历史试题(解析版).pdf
免费
4下载
高考历史复习  第13讲 辛亥革命与北洋军阀的统治(讲义)(解析版).docx
高考历史复习 第13讲 辛亥革命与北洋军阀的统治(讲义)(解析版).docx
免费
0下载
高中2023《微专题·小练习》·历史专题小练二十 古代中国的科学技术与文学艺术.docx
高中2023《微专题·小练习》·历史专题小练二十 古代中国的科学技术与文学艺术.docx
免费
0下载
2013年高考历史真题(天津自主命题)(原卷版).doc
2013年高考历史真题(天津自主命题)(原卷版).doc
免费
20下载
2021年高考历史试卷(广东)(解析卷).doc
2021年高考历史试卷(广东)(解析卷).doc
免费
0下载
2023《大考卷》二轮专项分层特训卷·历史【新教材】小题满分练(五).docx
2023《大考卷》二轮专项分层特训卷·历史【新教材】小题满分练(五).docx
免费
20下载
2025年新高考历史资料  训练1 选择题之挖掘材料关键信息要素.docx
2025年新高考历史资料 训练1 选择题之挖掘材料关键信息要素.docx
免费
0下载
2024年新高考历史资料  第二部分 解银线——新高考“学科素养” (二)学科本质——时空观念.docx
2024年新高考历史资料 第二部分 解银线——新高考“学科素养” (二)学科本质——时空观念.docx
免费
0下载
高考历史专题03 宋元到明清:多民族政权的并立、统一和中国版图的奠定(原卷版).docx
高考历史专题03 宋元到明清:多民族政权的并立、统一和中国版图的奠定(原卷版).docx
免费
0下载
2006年福建省武平二中高三上学期期末考试历史试卷3.doc.docx
2006年福建省武平二中高三上学期期末考试历史试卷3.doc.docx
免费
18下载
2024年新高考历史资料  秘籍02  中国近现代史抢分专项 · 选择精练60题   (答案解析版) .docx
2024年新高考历史资料 秘籍02 中国近现代史抢分专项 · 选择精练60题 (答案解析版) .docx
免费
0下载
2024年新高考历史资料  押新高考第1题 先秦时期:中华文明的起源与奠基(原卷版) .docx
2024年新高考历史资料 押新高考第1题 先秦时期:中华文明的起源与奠基(原卷版) .docx
免费
0下载
2022·微专题·小练习·历史【统考版】专练十六.docx
2022·微专题·小练习·历史【统考版】专练十六.docx
免费
11下载
2024年新高考历史资料  重难点14 社会主义道路的兴起与发展(解析版).docx
2024年新高考历史资料 重难点14 社会主义道路的兴起与发展(解析版).docx
免费
0下载
2. 衡水中学高考积累与改错_高一历史(第2本)_94页.pdf
2. 衡水中学高考积累与改错_高一历史(第2本)_94页.pdf
免费
16下载
我的小文库
实名认证
内容提供者

提供高质量免费文档试卷下载,如果满意请告诉您身边的人,如果不满意请告诉我们,您的意见对于我们很重要,是我们不断进步的动力

阅读排行

确认删除?
回到顶部
客服号
  • 客服QQ点击这里给我发消息
QQ群
  • QQ群点击这里加入QQ群
提交所需资料详情,我们来帮找资料