六(上)冀教版数学知识重点汇总.pdf.pdf本文件免费下载 【共15页】

六(上)冀教版数学知识重点汇总.pdf.pdf
六(上)冀教版数学知识重点汇总.pdf.pdf
六(上)冀教版数学知识重点汇总.pdf.pdf
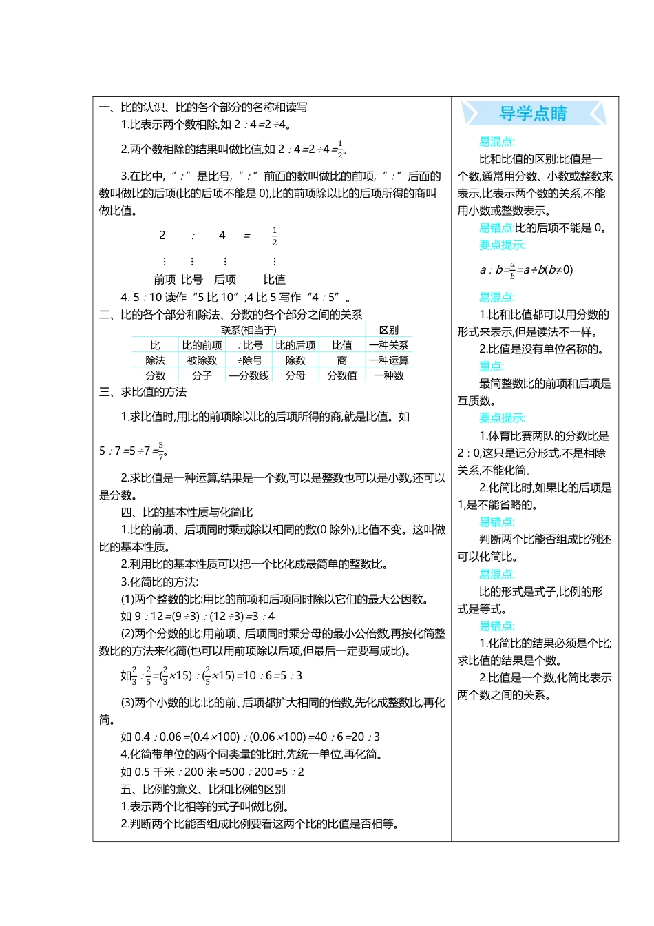
六年级上册冀教版数学知识点汇总一、认识生活中圆形物品的面1.生活中有些物品的面是圆形的,如硬币的面、钟表的面、圆桌的面等等。2.圆形物体在滚动时平稳。3.圆是由曲线围成的封闭图形。二、圆的对称性1.圆是轴对称图形,圆的对称轴是圆的直径所在的直线。2.任意一个圆都有无数条对称轴。3.半圆只有一条对称轴。4.圆的所有对称轴都相交于圆中心的一点。三、认识圆心、圆的直径和圆的半径1.把圆对折时,折痕的交点就是圆的圆心。一般用字母O表示。2.通过圆心并且两端都在圆上的线段是圆的直径,直径一般用字母d表示。3.连接圆心和圆上任意一点的线段都是圆的半径,半径一般用字母r表示。4.任何一个圆都只有一个圆心。5.直径是圆中最长的线段。6.用直尺量出圆中最长的线段,这条线段就是圆的直径。这条线段的中点就是这个圆的圆心。四、圆的半径和直径的特征和它们之间的关系1.任意一个圆都有无数条半径和无数条直径。2.在同圆或等圆中,直径是半径的2倍,即d=2r,r=�2。五、画出圆的半径和直径1.画圆的半径时,连接圆心和圆上的任意一点即可。2.画圆的直径时,连接圆上的任意两点并且要通过圆心。六、用圆规画圆的方法和步骤1.画圆的步骤:(1)把圆规的两脚分开,定好两脚之间的距离(半径);(2)把有针尖的一只脚固定在一点即圆心上;(3)把有铅笔尖的一只脚旋转一周就画出一个圆。2.通过画圆得出结论:圆心决定圆的位置,半径决定圆的大小。3.我国古代劳动人民使用“规”来画圆,使用“矩”画长方形、正方形、直角等。4.在一个正方形里画一个最大的圆,圆的直径等于正方形的边长;在一个长方形里画一个最大的圆,圆的直径等于长方形的宽。要点提示:圆形物品的面的边缘是由曲线围成的。易错点:1.错误地以为直径是圆的对称轴。2.错误地以为半圆也有无数条对称轴。易混点:圆的半径和直径都是一条线段。易错点:错误地以为通过圆心的线段是直径。重点:直径是圆中最长的线段。易混点:1.直径和半径的关系是在同圆或等圆中进行研究和探讨的。2.只有在同圆或等圆中,直径才是半径的2倍,半径才是直径的一半。易错点:画圆的半径或直径时,一般要标出字母r或d以及圆心O。要点提示:1.画圆时两固定一旋转。2.画圆时,如果两个圆的圆心相同,则这两个圆是同心圆。七、图案设计用圆规和直尺可以设计出许多美丽的图案。八、扇形的认识1.扇形是由两条半径和圆上的一段曲线围成的,如下图:2.下图中,圆上A、B两点之间的部分叫做弧,读作:弧AB。顶点在圆心,两条半径组成的角叫做圆心角。3.扇形只有一个角,角的顶点是圆心,这个角就是圆心角。4.扇形的圆心角越大,扇形张开的角度就越大,所以扇形的大小与它的圆心角和半径的大小有关。5.扇形是轴对称图形。扇形有且只有一条对称轴。这条对称轴就是圆心角的平分线。易混点:设计图案时,体现圆的对称美。易错点:1.扇形是由两条半径组成的。2.圆心角的顶点是圆心,两边是半径。3.弧线是一段曲线。4.扇形的对称轴是扇形圆心角的平分线。一、比的认识、比的各个部分的名称和读写1.比表示两个数相除,如2∶4=2÷4。2.两个数相除的结果叫做比值,如2∶4=2÷4=12。3.在比中,“∶”是比号,“∶”前面的数叫做比的前项,“∶”后面的数叫做比的后项(比的后项不能是0),比的前项除以比的后项所得的商叫做比值。2∶4=12︙︙︙︙前项比号后项比值4.5∶10读作“5比10”;4比5写作“4∶5”。二、比的各个部分和除法、分数的各个部分之间的关系联系(相当于)区别比比的前项∶比号比的后项比值一种关系除法被除数÷除号除数商一种运算分数分子—分数线分母分数值一种数三、求比值的方法1.求比值时,用比的前项除以比的后项所得的商,就是比值。如5∶7=5÷7=57。2.求比值是一种运算,结果是一个数,可以是整数也可以是小数,还可以是分数。四、比的基本性质与化简比1.比的前项、后项同时乘或除以相同的数(0除外),比值不变。这叫做比的基本性质。2.利用比的基本性质可以把一个比化成最简单的整数比。3.化简比的方法:(1)两个整数的比:用比的前项和后项同时除以它们的最大公因数。如9∶12=(9÷3)∶(12÷3)=3∶4(2)两个分数的比:用前项、后项同时乘分母的最小公倍数,再按化简整数比的方法来化简(也可以用前项除以后项,但最后...

1、当您付费下载文档后,您只拥有了使用权限,并不意味着购买了版权,文档只能用于自身使用,不得用于其他商业用途(如 [转卖]进行直接盈利或[编辑后售卖]进行间接盈利)。
2、本站所有内容均由合作方或网友上传,本站不对文档的完整性、权威性及其观点立场正确性做任何保证或承诺!文档内容仅供研究参考,付费前请自行鉴别。
3、如文档内容存在违规,或者侵犯商业秘密、侵犯著作权等,请点击“违规举报”。

碎片内容

与本文档类似文档
重庆梁平区2022年小学毕业考试数学试卷(教师版).docx
重庆梁平区2022年小学毕业考试数学试卷(教师版).docx
免费
0下载
2015年河南省平顶山市湛河区小升初数学试卷(学生版).docx
2015年河南省平顶山市湛河区小升初数学试卷(学生版).docx
免费
0下载
精品解析:云南省昆明市西山区2021年部编版小升初语文试卷(解析版).doc
精品解析:云南省昆明市西山区2021年部编版小升初语文试卷(解析版).doc
免费
0下载
专题20-归一问题(考点聚焦+重点速记+真题专练)(含解析).docx
专题20-归一问题(考点聚焦+重点速记+真题专练)(含解析).docx
免费
0下载
小学数学六年级上册专项训练《图形计算》 人教版 (含答案).doc
小学数学六年级上册专项训练《图形计算》 人教版 (含答案).doc
免费
0下载
广西钦州市钦北区2022年小升初数学试卷(学生版).docx
广西钦州市钦北区2022年小升初数学试卷(学生版).docx
免费
0下载
2021年山西省太原市万柏林区小升初考试科学试卷(解析版).doc
2021年山西省太原市万柏林区小升初考试科学试卷(解析版).doc
免费
0下载
第32讲-工程问题(讲义)-2024年小升初数学精讲精练专题汇编讲义(通用版,学生版).docx
第32讲-工程问题(讲义)-2024年小升初数学精讲精练专题汇编讲义(通用版,学生版).docx
免费
0下载
小升初数学-等量代换(基础篇).doc
小升初数学-等量代换(基础篇).doc
免费
0下载
2016年湖北武汉小升初数学真题及答案.doc
2016年湖北武汉小升初数学真题及答案.doc
免费
0下载
山西省大同市2023年小学小升初数学试卷.pdf
山西省大同市2023年小学小升初数学试卷.pdf
免费
0下载
2019年湖北省石首市小升初数学试卷 解析版.docx
2019年湖北省石首市小升初数学试卷 解析版.docx
免费
0下载
小升初数学 应用题综合训练(五) 苏教版(优尖升教育).doc
小升初数学 应用题综合训练(五) 苏教版(优尖升教育).doc
免费
0下载
精品解析:2022-2023学年江苏省南通市如皋市苏教版六年级下册期末测试数学试卷(解析版).docx
精品解析:2022-2023学年江苏省南通市如皋市苏教版六年级下册期末测试数学试卷(解析版).docx
免费
18下载
精品解析:湖南省长沙市雨花区长沙市长郡雨花外国语学校2022年人教版小升初考试数学试卷(原卷版).docx
精品解析:湖南省长沙市雨花区长沙市长郡雨花外国语学校2022年人教版小升初考试数学试卷(原卷版).docx
免费
0下载
2016年上海市北初级中学小升初数学真题及答案.doc
2016年上海市北初级中学小升初数学真题及答案.doc
免费
0下载
小学知识小升初数学中所有图形与几何的知识合集.pdf
小学知识小升初数学中所有图形与几何的知识合集.pdf
免费
0下载
2019年上海实验小学小升初数学真题及答案.doc
2019年上海实验小学小升初数学真题及答案.doc
免费
0下载
精品解析:2021-2022学年江苏省徐州市丰县苏教版六年级上册期末测试数学试卷(原卷版).docx
精品解析:2021-2022学年江苏省徐州市丰县苏教版六年级上册期末测试数学试卷(原卷版).docx
免费
17下载
第二单元百分数(二)拓展篇-2022-2023学年六年级数学下册典型例题系列(原卷版)人教版.docx
第二单元百分数(二)拓展篇-2022-2023学年六年级数学下册典型例题系列(原卷版)人教版.docx
免费
0下载
我的小文库
实名认证
内容提供者

提供高质量免费文档试卷下载,如果满意请告诉您身边的人,如果不满意请告诉我们,您的意见对于我们很重要,是我们不断进步的动力

相关文档

阅读排行

确认删除?
回到顶部
客服号
  • 客服QQ点击这里给我发消息
QQ群
  • QQ群点击这里加入QQ群
提交所需资料详情,我们来帮找资料