五年级上册数学《分段计费》六大题型专项练习(1).pdf本文件免费下载 【共12页】

五年级上册数学《分段计费》六大题型专项练习(1).pdf
五年级上册数学《分段计费》六大题型专项练习(1).pdf
五年级上册数学《分段计费》六大题型专项练习(1).pdf
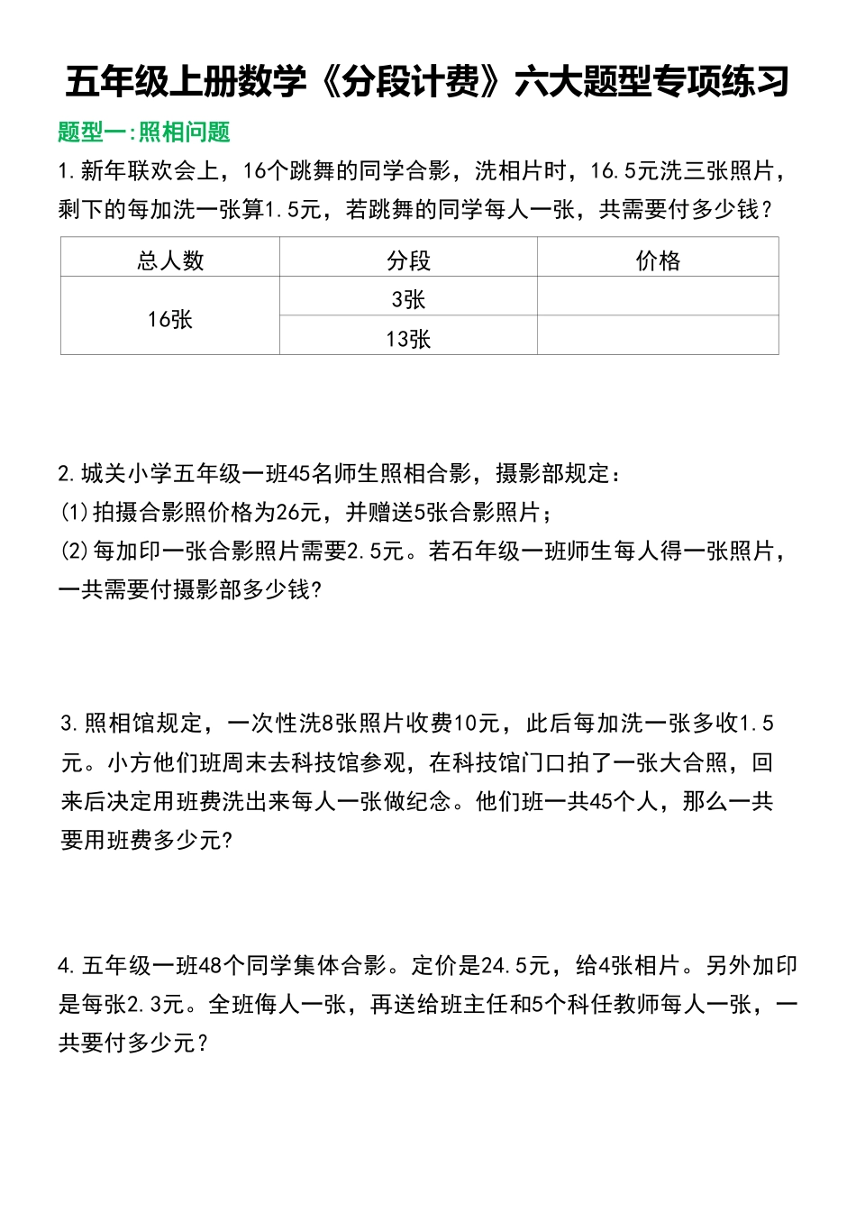
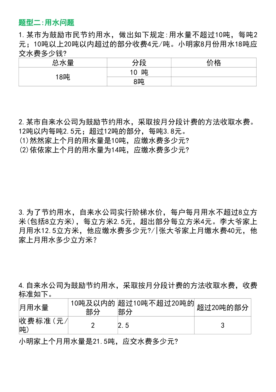
五年级上册数学《分段计费》六大题型专项练习题型一:照相问题1.新年联欢会上,16个跳舞的同学合影,洗相片时,16.5元洗三张照片,剩下的每加洗一张算1.5元,若跳舞的同学每人一张,共需要付多少钱?2.城关小学五年级一班45名师生照相合影,摄影部规定:(1)拍摄合影照价格为26元,并赠送5张合影照片;(2)每加印一张合影照片需要2.5元。若石年级一班师生每人得一张照片,一共需要付摄影部多少钱?3.照相馆规定,一次性洗8张照片收费10元,此后每加洗一张多收1.5元。小方他们班周末去科技馆参观,在科技馆门口拍了一张大合照,回来后决定用班费洗出来每人一张做纪念。他们班一共45个人,那么一共要用班费多少元?4.五年级一班48个同学集体合影。定价是24.5元,给4张相片。另外加印是每张2.3元。全班侮人一张,再送给班主任和5个科任教师每人一张,一共要付多少元?总人数分段价格16张3张13张五年级上册数学《分段计费》六大题型专项练习题型一:照相问题1.新年联欢会上,16个跳舞的同学合影,洗相片时,16.5元洗三张照片,剩下的每加洗一张算1.5元,若跳舞的同学每人一张,共需要付多少钱?16.5+(16-3)×1.5=36(元)答:一共需要付36元。2.城关小学五年级一班45名师生照相合影,摄影部规定:(1)拍摄合影照价格为26元,并赠送5张合影照片;(2)每加印一张合影照片需要2.5元。若石年级一班师生每人得一张照片,一共需要付摄影部多少钱?26+(45-5)×2.5=126(元)答:一共需要付款摄影部126元。3.照相馆规定,一次性洗8张照片收费10元,此后每加洗一张多收1.5元。小方他们班周末去科技馆参观,在科技馆门口拍了一张大合照,回来后决定用班费洗出来每人一张做纪念。他们班一共45个人,那么一共要用班费多少元?(45-8)×1.5+10=65.5(元)答:一共要用班费65.5元。4.五年级一班48个同学集体合影。定价是24.5元,给4张相片。另外加印是每张2.3元。全班侮人一张,再送给班主任和5个科任教师每人一张,一共要付多少元?(48-4+1+5)×2.3+24.5=139.5(元)答:一共要付139.5元。总人数分段价格16张3张13张题型二:用水问题1.某市为鼓励市民节约用水,做出如下规定:用水量不超过10吨,每吨2元;10吨以上20吨以内超过的部分收费4元/吨。小明家8月份用水18吨应交水费多少钱?总水量分段价格18吨10吨8吨2.某市自来水公司为鼓励节约用水,采取按月分段计费的方法收取水费。12吨以内每吨2.5元;超过12吨的部分,每吨3.8元。(1)然然家上个月的用水量是10吨,应缴水费多少元?(2)依依家上个月的用水量为14吨,应缴水费多少元?3.为了节约用水,自来水公司实行阶梯水价,每户每月用水不超过8立方米(包括8立方米),每立方米2.5元,超出部分每立方米4元。李大爷家上月用水12.5立方米,他应缴水费多少元?/|张大爷家上月缴水费40元,他家上月用水多少立方米?4.自来水公司为鼓励节约用水,采取按月分段计费的方法收取水费,收费标准如下。月用水量10吨及以内的部分超过10吨不超过20吨的部分超过20吨的部分收费标准(元/吨)22.53小明家上个月用水量是21.5吨,应交水费多少元?题型二:用水问题1.某市为鼓励市民节约用水,做出如下规定:用水量不超过10吨,每吨2元;10吨以上20吨以内超过的部分收费4元/吨。小明家8月份用水18吨应交水费多少钱?总水量分段价格18吨10吨8吨10×2+(18-10)×4=52(元)答:8月份应交水费52元。2.某市自来水公司为鼓励节约用水,采取按月分段计费的方法收取水费。12吨以内每吨2.5元;超过12吨的部分,每吨3.8元。(1)然然家上个月的用水量是10吨,应缴水费多少元?(2)依依家上个月的用水量为14吨,应缴水费多少元?(1)12.5×10=25(元)答:然然家水费25元。(2)2.5×12+3.8×(14-12)=37.6(元)答:依依家水费37.6元。3.为了节约用水,自来水公司实行阶梯水价,每户每月用水不超过8立方米(包括8立方米),每立方米2.5元,超出部分每立方米4元。李大爷家上月用水12.5立方米,他应缴水费多少元?/|张大爷家上月缴水费40元,他家上月用水多少立方米?(12.5-8)×4+8×2.5=38(元)(40-8×2.5)÷4+8=13(立方米)答:应缴水费38元,用水13立方米。4.自来水公司为鼓励节约用水,采取按月分段计费的方法收取水费,收费标准如下。月用水量1...

1、当您付费下载文档后,您只拥有了使用权限,并不意味着购买了版权,文档只能用于自身使用,不得用于其他商业用途(如 [转卖]进行直接盈利或[编辑后售卖]进行间接盈利)。
2、本站所有内容均由合作方或网友上传,本站不对文档的完整性、权威性及其观点立场正确性做任何保证或承诺!文档内容仅供研究参考,付费前请自行鉴别。
3、如文档内容存在违规,或者侵犯商业秘密、侵犯著作权等,请点击“违规举报”。

碎片内容

与本文档类似文档
精品解析:2021-2022学年江苏省扬州市苏教版五年级下册期末测试数学试卷(解析版).docx
精品解析:2021-2022学年江苏省扬州市苏教版五年级下册期末测试数学试卷(解析版).docx
免费
25下载
小学五年级数学下册5、假设思路.doc
小学五年级数学下册5、假设思路.doc
免费
0下载
五年级下册数学期中检测卷(一).doc
五年级下册数学期中检测卷(一).doc
免费
0下载
2024-2025学年 期中检测试题(1-5单元)(试题)-五年级下册数学人教版.docx
2024-2025学年 期中检测试题(1-5单元)(试题)-五年级下册数学人教版.docx
免费
0下载
(期末押题卷)期末质量检测培优卷-2022-2023学年五年级下册数学期末高频易错题(人教版)_new.docx
(期末押题卷)期末质量检测培优卷-2022-2023学年五年级下册数学期末高频易错题(人教版)_new.docx
免费
0下载
五年级数学下册典型例题系列之期中专项练习:最大公因数和最小公倍数的应用(解析版)苏教版.docx
五年级数学下册典型例题系列之期中专项练习:最大公因数和最小公倍数的应用(解析版)苏教版.docx
免费
0下载
精品解析:2021-2022学年江苏省徐州市丰县苏教版五年级下册期末测试数学试卷(解析版).docx
精品解析:2021-2022学年江苏省徐州市丰县苏教版五年级下册期末测试数学试卷(解析版).docx
免费
27下载
【沪教版】五年级数学上册期末模拟试卷-全优发展-14-15沪教版(无答案).doc
【沪教版】五年级数学上册期末模拟试卷-全优发展-14-15沪教版(无答案).doc
免费
11下载
小学数学五年级上册5.3 用字母表示复杂的数量关系.docx
小学数学五年级上册5.3 用字母表示复杂的数量关系.docx
免费
0下载
小学五年级数学上册【详解】5年级第08讲_分数计算与比较大小.docx
小学五年级数学上册【详解】5年级第08讲_分数计算与比较大小.docx
免费
0下载
五年级数学下册典型例题系列之期中专项练习:分数及最大公因数和最小公倍数的实际应用(原卷版)人教版.docx
五年级数学下册典型例题系列之期中专项练习:分数及最大公因数和最小公倍数的实际应用(原卷版)人教版.docx
免费
0下载
精品解析:2021-2022学年江苏省淮安市淮阴区淮阴实验小学教育集团苏教版五年级上册期中多元教学评价数学试卷(解析版).docx
精品解析:2021-2022学年江苏省淮安市淮阴区淮阴实验小学教育集团苏教版五年级上册期中多元教学评价数学试卷(解析版).docx
免费
8下载
【学易金卷-基础2】期末模拟卷-2023学年五年级数学下册人教版_new.docx
【学易金卷-基础2】期末模拟卷-2023学年五年级数学下册人教版_new.docx
免费
0下载
【学霸夺分密卷三】苏教版五年级数学下册期末题型透析卷(Word版 含答案).doc
【学霸夺分密卷三】苏教版五年级数学下册期末题型透析卷(Word版 含答案).doc
免费
0下载
【必刷卷】小学数学五年级上册第一次月考(一、二单元)质量检测A卷   苏教版(含答案).doc
【必刷卷】小学数学五年级上册第一次月考(一、二单元)质量检测A卷 苏教版(含答案).doc
免费
0下载
小学数学五年级下册教材过关卷(2).docx
小学数学五年级下册教材过关卷(2).docx
免费
0下载
五年级下册数学小学课时练1.8 列形如ax±bx=c的方程解决实际问题.doc
五年级下册数学小学课时练1.8 列形如ax±bx=c的方程解决实际问题.doc
免费
25下载
【典型例题系列】五年级数学下册典型例题系列之第二单元:2、5、3的倍数的特征专项练习(含答案)人教版.docx
【典型例题系列】五年级数学下册典型例题系列之第二单元:2、5、3的倍数的特征专项练习(含答案)人教版.docx
免费
0下载
小学数学苏教版 5年级下册(单元试卷+期中期末试卷+课时练)第三单元测试卷(二).docx
小学数学苏教版 5年级下册(单元试卷+期中期末试卷+课时练)第三单元测试卷(二).docx
免费
15下载
五年级上册数学周测培优卷1 小数乘法的计算能力检测卷.docx
五年级上册数学周测培优卷1 小数乘法的计算能力检测卷.docx
免费
0下载
我的小文库
实名认证
内容提供者

提供高质量免费文档试卷下载,如果满意请告诉您身边的人,如果不满意请告诉我们,您的意见对于我们很重要,是我们不断进步的动力

相关文档

阅读排行

确认删除?
回到顶部
客服号
  • 客服QQ点击这里给我发消息
QQ群
  • QQ群点击这里加入QQ群
提交所需资料详情,我们来帮找资料