高考生物复习 第二单元 课时练10 物质进出细胞的方式及影响因素.docx本文件免费下载 【共5页】

高考生物复习  第二单元 课时练10  物质进出细胞的方式及影响因素.docx
高考生物复习  第二单元 课时练10  物质进出细胞的方式及影响因素.docx
高考生物复习  第二单元 课时练10  物质进出细胞的方式及影响因素.docx
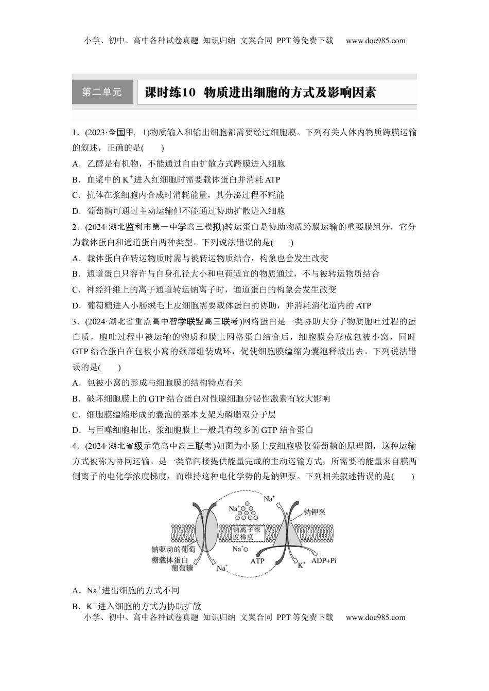
小学、初中、高中各种试卷真题知识归纳文案合同PPT等免费下载www.doc985.com小学、初中、高中各种试卷真题知识归纳文案合同PPT等免费下载www.doc985.com1.(2023·全甲,国1)物质输入和输出细胞都需要经过细胞膜。下列有关人体内物质跨膜运输的叙述,正确的是()A.乙醇是有机物,不能通过自由扩散方式跨膜进入细胞B.血浆中的K+进入红细胞时需要载体蛋白并消耗ATPC.抗体在浆细胞内合成时消耗能量,其分泌过程不耗能D.葡萄糖可通过主动运输但不能通过协助扩散进入细胞2.(2024·湖北利市第一中高三模监学拟)转运蛋白是协助物质跨膜运输的重要膜组分,它分为载体蛋白和通道蛋白两种类型。下列说法错误的是()A.载体蛋白在转运物质时需与被转运物质结合,构象也会发生改变B.通道蛋白只容许与自身孔径大小和电荷适宜的物质通过,不与被转运物质结合C.神经纤维上的离子通道转运钠离子时,通道蛋白的构象会发生改变D.葡萄糖进入小肠绒毛上皮细胞需要载体蛋白的协助,并消耗消化道内的ATP3.(2024·湖北省重点高中智盟高三考学联联)网格蛋白是一类协助大分子物质胞吐过程的蛋白质,胞吐过程中被运输的物质和膜上网格蛋白结合后,细胞膜会形成包被小窝,同时GTP结合蛋白在包被小窝的颈部组装成环,促使细胞膜缢缩为囊泡释放出去。下列说法错误的是()A.包被小窝的形成与细胞膜的结构特点有关B.破坏细胞膜上的GTP结合蛋白对性腺细胞分泌性激素有较大影响C.细胞膜缢缩形成的囊泡的基本支架为磷脂双分子层D.与巨噬细胞相比,浆细胞膜上一般具有较多的GTP结合蛋白4.(2024·湖北省示范高中高三考级联)如图为小肠上皮细胞吸收葡萄糖的原理图,这种运输方式被称为协同运输。是一类靠间接提供能量完成的主动运输方式,所需要的能量来自膜两侧离子的电化学浓度梯度,而维持这种电化学势的是钠钾泵。下列相关叙述错误的是()A.Na+进出细胞的方式不同B.K+进入细胞的方式为协助扩散小学、初中、高中各种试卷真题知识归纳文案合同PPT等免费下载www.doc985.com小学、初中、高中各种试卷真题知识归纳文案合同PPT等免费下载www.doc985.comC.载体蛋白每次转运时都会发生自身构象改变D.葡萄糖进入细胞的过程中由Na+浓度梯度提供动力5.(2021·江,苏3)细胞可运用不同的方式跨膜转运物质,下列相关叙述错误的是()A.物质自由扩散进出细胞的速度既与浓度梯度有关,也与分子大小有关B.小肠上皮细胞摄入和运出葡萄糖与细胞质中各种溶质分子的浓度有关C.神经细胞膜上运入K+的载体蛋白和运出K+的通道蛋白都具有特异性D.肾小管上皮细胞通过主动运输方式重吸收氨基酸6.(2024·重市二庆0三中高三月考学)液泡是植物细胞中储存Ca2+的主要细胞器,Ca2+进入液泡的过程如图所示。下列叙述不正确的是()A.Ca2+储存在液泡内,有利于植物细胞保持坚挺B.载体蛋白CAX运输H+和运输Ca2+的方式不相同C.H+进出液泡的方式都不需要消耗能量D.加入H+焦磷酸酶抑制剂,H+通过CAX的运输速率变慢7.(2024·田高三莆检测)革兰氏阴性菌的细胞界限由三部分——内膜、外膜和周质间隙(细胞间质)组成,而革兰氏阳性菌只有单层膜。革兰氏阴性菌对甘露糖的转运过程如图所示。下列相关叙述错误的是()A.外膜转运甘露糖无须消耗ATPB.甘露糖通过主动运输从周质间隙中运输到细胞内C.周质蛋白与主动运输泵的结合不具有特异性D.革兰氏阴性菌较阳性菌可能更具有耐药性8.(2024·福建厦祺中高三月考门国学)如图为氨基酸和Na+进出肾小管上皮细胞的示意图,下小学、初中、高中各种试卷真题知识归纳文案合同PPT等免费下载www.doc985.com小学、初中、高中各种试卷真题知识归纳文案合同PPT等免费下载www.doc985.com列相关叙述或推理最合理的是()A.氨基酸进出肾小管上皮细胞需要同一种载体蛋白的协助B.各种细胞主动吸收氨基酸时都需要ATP直接提供能量C.上皮细胞中氨基酸进入组织液既需要转运蛋白协助,也需要消耗能量D.管腔中Na+进入上皮细胞体现了细胞膜的选择透过性9.(2024·重市巴蜀中高三月考庆学)甲状腺滤泡细胞内的I-浓度约是血浆中I-浓度的30倍。血浆中I-进入滤泡上皮细胞是由钠碘同向转运体(NIS)介导的(如图...

1、当您付费下载文档后,您只拥有了使用权限,并不意味着购买了版权,文档只能用于自身使用,不得用于其他商业用途(如 [转卖]进行直接盈利或[编辑后售卖]进行间接盈利)。
2、本站所有内容均由合作方或网友上传,本站不对文档的完整性、权威性及其观点立场正确性做任何保证或承诺!文档内容仅供研究参考,付费前请自行鉴别。
3、如文档内容存在违规,或者侵犯商业秘密、侵犯著作权等,请点击“违规举报”。

碎片内容

与本文档类似文档
2023年江苏省新课标新教材高考试题生物试卷(解析版).docx
2023年江苏省新课标新教材高考试题生物试卷(解析版).docx
免费
6下载
高中2024版《微专题》·生物学·新高考专练56.docx
高中2024版《微专题》·生物学·新高考专练56.docx
免费
0下载
【高考生物】备战2024年易错点09 基因表达的“三个”理解误区(解析版).docx
【高考生物】备战2024年易错点09 基因表达的“三个”理解误区(解析版).docx
免费
0下载
2023《大考卷》二轮专项分层特训卷•生物学【新教材】 不定项2023学业水平等级考试原创预测押题卷(三).docx
2023《大考卷》二轮专项分层特训卷•生物学【新教材】 不定项2023学业水平等级考试原创预测押题卷(三).docx
免费
18下载
1997年重庆高考生物真题及答案 (1).doc
1997年重庆高考生物真题及答案 (1).doc
免费
0下载
2024年高考生物试卷(福建)(空白卷) (1).docx
2024年高考生物试卷(福建)(空白卷) (1).docx
免费
0下载
高中2022·微专题·小练习·生物【统考版】专练101.docx
高中2022·微专题·小练习·生物【统考版】专练101.docx
免费
0下载
2024版《微专题》·生物学·新高考专练26.docx
2024版《微专题》·生物学·新高考专练26.docx
免费
11下载
高考生物复习  第21讲 基因的表达、基因与性状的关系(讲义)(原卷版).docx
高考生物复习 第21讲 基因的表达、基因与性状的关系(讲义)(原卷版).docx
免费
0下载
高中2024版考评特训卷·生物学【新教材】(不定项版)考点 15.docx
高中2024版考评特训卷·生物学【新教材】(不定项版)考点 15.docx
免费
0下载
卷2-备战2022年高考生物【名校地市好题必刷】全真模拟卷(山东专用)·第一辑(原卷版).docx
卷2-备战2022年高考生物【名校地市好题必刷】全真模拟卷(山东专用)·第一辑(原卷版).docx
免费
4下载
2023年高考生物试卷(全国甲卷)(空白卷) (5).docx
2023年高考生物试卷(全国甲卷)(空白卷) (5).docx
免费
0下载
2018年天津市高考生物试卷   .doc
2018年天津市高考生物试卷 .doc
免费
26下载
2003年上海高考生物真题及答案.doc
2003年上海高考生物真题及答案.doc
免费
0下载
高考生物复习  专题13   前沿热点类(解析版).docx
高考生物复习 专题13 前沿热点类(解析版).docx
免费
0下载
2022·微专题·小练习·生物【统考版】专练92.docx
2022·微专题·小练习·生物【统考版】专练92.docx
免费
15下载
2015年浙江省高考生物试卷往年高考真题.doc
2015年浙江省高考生物试卷往年高考真题.doc
免费
0下载
2024年高考生物一轮复习讲义(新人教版)第18讲 基因的表达.doc
2024年高考生物一轮复习讲义(新人教版)第18讲 基因的表达.doc
免费
7下载
2019年高考生物试卷(新课标Ⅰ)(空白卷) (2).docx
2019年高考生物试卷(新课标Ⅰ)(空白卷) (2).docx
免费
0下载
2023年高考生物试卷(辽宁)(解析卷) (4).docx
2023年高考生物试卷(辽宁)(解析卷) (4).docx
免费
0下载
我的小文库
实名认证
内容提供者

提供高质量免费文档试卷下载,如果满意请告诉您身边的人,如果不满意请告诉我们,您的意见对于我们很重要,是我们不断进步的动力

阅读排行

确认删除?
回到顶部
客服号
  • 客服QQ点击这里给我发消息
QQ群
  • QQ群点击这里加入QQ群
提交所需资料详情,我们来帮找资料