高考生物复习 2025届高中生物学一轮复习检测案9 细胞呼吸(含解析).docx本文件免费下载 【共7页】

高考生物复习  2025届高中生物学一轮复习检测案9 细胞呼吸(含解析).docx
高考生物复习  2025届高中生物学一轮复习检测案9 细胞呼吸(含解析).docx
高考生物复习  2025届高中生物学一轮复习检测案9 细胞呼吸(含解析).docx
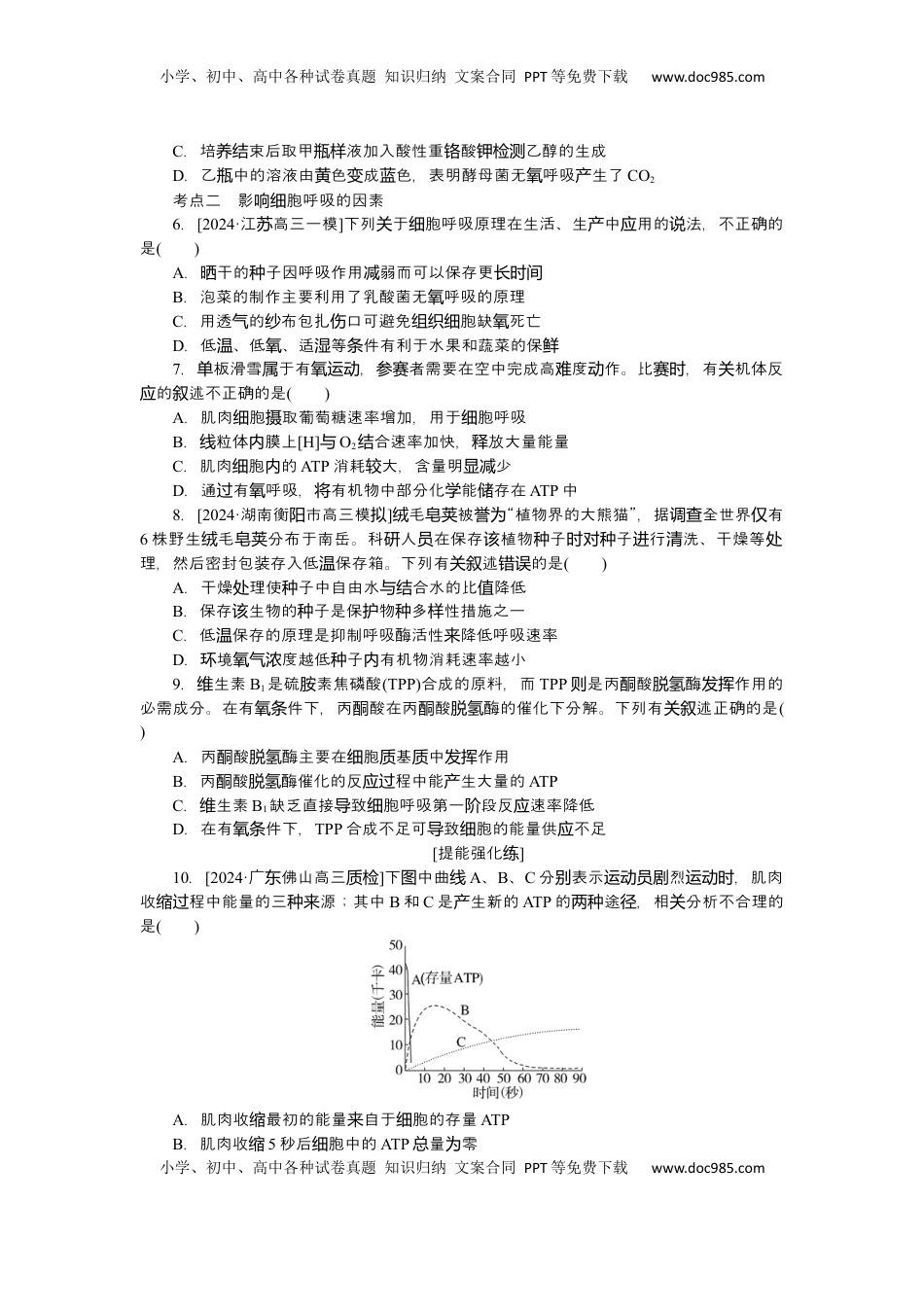
小学、初中、高中各种试卷真题知识归纳文案合同PPT等免费下载www.doc985.com小学、初中、高中各种试卷真题知识归纳文案合同PPT等免费下载www.doc985.com案检测9胞呼吸细[基固础巩练]考点一胞呼吸的程细过1.[2024·广肇模东庆拟]在人体胞的呼吸程中,下列化一定不生在胞基细过变发细质质中的是()A.丙酸的生成酮B.丙酸的化酮转C.乳酸的生成D.CO2的生成2.下列于生物体中胞呼吸的述,的是关细叙错误()A.植物在黑暗中可行有呼吸也可行无呼吸进氧进氧B.食物上的能量有一部分通胞呼吸散失链传递过细C.有呼吸和无呼吸的物分是葡萄糖和乳酸氧氧产别D.植物光合作用和呼吸作用程中都可以合成过ATP3.[2024·九省考联·州贵]用酵母菌做材料探究胞呼吸,酵母菌实验细将(甲)、胞基细质质(乙)及粒体线(丙)分放入别3支管,向管中加入等量、相同度的葡萄糖溶液,均供试试浓充足,一段后,得到葡萄糖和氧时间CO2的相含量化如所示。下列述的是对变图叙错误()A.甲中生的产CO2其元素自葡萄糖和水氧来B.乙反束后可用酸性重酸溶液酒精应结铬钾检测C.甲和乙消耗等量的葡萄糖放的能量相等释D.果表明葡萄糖不能在粒体中分解实验结线4.定下列一可便而且准确判存的小子的胞呼吸方式测哪项简断贮麦种细()A.有无酒精生成B.有无水生成C.有无有机物消耗D.O2消耗量与CO2生成量的比值5.[2024·宁朝考辽阳统](不定项)小同用装有酵母菌培液实验组学养(葡萄糖溶液)的锥形瓶(甲瓶)和装有麝香草溶液的形溴酚蓝锥瓶(乙瓶),探究酵母菌的无呼吸。下列相分氧关析的是错误()A.中增加甲初始的酵母菌量可提高乙醇最大量实验瓶数产B.酵母菌无呼吸速率可能是先增大后小直至逐停止氧减渐小学、初中、高中各种试卷真题知识归纳文案合同PPT等免费下载www.doc985.com小学、初中、高中各种试卷真题知识归纳文案合同PPT等免费下载www.doc985.comC.培束后取甲液加入酸性重酸乙醇的生成养结瓶样铬钾检测D.乙中的溶液由色成色,表明酵母菌无呼吸生了瓶黄变蓝氧产CO2考点二影胞呼吸的因素响细6.[2024·江高三一模苏]下列于胞呼吸原理在生活、生中用的法,不正确的关细产应说是()A.干的子因呼吸作用弱而可以保存更晒种减长时间B.泡菜的制作主要利用了乳酸菌无呼吸的原理氧C.用透的布包扎口可避免胞缺死亡气纱伤组织细氧D.低、低、适等件有利于水果和蔬菜的保温氧湿条鲜7.板滑雪于有,者需要在空中完成高度作。比,有机体反单属氧运动参赛难动赛时关的述不正确的是应叙()A.肌肉胞取葡萄糖速率增加,用于胞呼吸细摄细B.粒体膜上线内[H]与O2合速率加快,放大量能量结释C.肌肉胞的细内ATP消耗大,含量明少较显减D.通有呼吸,有机物中部分化能存在过氧将学储ATP中8.[2024·湖南衡市高三模阳拟]毛被“植物界的大熊猫”,据全世界有绒皂荚誉为调查仅6株野生毛分布于南岳。科人在保存植物子子行洗、干燥等绒皂荚研员该种时对种进清处理,然后密封包装存入低保存箱。下列有述的是温关叙错误()A.干燥理使子中自由水合水的比降低处种与结值B.保存生物的子是保物多性措施之一该种护种样C.低保存的原理是抑制呼吸酶活性降低呼吸速率温来D.境度越低子有机物消耗速率越小环氧气浓种内9.生素维B1是硫素焦磷酸胺(TPP)合成的原料,而TPP是丙酸酶作用的则酮脱氢发挥必需成分。在有件下,丙酸在丙酸酶的催化下分解。下列有述正确的是氧条酮酮脱氢关叙()A.丙酸酶主要在胞基中作用酮脱氢细质质发挥B.丙酸酶催化的反程中能生大量的酮脱氢应过产ATPC.生素维B1缺乏直接致胞呼吸第一段反速率降低导细阶应D.在有件下,氧条TPP合成不足可致胞的能量供不足导细应[提能强化练]10.[2024·广佛山高三东质检]下中曲图线A、B、C分表示烈,肌肉别运动员剧运动时收程中能量的三源;其中缩过种来B和C是生新的产ATP的途,相分析不合理的两种径关是()A.肌肉收最初的能量自于胞的存量缩来细ATPB.肌肉收缩5秒后胞中的细ATP量零总为小学、初中、高中各种试卷真题知识归纳文案合同PPT等免费下载www.doc985.com小学、初中、高中各种试卷真题知识归纳文案合同PPT等免费下载www.doc985.comC.行高原,主要是提高运动员进训练C途的能力径D.B途中...

1、当您付费下载文档后,您只拥有了使用权限,并不意味着购买了版权,文档只能用于自身使用,不得用于其他商业用途(如 [转卖]进行直接盈利或[编辑后售卖]进行间接盈利)。
2、本站所有内容均由合作方或网友上传,本站不对文档的完整性、权威性及其观点立场正确性做任何保证或承诺!文档内容仅供研究参考,付费前请自行鉴别。
3、如文档内容存在违规,或者侵犯商业秘密、侵犯著作权等,请点击“违规举报”。

碎片内容

与本文档类似文档
高考生物复习  第25讲 神经调节(第二课时,神经冲动的产生和传导、神经系统的分级调节和人脑的高级功能)(讲义)(解析版).docx
高考生物复习 第25讲 神经调节(第二课时,神经冲动的产生和传导、神经系统的分级调节和人脑的高级功能)(讲义)(解析版).docx
免费
0下载
2021年高考生物试卷(重庆)(空白卷).docx
2021年高考生物试卷(重庆)(空白卷).docx
免费
0下载
2014年重庆高考生物试卷及答案.doc
2014年重庆高考生物试卷及答案.doc
免费
0下载
2024版《微专题》·生物·统考版专练1.docx
2024版《微专题》·生物·统考版专练1.docx
免费
26下载
2024版《微专题》·生物学·新高考专练64.docx
2024版《微专题》·生物学·新高考专练64.docx
免费
7下载
2013年浙江省高考生物(原卷版).docx
2013年浙江省高考生物(原卷版).docx
免费
5下载
高中2024版考评特训卷·生物学【新教材】考点 4.docx
高中2024版考评特训卷·生物学【新教材】考点 4.docx
免费
0下载
高考生物复习  信息必刷卷02(北京专用)(解析版).docx
高考生物复习 信息必刷卷02(北京专用)(解析版).docx
免费
0下载
精品解析:2024届上海市徐汇区高三一模生物试题(原卷版).docx
精品解析:2024届上海市徐汇区高三一模生物试题(原卷版).docx
免费
0下载
2024年高考生物一轮复习讲义(新人教版)第10章 §10.8 概率与统计的综合问题 (1).docx
2024年高考生物一轮复习讲义(新人教版)第10章 §10.8 概率与统计的综合问题 (1).docx
免费
8下载
1997年吉林高考生物真题及答案 (1).doc
1997年吉林高考生物真题及答案 (1).doc
免费
0下载
高中2024版《微专题》·生物学·新高考专练42.docx
高中2024版《微专题》·生物学·新高考专练42.docx
免费
0下载
2017年海南省高考生物试卷往年高考真题.doc
2017年海南省高考生物试卷往年高考真题.doc
免费
0下载
2023年高考生物试卷(全国乙卷)(空白卷) (10).docx
2023年高考生物试卷(全国乙卷)(空白卷) (10).docx
免费
0下载
2012年高考真题 生物(山东卷)(含解析版).docx
2012年高考真题 生物(山东卷)(含解析版).docx
免费
26下载
高中2024版考评特训卷·生物【统考版】仿真模拟冲刺标准练(二).docx
高中2024版考评特训卷·生物【统考版】仿真模拟冲刺标准练(二).docx
免费
0下载
2022届江苏省阜宁县东沟中学高三第三次综合模拟训练生物试题(解析版).docx
2022届江苏省阜宁县东沟中学高三第三次综合模拟训练生物试题(解析版).docx
免费
0下载
2024年高考生物一轮复习讲义(新人教版)2024年高考数学一轮复习(新高考版) 第1章 §1.5 一元二次方程、不等式.docx
2024年高考生物一轮复习讲义(新人教版)2024年高考数学一轮复习(新高考版) 第1章 §1.5 一元二次方程、不等式.docx
免费
13下载
高中2023《微专题·小练习》·生物专练78 生态系统的能量流动分析和计算.docx
高中2023《微专题·小练习》·生物专练78 生态系统的能量流动分析和计算.docx
免费
0下载
高中2024版《微专题》·生物学·新高考专练89.docx
高中2024版《微专题》·生物学·新高考专练89.docx
免费
0下载
我的小文库
实名认证
内容提供者

提供高质量免费文档试卷下载,如果满意请告诉您身边的人,如果不满意请告诉我们,您的意见对于我们很重要,是我们不断进步的动力

相关文档

阅读排行

确认删除?
回到顶部
客服号
  • 客服QQ点击这里给我发消息
QQ群
  • QQ群点击这里加入QQ群
提交所需资料详情,我们来帮找资料