高考生物复习 2025届高中生物学一轮复习检测案10 光合作用(一)(含解析).docx本文件免费下载 【共9页】

高考生物复习  2025届高中生物学一轮复习检测案10 光合作用(一)(含解析).docx
高考生物复习  2025届高中生物学一轮复习检测案10 光合作用(一)(含解析).docx
高考生物复习  2025届高中生物学一轮复习检测案10 光合作用(一)(含解析).docx
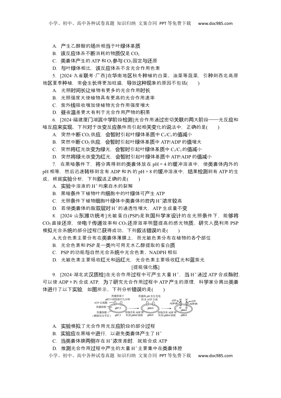
小学、初中、高中各种试卷真题知识归纳文案合同PPT等免费下载www.doc985.com小学、初中、高中各种试卷真题知识归纳文案合同PPT等免费下载www.doc985.com案检测10光合作用(一)[基固础巩练]考点一色素的提取和分离1.[2024·江城考苏盐统]于叶中色素的提取和分离,下列述正确的是关绿实验叙()A.菠菜叶片将40~50℃烘干后,再加入SiO2、CaCO3和无水乙醇充分磨,效果可研能更佳B.把新液放在光源和分光之,察到最强吸光是外光和紫光鲜滤镜间观区红蓝C.溶解度大的色素合能力更强与滤纸结D.分离色素需充分析时层30min后,方可取出察色素滤纸条观带2.[2024·黑江中段龙实验学阶测试]提取新菠菜叶的叶体色素,用形析法鲜绿圆滤纸层分离色素,装置如。正确的析果是实验图层结(深色圈表示色素环)()A.B.C.D.3.如某次光合作用色素析的果,品分新菠菜叶和一菌图为纸层实验结样别为鲜种蓝细经液冷磨后的乙醇提取液。下列述正确的是氮冻研叙()A.磨加入研时CaCO3量破坏叶素过会绿B.析液可采用生理水或磷酸冲液层盐盐缓C.在敞的杯中行析,需通操作开烧进层时风D.了菌有叶素实验验证该种蓝细没绿b考点二光合作用程过4.究人菠菜中分离囊体,其研员从类将与16酶等物一起用脂分子包裹成种质单层质油包水液滴,而建半人工光合作用反体系。反体系在光照件下可的从构应该应条实现连续CO2固定原,不生有机物乙醇酸。下列分析正确的是与还并断产()小学、初中、高中各种试卷真题知识归纳文案合同PPT等免费下载www.doc985.com小学、初中、高中各种试卷真题知识归纳文案合同PPT等免费下载www.doc985.comA.生乙醇酸的所相于叶体基产场当绿质B.反体系不消耗的物是该应断质仅CO2C.囊体生的类产ATP和O2参与CO2固定原与还D.叶体相比,反体系不含光合作用色素与绿该应5.[2024·九省考联·广西]在南地秋冬植的白菜、油菜等蔬菜,引到西北高原华区种种地夏季植,常生得更加旺盛,致象的原因不包括区种会长导这种现()A.光照植物有更多的光合作用时间长让时长B.光照强度大使植物具有更高的光合作用速率C.紫外吸收增加使植物光合作用强度增大线D.夜差更大有利于光合作用物的累昼温产积6.[2024·福建厦湖中段门滨学阶检测]光合作用通密切的大段——光反和过关联两阶应暗反。下列于改反件而引起相化的法中,正确的是应来实现对变应条关变说()A.突然中断CO2供,引起叶体基中应会暂时绿质C5/C3的小值减B.突然中断CO2供,引起叶体基中应会暂时绿质ATP/ADP的增大值C.突然光改光,引起叶体基中将红变为绿会暂时绿质C3/C5的小值减D.突然光改光,引起叶体基中将绿变为红会暂时绿质ATP/ADP的小值减7.在黑暗件下,分离得到的囊体放在条将类pH=4的冲溶液中,使囊体外的缓类内pH相等,然后迅速移到含有转ADP和Pi的pH=8的冲溶液中,果到有缓结检测ATP的生成。根据分析,下列述正确的是实验叙()A.中溶液的实验H+均自水的裂解来B.黑暗件下植物叶肉胞中的叶体可生条细绿产ATPC.光照件下植物胞叶体中囊体的腔条细绿类内H+度高浓较D.若使囊体的脂类双层对H+的通透性增大,ATP生成量不变8.[2024·山坊考东潍统]光敏蛋白(PSP)是我科家的在光照件下,能国学设计条够将CO2直接原,使子效率和还电传递CO2原效率明提高的感光物。究人利用还显质研员PSP模光合系的部分程已得成功。下列述的是拟统过获叙错误()A.光合色素主要分布在囊体薄膜上,而光敏色素分布在植物的各部位类个B.光合色素和PSP是一均可用无水乙醇提取的蛋白类质C.PSP的功能自然光合系中光合色素、与统NADPH相似D.光敏色素主要吸收光和光,光合色素主要吸收光和紫光红远红红蓝[提能强化练]9.[2024·湖北武汉质检]在光合作用程中可生大量过产H+,当H+通过ATP合成酶时,可以使ADP+Pi合成ATP,了究光合作用程中为研过ATP生的原理,科家分离出囊产学类体行了以下,如所示。下列分析的是进实验图错误()A.模了光合作用光反段的部分程实验拟应阶过B.在黑暗中行,以避免囊体生了实验应进类产H+C.囊体膜存在当类两侧H+度差,就能合成浓时ATPD.推光合作用程中生的大量测过产H+主要集中在囊体腔类小学、初中、高中各种试卷真题知识归纳文案合同P...

1、当您付费下载文档后,您只拥有了使用权限,并不意味着购买了版权,文档只能用于自身使用,不得用于其他商业用途(如 [转卖]进行直接盈利或[编辑后售卖]进行间接盈利)。
2、本站所有内容均由合作方或网友上传,本站不对文档的完整性、权威性及其观点立场正确性做任何保证或承诺!文档内容仅供研究参考,付费前请自行鉴别。
3、如文档内容存在违规,或者侵犯商业秘密、侵犯著作权等,请点击“违规举报”。

碎片内容

与本文档类似文档
高考生物复习  第25讲 神经调节(第二课时,神经冲动的产生和传导、神经系统的分级调节和人脑的高级功能)(讲义)(解析版).docx
高考生物复习 第25讲 神经调节(第二课时,神经冲动的产生和传导、神经系统的分级调节和人脑的高级功能)(讲义)(解析版).docx
免费
0下载
2021年高考生物试卷(重庆)(空白卷).docx
2021年高考生物试卷(重庆)(空白卷).docx
免费
0下载
2014年重庆高考生物试卷及答案.doc
2014年重庆高考生物试卷及答案.doc
免费
0下载
2024版《微专题》·生物·统考版专练1.docx
2024版《微专题》·生物·统考版专练1.docx
免费
26下载
2024版《微专题》·生物学·新高考专练64.docx
2024版《微专题》·生物学·新高考专练64.docx
免费
7下载
2013年浙江省高考生物(原卷版).docx
2013年浙江省高考生物(原卷版).docx
免费
5下载
高中2024版考评特训卷·生物学【新教材】考点 4.docx
高中2024版考评特训卷·生物学【新教材】考点 4.docx
免费
0下载
高考生物复习  信息必刷卷02(北京专用)(解析版).docx
高考生物复习 信息必刷卷02(北京专用)(解析版).docx
免费
0下载
精品解析:2024届上海市徐汇区高三一模生物试题(原卷版).docx
精品解析:2024届上海市徐汇区高三一模生物试题(原卷版).docx
免费
0下载
2024年高考生物一轮复习讲义(新人教版)第10章 §10.8 概率与统计的综合问题 (1).docx
2024年高考生物一轮复习讲义(新人教版)第10章 §10.8 概率与统计的综合问题 (1).docx
免费
8下载
1997年吉林高考生物真题及答案 (1).doc
1997年吉林高考生物真题及答案 (1).doc
免费
0下载
高中2024版《微专题》·生物学·新高考专练42.docx
高中2024版《微专题》·生物学·新高考专练42.docx
免费
0下载
2017年海南省高考生物试卷往年高考真题.doc
2017年海南省高考生物试卷往年高考真题.doc
免费
0下载
2023年高考生物试卷(全国乙卷)(空白卷) (10).docx
2023年高考生物试卷(全国乙卷)(空白卷) (10).docx
免费
0下载
2012年高考真题 生物(山东卷)(含解析版).docx
2012年高考真题 生物(山东卷)(含解析版).docx
免费
26下载
高中2024版考评特训卷·生物【统考版】仿真模拟冲刺标准练(二).docx
高中2024版考评特训卷·生物【统考版】仿真模拟冲刺标准练(二).docx
免费
0下载
2022届江苏省阜宁县东沟中学高三第三次综合模拟训练生物试题(解析版).docx
2022届江苏省阜宁县东沟中学高三第三次综合模拟训练生物试题(解析版).docx
免费
0下载
2024年高考生物一轮复习讲义(新人教版)2024年高考数学一轮复习(新高考版) 第1章 §1.5 一元二次方程、不等式.docx
2024年高考生物一轮复习讲义(新人教版)2024年高考数学一轮复习(新高考版) 第1章 §1.5 一元二次方程、不等式.docx
免费
13下载
高中2023《微专题·小练习》·生物专练78 生态系统的能量流动分析和计算.docx
高中2023《微专题·小练习》·生物专练78 生态系统的能量流动分析和计算.docx
免费
0下载
高中2024版《微专题》·生物学·新高考专练89.docx
高中2024版《微专题》·生物学·新高考专练89.docx
免费
0下载
我的小文库
实名认证
内容提供者

提供高质量免费文档试卷下载,如果满意请告诉您身边的人,如果不满意请告诉我们,您的意见对于我们很重要,是我们不断进步的动力

相关文档

阅读排行

确认删除?
回到顶部
客服号
  • 客服QQ点击这里给我发消息
QQ群
  • QQ群点击这里加入QQ群
提交所需资料详情,我们来帮找资料