高考生物复习 第02讲 细胞中的元素和化合物(练习)(解析版).docx本文件免费下载 【共19页】

高考生物复习  第02讲 细胞中的元素和化合物(练习)(解析版).docx
高考生物复习  第02讲 细胞中的元素和化合物(练习)(解析版).docx
高考生物复习  第02讲 细胞中的元素和化合物(练习)(解析版).docx
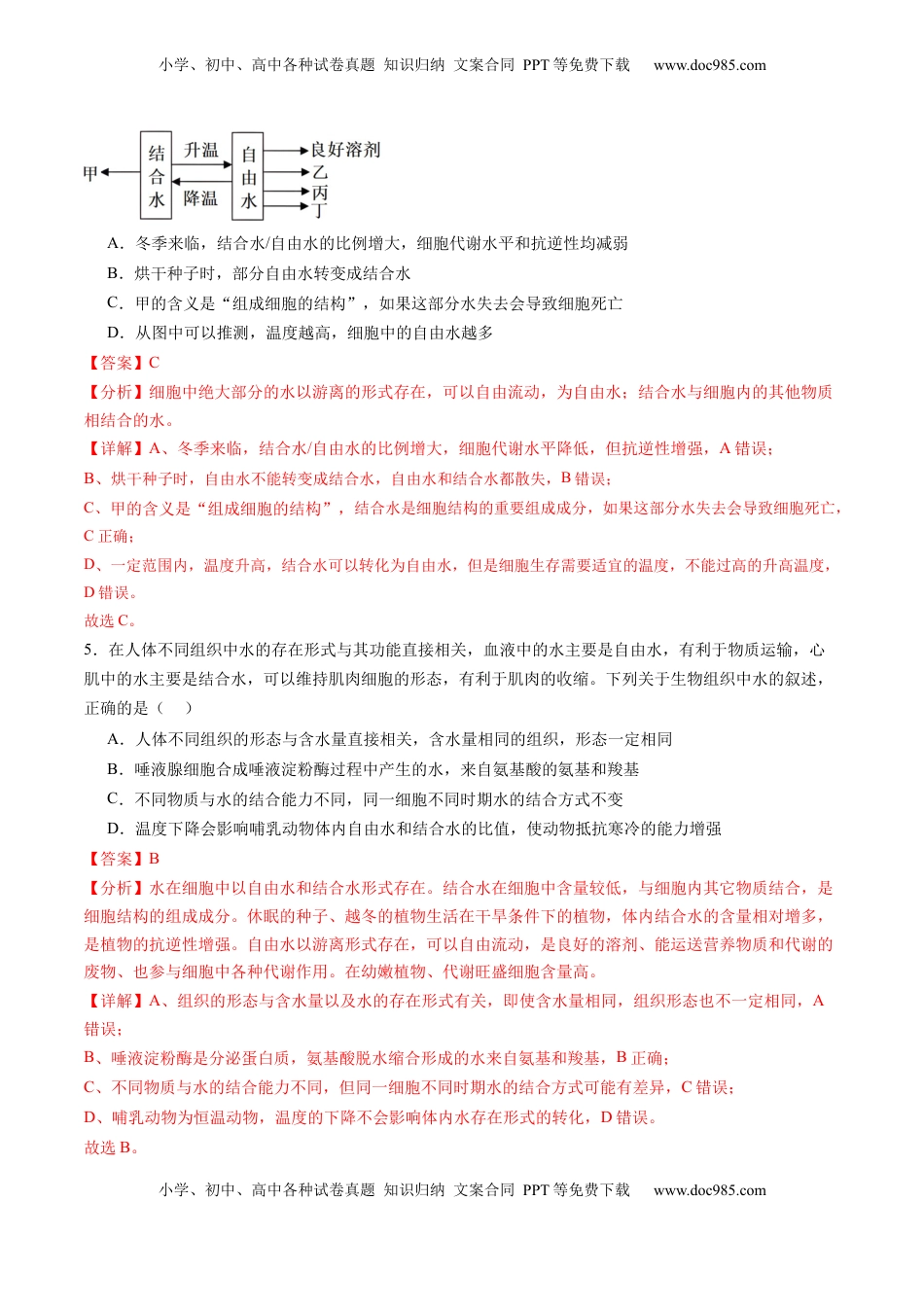
小学、初中、高中各种试卷真题知识归纳文案合同PPT等免费下载www.doc985.com小学、初中、高中各种试卷真题知识归纳文案合同PPT等免费下载www.doc985.com第02讲细胞中的元素和化合物目录01模拟基础练【题型一】细胞中的元素和化合物的推断【题型二】细胞中的水的存在形式与作用【题型三】无机盐的作用及相关实验【题型四】生物组织中还原糖、脂肪和蛋白质的检测02重难创新练03真题实战练题型一细胞中的元素和化合物的推断1.细胞中的元素和各种化合物是细胞代谢的物质基础,下列相关叙述中正确的是()A.细胞中的各种核酸都是遗传物质B.在细胞中有很多种类的蛋白质与糖类、脂质以及核酸相结合C.自由水和结合水的含量会发生变化,但二者不能相互转化D.等质量的脂肪比糖类含有更多的能量,是因为脂肪中氧含量相对较高【答案】B【分析】1、蛋白质细胞中含量最多的有机物,具有催化、免疫、运输、调节等功能,核酸是遗传信息的携带者,控制生物的遗传变异和蛋白质的生物合成;2、脂质氢的比例较高,包括脂肪、磷脂和固醇;3、细胞内水的存在形式是自由水与结合水。结合水与细胞内的其他物质相结合,是细胞结构的重要组成成分,约占细胞内全部水分的4.5%;细胞中绝大部分的水以游离的形式存在,可以自由流动,叫做自由水。【详解】A、在有细胞结构的生物中,只有DNA是遗传物质,RNA不是遗传物质,A错误;B、细胞中蛋白质可以与糖类、脂质以及核酸相结合,形成糖蛋白、脂蛋白等,B正确;C、自由水和结合水可以相互转化,例如在温度升高后一些结合水会转变成自由水,C错误;D、等质量的脂肪和糖类相比,脂肪中H和C的相对含量更高,O的含量低,D错误。故选B。小学、初中、高中各种试卷真题知识归纳文案合同PPT等免费下载www.doc985.com小学、初中、高中各种试卷真题知识归纳文案合同PPT等免费下载www.doc985.com2.海底往往形成富含氧化锰的锰结核矿。研究发现一种以锰为“食”的细菌,该菌可以利用锰将CO2转化成有机物,满足自身需要。下列有关该细菌的叙述正确的是()A.该菌内的酶可由细胞中脱氧核糖核苷酸直接指导合成B.该菌通过无丝分裂进行增殖,不会出现纺锤丝和染色体C.从外界环境吸收的N元素可用来合成ATP和磷脂等物质D.从该菌利用锰的方式推断,其属于生态系统中的分解者【答案】C【分析】细菌为原核生物,没有细胞核(核膜、核仁、核孔、染色体),只含有一种细胞器:核糖体。【详解】A、细胞生物的遗传物质是DNA(脱氧核糖核酸),可控制蛋白质的合成。酶多数是蛋白质,少数是RNA,但脱氧核糖核苷酸是构成DNA的基本单位,不能控制酶的合成,A错误;B、该细菌属于原核生物,但无丝分裂是真核细胞的分裂方式,其分裂过程不出现纺锤丝和染色体的变化,B错误;C、ATP和磷脂都含有N,故从外界环境吸收的N元素可用来合成ATP和磷脂等物质,C正确;D、该菌可以利用锰将CO2转化成有机物,是自养生物,应属于生产者,D错误。故选C。3.海底往往形成富含氧化锰的锰结核矿,研究发现一种以锰为“食”的细菌,该细菌可以利用锰将CO2转化成有机物,满足自身需要,下列有关该细菌的叙述正确的是()A.细胞中的脱氧核糖核苷酸可控制酶的合成B.通过无丝分裂增殖,不出现纺锤丝和染色体C.从外界吸收的N元素可用来合成ATP、磷脂等D.从锰结核矿富含氧化锰推断,该细菌属于分解者【答案】C【分析】细菌为原核生物,没有细胞核(核膜、核仁、核孔、染色体),只含有一种细胞器:核糖体。【详解】A、细胞生物的遗传物质是DNA(脱氧核糖核酸),可通过转录和翻译过程控制蛋白质的合成。酶多数是蛋白质,少数是RNA,但脱氧核糖核苷酸是构成DNA的基本单位,不能控制酶的合成,A错误;B、该细菌属于原核生物,无丝分裂是少数真核细胞的分裂方式,分裂过程不出现纺锤丝和染色体的变化,B错误;C、ATP为三磷酸腺苷,腺嘌呤属于碱基,含有氮元素,有些磷脂分子的头部含有氮元素,C正确;D、除光合作用外,有些生物能通过化能合成作用制造有机物,这些生物是自养生物。由海底形成的锰结核矿富含氧化锰推测,该细菌可以利用锰化合物氧化释放的能量来制造有机物,是自养生物,应属于生产者,D错误。故...

1、当您付费下载文档后,您只拥有了使用权限,并不意味着购买了版权,文档只能用于自身使用,不得用于其他商业用途(如 [转卖]进行直接盈利或[编辑后售卖]进行间接盈利)。
2、本站所有内容均由合作方或网友上传,本站不对文档的完整性、权威性及其观点立场正确性做任何保证或承诺!文档内容仅供研究参考,付费前请自行鉴别。
3、如文档内容存在违规,或者侵犯商业秘密、侵犯著作权等,请点击“违规举报”。

碎片内容

与本文档类似文档
高考生物复习  第25讲 神经调节(第二课时,神经冲动的产生和传导、神经系统的分级调节和人脑的高级功能)(讲义)(解析版).docx
高考生物复习 第25讲 神经调节(第二课时,神经冲动的产生和传导、神经系统的分级调节和人脑的高级功能)(讲义)(解析版).docx
免费
0下载
2021年高考生物试卷(重庆)(空白卷).docx
2021年高考生物试卷(重庆)(空白卷).docx
免费
0下载
2014年重庆高考生物试卷及答案.doc
2014年重庆高考生物试卷及答案.doc
免费
0下载
2024版《微专题》·生物·统考版专练1.docx
2024版《微专题》·生物·统考版专练1.docx
免费
26下载
2024版《微专题》·生物学·新高考专练64.docx
2024版《微专题》·生物学·新高考专练64.docx
免费
7下载
2013年浙江省高考生物(原卷版).docx
2013年浙江省高考生物(原卷版).docx
免费
5下载
高中2024版考评特训卷·生物学【新教材】考点 4.docx
高中2024版考评特训卷·生物学【新教材】考点 4.docx
免费
0下载
高考生物复习  信息必刷卷02(北京专用)(解析版).docx
高考生物复习 信息必刷卷02(北京专用)(解析版).docx
免费
0下载
精品解析:2024届上海市徐汇区高三一模生物试题(原卷版).docx
精品解析:2024届上海市徐汇区高三一模生物试题(原卷版).docx
免费
0下载
2024年高考生物一轮复习讲义(新人教版)第10章 §10.8 概率与统计的综合问题 (1).docx
2024年高考生物一轮复习讲义(新人教版)第10章 §10.8 概率与统计的综合问题 (1).docx
免费
8下载
1997年吉林高考生物真题及答案 (1).doc
1997年吉林高考生物真题及答案 (1).doc
免费
0下载
高中2024版《微专题》·生物学·新高考专练42.docx
高中2024版《微专题》·生物学·新高考专练42.docx
免费
0下载
2017年海南省高考生物试卷往年高考真题.doc
2017年海南省高考生物试卷往年高考真题.doc
免费
0下载
2023年高考生物试卷(全国乙卷)(空白卷) (10).docx
2023年高考生物试卷(全国乙卷)(空白卷) (10).docx
免费
0下载
2012年高考真题 生物(山东卷)(含解析版).docx
2012年高考真题 生物(山东卷)(含解析版).docx
免费
26下载
高中2024版考评特训卷·生物【统考版】仿真模拟冲刺标准练(二).docx
高中2024版考评特训卷·生物【统考版】仿真模拟冲刺标准练(二).docx
免费
0下载
2022届江苏省阜宁县东沟中学高三第三次综合模拟训练生物试题(解析版).docx
2022届江苏省阜宁县东沟中学高三第三次综合模拟训练生物试题(解析版).docx
免费
0下载
2024年高考生物一轮复习讲义(新人教版)2024年高考数学一轮复习(新高考版) 第1章 §1.5 一元二次方程、不等式.docx
2024年高考生物一轮复习讲义(新人教版)2024年高考数学一轮复习(新高考版) 第1章 §1.5 一元二次方程、不等式.docx
免费
13下载
高中2023《微专题·小练习》·生物专练78 生态系统的能量流动分析和计算.docx
高中2023《微专题·小练习》·生物专练78 生态系统的能量流动分析和计算.docx
免费
0下载
高中2024版《微专题》·生物学·新高考专练89.docx
高中2024版《微专题》·生物学·新高考专练89.docx
免费
0下载
我的小文库
实名认证
内容提供者

提供高质量免费文档试卷下载,如果满意请告诉您身边的人,如果不满意请告诉我们,您的意见对于我们很重要,是我们不断进步的动力

相关文档

阅读排行

确认删除?
回到顶部
客服号
  • 客服QQ点击这里给我发消息
QQ群
  • QQ群点击这里加入QQ群
提交所需资料详情,我们来帮找资料