高考生物复习 第14讲 细胞的分化、衰老、死亡和癌变(练习)(原卷版).docx本文件免费下载 【共11页】

高考生物复习  第14讲 细胞的分化、衰老、死亡和癌变(练习)(原卷版).docx
高考生物复习  第14讲 细胞的分化、衰老、死亡和癌变(练习)(原卷版).docx
高考生物复习  第14讲 细胞的分化、衰老、死亡和癌变(练习)(原卷版).docx
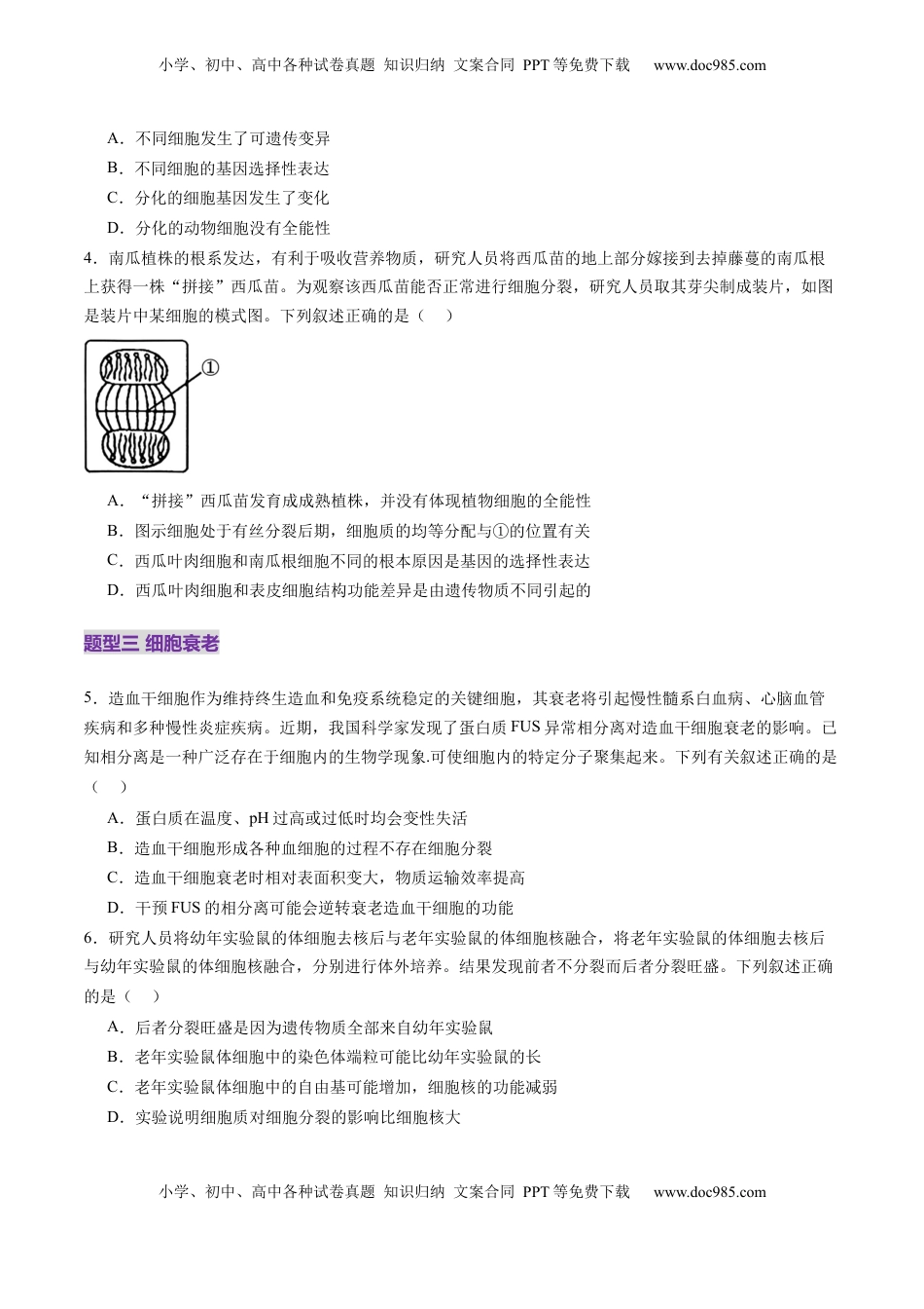
小学、初中、高中各种试卷真题知识归纳文案合同PPT等免费下载www.doc985.com小学、初中、高中各种试卷真题知识归纳文案合同PPT等免费下载www.doc985.com第14讲细胞的分化、衰老、死亡和癌变目录01模拟基础练【题型一】细胞分化【题型二】细胞全能性和干细胞【题型三】细胞衰老【题型四】细胞死亡02重难创新练03真题实战练题型一细胞分化1.同一生物体不同组织器官中细胞的形态、结构和功能差异很大,原因是()A.这些细胞内表达的基因不完全相同B.这些细胞中遗传物质不相同C.这些细胞的最初来源不相同D.这些细胞中转录的方式不相同2.嫁接是把一株植物的枝或芽,嫁接到另一株植物的基或根上,使接在一起的两个部分长成一个完整的植株。油桃和毛桃都是高等植物,油桃枝条可嫁接到毛桃的主干上发育成油桃树。下列关于嫁接后的油桃树的说法,正确的是()A.油桃枝条在毛桃主干上发育成油桃树体现了植物细胞的全能性B.发育成熟的油桃树每个细胞都可以表达出全能性C.油桃枝条细胞和毛桃主干细胞不同的根本原因是基因的选择性表达D.要判断是否有细胞分化,可比较枝条上新生细胞和原有细胞所含的蛋白质种类是否相同题型二细胞全能性和干细胞3.多细胞生物体内都存在着形态、结构和功能上具有明显差异的细胞。导致这一结果的原因是()小学、初中、高中各种试卷真题知识归纳文案合同PPT等免费下载www.doc985.com小学、初中、高中各种试卷真题知识归纳文案合同PPT等免费下载www.doc985.comA.不同细胞发生了可遗传变异B.不同细胞的基因选择性表达C.分化的细胞基因发生了变化D.分化的动物细胞没有全能性4.南瓜植株的根系发达,有利于吸收营养物质,研究人员将西瓜苗的地上部分嫁接到去掉藤蔓的南瓜根上获得一株“拼接”西瓜苗。为观察该西瓜苗能否正常进行细胞分裂,研究人员取其芽尖制成装片,如图是装片中某细胞的模式图。下列叙述正确的是()A.“拼接”西瓜苗发育成成熟植株,并没有体现植物细胞的全能性B.图示细胞处于有丝分裂后期,细胞质的均等分配与①的位置有关C.西瓜叶肉细胞和南瓜根细胞不同的根本原因是基因的选择性表达D.西瓜叶肉细胞和表皮细胞结构功能差异是由遗传物质不同引起的题型三细胞衰老5.造血干细胞作为维持终生造血和免疫系统稳定的关键细胞,其衰老将引起慢性髓系白血病、心脑血管疾病和多种慢性炎症疾病。近期,我国科学家发现了蛋白质FUS异常相分离对造血干细胞衰老的影响。已知相分离是一种广泛存在于细胞内的生物学现象.可使细胞内的特定分子聚集起来。下列有关叙述正确的是()A.蛋白质在温度、pH过高或过低时均会变性失活B.造血干细胞形成各种血细胞的过程不存在细胞分裂C.造血干细胞衰老时相对表面积变大,物质运输效率提高D.干预FUS的相分离可能会逆转衰老造血干细胞的功能6.研究人员将幼年实验鼠的体细胞去核后与老年实验鼠的体细胞核融合,将老年实验鼠的体细胞去核后与幼年实验鼠的体细胞核融合,分别进行体外培养。结果发现前者不分裂而后者分裂旺盛。下列叙述正确的是()A.后者分裂旺盛是因为遗传物质全部来自幼年实验鼠B.老年实验鼠体细胞中的染色体端粒可能比幼年实验鼠的长C.老年实验鼠体细胞中的自由基可能增加,细胞核的功能减弱D.实验说明细胞质对细胞分裂的影响比细胞核大小学、初中、高中各种试卷真题知识归纳文案合同PPT等免费下载www.doc985.com小学、初中、高中各种试卷真题知识归纳文案合同PPT等免费下载www.doc985.com题型四细胞死亡7.细胞自噬是将细胞内受损、变性的蛋白质或细胞器运输到溶酶体内并降解的过程。下图是酵母菌中分子伴侣(热激蛋白)介导的自噬过程图解,下列相关叙述错误的是()A.酵母菌中热激蛋白介导的细胞自噬过程会造成细胞本身损伤B.自噬过度或不足都会引发细胞代谢紊乱,甚至导致细胞死亡C.酵母菌处于饥饿状态时,其生存所需的能量可来自细胞自噬D.机体受到微生物入侵时,溶酶体也可清除侵入细胞的微生物8.细胞可维持正确折叠蛋白质的稳定性,同时会降解错误折叠的蛋白质。在自由基侵入等条件下,未折叠蛋白质大量堆积会促使内质网启动应急机制,长时间的应急机制将导致细胞凋...

1、当您付费下载文档后,您只拥有了使用权限,并不意味着购买了版权,文档只能用于自身使用,不得用于其他商业用途(如 [转卖]进行直接盈利或[编辑后售卖]进行间接盈利)。
2、本站所有内容均由合作方或网友上传,本站不对文档的完整性、权威性及其观点立场正确性做任何保证或承诺!文档内容仅供研究参考,付费前请自行鉴别。
3、如文档内容存在违规,或者侵犯商业秘密、侵犯著作权等,请点击“违规举报”。

碎片内容

与本文档类似文档
上海市普陀区2014年高三第一学期期末(一模)学科质量检测生命科学试题及答案(word版).doc
上海市普陀区2014年高三第一学期期末(一模)学科质量检测生命科学试题及答案(word版).doc
免费
0下载
高中2023《微专题·小练习》·生物·新教材·XL-7专练99 生态工程.docx
高中2023《微专题·小练习》·生物·新教材·XL-7专练99 生态工程.docx
免费
0下载
2024年高考生物试卷(北京)(空白卷).docx
2024年高考生物试卷(北京)(空白卷).docx
免费
0下载
2022年高考生物真题(全国甲卷)(原卷版).docx
2022年高考生物真题(全国甲卷)(原卷版).docx
免费
27下载
2017年高考生物试卷(新课标Ⅰ)(空白卷) (7).docx
2017年高考生物试卷(新课标Ⅰ)(空白卷) (7).docx
免费
0下载
2008年高考重庆高考理综生物试题含答案word版.doc
2008年高考重庆高考理综生物试题含答案word版.doc
免费
25下载
2024年高考生物试卷(福建)(解析卷) (3).docx
2024年高考生物试卷(福建)(解析卷) (3).docx
免费
0下载
2023年高考生物试卷(重庆)(空白卷) (4).docx
2023年高考生物试卷(重庆)(空白卷) (4).docx
免费
0下载
高中2023《微专题·小练习》·生物专练67 免疫调节(免疫系统的功能和免疫学的应用).docx
高中2023《微专题·小练习》·生物专练67 免疫调节(免疫系统的功能和免疫学的应用).docx
免费
0下载
高考生物复习  第14讲 细胞的分化、衰老、死亡和癌变(练习)(原卷版).docx
高考生物复习 第14讲 细胞的分化、衰老、死亡和癌变(练习)(原卷版).docx
免费
0下载
2015年安徽省高考生物试卷.doc
2015年安徽省高考生物试卷.doc
免费
0下载
2024年高考生物试卷(福建)(空白卷) (2).docx
2024年高考生物试卷(福建)(空白卷) (2).docx
免费
0下载
高中2024版《微专题》·生物·统考版专练7.docx
高中2024版《微专题》·生物·统考版专练7.docx
免费
0下载
高中生物·选择性必修2课时作业  课后分层检测案2.docx
高中生物·选择性必修2课时作业 课后分层检测案2.docx
免费
12下载
2024年高考生物一轮复习讲义(新人教版)2024年高考生物一轮复习(新人教版) 第3单元 解惑练1 C3植物、C4植物和CAM植物.docx
2024年高考生物一轮复习讲义(新人教版)2024年高考生物一轮复习(新人教版) 第3单元 解惑练1 C3植物、C4植物和CAM植物.docx
免费
6下载
2025版新高考版 生物考点清单+考法清单专题3   细胞的物质输入与输出(讲解册PDF).pdf
2025版新高考版 生物考点清单+考法清单专题3 细胞的物质输入与输出(讲解册PDF).pdf
免费
8下载
黄金卷01(考试版)-备战2024年高考生物模拟卷(广西专用).docx
黄金卷01(考试版)-备战2024年高考生物模拟卷(广西专用).docx
免费
0下载
2023高考真题 北京生物-试题 .pdf
2023高考真题 北京生物-试题 .pdf
免费
23下载
2014年全国统一高考生物试卷(新课标ⅰ)(含解析版).doc
2014年全国统一高考生物试卷(新课标ⅰ)(含解析版).doc
免费
23下载
2024届高考生物考向核心卷—七省地区专用   答案分享.pdf
2024届高考生物考向核心卷—七省地区专用 答案分享.pdf
免费
21下载
我的小文库
实名认证
内容提供者

提供高质量免费文档试卷下载,如果满意请告诉您身边的人,如果不满意请告诉我们,您的意见对于我们很重要,是我们不断进步的动力

阅读排行

确认删除?
回到顶部
客服号
  • 客服QQ点击这里给我发消息
QQ群
  • QQ群点击这里加入QQ群
提交所需资料详情,我们来帮找资料