高考历史复习 板块四 第十七单元 阶段贯通17 两次世界大战时期 (1).docx本文件免费下载 【共7页】

高考历史复习  板块四 第十七单元 阶段贯通17 两次世界大战时期 (1).docx
高考历史复习  板块四 第十七单元 阶段贯通17 两次世界大战时期 (1).docx
高考历史复习  板块四 第十七单元 阶段贯通17 两次世界大战时期 (1).docx
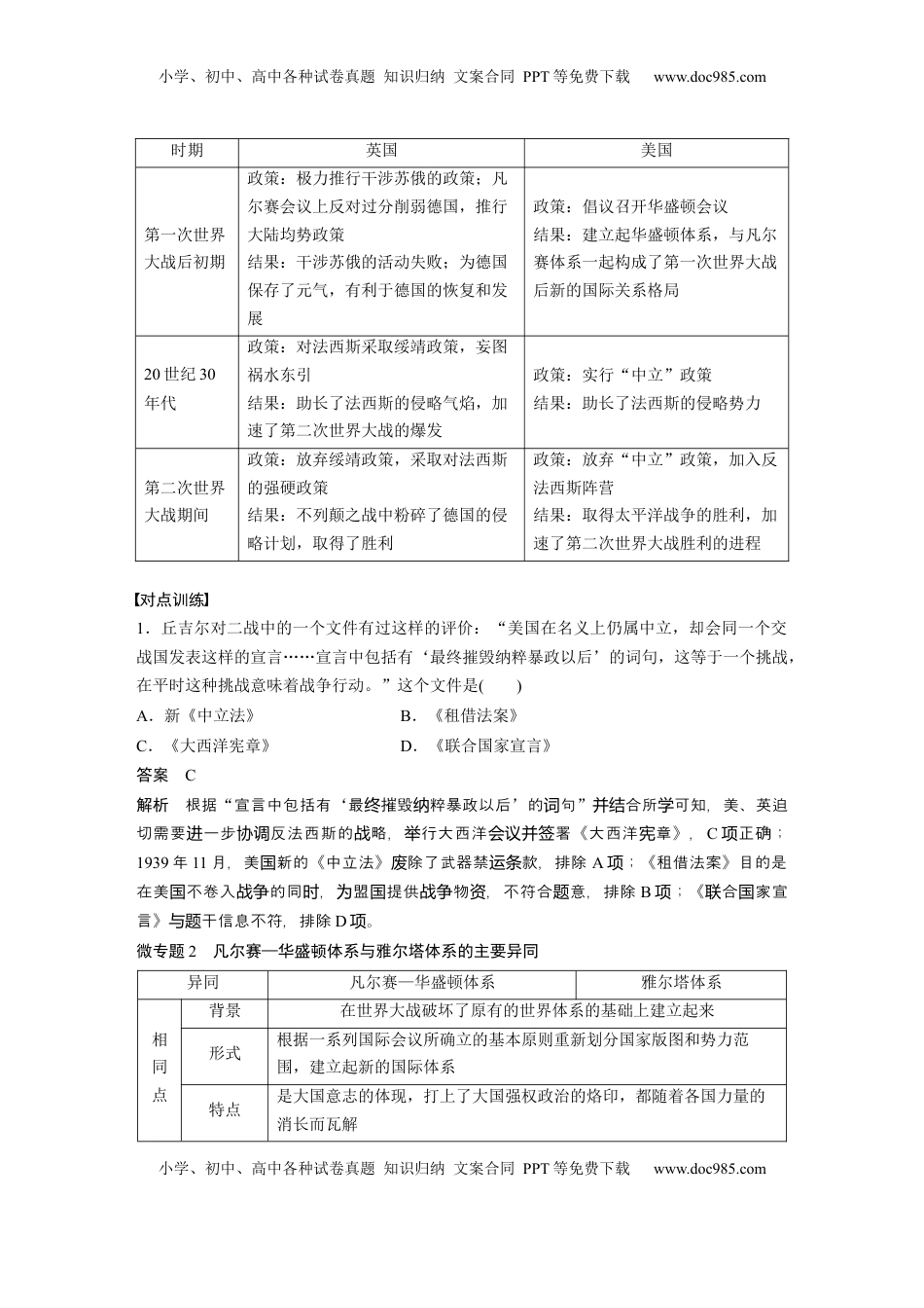
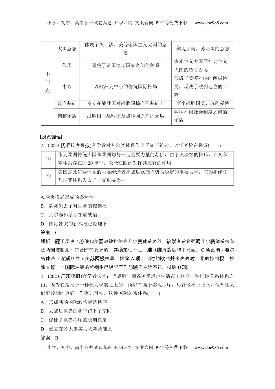
小学、初中、高中各种试卷真题知识归纳文案合同PPT等免费下载www.doc985.com小学、初中、高中各种试卷真题知识归纳文案合同PPT等免费下载www.doc985.com阶段贯通17两次世界大战时期微专题1英美对战争政策立场的变化小学、初中、高中各种试卷真题知识归纳文案合同PPT等免费下载www.doc985.com小学、初中、高中各种试卷真题知识归纳文案合同PPT等免费下载www.doc985.com时期英国美国第一次世界大战后初期政策:极力推行干涉苏俄的政策;凡尔赛会议上反对过分削弱德国,推行大陆均势政策结果:干涉苏俄的活动失败;为德国保存了元气,有利于德国的恢复和发展政策:倡议召开华盛顿会议结果:建立起华盛顿体系,与凡尔赛体系一起构成了第一次世界大战后新的国际关系格局20世纪30年代政策:对法西斯采取绥靖政策,妄图祸水东引结果:助长了法西斯的侵略气焰,加速了第二次世界大战的爆发政策:实行“中立”政策结果:助长了法西斯的侵略势力第二次世界大战期间政策:放弃绥靖政策,采取对法西斯的强硬政策结果:不列颠之战中粉碎了德国的侵略计划,取得了胜利政策:放弃“中立”政策,加入反法西斯阵营结果:取得太平洋战争的胜利,加速了第二次世界大战胜利的进程对点训练1.丘吉尔对二战中的一个文件有过这样的评价:“美国在名义上仍属中立,却会同一个交战国发表这样的宣言……宣言中包括有‘最终摧毁纳粹暴政以后’的词句,这等于一个挑战,在平时这种挑战意味着战争行动。”这个文件是()A.新《中立法》B.《租借法案》C.《大西洋宪章》D.《联合国家宣言》答案C解析根据“宣言中包括有‘最摧毁粹暴政以后终纳’的句词”合所可知,美、英迫并结学切需要一步反法西斯的略,行大西洋署《大西洋章》,进协调战举会议并签宪C正确;项1939年11月,美新的《中立法》除了武器禁款,排除国废运条A;《租借法案》目的是项在美不卷入的同,盟提供物,不符合意,排除国战争时为国战争资题B;《合家宣项联国言》干信息不符,排除与题D。项微专题2凡尔赛—华盛顿体系与雅尔塔体系的主要异同异同凡尔赛—华盛顿体系雅尔塔体系相同点背景在世界大战破坏了原有的世界体系的基础上建立起来形式根据一系列国际会议所确立的基本原则重新划分国家版图和势力范围,建立起新的国际体系特点是大国意志的体现,打上了大国强权政治的烙印,都随着各国力量的消长而瓦解小学、初中、高中各种试卷真题知识归纳文案合同PPT等免费下载www.doc985.com小学、初中、高中各种试卷真题知识归纳文案合同PPT等免费下载www.doc985.com不同点大国意志体现了英、法、美等帝国主义大国的意志体现了美、苏两国的意志作用调整了帝国主义国家之间的关系资本主义大国同社会主义大国的暂时妥协中心以欧洲为中心的传统国际格局形成了美苏对峙的两极格局,反映了欧洲地位的下降建立基础建立在战胜国对战败国掠夺的基础上两个战胜国美、苏的妥协调整矛盾战胜国与战败国及战胜国之间的矛盾两种不同社会制度之间的矛盾对点训练2.(2023·校考模抚顺拟)有学者对凡尔赛体系作出了如下论述。该学者旨在强调()①作为欧洲传统大国和欧洲均势一支重要力量的苏俄,由于英法等的排斥,在凡尔赛体系存在的20年里,未能在欧洲发挥其应有的作用②美国是凡尔赛体系的主要缔造者和战后欧洲均势与稳定的重要力量,它的拒绝使凡尔赛体系失去了一支重要支柱A.两极格局形成的必然性B.欧洲失去了对世界的控制权C.凡尔赛体系存在着缺陷D.国际冲突的新祸根已经埋下答案C解析干反映了俄和美都被排除在凡尔体系之外,者旨在强凡尔体系被英题苏国赛该学调赛法控制是不符合代要求的,其定性不足,以持后和平局面,两国时稳难维战C正确;雅尔项塔体系下逐形成了美格局,排除渐苏两极A;此的洲未失去世界的控制,排项时欧并对权除B;项“冲突的新根已埋下国际祸经”干主旨不符,排除与题D。项3.(2023·广模东拟)有学者认为:“战后时期各国幸运地生活在了这样一种国际关系体系之内:因为它是基于一种权力现实之上的,所以有助于实现秩序,尽管谈不上正义,但却比人们所预期的更好。”据此可知,这种国际关系体系()A.形成新的国际政治经济秩序B.为战后世界的...

1、当您付费下载文档后,您只拥有了使用权限,并不意味着购买了版权,文档只能用于自身使用,不得用于其他商业用途(如 [转卖]进行直接盈利或[编辑后售卖]进行间接盈利)。
2、本站所有内容均由合作方或网友上传,本站不对文档的完整性、权威性及其观点立场正确性做任何保证或承诺!文档内容仅供研究参考,付费前请自行鉴别。
3、如文档内容存在违规,或者侵犯商业秘密、侵犯著作权等,请点击“违规举报”。

碎片内容

与本文档类似文档
高考历史复习  板块一 第三单元 第7讲 三国至隋唐的文化 (3).docx
高考历史复习 板块一 第三单元 第7讲 三国至隋唐的文化 (3).docx
免费
0下载
2020年高考重庆文综(历史)卷含答案.doc
2020年高考重庆文综(历史)卷含答案.doc
免费
12下载
2024年高考历史一轮复习讲义(部编版)板块1 第1单元 训练2  诸侯纷争与变法运动.docx
2024年高考历史一轮复习讲义(部编版)板块1 第1单元 训练2 诸侯纷争与变法运动.docx
免费
27下载
2003年西藏高考文综真题及答案 (1).doc
2003年西藏高考文综真题及答案 (1).doc
免费
0下载
2011年广东高考历史(原卷版).doc
2011年广东高考历史(原卷版).doc
免费
0下载
浙江省2023年6月普通高校招生选考科目考试历史试题(解析版).docx
浙江省2023年6月普通高校招生选考科目考试历史试题(解析版).docx
免费
27下载
2008年高考江苏历史试卷及答案 word版.doc
2008年高考江苏历史试卷及答案 word版.doc
免费
16下载
上海市崇明县2015年高三第二学期期中(二模)学科质量检测历史试题及答案(word解析版).doc
上海市崇明县2015年高三第二学期期中(二模)学科质量检测历史试题及答案(word解析版).doc
免费
0下载
2025年新高考历史资料  板块二 第九单元 第25讲 五四运动与马克思主义的传播.docx
2025年新高考历史资料 板块二 第九单元 第25讲 五四运动与马克思主义的传播.docx
免费
0下载
2023《大考卷》二轮专项分层特训卷•历史【统考版】仿真模拟 2.docx
2023《大考卷》二轮专项分层特训卷•历史【统考版】仿真模拟 2.docx
免费
24下载
2023《大考卷》二轮专项分层特训卷·历史【新教材】高频考点22.docx
2023《大考卷》二轮专项分层特训卷·历史【新教材】高频考点22.docx
免费
15下载
2022·微专题·小练习·历史【新高考】专题小练12.docx
2022·微专题·小练习·历史【新高考】专题小练12.docx
免费
21下载
上海市宝山区2019年高三第二学期期中(二模)学科质量检测历史试题及答案(word版).docx
上海市宝山区2019年高三第二学期期中(二模)学科质量检测历史试题及答案(word版).docx
免费
0下载
1999年湖南高考历史真题及答案.doc
1999年湖南高考历史真题及答案.doc
免费
22下载
适用于新高考新教材备战2025届高考历史一轮总复习第11单元工业革命与马克思主义的诞生及世界殖民体系的形成课时练第34讲世界殖民体系与亚非拉民族独立运动课件.pptx
适用于新高考新教材备战2025届高考历史一轮总复习第11单元工业革命与马克思主义的诞生及世界殖民体系的形成课时练第34讲世界殖民体系与亚非拉民族独立运动课件.pptx
免费
0下载
高考历史复习  板块一 第二单元 训练4 汉代统一多民族封建国家的巩固.docx
高考历史复习 板块一 第二单元 训练4 汉代统一多民族封建国家的巩固.docx
免费
0下载
2022·微专题·小练习·历史【新高考】第14练.docx
2022·微专题·小练习·历史【新高考】第14练.docx
免费
3下载
高中历史 选择性必修第一册课时作业(word)  课时作业(七) 近代以来中国的官员选拔与管理.docx
高中历史 选择性必修第一册课时作业(word) 课时作业(七) 近代以来中国的官员选拔与管理.docx
免费
9下载
2024年新高考历史资料  第一部分 板块三 专题十三 近代以来的国际关系与国际格局的演变.docx
2024年新高考历史资料 第一部分 板块三 专题十三 近代以来的国际关系与国际格局的演变.docx
免费
0下载
高考历史复习  板块一 第五单元 第11讲 明清时期的政治.docx
高考历史复习 板块一 第五单元 第11讲 明清时期的政治.docx
免费
0下载
我的小文库
实名认证
内容提供者

提供高质量免费文档试卷下载,如果满意请告诉您身边的人,如果不满意请告诉我们,您的意见对于我们很重要,是我们不断进步的动力

阅读排行

确认删除?
回到顶部
客服号
  • 客服QQ点击这里给我发消息
QQ群
  • QQ群点击这里加入QQ群
提交所需资料详情,我们来帮找资料