高考历史复习 第09讲 明至清中叶的经济与文化(练习)(解析版).docx本文件免费下载 【共20页】

高考历史复习  第09讲 明至清中叶的经济与文化(练习)(解析版).docx
高考历史复习  第09讲 明至清中叶的经济与文化(练习)(解析版).docx
高考历史复习  第09讲 明至清中叶的经济与文化(练习)(解析版).docx
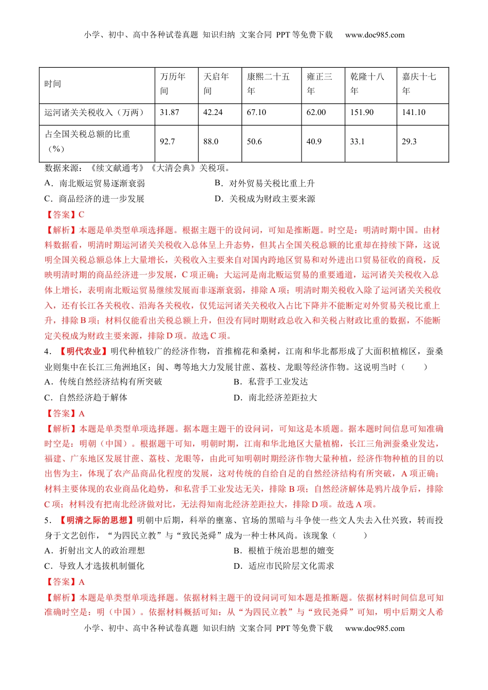
小学、初中、高中各种试卷真题知识归纳文案合同PPT等免费下载www.doc985.com小学、初中、高中各种试卷真题知识归纳文案合同PPT等免费下载www.doc985.com第09讲明至清中叶的经济与文化目录模拟·基础演练...............................................................................................................1重难·创新演练...............................................................................................................9真题·实战演练.............................................................................................................151.【明代手工业】明末徐光启在《农政全书》中说:松江府“所由供百万之赋,三百年而尚存视息者,全赖此一机一杼而已。非独松也,苏杭常镇之币帛臬苎,嘉湖之丝纺,皆恃此女红末业,上供赋税,下给俯仰。若求诸田亩之收,则必不可办。”这说明()A.专业市镇得到发展B.纺织业经济地位突出C.经济结构明显变化D.重农抑商政策已松动【答案】B【解析】本题是单类型单项选择题。据本题主题干的设问词,可知这是本质题。据本题时间信息可知准确时空是:明末(中国)。据题干中徐光启所说内容,强调松江府以及苏杭常镇等地主要依靠纺织业“一机一杼”来承担赋税和维持生计,若依靠田亩之收则无法做到,这突出体现了纺织业在这些地区经济中的重要地位,B项正确;题干主要强调的是纺织业的经济地位,而非专业市镇的发展情况,排除A项;仅从纺织业的重要地位不能直接得出经济结构有明显变化,排除C项;题干未涉及重农抑商政策是否松动,排除D项。故选B项。2.【明代商业发展】明代,合伙经营的契约越来越多地出现在经济活动中,以至于在应用样文书中也提供这类合同范本,如崇祯年间刊行的熊寅几编的《尺牍双鱼》,便载有《同本合约》。这一现象反映了()A.资本主义萌芽得到发展B.经济纠纷激化了社会矛盾C.政府注重规范商业行为D.经济发展推动了社会进步【答案】D【解析】本题是单类型单项选择题。据本题主题干的设问词,可知这是本质题。据本题时间信息可知准确时空是:明朝(中国)。材料讲述了在明代为规范合伙经营,出现了合同的范本,而合同正是一种契约的表现,它是商品经济发展的产物,其出现及发展体现了人们对自由和平等的追求,D项正确;材料中没有反映合伙经营与资本主义萌芽之间存在必然的联系,排除A项;制定合同不一定是为了解决纠纷,排除B项;材料没有体现合同范本的制定是出于政府管理的需要,排除C项。故选D项。3.【明清商业发展】下表是明清时期运河诸关关税收入的相关数据,据此可知明清时期()小学、初中、高中各种试卷真题知识归纳文案合同PPT等免费下载www.doc985.com小学、初中、高中各种试卷真题知识归纳文案合同PPT等免费下载www.doc985.com时间万历年间天启年间康熙二十五年雍正三年乾隆十八年嘉庆十七年运河诸关关税收入(万两)31.8742.2467.1062.00151.90141.10占全国关税总额的比重(%)92.788.050.640.933.129.3数据来源:《续文献通考》《大清会典》关税项。A.南北贩运贸易逐渐衰弱B.对外贸易关税比重上升C.商品经济的进一步发展D.关税成为财政主要来源【答案】C【解析】本题是单类型单项选择题。根据主题干的设问词,可知是推断题。时空是:明清时期中国。由材料数据看,明清时期运河诸关关税收入总体呈上升态势,但其占全国关税总额的比重却在持续下降,这说明全国关税总额总体上大量增长,关税收入主要来自对国内跨地区贸易和对外进出口贸易征收的商税,反映明清时期的商品经济进一步发展,C项正确;大运河是南北贩运贸易的重要通道,运河诸关关税收入总体上增长,表明南北贩运贸易继续发展而非逐渐衰弱,排除A项;明清时期关税收入除了运河诸关关税收入,还有长江各关税收、沿海各关税收,仅凭运河诸关关税收入占比下降并不能断定对外贸易关税比重上升,排除B项;材料仅能看出关税总额上升,但没有同时期财政总收入和关税占财政比重的数据,不能断定关税成为财政主要来源,排除D项。故选C项。4.【明代农业】明代种植较广的经济作物,首推棉花和...

1、当您付费下载文档后,您只拥有了使用权限,并不意味着购买了版权,文档只能用于自身使用,不得用于其他商业用途(如 [转卖]进行直接盈利或[编辑后售卖]进行间接盈利)。
2、本站所有内容均由合作方或网友上传,本站不对文档的完整性、权威性及其观点立场正确性做任何保证或承诺!文档内容仅供研究参考,付费前请自行鉴别。
3、如文档内容存在违规,或者侵犯商业秘密、侵犯著作权等,请点击“违规举报”。

碎片内容

与本文档类似文档
2025人教版新教材历史高考第一轮基础练--第31讲 资产阶级革命与资本主义制度的确立(含答案).docx
2025人教版新教材历史高考第一轮基础练--第31讲 资产阶级革命与资本主义制度的确立(含答案).docx
免费
0下载
2011高考海南卷历史(原卷版) word版.doc
2011高考海南卷历史(原卷版) word版.doc
免费
8下载
2024年高考押题预测卷历史(山东卷02)(全解全析).docx
2024年高考押题预测卷历史(山东卷02)(全解全析).docx
免费
5下载
2022·微专题·小练习·历史【统考版】专练四十四.docx
2022·微专题·小练习·历史【统考版】专练四十四.docx
免费
27下载
2024年新高考历史资料  训练6 客观题之因果关系类.docx
2024年新高考历史资料 训练6 客观题之因果关系类.docx
免费
0下载
高考历史复习  专题17++社会生活(商贸、城镇、交通和医疗卫生)+-2025年高考历史一轮复习知识清单.docx
高考历史复习 专题17++社会生活(商贸、城镇、交通和医疗卫生)+-2025年高考历史一轮复习知识清单.docx
免费
0下载
2025新教材历史高考第一轮基础练习--第六单元中国共产党成立与新民主主义革命过关检测(含答案).docx
2025新教材历史高考第一轮基础练习--第六单元中国共产党成立与新民主主义革命过关检测(含答案).docx
免费
0下载
2024年新高考历史资料  20世纪以来人类的经济与生活--2023-2024学年高三历史二轮(专题训练)解析版.docx
2024年新高考历史资料 20世纪以来人类的经济与生活--2023-2024学年高三历史二轮(专题训练)解析版.docx
免费
0下载
2010年高考历史真题(广东自主命题).doc
2010年高考历史真题(广东自主命题).doc
免费
27下载
高考历史专题01  从中华文明起源到秦汉统一多民族封建国家的建立与巩固(解析卷).docx
高考历史专题01 从中华文明起源到秦汉统一多民族封建国家的建立与巩固(解析卷).docx
免费
0下载
2024年新高考历史资料  第27讲 中古时期的世界(解析版).docx
2024年新高考历史资料 第27讲 中古时期的世界(解析版).docx
免费
0下载
2025年新高考历史资料  第六单元 辛亥革命与中华民国的建立 单元测试(含解析)--2024届高考历史统编版必修中外历史纲要上册二轮复习.docx
2025年新高考历史资料 第六单元 辛亥革命与中华民国的建立 单元测试(含解析)--2024届高考历史统编版必修中外历史纲要上册二轮复习.docx
免费
0下载
2025年新高考历史资料  板块四 第十二单元 训练35  资产阶级革命与资本主义制度的确立.docx
2025年新高考历史资料 板块四 第十二单元 训练35 资产阶级革命与资本主义制度的确立.docx
免费
0下载
24版微专题小练习·历史专练五十五.docx
24版微专题小练习·历史专练五十五.docx
免费
13下载
二轮专项分层特训卷•历史仿真模拟 1.doc
二轮专项分层特训卷•历史仿真模拟 1.doc
免费
2下载
2018年高考历史试卷(新课标Ⅰ)(空白卷) (1).docx
2018年高考历史试卷(新课标Ⅰ)(空白卷) (1).docx
免费
0下载
2024年高考历史试卷(福建)(空白卷) (2).docx
2024年高考历史试卷(福建)(空白卷) (2).docx
免费
0下载
专题13+世界大战与世界格局的演变(课件)-2024年高考历史二轮复习讲练测(新教材新高考).pptx
专题13+世界大战与世界格局的演变(课件)-2024年高考历史二轮复习讲练测(新教材新高考).pptx
免费
0下载
2024年高考历史一轮复习讲义(部编版)阶段检测卷(十四).doc
2024年高考历史一轮复习讲义(部编版)阶段检测卷(十四).doc
免费
20下载
2025年新高考历史资料  板块四 第十四单元 第45讲 古代世界的经济与社会生活.pptx
2025年新高考历史资料 板块四 第十四单元 第45讲 古代世界的经济与社会生活.pptx
免费
0下载
我的小文库
实名认证
内容提供者

提供高质量免费文档试卷下载,如果满意请告诉您身边的人,如果不满意请告诉我们,您的意见对于我们很重要,是我们不断进步的动力

阅读排行

确认删除?
回到顶部
客服号
  • 客服QQ点击这里给我发消息
QQ群
  • QQ群点击这里加入QQ群
提交所需资料详情,我们来帮找资料