高考历史复习 模块检测卷01 中国古代史(原卷版).docx本文件免费下载 【共6页】

高考历史复习  模块检测卷01 中国古代史(原卷版).docx
高考历史复习  模块检测卷01 中国古代史(原卷版).docx
高考历史复习  模块检测卷01 中国古代史(原卷版).docx
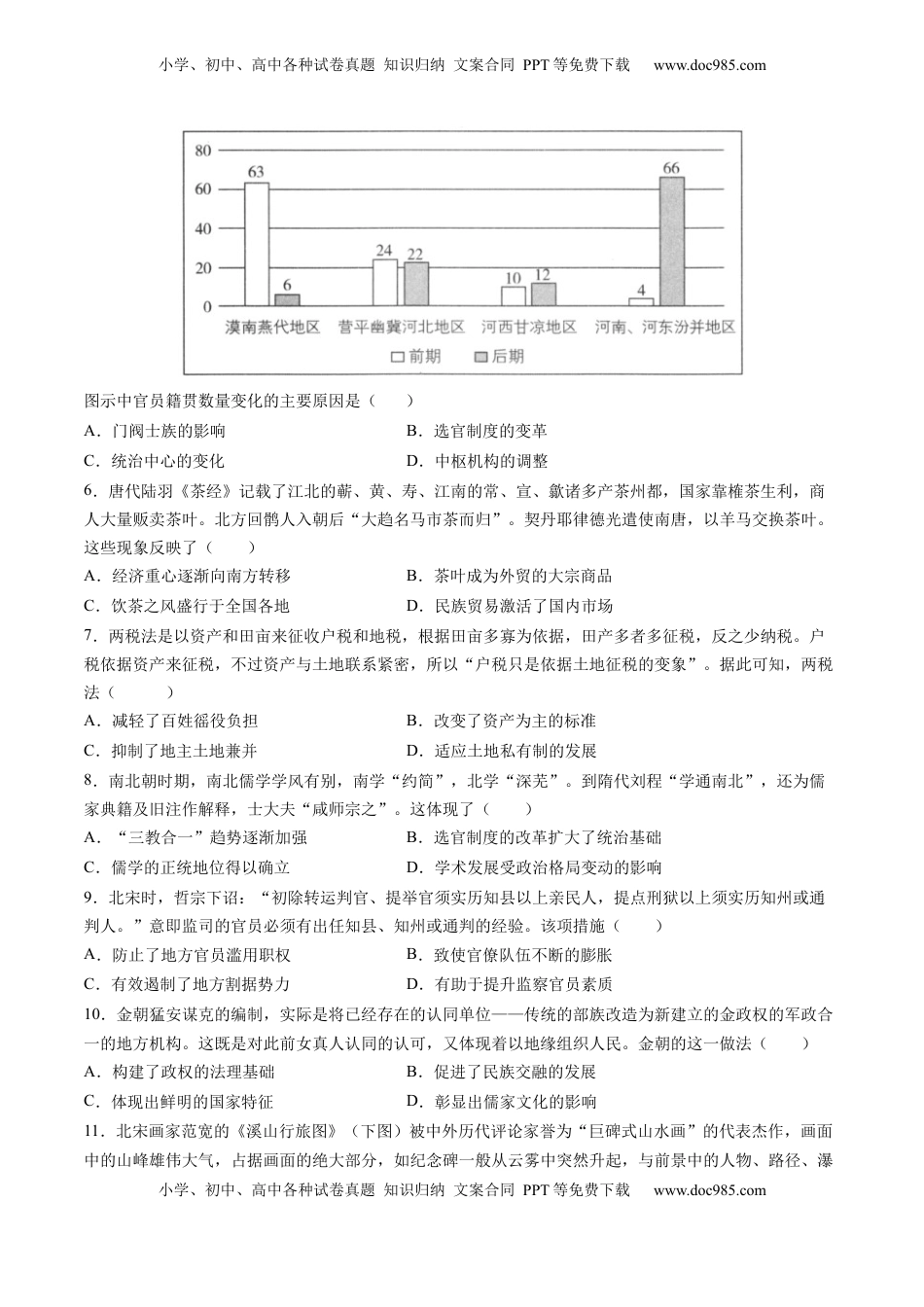
小学、初中、高中各种试卷真题知识归纳文案合同PPT等免费下载www.doc985.com小学、初中、高中各种试卷真题知识归纳文案合同PPT等免费下载www.doc985.com模块检测卷01中国古代史(16+4模式)考试范围:纲要上+选必一、二、三中国古代史部分;考试时间:100分钟;注意事项:1.答卷前,考生务必将自己的姓名、准考证号等填写在答题卡和试卷指定位置上。2.回答选择题时,选出每小题答案后,用铅笔把答题卡上对应题目的答案标号涂黑。如需改动,用橡皮擦干净后,再选涂其他答案标号。回答非选择题时,将答案写在答题卡上。写在本试卷上无效。3.考试结束后,将本试卷和答题卡一并交回。第I卷(选择题)一、选择题:本题共16小题,每小题3分,共48分。1.2023年12月9日,国家文物局在京发布中华文明探源工程最新进展:从距今约5800年至约3500年可划分为中华文明的古国时代,其中距今5800—5200年前后是古国时代第一阶段,以西辽河流域的牛河梁遗址为代表。此成果将中华文明起源时间线向纵深推进了约五六百年,由此可知()A.对中华文明起源有了更深刻认识B.古国时代中原成为中华文明的核心C.历史学发展取决于考古技术进步D.牛河梁遗址表明中华文明已经形成2.春秋时期,中原各国因社会发展较四周戎狄蛮夷先进而自称为华夏,一些诸侯国以“尊王攘夷”等号召组织同盟,合力对抗他们认定的所谓“夷狄”国家。据此可知()A.周王室的地位得到提升B.周边少数民族的威胁增强C.华夏认同观念得到发展D.诸侯王对分封秩序的维护3.秦统一六国后倡导“皆为郡县”的大一统政治文化,对“六国后”采取迁徙、降其身份、转化利用等高压政策;汉初统治者则继续实行秦代迁徙六国贵族的政策,并辅之以“因俗”治理,出现这一现象主要是由于()A.西汉政权全面继承秦朝的国家治理政策B.战国区域政治文化的延续影响国家治理C.社会舆论上对六国的同情影响行政决策D.儒家思想与法家思想共同影响政治判断4.《史记·平准书》记载“汉兴七十余年之间,国家无事,非遇水旱之灾,民则人给家足,都鄙廪庾皆满,而府库余货财。京师之钱累巨万,贯朽而不可校。太仓之粟陈陈相因,充溢露积于外,至腐败不可食”。据此推知()A.诸侯王国与朝廷矛盾基本解决B.朝廷解决边患的条件更加成熟C.休养生息的政策将会持续推进D.政府财政殷实的情况不断强化5.下图为北魏前期和后期中枢机构部分长官籍贯数量分布柱形图。小学、初中、高中各种试卷真题知识归纳文案合同PPT等免费下载www.doc985.com小学、初中、高中各种试卷真题知识归纳文案合同PPT等免费下载www.doc985.com图示中官员籍贯数量变化的主要原因是()A.门阀士族的影响B.选官制度的变革C.统治中心的变化D.中枢机构的调整6.唐代陆羽《茶经》记载了江北的蕲、黄、寿、江南的常、宣、歙诸多产茶州都,国家靠榷茶生利,商人大量贩卖茶叶。北方回鹘人入朝后“大趋名马市茶而归”。契丹耶律德光遣使南唐,以羊马交换茶叶。这些现象反映了()A.经济重心逐渐向南方转移B.茶叶成为外贸的大宗商品C.饮茶之风盛行于全国各地D.民族贸易激活了国内市场7.两税法是以资产和田亩来征收户税和地税,根据田亩多寡为依据,田产多者多征税,反之少纳税。户税依据资产来征税,不过资产与土地联系紧密,所以“户税只是依据土地征税的变象”。据此可知,两税法()A.减轻了百姓徭役负担B.改变了资产为主的标准C.抑制了地主土地兼并D.适应土地私有制的发展8.南北朝时期,南北儒学学风有别,南学“约简”,北学“深芜”。到隋代刘程“学通南北”,还为儒家典籍及旧注作解释,士大夫“咸师宗之”。这体现了()A.“三教合一”趋势逐渐加强B.选官制度的改革扩大了统治基础C.儒学的正统地位得以确立D.学术发展受政治格局变动的影响9.北宋时,哲宗下诏:“初除转运判官、提举官须实历知县以上亲民人,提点刑狱以上须实历知州或通判人。”意即监司的官员必须有出任知县、知州或通判的经验。该项措施()A.防止了地方官员滥用职权B.致使官僚队伍不断的膨胀C.有效遏制了地方割据势力D.有助于提升监察官员素质10.金朝猛安谋克的编制,实际是将已经存在的认...

1、当您付费下载文档后,您只拥有了使用权限,并不意味着购买了版权,文档只能用于自身使用,不得用于其他商业用途(如 [转卖]进行直接盈利或[编辑后售卖]进行间接盈利)。
2、本站所有内容均由合作方或网友上传,本站不对文档的完整性、权威性及其观点立场正确性做任何保证或承诺!文档内容仅供研究参考,付费前请自行鉴别。
3、如文档内容存在违规,或者侵犯商业秘密、侵犯著作权等,请点击“违规举报”。

碎片内容

与本文档类似文档
2023《微专题·小练习》·历史专练三十 殖民扩张与世界市场的拓展.docx
2023《微专题·小练习》·历史专练三十 殖民扩张与世界市场的拓展.docx
免费
16下载
高中2023《微专题·小练习》·历史滚动训练四(综合).docx
高中2023《微专题·小练习》·历史滚动训练四(综合).docx
免费
0下载
24版微专题小练习·历史(新教材)(XL-8)要点专练 18.docx
24版微专题小练习·历史(新教材)(XL-8)要点专练 18.docx
免费
24下载
高中2022·微专题·小练习·历史【新高考】第11练 .docx
高中2022·微专题·小练习·历史【新高考】第11练 .docx
免费
0下载
2024年新高考历史资料  押广东卷第10题 新中国史和改革开放史(原卷版).docx
2024年新高考历史资料 押广东卷第10题 新中国史和改革开放史(原卷版).docx
免费
0下载
2024年高考历史一轮复习讲义(部编版)第40讲 第二次世界大战与战后国际秩序的形成.doc
2024年高考历史一轮复习讲义(部编版)第40讲 第二次世界大战与战后国际秩序的形成.doc
免费
9下载
高中历史•必修·中外历史纲要(上)课时作业WORD  阶段检测卷三.docx
高中历史•必修·中外历史纲要(上)课时作业WORD 阶段检测卷三.docx
免费
1下载
2023《微专题·小练习》·历史专练二十三 世界多极化趋势的出现.docx
2023《微专题·小练习》·历史专练二十三 世界多极化趋势的出现.docx
免费
8下载
江苏省南通市海门区2023届高三上学期第一次月考历史试题(解析版).docx
江苏省南通市海门区2023届高三上学期第一次月考历史试题(解析版).docx
免费
0下载
2018年全国统一高考历史试卷(新课标ⅱ)(含解析版).pdf
2018年全国统一高考历史试卷(新课标ⅱ)(含解析版).pdf
免费
8下载
2024年高考历史一轮复习讲义(部编版)一轮复习64练答案精析.docx
2024年高考历史一轮复习讲义(部编版)一轮复习64练答案精析.docx
免费
13下载
高考历史复习  板块二 第八单元 训练19  五四运动与马克思主义的传播.docx
高考历史复习 板块二 第八单元 训练19 五四运动与马克思主义的传播.docx
免费
0下载
2025年新高考历史资料  专题三 经世济民——中国古代的经济与社会生活.doc
2025年新高考历史资料 专题三 经世济民——中国古代的经济与社会生活.doc
免费
0下载
2025年新高考历史资料  第十单元现代文明的创新与调整__现代的世界第42讲世界现代社会生活的进步与文化交流保护(含解析).doc
2025年新高考历史资料 第十单元现代文明的创新与调整__现代的世界第42讲世界现代社会生活的进步与文化交流保护(含解析).doc
免费
0下载
8.山东省枣庄市第三中学2024届高三10月月考历史试题.pdf
8.山东省枣庄市第三中学2024届高三10月月考历史试题.pdf
免费
7下载
高中2022·微专题·小练习·历史【新高考】第51练.docx
高中2022·微专题·小练习·历史【新高考】第51练.docx
免费
0下载
2023《微专题·小练习》·历史专题小练二十二 中国近代的思想解放潮流和马克思主义在中国的发展.docx
2023《微专题·小练习》·历史专题小练二十二 中国近代的思想解放潮流和马克思主义在中国的发展.docx
免费
30下载
2024年高考历史一轮复习讲义(部编版)板块2 第7单元 训练19 中国共产党开辟革命新道路.docx
2024年高考历史一轮复习讲义(部编版)板块2 第7单元 训练19 中国共产党开辟革命新道路.docx
免费
10下载
2025年新高考历史资料  板块提升练(二) 中国近现代史.doc
2025年新高考历史资料 板块提升练(二) 中国近现代史.doc
免费
0下载
适用于新高考新教材备战2025届高考历史一轮总复习第2单元三国两晋南北朝的民族交融与隋唐统一多民族封建国家的发展第7讲三国至隋唐的制度创新课件.pptx
适用于新高考新教材备战2025届高考历史一轮总复习第2单元三国两晋南北朝的民族交融与隋唐统一多民族封建国家的发展第7讲三国至隋唐的制度创新课件.pptx
免费
0下载
我的小文库
实名认证
内容提供者

提供高质量免费文档试卷下载,如果满意请告诉您身边的人,如果不满意请告诉我们,您的意见对于我们很重要,是我们不断进步的动力

阅读排行

确认删除?
回到顶部
客服号
  • 客服QQ点击这里给我发消息
QQ群
  • QQ群点击这里加入QQ群
提交所需资料详情,我们来帮找资料